首页
标准下载
小学语文资料
小学数学资料
小学英语资料
小学科学资料
小学道法资料
中文
中文
位置:
标准下载
>
小学道德与法治
>
统编版
>
五年级上册
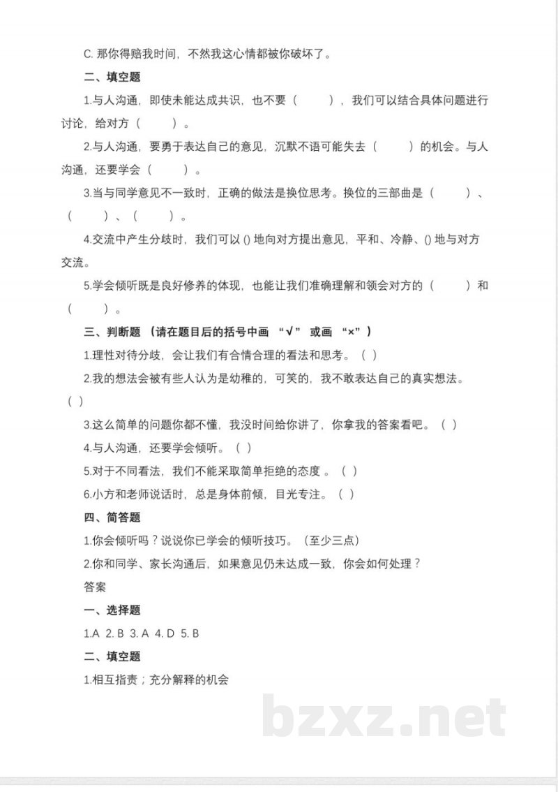
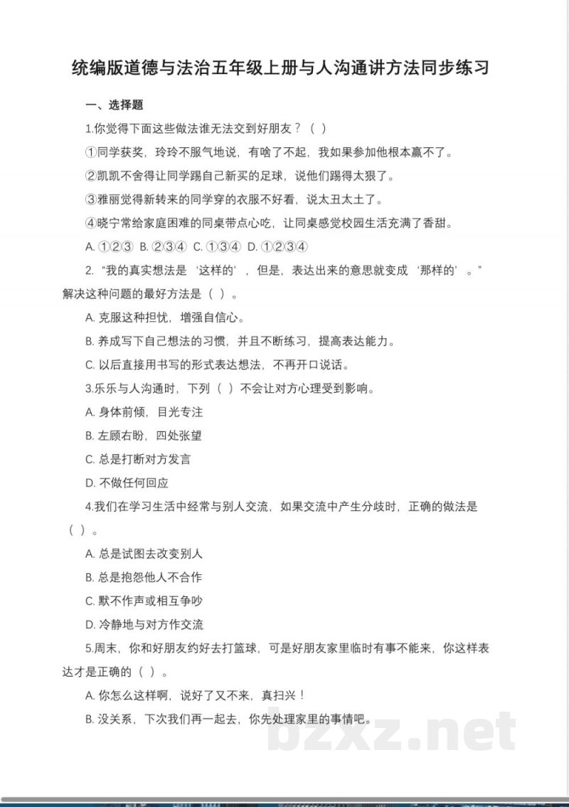
统编版道德与法治五年级上册与人沟通讲方法同步练习
本网站 发布时间:2025-12-02 19:48:56
同步练习
免费下载
点击下载此文档
基本信息
文档名称:
统编版道德与法治五年级上册与人沟通讲方法同步练习
教材学段:
小学道德与法治
教材版本:
统编版
所属年级:
五年级上册
创建时间:
2025-12-02
下载格式:
zip (包含 docx pdf)
文件大小:
0.00 bytes
下载方式:
免费下载
文章内容
文档内容简介:
说明:本文档为学习资料,仅供教学与自学使用,资源免费下载,不含任何诱导下载或捆绑程序。
小提示:上面此文档内容仅展示完整文档里的部分内容, 若需要下载完整文档请
点击免费下载完整文档
。
文档图片预览
文档图片预览:
热门文档
统编版道德与法治五年级上册3.1《烟酒有危害》同步练习
同步练习
第2课学会沟通交流(教学设计) 道德与法治统编版五年级上册
教案课件
第十课同步分层作业-2024-2025学年道德与法治五年级上册(统编版)[含答案]
同步练习
教科版品德与社会五年级上册说课稿
教案课件
统编版道德与法治五年级上册3.2毒品更危险同步练习
同步练习
统编版道德与法治五年级上册知识点 单元、期中末测试卷
期中考试
统编版道德与法治五年级上册第四单元8.1同步练习
同步练习
第5课协商决定班级事务(教学设计) 道德与法治统编版五年级上册
教案课件
统编版道德与法治五年级下册课程纲要教材解析2
作业资料
最新文档
统编版道德与法治五年级上册3.2毒品更危险同步练习
同步练习
统编版道德与法治五年级上册3.1《烟酒有危害》同步练习
同步练习
第5课协商决定班级事务(教学设计) 道德与法治统编版五年级上册
教案课件
统编版道德与法治五年级上册第四单元8.1同步练习
同步练习
第2课学会沟通交流(教学设计) 道德与法治统编版五年级上册
教案课件
10.空气有质量吗 教案 人教鄂教版科学三年级下册
教案课件
统编版道德与法治五年级上册知识点 单元、期中末测试卷
期中考试
5.养护凤仙花 教案 人教鄂教版科学三年级下册
教案课件
统编版道德与法治五年级下册课程纲要教材解析2
作业资料
1.土壤里有什么 教案 人教鄂教版科学三年级下册
教案课件