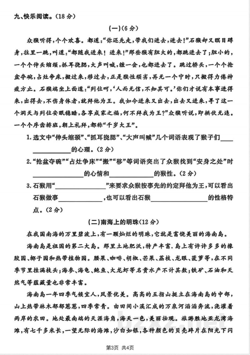
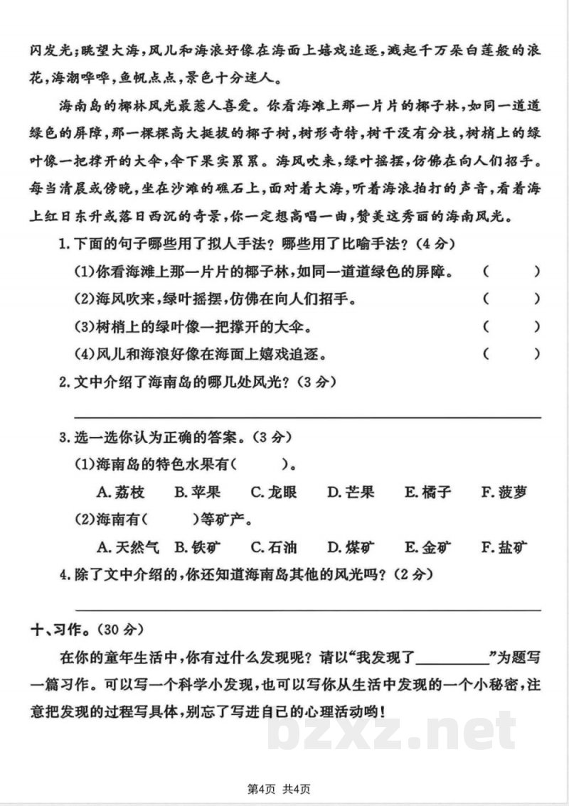
题号得分=姓名:时间:90分钟三一、看拼音,写词语。(8分)
mdjuanzhalianyiléi:四wugu五学号:满分:100分
六yinnian二、填上恰当的同音字,组成词语。(7 分)1.lei
2.jiC妒(3. chéng()骨))罚(边(三、比一比,再组词。(8分)
摘(稿(瞎(割())))(飘(呐(纳(四、把下列四字成语补充完整。喜不自(
())然起敬意外之(()珠))市))))CC
(6分))有所思人才(()出)然大悟劳(七mou
ling))然)恩施((拖(饥(叽(低头(((
持不(心第1页共4页八(九cha+manxinzhan)别)忆
)认)))))节))神会((总分)鞋带)功裹(
衰(祥((详(美妙(请()))))伦)自误乐此不(
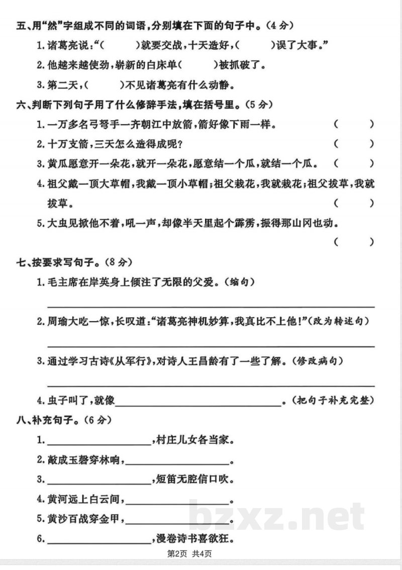
)五、用“然”字组成不同的词语,分别填在下面的句子中。(4分)1.诸葛亮说:“(
)就要交战,十天造好,2.他越来越使劲,薪新的白床单(3.第二天,
)被抓破了。)不见诸葛亮有什么动静。
)误了大事。”六、判断下列句子用了什么修辞手法,填在括号里。(5分)1.一万多名弓弩手一齐朝江中放箭,箭好像下雨一样。2.十万支箭,三天怎么造得成呢?3.黄瓜愿意开一朵花,就开一朵花,愿意结一个瓜,就结一个瓜。(
()))4.祖父戴一顶大草帽,我戴一顶小草帽;祖父裁花,我就裁花;祖父拔草,我就拔草。
(5.大虫见掀他不着,吼一声,却像半天里起个露需,振得那山冈也动。(
七、按要求写包子。(8分)1.毛主席在岸英身上倾注了无限的父爱。(缩句))
)2.周瑜大吃一惊,长叹道:“诸葛亮神机妙算,我真比不上他!”(改为转述句)3.通过学习古诗《从军行》,对诗人王昌龄有了一些了解。(修改病句)4.虫子叫了,就像
说明:本文档为学习资料,仅供教学与自学使用,资源免费下载,不含任何诱导下载或捆绑程序。
小提示:上面此文档内容仅展示完整文档里的部分内容, 若需要下载完整文档请 点击免费下载完整文档 。




