首页
标准下载
小学语文资料
小学数学资料
小学英语资料
小学科学资料
小学道法资料
中文
中文
位置:
标准下载
>
小学数学
>
人教版
>
三年级上册
人教版数学三年级上册期中测试卷 (2)
本网站 发布时间:2025-12-03 13:02:19
期中考试
免费下载
点击下载此文档
基本信息
文档名称:
人教版数学三年级上册期中测试卷 (2)
教材学段:
小学数学
教材版本:
人教版
所属年级:
三年级上册
创建时间:
2025-12-03
下载格式:
zip (包含 docx pdf)
文件大小:
0.00 bytes
下载方式:
免费下载
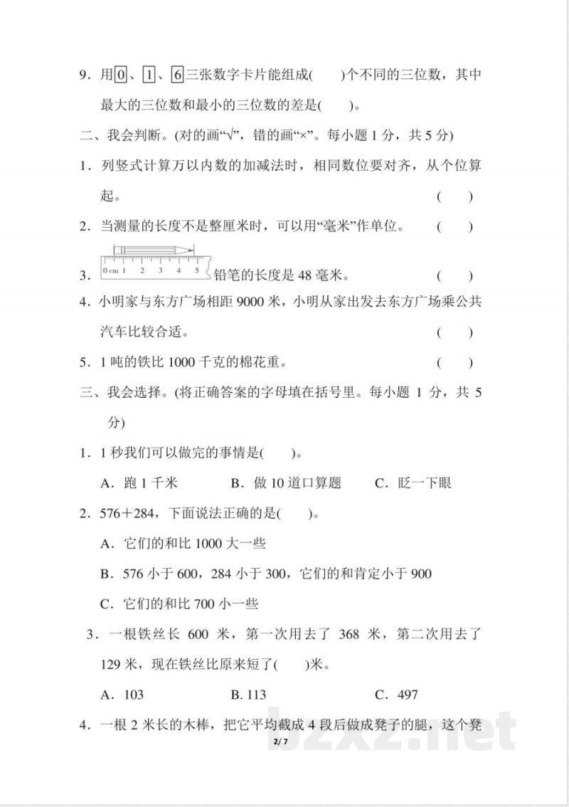
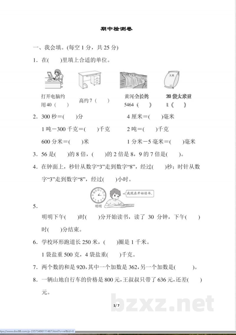
文章内容
文档内容简介:
说明:本文档为学习资料,仅供教学与自学使用,资源免费下载,不含任何诱导下载或捆绑程序。
小提示:上面此文档内容仅展示完整文档里的部分内容, 若需要下载完整文档请
点击免费下载完整文档
。
文档图片预览
文档图片预览:
热门文档
三年级上册人教版数学课时练习(含答案)- 时、分、秒有关的计算
课时练习
分数的初步认识与应用(三年级上册,人教版)
知识点
人教版三年级上册数学《时、分、秒时间的推算》教学设计
教案课件
人教版 三年级上册 数学 第1单元测试 (含答案)
单元测试
两位数与两位数的加减法口算、两步计算的加、减法实际问题、加、减法验算知识点梳理(三年级数学)
知识点
小学三年级学习资料-三年级期末数学人教版
期末考试
人教版数学三年级上册期中测试卷 (1)
期中考试
三年级上册数学人教版《四边形》课时练习(含答案)
课时练习
三年级上册数学(人教版)第5单元测试(含答案)
单元测试
人教版三年级上册数学时、分、秒有关的计算课时练习(含答案)
课时练习
最新文档
人教版三年级数学上册期中试卷
期中考试
冀人教版三年级科学全册教案-上册
教案课件
人教版数学三年级上册期中测试卷 (5)
期中考试
三年级科学同步上册
同步练习
人教版数学三年级上册期中测试卷 (1)
期中考试
小学三年级学习资料-三年级期末数学人教版
期末考试
三年级科学(上册)期中试卷含答案
期中考试
新教科版五年级下册科学全册知识点(背诵版)
知识点
三年级数学人教版上册预习第1单元
单元测试
新改版教科版科学五年级下册知识点总结
知识点