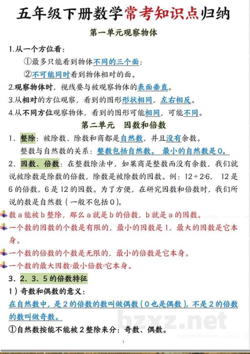
1. 从一个方位看:最多只能看到物体不同的三个面,不可能同时看到物体相对的面。
2. 观察物体时,视线要与被观察物体的表面垂直。
3. 从相对的方位观察,看到的图形形状相同,左右相反。
4. 从不同方位观察物体,看到的图形可能相同,也可能不同。
第二单元 因数和倍数
1. 整除:被除数、除数和商都是自然数,并且没有余数。整数与自然数的关系:整数包括自然数,最小的自然数是0。
2. 因数与倍数:若商是整数而没有余数,被除数是除数的倍数,除数是被除数的因数。例如,122 = 6,12是6的倍数,6是12的因数。
3. 2、3、5的倍数特征:
1)奇数和偶数的意义:是2的倍数的数叫做偶数(0也是偶数),不是2的倍数的数叫做奇数。
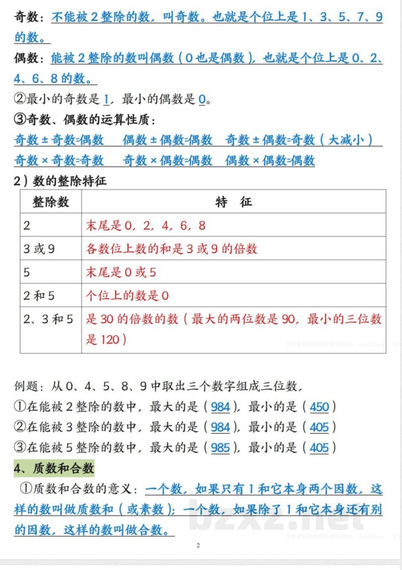
奇数:不能被2整除,个位是1、3、5、7、9的数。
偶数:能被2整除,个位是0、2、4、6、8的数。
②最小的奇数是1,最小的偶数是0。③奇数、偶数的运算性质:奇数±奇数=偶数,奇数×奇数=奇数。
2)数的整除特征:末尾是0、2、4、6、8的数能被2整除,个位是0或5的数能被5整除。
4. 质数和合数:质数只有1和它本身两个因数,合数除了1和它本身还有其他因数。
质数:2、3、5、7、11等;合数:4、6、8、9等。
说明:本文档为学习资料,仅供教学与自学使用,资源免费下载,不含任何诱导下载或捆绑程序。
小提示:上面此文档内容仅展示完整文档里的部分内容, 若需要下载完整文档请 点击免费下载完整文档 。




