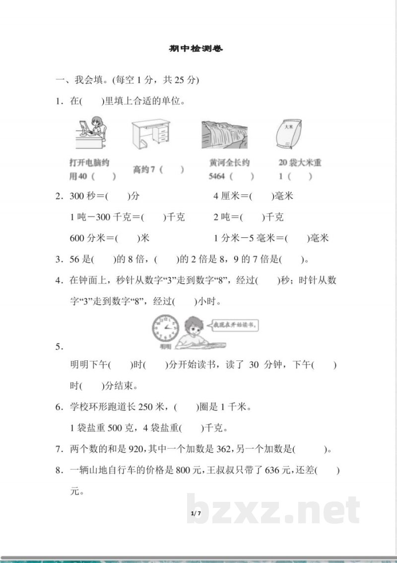
)里填上合适的单位。打开电脑药用40(
2. 300 秒=(高约7()分1吨—300千克=(600 分米=(
3.56 是)米)的8倍,()千克黄河全长约
5464()4厘米=(2吨=(20袋大米重1()毫米
)千克1 分米-5 毫米=()的2倍是8,9的7倍是(
4.在钟面上,秒针从数字“3\走到数字“8”,经过(字“3\走到数字“8\,
经过(5.明明下午(时()时()分结束。)小时。
我现在开始旗书,))毫米)。)秒;时针从数
)分开始读书,读了30分钟,下午(6.学校环形跑道长250米,(
1袋盐重500克,4袋盐重()圈是1千米。)千克。
7.两个数的和是920,其中一个加数是362,另一个加数是(8.一辆山地自行车的价格是800元,王叔叔只带了636元,还差(元。
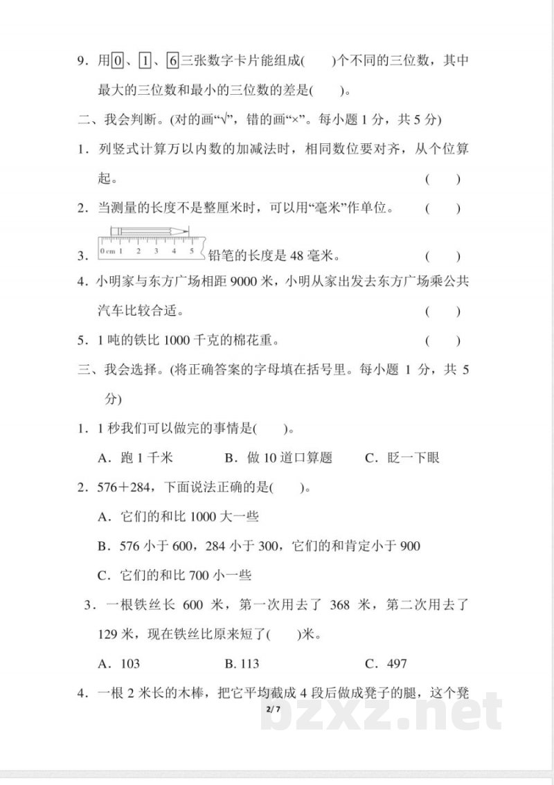
1/7。)9.用0|、1、6三张数字卡片能组成()个不同的三位数,其中 最大的三位数和最小的三位数的差是( )。二、我会判断。(对的画“\,错的画“×”。每小题1分,共5分)1.列竖式计算万以内数的加减法时,相同数位要对齐,从个位算起。
2.当测量的长度不是整厘米时,可以用“毫米”作单位。3.
ml2'345铅笔的长度是48毫米。(())
4.小明家与东方广场相距9000米,小明从家出发去东方广场乘公共汽车比较合适。
5.1吨的铁比1000千克的棉花重。(()
)三、我会选择。(将正确答案的字母填在括号里。每小题1分,共5分)
1.1秒我们可以做完的事情是( )。A.跑1千米
B.做10道口算题2.576十284,下面说法正确的是(A.它们的和比1000大一些
小提示:上面此文档内容仅展示完整文档里的部分内容, 若需要下载完整文档请 点击免费下载完整文档 。




