一、细心认真填一填。(每空1分,共32分)1、22个32的和是(),480是30的(2、在括号上填上最大的数:
50×()<316)倍。70×()<50530×()<208
3、在括号里选择合适的单位填在横线上。一瓶矿泉水是596
一瓶果汁是250(L、mL);一桶花生油是5(L、mL);一小瓶眼药水是5
(L、mL)(L、mL)4、3762,如果商是一位数,中最大填(),如果商是两位数,里最小填(
)。5、在既有乘除法又有加减法的混合运算里,应该先算(),再算(
有小括号就要先算()。6、下图中有(
)条线段,()条射线,(7、图中的角可以表示为(),还可以表示为(o
A)条直线8、小刚用一个放大4倍的放大镜看一个20度的角,看到的这个角是(),如果
)度。9、角的计量单位是(),用符号()表示,角的大小用()来测量。10、把一条10厘米长的线段向两端各延长100厘米,得到一条(11、在---里填上“>”、“<”或“=”。)。
6500毫升()6升8000毫升()8升12升()1200毫升
999升()1001毫升12、上午10时,钟面上的时针和分针所成的角是()角;下午4时时针和分针所成的角是()角;3时或9时,时针和分针所成的角是()角。这些时间中,()时时针和分针所成的角最大。二、快乐A、B、C。(5分)
1、3升水用容量是400毫升的瓶子来装,最多可以装满()瓶
A6B7C8 2、一个数除以64,余数是60,这个被除数再加上()就没有余数A64 B60
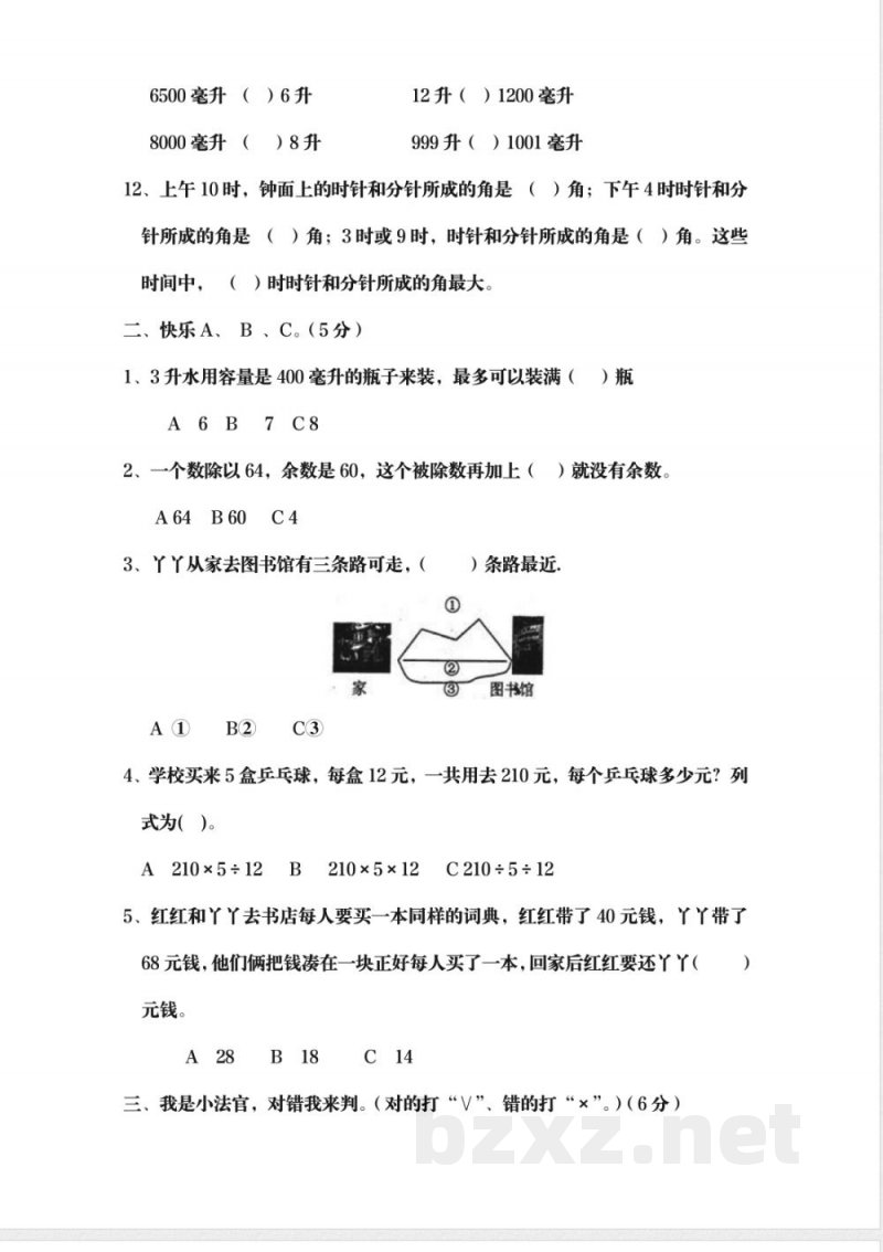
C43、丫丫从家去图书馆有三条路可走,家
A?B②c③?③)条路最近。图书馆4、学校买来5盒乒乓球,每盒12元,一共用去210元,每个乒丘球多少元?列式为( )。
A 210×5-12 B 210×5×12 C210-5-125、红红和丫丫去书店每人要买一本同样的词典,红红带了40元钱,丫丫带了68元钱,他们俩把钱在一块正好每人买了一本,回家后红红要还丫丫(元钱。
A28B18C14三、我是小法官,对错我来判。(对的打“V”、错的打“×”。)(6分)1、一条射线长6厘米。
2、被除数的末尾有0,商的末尾也一定有0。3、450÷5÷2,应从左到右依次计算。4、一条直线就是平角。
说明:本文档为学习资料,仅供教学与自学使用,资源免费下载,不含任何诱导下载或捆绑程序。
小提示:上面此文档内容仅展示完整文档里的部分内容, 若需要下载完整文档请 点击免费下载完整文档 。




