探索 Virtuals 如何整合加密技术、人工智慧与机器人技术,构建代理式经济体系,重新定义生产力与协作模式。本文源自 @schizoxbt,Castle Labs 所着文章Crypto, AI, Robotics: The Technological Trinity,由BlockBeats整理、编译及撰稿。
(前情提要:Virtuals 协议推出全新打新机制 Unicorn,财富效益如何? )
(背景补充:全球首个家事机器人「Neo」开卖,能扫地、煮咖啡,但仍需远端人类帮忙? )
本文目录
在这里,智能代理不仅能在链上交易,还能在现实中执行任务;融资不再依赖传统风投,而是由去中心化启动平台驱动;机器人不再孤立运作,而是通过众包数据不断学习人类行为。
这不仅是一次技术整合,更是一次生产力的重构。随着 Virtuals 推出 ACP 协议、Butler 交易助手、Unicorn 启动平台与 SeeSaw 数据採集系统,我们正在见证一个代理式经济的雏形。
一个由人类、AI 与机器共同协作的未来。
以下是原文:
机器人、加密、AI。
这是我们这一代的技术三位一体。
这三项技术是当前最具颠覆性的力量,有人甚至认为,它们可能是人类最后一次重大技术变革。因此,Virtuals 将机器人纳入其技术体系,显得尤为引人注目。
为什么他们要这么做?
AI 构建者很快意识到,加密和区块链是代理在网路上进行交易和运作的最有效方式。与此同时,机器人开发者也明白,将 AI 融入机器,可以打造真正的自主设备,能够执行指令并完成现实世界中的任务。
这三者之间形成了互相增强的共生关係。虽然它们可以各自独立存在,换句话说并非所有机器人都需要加密,也不是所有代理都需要机器人。但当三者结合时,就形成了一个完整的闭环。

区块链可以实现大规模协调代理和机器人,同时提供支付基础设施,无论是支付服务费用,还是让 DAO 控制一群自动配送无人机。
AI 赋予机器人推理和决策能力,无需人类干预;而机器人则提供物理执行能力,使代理能够与现实世界互动。
这是一种完美的技术共生关係,@Virtuals_io 通过推出所谓的 aGDP(代理式国内生产总值)来实现这一点。
aGDP 被定义为「人类、代理与机器在数位与物理领域协作所产生的总产出」。
当数位生产力与能够在现实世界中运作的机器人结合时,它就变得具象化,进入了此前代理无法触及的物理领域。
Virtuals 的三大核心产品是:ACP、Butler 和 Unicorn。
接下来的部分将逐一介绍这些产品,并展示机器人如何融入这些核心支柱。
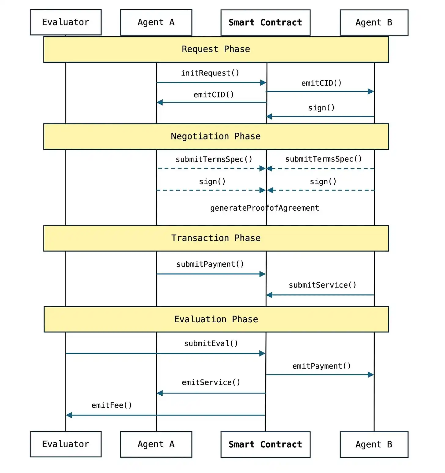
ACP 顾名思义,是一种代理之间进行交易的协议,通常涉及交易、分析和研究等内容。而现在,随着机器人加入,ACP 的应用场景变得更加广泛。
想像这样一个场景:你是一名地产开发商,需要完成一项建筑任务。你使用一个研究代理,它雇佣一个设计代理来绘製设计图。研究代理随后雇佣一个建筑机器人代理来为地产打地基。建筑代理再雇佣供应链代理来採购建筑材料。所有交易都通过 ACP 结算。
虽然这听起来像是未来世界,但其中的可能性是无限的。
例如:製造代理雇佣一群配送无人机将产品直接送到消费者家中;或是农业代理分析天气数据后,雇佣机器人代理进行播种或灌溉任务。
如果你想深入了解,以下是 ACP 的后台界面示意图:

最近,x402 的热度正在上升。以下是 ACP 与 x402 的对比,以及为什么 Virtuals 能在代理能力增长的浪潮中占据有利位置。
Butler 是 Virtuals 面向其代理式经济体系的前端介面,它允许用户与基于该协议构建的自主代理进行互动。
用户可以在 X 的聊天介面中输入请求,Butler 会推荐最合适的代理(或代理集群)来完成任务。在收集完用户的输入后,Butler 会确认任务的费用和交付内容,然后将任务分发出去。
一旦加入机器人,这一流程将变得更加立体。用户可以通过 Butler 向代理发送指令,而代理则可以通过机器人在现实世界中执行这些任务。
用户甚至可以仅通过代理来运营和管理整个商业项目。想设计 T 恤和服装?有专门的设计代理可以完成。想将这些商品打包并送达真实用户?有机器人可以执行。
商业管理的大门由此打开:任何人都可以提交请求或任务,由代理或机器人来完成,而无需亲自动手。

Unicorn 是 Virtuals 升级后的启动平台,专为生态系统内的项目服务,帮助开发者和创始人为其初创企业筹集资金。
旧版的 Genesis 模型最终演变成了一场「刷分游戏」,用户更关心的是积分,而不是支持真正的创始人。
Virtuals 表示,他们已经通过旗下的风险投资部门投资了一些机器人项目,并注意到如果没有可扩展的融资机制,创新会变得缓慢且碎片化。
如今,随着激励机制与 Unicorn 模型更加一致,机器人和代理开发者可以更轻鬆地为他们的雄心项目筹集资金,例如:
由智能代理管理的农业机器人群体,能够自主播种、监测和收割作物,并通过预测分析优化产量;
一个智能配送无人机网路,可以竞标配送任务,并通过陆地或空中完成交付;
由设计代理和工地规划代理协调的自动化建筑机器人。
这样的创意清单可以无限延伸。
不过,目前仍有一个关键环节缺失:今天的机器人并不是「开箱即用」,它们并不具备执行所有任务的能力,它们需要被教导和训练。这正是 SeeSaw 登场的地方。

为了让这些机器人代理在现实世界中高效运作,它们需要大规模的空间数据集。这些数据可以涵盖从识别不同类型的警报声,到在施工现场导航,甚至是像正确叠好一件衬衫这样简单的任务。
SeeSaw 的作用是通过人类记录日常活动和目标任务,帮助机器人更好地理解周围的世界。这些日常行为会转化为数据,供机器人学习。
机器人在理解物体和人类在三维空间中的运动方式时,天然存在困难。因此,收集这些动作数据——无论多么细微或複杂——都至关重要。

这正是 SeeSaw 诞生的原因,Virtuals 深知数据採集的重要性。
SeeSaw 是一款 iOS 行动视频採集应用,通过众包方式收集人与物体互动的视频。他们将这一过程游戏化,用户可以完成任务并获得奖励。
只要奖励机制与用户的贡献相匹配,这一系统就能快速扩展,为 Virtuals 构建一个庞大的视觉互动数据库,向任何需要训练机器人的团队提供服务。
SeeSaw 是与 @BitRobotNetwork 合作开发的,以确保所採集的数据品质达标,并适用于大规模机器人训练。
虽然本文到此结束,但技术三位一体的故事才刚刚开始。
这三个领域才刚刚开始展现它们的潜力,而由于加密技术的开放性,我们得以在最前线见证这些发展。
可以合理预期,在不久的将来,我们将看到完全由机器人组成的机构和公司。机器人在现实中自动完成任务的场景,对所有科幻迷来说既令人着迷,也略带震撼。
未来可能比我们想像的更快到来。Virtuals 对技术三位一体的探索,将会带来怎样的成果,值得我们持续关注。
\u300cBTC OG\u5185\u5e55\u5de8\u9cb8\u300d\u52a0\u4ed3SOL\u591a\u5355\uff0c\u6574\u4f53\u6301\u4ed3\u7a81\u78347\u4ebf\u7f8e\u5143
Hyperliquid\u4e0a\u67d0\u5de8\u9cb8\u63d0\u524d\u57cb\u4f0fUNI\uff0c\u5f53\u524d\u6d6e\u52a8\u56de\u62a5\u7387\u8d8550%
\u89c2\u70b9\uff1a\u8fd1\u671f\u6bd4\u7279\u5e01\u957f\u671f\u6301\u6709\u8005\u629b\u538b\u6301\u7eed\u52a0\u5927
\u632a\u5a01\u65c5\u6e38\u96f6\u552e\u516c\u53f8TRN\u5728\u5965\u65af\u9646\u673a\u573a\u63a5\u53d7\u6bd4\u7279\u5e01\u652f\u4ed8
Binance Wallet\u6269\u5c55\u7a0b\u5e8f\u65b0\u589e\u81ea\u5b9a\u4e49\u7f51\u7edc\u652f\u6301\u529f\u80fd
\u6469\u6839\u5927\u901a\u5df2\u5c06\u5176\u4ee3\u5e01\u5316\u5b58\u6b3e\u4ea7\u54c1JPM Coin\u90e8\u7f72\u5230Base
Binance\uff1a\u53cc\u5e01\u6295\u8d44\u6dfb\u52a0ASTER\u3001ENA\u3001ZEC\u3001UNI\u548cAAVE
\u4e3b\u6d41Perp DEX\u4e00\u89c8\uff1a\u591a\u6570\u5e73\u53f0\u4ea4\u6613\u91cf\u666e\u6da8\uff0cLighter\u5e74\u5185\u53d1\u5e01\u9884\u671f\u964d\u4f4e\u81f4\
CopyRight 2025 www.bzxz.net All Rights Reserved 湘ICP备2025141790号-2
本网站所展示的内容均由用户自行上传发布,本站仅提供信息存储服务。若您认为其中内容侵犯了您的合法权益,请及时联系我们处理,我们将在核实后尽快删除相关内容。