您好,欢迎来到标准下载网!

公司保安部门个人工作计划(汇总5篇)

公司保安部门个人工作计划(汇总5篇)

访问手机版页面
文档简介
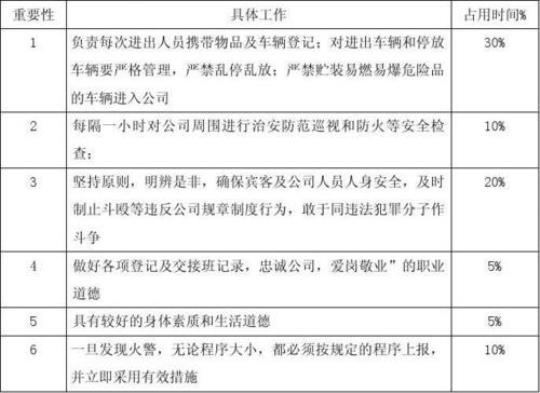
编辑搜集了“公司保安部门个人工作计划”相关主题资料,现在分享给您,欢迎阅读,希望大家能够喜欢。根据公司领导对工作的计划和安排,我们可以提前准备好自己的工作计划了。写工作计划能帮助我们跟上工作进程。 公司保安部门个人工作计划(篇1) 为有效防范各类刑事案件、治安案件、安全事故的发生,切实做好全行安全保卫工作,特制定本年度计划。 1、坚持“预防为主”的原则,以保障经营安全为目标,以防范责任性刑事案件和事故为重点,围绕全行中心工作,狠抓安全保卫检查监督,积极实施规范化、精细化管理,着力落实各项安全制度。 2、落实安全责任制。一是坚持“谁主管、谁负责”的原则,行长与网点主任、部门经理之间,网点主任与员工之间,部门经理与重要岗位人员之间,层层签订了《安全保卫责任书》,明确了主要负责人为安全保卫工作的第一责任人,完善了各单位安全保卫领导小组,明确了安全责任。 3、支行坚持安全保卫第一责任人工作例会制度,定期研究分析安全保卫工作情况,及时解决存在的风险和隐患,确保了安全保卫工作的经常化、制度化和规范化。 4、做好安全排查,消除各类隐患。重点检查监控、报警是否覆盖门、窗、通道等重要区域,以及营业网点现金业务区的门窗是否能有效防范外部暴力侵害。 5、做好营业场所和自助银行等重点部位的安全管理。加强保安队伍的管理培训,加大自助设备巡查次数和力度,加强案件高发时段及夜间的巡查检查力度,防范不法分子通过安装假门禁、加装测录装置摄像头、张贴虚假提示等手段****客户资金和暴力抢劫案件的发生。 6、制定安保应急预案,建立高效快速的联动工作机制,提高应对和处置各种突发事件的能力。支行、网点每半年至少组织一次突发事件预案处置演练。组织开展“防爆炸、防劫持、自助机防抢盗”实景演练,提高员工对突发事件的应对能……(阅读全文)
相关标签
最新合集 更多+

CopyRight 2025 www.bzxz.net All Rights Reserved 湘ICP备2025141790号-2

本网站所展示的内容均由用户自行上传发布,本站仅提供信息存储服务。若您认为其中内容侵犯了您的合法权益,请及时联系我们处理,我们将在核实后尽快删除相关内容。