您好,欢迎来到标准下载网!

公司行政前台年终工作计划范文 公司行政前台工作内容年度汇报

公司行政前台年终工作计划范文 公司行政前台工作内容年度汇报

访问手机版页面
文档简介
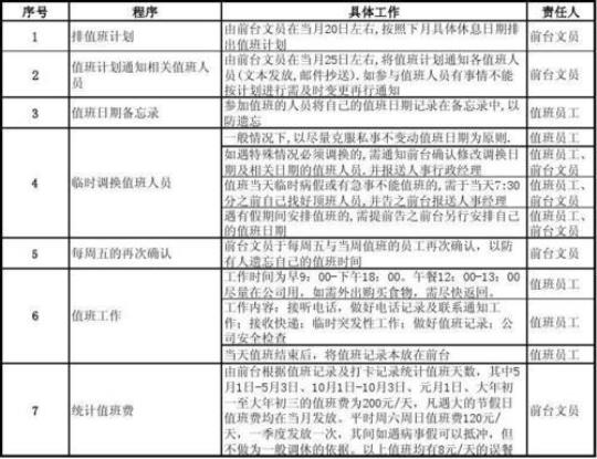
制定工作计划意味着根据实际工作情况,并在主客观条件的权衡之后确认一种目标。对于写好工作计划来说,最重要的环节是什么呢?今天我们要推荐给大家一篇关于“公司行政前台年终工作计划”的文章,希望您会喜欢它,也请您收藏本文! 公司行政前台年终工作计划【篇1】 自加入公司以来已经一年多的时间了。在这里我从学校的一名学生踏上了工作岗位成为一名员工,学到了更多的知识技能,各方面都有了的提升。在领导的支持和同事们的帮助下,较好的完成了自己的本职工作。很感谢当初公司领导给我这个成长的平台,让我可以在工作中不断成长,不断学习,提升了自身的素质,现将一年的工作总结如下: 一、日常工作方面 经过不断的摸索和总结,我意识到要想优质的完成工作,首先要把工作从全局统筹好,再从细节入手,保持良好的工作状态,提高效率。只永不懈怠的提高自己,才能胜任看似简单的行政工作。现在,已能较好的统筹安排工作,并努力把工作细节处理得当。争取给大家最到位的支持和服务,不断提高自己的业务水平,按职业化的标准时刻要求自己。同时,规范化方面还需要加强,我也会在今后的工作中更加注意这一点。 行政本身是一个服务性和支持性的工作,尤其是前台接待。当有客户到访或是公司有大型会议时,前台就会负责一些茶水准备和服务工作,要了解到每个人的需求,适时地为大家服务。在接待其他人员,如送报、送水、来访人员的司机,也要服务周到,体现出公司的良好的形象。只有保持良好的工作状态,才能提升服务质量。在工作过程中,我要求自己避免消极情绪,谨记工作职责,时刻把自己的位置放到一个合适的高度,本着为人服务提升自己的态度投入到工作中。这也是一个行政人员必备的素养。 公司是一个整体,每个员工都是组成这个整体的一部分。无论我们身在哪个岗位,开展什么样的工作,始终都离不开同事之间的配合。这就要求我们要有团队……(阅读全文)
相关标签
最新合集 更多+

CopyRight 2025 www.bzxz.net All Rights Reserved 湘ICP备2025141790号-2

本网站所展示的内容均由用户自行上传发布,本站仅提供信息存储服务。若您认为其中内容侵犯了您的合法权益,请及时联系我们处理,我们将在核实后尽快删除相关内容。