- 您的位置:
- 标准下载网 >>
- 标准分类 >>
- 航空工业行业标准(HB) >>
- HB/Z 5072-1992 电镀铬工艺
标准号:
HB/Z 5072-1992
标准名称:
电镀铬工艺
标准类别:
航空工业行业标准(HB)
标准状态:
现行-
发布日期:
1992-10-04 -
实施日期:
1992-12-01 出版语种:
简体中文下载格式:
.rar.pdf下载大小:
7.66 MB
替代情况:
HB/Z 5072-1978
部分标准内容:
中华人民共和国航空航天工业部航空工业标准
HB/Z5072—92
电镀铬工艺
1992—10-04发布
中华人民共和国航空航天工业部1992—12-01实施
1主题内容与适用范围
电镀铬工艺
本标准规定了电镀装饰铬、硬铬、乳白铬、松孔和黑铬的工艺方法,HB/Z5072-92
本标准适用于航空产品零(组)件的电镀装饰铬、硬铬、乳白铬、松孔铬和黑铬。2引用标准
HB5335
HB5034
HB5041
HB5042
HB5043
HB5044
HB5045
HB5226
HB5472
电镀和化学覆盖工艺质量控制标准零(组)件镀前质量要求
铬镀层质量检验
装饰铬镀层质量检验
涨圈松孔铬镀层质量检验
汽缸松孔铬镀层质量检验
黑铬镀层质量检验
金属材料和零件用水基清洗剂技术条件金属镀覆和化学覆盖工艺用水水质规范HB/Z5069
HB/Z5070
3工艺材料
电镀铜工艺
电镀镍工艺
电镀铬主要工艺材料要求见表1。表1电镀铬主要工艺用材料
氢氧化钠
碳酸钠
磷酸三钠
硅酸钠
GB1607
GB4209
GB1610
航空航天工业部1992—10-04发布术
-级,二级
化学纯
除油、退铬
除油、中和
弱浸蚀、退铬
镀铬、弱浸蚀
1992-12-01实施
硝酸钠
冰醋酸
氢氟酸
工艺程序
HB/Z5072-92
续表1
HG1-524-67
HG2-420-66
GB538--65
GJB409
GB7744
4.1电镀装饰铬工艺程序
镀前验收
磨光及抛光
有机溶剂除油
装挂与绝缘
电解除油
流动热水洗
流动冷水洗
弱浸蚀
电镀铜
电镀镍
流动冷水洗
电镀铬
回收槽洗
流动冷水洗
流动热水洗
拆卸、吹干
机械抛光(按需要进行)
注:允许果用镀铜、镍、铬、揽光工艺4.2电镀硬铬工艺程序
镀前验收
有机溶剂或水基清洗剂除油
消除应力
镀黑铬
镀黑铬
镀黑铬
装挂与绝缘
电解除油或擦拭除油
4.2.6流动热水洗
流动冷水洗
弱浸蚀
流动冷水洗
电镀铬
回收槽洗
流动冷水洗
流动热水洗
4.3电镀松孔铬工艺程序
镀前验收
有机溶剂或水基清洗剂除油
消除应力
电解除油或擦拭除油
流动热水洗
流动冷水洗
弱浸蚀
流动冷水洗
电镀铬
回收槽洗
流动冷水洗
拆卸、吹干
机械加工
擦除油
流动热水洗
流动冷水洗
流动冷水洗
HB/Z5072-92
流动冷水洗
4.3.28热浸油
HB/Z5072-92
4.4电镀乳白铬工艺程序按工序4.2.1~4.2.17进行。4.5电镀黑铬工艺程序按工序4.2.1~4.2.12进行。5主要工序说明
5.1镀前验收
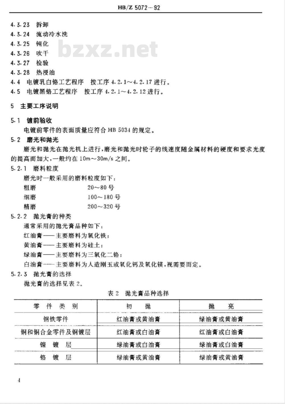
电镀前零件的表面质量应符合HB5034的规定。5.2磨光和抛光
磨光和抛光在抛光机上进行,磨光和抛光时轮子的线速度随金属材料的硬度和要求光度的提高而加大,一般约在10m~30m/s之间。5.2.1磨料粒度
磨光时一般采用的磨料粒度如下:粗磨
5.2.2抛光膏的种类
20~80号
100~180号
200~320号
通常采用的抛光膏品种如下:
红油膏一主要磨料为氧化铁;
黄油膏-主要磨料为硅土;
绿油膏一主要磨料为三氧化二铬:白油膏一主要磨料为人造刚玉或氧化钙及氧化镁,视需要而定。5.2.3抛光膏的选择
抛光膏的选择见表2。
表2抛光膏品种选择
零件类别
钢铁零件
铜和铜合金零件及铜镀层
镍镀层
红油膏或黄油膏
红油膏或白油膏
绿油膏或白油膏
绿油膏或黄油膏
绿油膏或黄油膏
红油膏或白油膏
绿油膏或白油膏
绿油膏或黄油膏
5.3有机溶剂或水基清洗剂除油
HB/Z5072-92
采用三氯乙烷等有机溶剂或采用符合HB5226的水基清洗剂除油。5.4消除应力
为了减小由于机械加工、研磨、成形、冷矫整等工序产生的残余应力以防止电镀时开裂,抗拉强度op≥1034MPa的钢的关键件、重要件,镀前必须进行消除应力处理,常用的热处理条件见表3。
表3电镀前消除应力的处理条件
最大抗拉强度
benax
渗碳件、表面淬火件
1034<≤1450
1450g1800
18005.5电解除油
5.5.1钢铁零件电解除油
氢氧化钠(NaOH)
磷酸钠(Na3PO,:12H,0)
碳酸钠(NazCO3)
硅酸钠(Naz0·nSi2)
总碱度(相当于NaOH)
电流密度
140±10
190±10
190±10
190±10
30~50g/L
20~30g/L
2030g/L
3~5g/L
40~80g/L
60~80℃
310A/dm2
阴极:35min,阳极:1~5min
钢板或镀镍钢板
注,①弹性和薄壁零件,和抗拉强度>1372MPa的钢零件不允许在阴极上除油。时
②铸铁零件和带有表面防护层或钨接点等的零件,不进行电化学除油,带钨接点的零件化学除油的时间不应超过5min
③允许在上述溶液中进行化学除油。5.5.2铜及铜合金零件,镀铜零件化学除油和电解除油:氢氧化钠(NaOH)
磷酸钠
碳酸钠
硅酸钠
总碱度
5~15g/l
30~60g/L
(NaPO,12H20)
(Na2CO3)
(Na20.nSi0,)
(相当于NaOH)
化学除油条件:
2025g/
3~5g/L
15~30g/L
电解除油条件:
电流密度
5.6擦拭除油
HB/Z5072-92
6080℃
20min以内
50~80℃
1~5A/dm2
阴极:310min
阳极:30s以内
钢板或镀镍钢板
适用于铸铁零件和抛光零件,以及对一般零件局部或特殊需要时进行除油。同时亦用于去除挂灰。除油后应用流动冷水彻底冲净氧化镁。抛亮的零件用有机溶剂除油后可用绒布擦光代替氧化镁。
5.7弱浸蚀
5.7.1一般钢铁零件弱浸蚀
硫酸(H2SOp=1.84g/ml)
100~150g/L
5.7.2普通铸铁,合金铸铁和稀土球墨铸铁弱浸蚀氢氟酸(HF
0=1.1g/mL)
硫酸(H2SOp=1.84g/mL)
3050g/
20~40g/L
注:30CrMnSiNizA,GC-4及300M高强度钢不允许弱没蚀。5.7.3预镀镍
为改善镀层与不锈钢、耐热钢、高温合金的结合力,镀铬前可进行预镀镍。氯化镍(NiCl2·6H,0)
或硫酸镍(NiSO,·7H,O)
盐酸(HClp=1.19g/mL)
电流密度
阳极材料
5.8电镀铜
按HB/Z5069电镀铜
5.9电镀镍
200~250g/L
260~320g/L
180~220g/L
5--10A/dm2
不通电1~4min
镀镍3~5min
NYI、NY2
按HB/Z5070电镀镍
5.10装挂及绝缘
5.10.1装挂时的注意事项
HB/Z5072-92
5.10.1.1零件挂入槽中后,应保持其下端面距槽底不少于200mm,而上端面距槽液面不少于30mm。
5.10.1.2为了获得均匀的铬镀层,阳极形状应根据镀铬零件形状和电力线的分布特点进行设计和选择。阴阳极之间各对应位置间的距离应近似相等(以保证电力线的分布均匀),而待镀表面的凸出部分及边缘应装挂保护阴极或适当的屏蔽。5.10.1.3挂具导电通路的截面积必须能够安全地通过镀铬所需的电流,并且在镀铬过程中不发热。导电截面的电流负荷:对钢不应超过1.5A/mm;铝不应超过2.0A/mm;黄铜不应超过2.5A/mm2;不应超过3.0A/mm。5.10.1.4挂具同零件及导电棒之间一定要紧密接触,以保证其导电良好,特别是电镀黑铬时不紧密的接触将会造成魔蚀。
5.10.1.5零件装挂时必须注意防止产生“气袋”,零件上不镀的小孔及凹槽处应预先用铅或塑料堵塞。
5.10.2镀铬时的绝缘与屏蔽材料5.10.2.1金属材料:
铅皮、铅丝、铁皮、铁丝等。
5.10.2.2非金属材料
有机玻璃,塑料(如聚氯乙烯、聚乙烯等)薄膜、板、管、丝、胶粘带,以及清漆(过氯乙烯清漆、硝基漆及胶液等)。
绝缘部分与须镀部分的交界处,一般应安装保护阴极,这对于用非金属材料绝缘的零件尤为重要。
5.11电镀铬工序的程序安排
5.11.1予热
零件在镀槽中预热1~5min。铜及铜合金零件、镀铜及镀镍零件不在镀槽中预热,必要时可在温水中预热,然后带电下槽。5.11.2阳极腐蚀(反拔)
5.11.2.1零件于槽中预热后阳极腐蚀30~90S,阳极电流密度为20~30A/dm2。特殊情况下加大阳极电流密度等于或超过正常镀铬电流密度:例如高强度钢可达到70A/dm;汽缸松孔镀铬可在5055℃下用40A/dm2的电流密度阳极腐蚀1~1.5min。零件表面光度高时,可缩短阳极腐蚀时间或不进行阳极腐蚀。5.11.2.2铜及铜合金零件,镀铜及镀镍零件不进行阳极腐蚀而带电下槽。5.11.2.3不锈钢及耐热钢零件进行阳极腐蚀时,用10~15A/dm2的电流密度,时间10~30S。为使其表面活化,阳极腐蚀后在35min内从零逐渐升至正常电流进行电镀。不锈钢及耐热钢亦允许不进行阳极腐蚀,而用硫酸加氢氟酸混酸活化,然后带电下槽,并按上述方式逐渐升高电流;或者以二倍正常电流冲击不多于15S,而后降至正常电流进行电镀。1
铸铁零件一般不进行阳极腐蚀,特殊情况下阳极腐蚀可不超过10~30S。铸铁零件5.11.2.4
必要时可先镀铜打底。合金铸铁阳极腐蚀可参照不锈钢的工艺条件,必要时适当调整时间。对于稀土球墨铸铁涨圈,阳极腐蚀电流密度为30~50A/dm2,时间12~15S,然后用冲击电流90~110A/dm2,时间1~1.5min。
5.11.3冲击电流
用以改善镀铬溶液的深镀能力,并使镀层均勾,对于复杂零件及粗糙表面的镀铬尤其重要。冲击电流是在阳极腐蚀之后立即反转电流方向,用高电流密度冲击,一般为1~2min,电流密度为正常镀铬电流密度的1.52.5倍左右,然后再逐渐降至正常电流。5.11.4电镀铬
电镀装饰铬的典型配方与工艺参数(见表4))5.11.4.1
表4电镀装饰铬的典型配方与工艺参数工艺参数
铬酐(CrO3)
硫酸(H2SO)
p=1.84g/mL)
三价铬
电流密度
配方1
135~165
1.35~1.65
(铜件)
电镀硬铬的典型配方与工艺参数(见表5)配方2
200~250
2.00~2.50
25~35(钢件)
15~25(铜件)
表5电镀硬铬的典型配方与工艺参数工艺参数
铬酐(CrOs)
硫酸(H,SO)
p=1.84g/mL)
三价铬
电流密度
135~165
1.35~1.65
45~55(钢铁件)
25~35(铜件)
5.11.4.2、电镀乳白铬的典型配方与工艺参数见(表6)8
配方3
400~450
3.50~4.00
1525(钢件)
15~25(铜件)
配方2
200~250
2.00~2.50
40~60(钢铁件)
25~35(铜件)
工艺参数
铬酐(CrO,)
硫酸(H,So
p==1.84g/mL)
三价铬
电流密度
HB/Z5072-92
表6电镀乳白铬的典型配方与工艺参数单位
松孔镀铬的配方与工艺参数(见表7)配方1
135~165
1.35~1.65
松孔镀铬的配方与工艺参数
铬酐(CrO)(g/L)
铬酐硫酸比
度(℃)
电流密度(A/dm2)
适用范围
网纹类型
网纹外观
200~250
95~105
铸铁涨圈
肉眼看
不明显
注:汽缸先瞻后松孔时采用较高温度镀络,5.11.4.5松孔的工艺参数
a.铬酐松孔
铬酐(CrO)
p=1.8g/ml)
硫酸(H2SO)
阴极电流密度
时间(按松孔深度调整)
200~250
90~100
稀土球墨
铸铁涨圈
肉眼看
不明显
150~250g/L
1.5~2.5g/L
50~58℃
30~50A/dm2
-般3~12min
注;松孔允许用度镀铬溶液,但杂质铁不得超过35g/L。b.氢氧化钠松孔
氢氧化钠(NaOH)
阳极电流密度
时间(按松孔深度调整)
80~120g/L
40~50A/dm2
一般3~12min
200~250
105~110
50~55
钢铁涨圈
肉眼看
不明显
配方2
200~250
2.00~2.50
200~250
110~120
明显易见
200~250
120~125
明显易见
HB/Z5072-92
镀黑铬的典型配方与工艺参数(见表8)表8典型配方与工艺参数
工艺参数
铬酐(CrOs)
硝酸钠(NaNO,)
冰醋酸(CH:COOH)
硼酸(H,BOs)
电流密度
配方1
250~300
80~120
NY1·NY2
配方2
200~250
pb-Sb7
配方3
300~350
20~100
NY,NY,
注:(1)镀黑铬溶液中不允许有SO.~存在;配制落液及电键过程中均应注意避免带入SO,-。为此必须加入1~3g/1碳酸锻以便除尽SO,~1
(2)钢铁或不锈钢零件允许用镀镶代替镀铬作为黑铬的于键底展。(3)镀黑铬后可视需要附加环氧清漆封闭。5.12
镀铬阳极和镀铬注意事项
5.12.1镀铬使用不溶性阳极,即铅或含锑6~8%的铅锑合金。镀黑铬则用镍或含锑6~8%的铅锑合金。
5.12.2在可能条件下阳极面积相当于阴极面积的23倍(镀内孔除外),以保证溶液中六价铬和三价路的正常比例,阳极表面应当经常加以清理5.12.3镀铬时的工艺参数对铬镀层的外观和性能影响极大,只要稍加变动,镀铬层的外观硬度等就起变化。镀铬时,随着温度的升高,获得硬镀铬层、光泽镀铬层和乳白铬镀层的电流密度均随之提高。因此零件下槽之后,按当时的温度选定适当的电流密度,而后严格控制溶液温度的变化使不超过土2℃,电流密度的变化不超过5A/dm。5.12.4选择镀铬的电源时,应考虑电流波型对镀铬过程的影响,最好采用波形平滑的直流发电机组和整流器,以保证镀铬质量。5.13除氢
凡抗拉强度%≥1034MPa的黑色金属零件,镀铬后都要进行除氢。除氢条件见表9表9除氢条件
最大抗拉强度
渗碳件、表面淬火件
1031%≤1450
1450<≤1800
140±10
190±10Www.bzxZ.net
190±10
190±10
5.13.2凡要求镀后除氢的零件镀后应尽快地进行除氢处理。电镀至除氢处理之间的间隔时10
小提示:此标准内容仅展示完整标准里的部分截取内容,若需要完整标准请到上方自行免费下载完整标准文档。
HB/Z5072—92
电镀铬工艺
1992—10-04发布
中华人民共和国航空航天工业部1992—12-01实施
1主题内容与适用范围
电镀铬工艺
本标准规定了电镀装饰铬、硬铬、乳白铬、松孔和黑铬的工艺方法,HB/Z5072-92
本标准适用于航空产品零(组)件的电镀装饰铬、硬铬、乳白铬、松孔铬和黑铬。2引用标准
HB5335
HB5034
HB5041
HB5042
HB5043
HB5044
HB5045
HB5226
HB5472
电镀和化学覆盖工艺质量控制标准零(组)件镀前质量要求
铬镀层质量检验
装饰铬镀层质量检验
涨圈松孔铬镀层质量检验
汽缸松孔铬镀层质量检验
黑铬镀层质量检验
金属材料和零件用水基清洗剂技术条件金属镀覆和化学覆盖工艺用水水质规范HB/Z5069
HB/Z5070
3工艺材料
电镀铜工艺
电镀镍工艺
电镀铬主要工艺材料要求见表1。表1电镀铬主要工艺用材料
氢氧化钠
碳酸钠
磷酸三钠
硅酸钠
GB1607
GB4209
GB1610
航空航天工业部1992—10-04发布术
-级,二级
化学纯
除油、退铬
除油、中和
弱浸蚀、退铬
镀铬、弱浸蚀
1992-12-01实施
硝酸钠
冰醋酸
氢氟酸
工艺程序
HB/Z5072-92
续表1
HG1-524-67
HG2-420-66
GB538--65
GJB409
GB7744
4.1电镀装饰铬工艺程序
镀前验收
磨光及抛光
有机溶剂除油
装挂与绝缘
电解除油
流动热水洗
流动冷水洗
弱浸蚀
电镀铜
电镀镍
流动冷水洗
电镀铬
回收槽洗
流动冷水洗
流动热水洗
拆卸、吹干
机械抛光(按需要进行)
注:允许果用镀铜、镍、铬、揽光工艺4.2电镀硬铬工艺程序
镀前验收
有机溶剂或水基清洗剂除油
消除应力
镀黑铬
镀黑铬
镀黑铬
装挂与绝缘
电解除油或擦拭除油
4.2.6流动热水洗
流动冷水洗
弱浸蚀
流动冷水洗
电镀铬
回收槽洗
流动冷水洗
流动热水洗
4.3电镀松孔铬工艺程序
镀前验收
有机溶剂或水基清洗剂除油
消除应力
电解除油或擦拭除油
流动热水洗
流动冷水洗
弱浸蚀
流动冷水洗
电镀铬
回收槽洗
流动冷水洗
拆卸、吹干
机械加工
擦除油
流动热水洗
流动冷水洗
流动冷水洗
HB/Z5072-92
流动冷水洗
4.3.28热浸油
HB/Z5072-92
4.4电镀乳白铬工艺程序按工序4.2.1~4.2.17进行。4.5电镀黑铬工艺程序按工序4.2.1~4.2.12进行。5主要工序说明
5.1镀前验收
电镀前零件的表面质量应符合HB5034的规定。5.2磨光和抛光
磨光和抛光在抛光机上进行,磨光和抛光时轮子的线速度随金属材料的硬度和要求光度的提高而加大,一般约在10m~30m/s之间。5.2.1磨料粒度
磨光时一般采用的磨料粒度如下:粗磨
5.2.2抛光膏的种类
20~80号
100~180号
200~320号
通常采用的抛光膏品种如下:
红油膏一主要磨料为氧化铁;
黄油膏-主要磨料为硅土;
绿油膏一主要磨料为三氧化二铬:白油膏一主要磨料为人造刚玉或氧化钙及氧化镁,视需要而定。5.2.3抛光膏的选择
抛光膏的选择见表2。
表2抛光膏品种选择
零件类别
钢铁零件
铜和铜合金零件及铜镀层
镍镀层
红油膏或黄油膏
红油膏或白油膏
绿油膏或白油膏
绿油膏或黄油膏
绿油膏或黄油膏
红油膏或白油膏
绿油膏或白油膏
绿油膏或黄油膏
5.3有机溶剂或水基清洗剂除油
HB/Z5072-92
采用三氯乙烷等有机溶剂或采用符合HB5226的水基清洗剂除油。5.4消除应力
为了减小由于机械加工、研磨、成形、冷矫整等工序产生的残余应力以防止电镀时开裂,抗拉强度op≥1034MPa的钢的关键件、重要件,镀前必须进行消除应力处理,常用的热处理条件见表3。
表3电镀前消除应力的处理条件
最大抗拉强度
benax
渗碳件、表面淬火件
1034<≤1450
1450g1800
1800
5.5.1钢铁零件电解除油
氢氧化钠(NaOH)
磷酸钠(Na3PO,:12H,0)
碳酸钠(NazCO3)
硅酸钠(Naz0·nSi2)
总碱度(相当于NaOH)
电流密度
140±10
190±10
190±10
190±10
30~50g/L
20~30g/L
2030g/L
3~5g/L
40~80g/L
60~80℃
310A/dm2
阴极:35min,阳极:1~5min
钢板或镀镍钢板
注,①弹性和薄壁零件,和抗拉强度>1372MPa的钢零件不允许在阴极上除油。时
②铸铁零件和带有表面防护层或钨接点等的零件,不进行电化学除油,带钨接点的零件化学除油的时间不应超过5min
③允许在上述溶液中进行化学除油。5.5.2铜及铜合金零件,镀铜零件化学除油和电解除油:氢氧化钠(NaOH)
磷酸钠
碳酸钠
硅酸钠
总碱度
5~15g/l
30~60g/L
(NaPO,12H20)
(Na2CO3)
(Na20.nSi0,)
(相当于NaOH)
化学除油条件:
2025g/
3~5g/L
15~30g/L
电解除油条件:
电流密度
5.6擦拭除油
HB/Z5072-92
6080℃
20min以内
50~80℃
1~5A/dm2
阴极:310min
阳极:30s以内
钢板或镀镍钢板
适用于铸铁零件和抛光零件,以及对一般零件局部或特殊需要时进行除油。同时亦用于去除挂灰。除油后应用流动冷水彻底冲净氧化镁。抛亮的零件用有机溶剂除油后可用绒布擦光代替氧化镁。
5.7弱浸蚀
5.7.1一般钢铁零件弱浸蚀
硫酸(H2SOp=1.84g/ml)
100~150g/L
5.7.2普通铸铁,合金铸铁和稀土球墨铸铁弱浸蚀氢氟酸(HF
0=1.1g/mL)
硫酸(H2SOp=1.84g/mL)
3050g/
20~40g/L
注:30CrMnSiNizA,GC-4及300M高强度钢不允许弱没蚀。5.7.3预镀镍
为改善镀层与不锈钢、耐热钢、高温合金的结合力,镀铬前可进行预镀镍。氯化镍(NiCl2·6H,0)
或硫酸镍(NiSO,·7H,O)
盐酸(HClp=1.19g/mL)
电流密度
阳极材料
5.8电镀铜
按HB/Z5069电镀铜
5.9电镀镍
200~250g/L
260~320g/L
180~220g/L
5--10A/dm2
不通电1~4min
镀镍3~5min
NYI、NY2
按HB/Z5070电镀镍
5.10装挂及绝缘
5.10.1装挂时的注意事项
HB/Z5072-92
5.10.1.1零件挂入槽中后,应保持其下端面距槽底不少于200mm,而上端面距槽液面不少于30mm。
5.10.1.2为了获得均匀的铬镀层,阳极形状应根据镀铬零件形状和电力线的分布特点进行设计和选择。阴阳极之间各对应位置间的距离应近似相等(以保证电力线的分布均匀),而待镀表面的凸出部分及边缘应装挂保护阴极或适当的屏蔽。5.10.1.3挂具导电通路的截面积必须能够安全地通过镀铬所需的电流,并且在镀铬过程中不发热。导电截面的电流负荷:对钢不应超过1.5A/mm;铝不应超过2.0A/mm;黄铜不应超过2.5A/mm2;不应超过3.0A/mm。5.10.1.4挂具同零件及导电棒之间一定要紧密接触,以保证其导电良好,特别是电镀黑铬时不紧密的接触将会造成魔蚀。
5.10.1.5零件装挂时必须注意防止产生“气袋”,零件上不镀的小孔及凹槽处应预先用铅或塑料堵塞。
5.10.2镀铬时的绝缘与屏蔽材料5.10.2.1金属材料:
铅皮、铅丝、铁皮、铁丝等。
5.10.2.2非金属材料
有机玻璃,塑料(如聚氯乙烯、聚乙烯等)薄膜、板、管、丝、胶粘带,以及清漆(过氯乙烯清漆、硝基漆及胶液等)。
绝缘部分与须镀部分的交界处,一般应安装保护阴极,这对于用非金属材料绝缘的零件尤为重要。
5.11电镀铬工序的程序安排
5.11.1予热
零件在镀槽中预热1~5min。铜及铜合金零件、镀铜及镀镍零件不在镀槽中预热,必要时可在温水中预热,然后带电下槽。5.11.2阳极腐蚀(反拔)
5.11.2.1零件于槽中预热后阳极腐蚀30~90S,阳极电流密度为20~30A/dm2。特殊情况下加大阳极电流密度等于或超过正常镀铬电流密度:例如高强度钢可达到70A/dm;汽缸松孔镀铬可在5055℃下用40A/dm2的电流密度阳极腐蚀1~1.5min。零件表面光度高时,可缩短阳极腐蚀时间或不进行阳极腐蚀。5.11.2.2铜及铜合金零件,镀铜及镀镍零件不进行阳极腐蚀而带电下槽。5.11.2.3不锈钢及耐热钢零件进行阳极腐蚀时,用10~15A/dm2的电流密度,时间10~30S。为使其表面活化,阳极腐蚀后在35min内从零逐渐升至正常电流进行电镀。不锈钢及耐热钢亦允许不进行阳极腐蚀,而用硫酸加氢氟酸混酸活化,然后带电下槽,并按上述方式逐渐升高电流;或者以二倍正常电流冲击不多于15S,而后降至正常电流进行电镀。1
铸铁零件一般不进行阳极腐蚀,特殊情况下阳极腐蚀可不超过10~30S。铸铁零件5.11.2.4
必要时可先镀铜打底。合金铸铁阳极腐蚀可参照不锈钢的工艺条件,必要时适当调整时间。对于稀土球墨铸铁涨圈,阳极腐蚀电流密度为30~50A/dm2,时间12~15S,然后用冲击电流90~110A/dm2,时间1~1.5min。
5.11.3冲击电流
用以改善镀铬溶液的深镀能力,并使镀层均勾,对于复杂零件及粗糙表面的镀铬尤其重要。冲击电流是在阳极腐蚀之后立即反转电流方向,用高电流密度冲击,一般为1~2min,电流密度为正常镀铬电流密度的1.52.5倍左右,然后再逐渐降至正常电流。5.11.4电镀铬
电镀装饰铬的典型配方与工艺参数(见表4))5.11.4.1
表4电镀装饰铬的典型配方与工艺参数工艺参数
铬酐(CrO3)
硫酸(H2SO)
p=1.84g/mL)
三价铬
电流密度
配方1
135~165
1.35~1.65
(铜件)
电镀硬铬的典型配方与工艺参数(见表5)配方2
200~250
2.00~2.50
25~35(钢件)
15~25(铜件)
表5电镀硬铬的典型配方与工艺参数工艺参数
铬酐(CrOs)
硫酸(H,SO)
p=1.84g/mL)
三价铬
电流密度
135~165
1.35~1.65
45~55(钢铁件)
25~35(铜件)
5.11.4.2、电镀乳白铬的典型配方与工艺参数见(表6)8
配方3
400~450
3.50~4.00
1525(钢件)
15~25(铜件)
配方2
200~250
2.00~2.50
40~60(钢铁件)
25~35(铜件)
工艺参数
铬酐(CrO,)
硫酸(H,So
p==1.84g/mL)
三价铬
电流密度
HB/Z5072-92
表6电镀乳白铬的典型配方与工艺参数单位
松孔镀铬的配方与工艺参数(见表7)配方1
135~165
1.35~1.65
松孔镀铬的配方与工艺参数
铬酐(CrO)(g/L)
铬酐硫酸比
度(℃)
电流密度(A/dm2)
适用范围
网纹类型
网纹外观
200~250
95~105
铸铁涨圈
肉眼看
不明显
注:汽缸先瞻后松孔时采用较高温度镀络,5.11.4.5松孔的工艺参数
a.铬酐松孔
铬酐(CrO)
p=1.8g/ml)
硫酸(H2SO)
阴极电流密度
时间(按松孔深度调整)
200~250
90~100
稀土球墨
铸铁涨圈
肉眼看
不明显
150~250g/L
1.5~2.5g/L
50~58℃
30~50A/dm2
-般3~12min
注;松孔允许用度镀铬溶液,但杂质铁不得超过35g/L。b.氢氧化钠松孔
氢氧化钠(NaOH)
阳极电流密度
时间(按松孔深度调整)
80~120g/L
40~50A/dm2
一般3~12min
200~250
105~110
50~55
钢铁涨圈
肉眼看
不明显
配方2
200~250
2.00~2.50
200~250
110~120
明显易见
200~250
120~125
明显易见
HB/Z5072-92
镀黑铬的典型配方与工艺参数(见表8)表8典型配方与工艺参数
工艺参数
铬酐(CrOs)
硝酸钠(NaNO,)
冰醋酸(CH:COOH)
硼酸(H,BOs)
电流密度
配方1
250~300
80~120
NY1·NY2
配方2
200~250
pb-Sb7
配方3
300~350
20~100
NY,NY,
注:(1)镀黑铬溶液中不允许有SO.~存在;配制落液及电键过程中均应注意避免带入SO,-。为此必须加入1~3g/1碳酸锻以便除尽SO,~1
(2)钢铁或不锈钢零件允许用镀镶代替镀铬作为黑铬的于键底展。(3)镀黑铬后可视需要附加环氧清漆封闭。5.12
镀铬阳极和镀铬注意事项
5.12.1镀铬使用不溶性阳极,即铅或含锑6~8%的铅锑合金。镀黑铬则用镍或含锑6~8%的铅锑合金。
5.12.2在可能条件下阳极面积相当于阴极面积的23倍(镀内孔除外),以保证溶液中六价铬和三价路的正常比例,阳极表面应当经常加以清理5.12.3镀铬时的工艺参数对铬镀层的外观和性能影响极大,只要稍加变动,镀铬层的外观硬度等就起变化。镀铬时,随着温度的升高,获得硬镀铬层、光泽镀铬层和乳白铬镀层的电流密度均随之提高。因此零件下槽之后,按当时的温度选定适当的电流密度,而后严格控制溶液温度的变化使不超过土2℃,电流密度的变化不超过5A/dm。5.12.4选择镀铬的电源时,应考虑电流波型对镀铬过程的影响,最好采用波形平滑的直流发电机组和整流器,以保证镀铬质量。5.13除氢
凡抗拉强度%≥1034MPa的黑色金属零件,镀铬后都要进行除氢。除氢条件见表9表9除氢条件
最大抗拉强度
渗碳件、表面淬火件
1031%≤1450
1450<≤1800
140±10
190±10Www.bzxZ.net
190±10
190±10
5.13.2凡要求镀后除氢的零件镀后应尽快地进行除氢处理。电镀至除氢处理之间的间隔时10
小提示:此标准内容仅展示完整标准里的部分截取内容,若需要完整标准请到上方自行免费下载完整标准文档。
标准图片预览:





- 其它标准
- 热门标准
- 航空工业行业标准(HB)
- HB6150-1988 航空用聚四氟乙烯绝缘电线
- HB7424-1996 MJ螺纹光杆公差带h8短螺纹小六角头螺栓
- HB4322-1989 长方形下垫块
- HB5273-1993 室温硫化密封剂腐蚀性试验方法
- HB5273-1983 室温硫化密封剂腐蚀性试验方法
- HB5915-5916-1985 别针锁紧松紧螺套
- HB4260-1989 安装钢丝螺套不通孔用带后引导的短柄机、手用丝锥 轻合金用 ST6×1~ST8×1.25
- HB5288-1997 XM15室温硫化聚硫密封剂
- HB6167.19-1989 民用飞机机载设备环境条件和试验方法 电压尖峰试验
- HB7542-1997 55°锥管螺纹用滚丝轮技术条件
- HB4506-1991 英制带表卡尺检验方法
- HB4588-1992 工具用铣刀 加工轻合金二齿立铣刀槽铣刀用样板和校对样板 检测 HB 4587-92 槽铣刀用
- HB1762-1987 快卸过渡螺母
- HB3199-1992 压铸模技术条件
- HB3451-1984 IT6至IT14级用单头圆片形卡规(D≥1~250)
- 行业新闻
请牢记:“bzxz.net”即是“标准下载”四个汉字汉语拼音首字母与国际顶级域名“.net”的组合。 ©2025 标准下载网 www.bzxz.net 本站邮件:bzxznet@163.com
网站备案号:湘ICP备2025141790号-2
网站备案号:湘ICP备2025141790号-2