- 您的位置:
- 标准下载网 >>
- 标准分类 >>
- 林业行业标准(LY) >>
- LY/T 1351-1999 指接材
标准号:
LY/T 1351-1999
标准名称:
指接材
标准类别:
林业行业标准(LY)
标准状态:
已作废-
发布日期:
1989-12-22 -
实施日期:
1990-07-01 -
作废日期:
2008-05-01 出版语种:
简体中文下载格式:
.rar.pdf下载大小:
664.57 KB
替代情况:
原标准号GB 11954-1989
点击下载
标准简介:
标准下载解压密码:www.bzxz.net
本标准规定了指接材的指榫尺寸系列、公差配全、原材料技术条件、接合强度限值、质量评定、检验规则、产品标志和包装贮存要求。 LY/T 1351-1999 指接材 LY/T1351-1999
部分标准内容:
中华人民共和国国家标准
指接材
Finger-jointed lumber
主题内容与适用范围
GB 11954—89
本标准规定了指接材的指样尺寸系列、公差配合、原材料技术条件、接合强度限值、质量评定、检验规则、产品标志和包装贮存要求等。本标准适用于以指接胶合方法接长的非承重木质部件或构件,例如:木制门窗、家具、教具、室内装修料(含挂镜线、踢脚线、镜框、墙围压条、楼梯扶手)以及活动房屋用组装墙板、屋面板和空心门的内框架等。
本标准除指尺寸系列及公差配合外,其余规定不适用于承重集成材构件中的单根指接材部件。本标准对于指接后的成品材或商品材尺寸不予规定,指接生产单位可参照GB153.1《针叶树锯材树种、尺寸、公差》或GB4817.1《阔叶树锯材树种、尺寸、公差》执行,也可根据本标准适用的木制品品种的实际需要尺寸或常用尺寸以及可供利用的原料情况自行确定。2引用标准
GB153.2针叶树锯材分等
GB1800公差与配合总论标准公差与基本偏差GB2828逐批检查计数抽样程序及抽样表(适用于连续批的检查)GB4817.2阔叶树锯材分等
GB4822.3锯材检验等级评定
GB6491锯材+燥质量
GBJ 206
木结构工程施工及验收规范
3术语、符号、代号
3.1指型
指的类型。本标准采用的指型为梯型H型(侧厚见指)及梯型V型(宽面见指)(见图1)。S
梯型H型
国家技术监督局1989-12-22批准296
静型 V型
1990-07-01实施
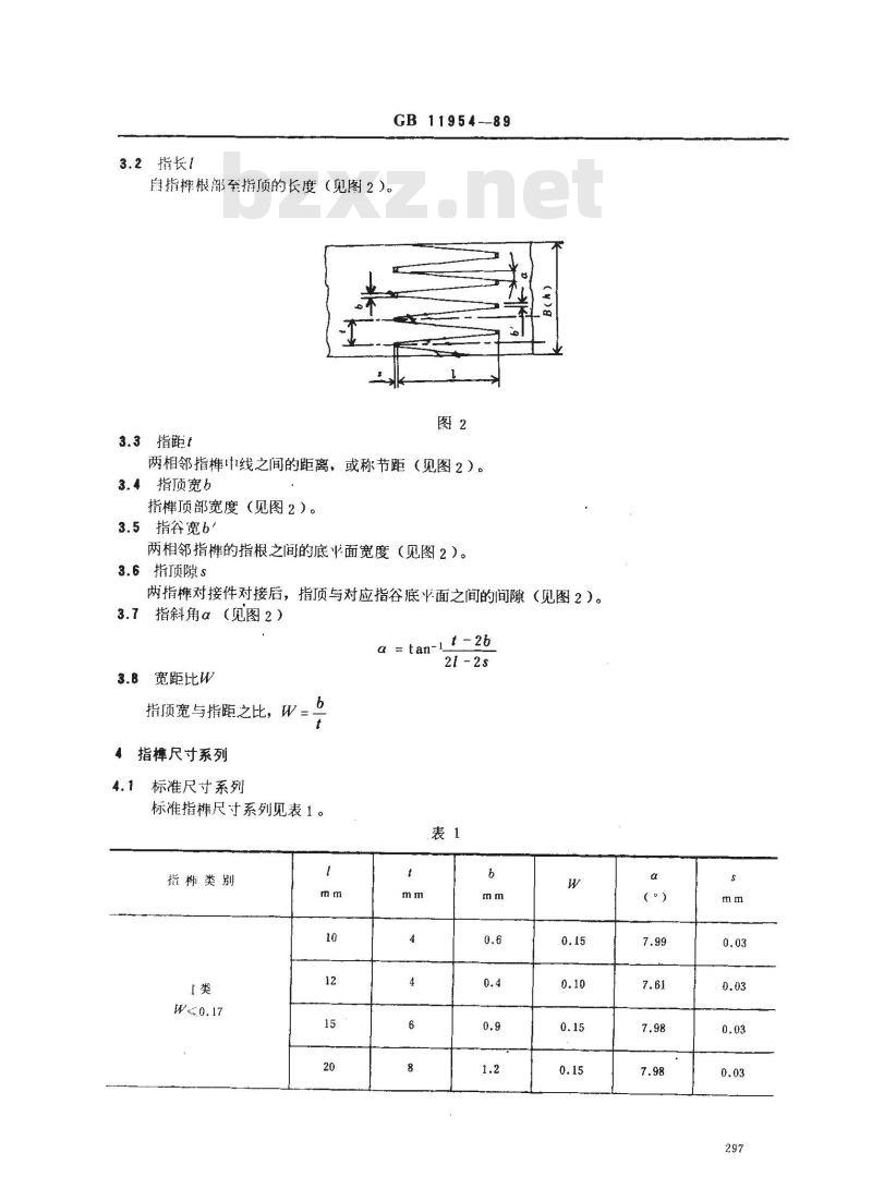
3.2指长1
GB 11954--89
皇指样根部至指顶的长度(见图2)。3.3指距
两相邻指中线之间的距离,或称节距(见图2)。3.4指顶宽b
指样顶部宽度(见图2)。
3.5指谷宽6
两相邻指样的指根之间的底平面宽度(见图2)。3.6指顶隙s
两指对接件对接后,指顶与对应指谷底面之间的间隙(见图2)。指斜角α(见图2)
a = tan- t-26
3.8宽距比W
指顶宽与指距之比,W=-
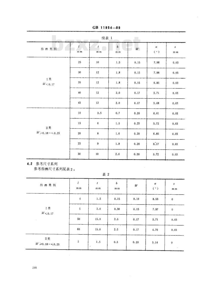
4指裤尺寸系列
4.1标准尺寸系列
标准指样尺寸系列见表1。
指摊类别
指样类别
W≥0.18 ~≤0.25
4.2参考尺寸系列
参考指尺寸系列见表2。
指类别
W >0.18~<0.25
GB 11954---89
续表1
GB 11954-89
注:指类别按宽距比W,即负载类别区分,类别标志后的数字为指长,如I30为指长30mmI类指。110及以上指接胶合后必须有一个s=0.03mm的指隙,ⅡI类指样的最大指顶宽允许达到5mm,但所取b值不得超过指接材宽的10%。
5技术条件
5.1树种及材质bZxz.net
5.1.1树种
所有针叶木材及气干密度小于0.75g/cm3的阔叶木材均可用于指接生产。同一指接材部件原则上应使用同一树种进行指接,如因原料条件限制,必须由两种以上树种进行指接时,除含水率差值应符合5.3条规定外,其气于密度应相近,即分别属于0.31~0.34g/cm3、0.35~0.47g/cm3、0.48~0.69g/cm3或0.70~0.75g/cm3的范围内。5.1.2材质
5.1.2.1节子
针、阔叶指接材在指样全长范围内不论节径大小均不许有,其他部位的节子,针叶材按GB153.2中二等锯材标准检评、阔叶材按GB4817.2中二等锯材标准检评,但这些允许限度内的节子必须位于距指根三倍节子直径以外的部位。5.1.2.2其他缺陷
按照GB153.2和GB4817.2两项标准规定,针、阔叶指接材在指样全长范围内,斜纹按特等锯材标准检评,虫眼按二等锯材标准检评,其他缺陷(含涡纹、乱纹)不许有,在指接材全长范围内不允许有腐朽和变色,其他缺陷按指接材用途由生产工艺限定。5.1.2.3检验方法
指接材所用木材的材质检验方法按GB4822.3执行。5.1.3指接面
指接材的指表面应平整、清洁、无杂物及油污,不允许由于设备、刀具缺陷或木材纹理紊乱等原因造成的起毛现象存在。
5.2原料尺寸
5.2.1长度
上限:2000 mm,下限:120mm。5.2.2宽度
上限:针叶材250mm,阔叶材120mm,下限:20mm。5.2.3厚度
上限:100mm,下限:20mm。
5.3含水率
指接材所用木材的含水率应满足胶接工艺含水率12%的要求,允许上限为15%,下限为8%,各生产或使用地区的具体选定值应符合GB6491中1.4条及附录A地区平衡含水率的有关规定。为保证胶接质量,指接材相互对接的两块木材的含水率虽然都在上述允许范围内,也要求尽量一致,其差值不得超过5%。
5.4指接用胶
5.4.1胶种选用
指接用胶应根据指接材的使用要求、环境条件和胶质性能选用,并应满足本标准有关接合强度限值的要求,推荐胶种见附录D(参考件)。5.4.2胶质要求
每批商品胶或制胶原料均应符合国家有关商品胶或化工原料技术条件并经法定部门检验认可后方准使用,其贮存与运输应符合有关化工标准规定。299
5.4.3涂胶
GB11954-89
涂胶前应以压缩空气清扫指,使之无附着异物。要求对指进行双面均匀涂胶,不得漏涂,涂胶量应以加压接合后挤出的胶料在指两侧形成完整的硬化胶层为宜。
对于Ⅱ类指,若自指顶至指根完全涂上胶,且于压接前有足够吸润时间,则允许单面涂胶。常温固化温度必须为18℃及以上,对于I类指要求于挤压下胶合,为此应尽可能采用高频固化,以提高指接效率和质量。高频发生器的工作频率不得小于27MHz,输出电压不得低于6.5kV,输出功率不得少于5kW。
涂过胶的指应在一个班次内胶接好,开好的指应尽可能在开的当天胶接好,不允许超过24 h。5.5纵向加压
为保证指接材接合质量和不因加压失度造成指根劈裂,纵向加压应于装有压力指示计的专用设备上进行,加压数值不得大于表3限值。表3
指长,mm
气f密度<0.69
气卡密度=0.7~0.75
注:①汽F密度单位:g/cm2。
②达到加压限值后的保压时间不限,可于10~30s范围内选定。25
在进行纵向加压的同时,要进行侧面夹持加压,以保持稳定,垂直于木纤维的夹持侧压力不允许超过以下限值:针叶材2MPa,阔叶材3MPa。5.6刀具
本标准采用组合式指铣刀,其几何尺寸、尺寸系列、钢材材质、加工精度必须符合指接工艺要求及国家有关刀具制造标准,推荐参数见附录K(参考件)。6接合强度
强度限值~
本标准指接材的接合强度,在符合本标准上述各条技术要求的情况下,按不同指长、木材气干密度、胶种及见指面,其抗弯强度αb和顺纹抗压强度αc应不低于附录A(补充件)限值。6.2强度参考值
本标准指接材在正常使用条件下,对于顺纹抗拉强度及冲击韧性一般无要求,如作为特殊用途的部件或层压指接结构件的组合件,需要对指接顺纹抗拉强度及冲击韧性进行设计计算或检验验证时,在符合本标准上述各条款技术要求的情况下,按不同指长、木材气干密度、胶种及见指面,其顺纹抗拉强度αt和冲击韧性T;应不低于附录E(参考件)限值。7质量评定
本标准指接材的质量评定分为优等品、一等品、合格品三种,其评等指标见表4。300
评等指标
指槿外观
加工精度
含水率
接合强度
GB 11954-89
等级别
优等品G
完整一致并符合4.1及
5.1.3规定
树种或气干密度一致,
纹理一致、色泽相近
同批任意两件任意部位
无胶接合严密,接缝均
匀一致,无根部劈裂
12% , %
等品F
基本完整一致,符合4.1
规定,允许轻微粗糙面
同批任意两件对比
树种或气干密度基本一
致,纹理相近,色泽有
轻微区别
同批任意两件正位无胶
接合基本严密,但错位
无胶接合允许个别接缝
有可见差异,无根部
同批任意两件对比差值
合格品P
不允许缺指,但允许指
间有可见尺寸差别
树种或气干密度相近,
纹理色泽有明显差异
同批任意两件正位无胶
接合有可见接缝缝隙差
异,允许个别根部劈裂
同批任意12个固化胶接件(其中αb、α试件各半)100%符合6.1规定并不
低于附录A限值
注:抽检次数或数量按第8章“检验规则”执行。8检验规则
8.1技术检验
Ob、各5件符合6.1
规定并不低于附录A限
Ob、a各4件符合6.1
规定并不低于附录A限
本标准指接材的指接质量应由以下技术检验项目予以保证,具体检验方法和步骤可根据生产条件的差别,由生产单位在生产工艺规程中自行确定。301
GB 11954-89
8.1.1拼接前检验
每批待接件在涂胶对接前必须按本标准5.1、5.2、5.3、5.4、5.6各条技术要求,对原材料材质、尺寸、含水率、胶料质量、施胶条件以及刀具等影响指接质量诸因素进行抽检并作好记录,凡不符合本标准技术条件的原材料、胶料、刀具和施胶工艺均应及时认真处理。8.1.2指样尺寸检验
每生产班次必须由专职检验人员按4.1(或4.2)条要求抽检同类指样主参数(1、t、b)两次并作好记录,每次抽检数(含表4第1项中同批单件)按同批量未拼接前单件数量的多少,由生产工艺规程确定,但不得少于.5%。
8.1.3纵向加压检验
按本标准5.5条要求逐件进行并作好记录(或保存自动记录),两个以上指根劈裂者应予剔除。8.2成品检验
8.2.1外观检验
按第7章表4第1项“同批任意两件对比”指标检验,抽检数按8.2.3规定执行。8.2.2质量检验
8.2.2.1加工精度检验
按第7章表4第2项指标检验,但只检验有胶正位接合状态,抽检数按8.2.3规定执行。8.2.2.2含水率检验
按第7章表4第3项要求,对成品接缝两侧分别测定,抽检数按8.2.3规定执行。8.2.2.3接合强度检验
按第7章表4第4项指标检验,每12件为1组,抽检数按8.2.3规定执行。8.2.3抽检方案
成品指接材中属于商品材的指接质量检评抽样方案按表5规定执行,属于自用材的,可参照表5规定执行。
批检数量
101~200
201~300
301~400
401-500
501~800
801~1200
1201~3 000
抽样数
下述不合格件数的处理规定
接收该批产品拒绝该批产品|应补充取样4
注:超过3000件,按另批处理。302
11 ~14
17 ~ 23
补充取样数
下述两次取样不合
格总数的处理规定
接收该批产品:
拒绝该批产品
8.3特殊检验
GB11954-88
根据产品评优、认证、仲裁、设计验证(含刀具)、出口贸易或成套指接设备交付使用前的试车验收等特殊需要,可在前述技术检验或成品检验的基础上,增加特殊检验项目。8.3.1公差配合测定
按照本标准附录B、C的规定,对单件指精确测定其主参数公差值,对任意两件无胶正位对接件精确测定其配合值,测定数量由有关双方商定。8.3.2强度参考值测定
按照本标准6.2条规定及附录E限值测定指接成品材的顺纹抗拉强度at或冲击韧性T;值,任意12个固化胶接件为一组(t、T,试件各半),测定组数由有关双方商定。9产品标志
凡检验合格的指接商品材应加盖永久性标志,注明指类别、指长、等级、胶种、生产日期、厂别标识或注册商标,其中指摊类别及指长按第4章注要求标注,等级代号按第7章表4要求标注,胶种代号按附录D要求标注,生产日期以数字连写,个位数月日前加0,优等品和出口产品还应加注标准号。如I15-G-UF870511GB8622示指长15mmI类指样—优等品—-脲醛树脂胶——87年
5月11日按GB8622生产。厂别标识或注册商标由生产单位自行设计备案,加盖于上述标志附近的任一位置。
10包装、贮存
本标准指接商品材于加盖产品标志后应分等、分规格,必要时分胶种、用途按便于搬运的适当数量进行防水材料捆扎包装。并以合理间距、垛高平整置放于100mm×100mm木垫方上,做到避雨、防潮、防晒、防、防变形、防火和标志明显。指接自用材除不加盖产品标志和防水材料捆扎包装外,其余贮存要求相同。
GB 11954--89
81°81
992852
62°98
09°68
T9°82
s0·68
09°88
22°81
90·02
2°0~02°0
69°0~8
*~18*0
311954--89
661119
869991
29°21
60·81
92°81
89°82
99811821
22°61
9元02
99922982
908元
J99°02
29°82
28·92
28226911221
αuw/N
69°0~20
\0~1&0
2~0~02°0
69°0~8*0
80~180
11954--89
92·28
20·88
19·08
80°98
69°98
99·62
92°0~ 02°
69°0~2*0
S2'0 ~ 02\0
69°0~0
GB11954—89
小提示:此标准内容仅展示完整标准里的部分截取内容,若需要完整标准请到上方自行免费下载完整标准文档。
指接材
Finger-jointed lumber
主题内容与适用范围
GB 11954—89
本标准规定了指接材的指样尺寸系列、公差配合、原材料技术条件、接合强度限值、质量评定、检验规则、产品标志和包装贮存要求等。本标准适用于以指接胶合方法接长的非承重木质部件或构件,例如:木制门窗、家具、教具、室内装修料(含挂镜线、踢脚线、镜框、墙围压条、楼梯扶手)以及活动房屋用组装墙板、屋面板和空心门的内框架等。
本标准除指尺寸系列及公差配合外,其余规定不适用于承重集成材构件中的单根指接材部件。本标准对于指接后的成品材或商品材尺寸不予规定,指接生产单位可参照GB153.1《针叶树锯材树种、尺寸、公差》或GB4817.1《阔叶树锯材树种、尺寸、公差》执行,也可根据本标准适用的木制品品种的实际需要尺寸或常用尺寸以及可供利用的原料情况自行确定。2引用标准
GB153.2针叶树锯材分等
GB1800公差与配合总论标准公差与基本偏差GB2828逐批检查计数抽样程序及抽样表(适用于连续批的检查)GB4817.2阔叶树锯材分等
GB4822.3锯材检验等级评定
GB6491锯材+燥质量
GBJ 206
木结构工程施工及验收规范
3术语、符号、代号
3.1指型
指的类型。本标准采用的指型为梯型H型(侧厚见指)及梯型V型(宽面见指)(见图1)。S
梯型H型
国家技术监督局1989-12-22批准296
静型 V型
1990-07-01实施
3.2指长1
GB 11954--89
皇指样根部至指顶的长度(见图2)。3.3指距
两相邻指中线之间的距离,或称节距(见图2)。3.4指顶宽b
指样顶部宽度(见图2)。
3.5指谷宽6
两相邻指样的指根之间的底平面宽度(见图2)。3.6指顶隙s
两指对接件对接后,指顶与对应指谷底面之间的间隙(见图2)。指斜角α(见图2)
a = tan- t-26
3.8宽距比W
指顶宽与指距之比,W=-
4指裤尺寸系列
4.1标准尺寸系列
标准指样尺寸系列见表1。
指摊类别
指样类别
W≥0.18 ~≤0.25
4.2参考尺寸系列
参考指尺寸系列见表2。
指类别
W >0.18~<0.25
GB 11954---89
续表1
GB 11954-89
注:指类别按宽距比W,即负载类别区分,类别标志后的数字为指长,如I30为指长30mmI类指。110及以上指接胶合后必须有一个s=0.03mm的指隙,ⅡI类指样的最大指顶宽允许达到5mm,但所取b值不得超过指接材宽的10%。
5技术条件
5.1树种及材质bZxz.net
5.1.1树种
所有针叶木材及气干密度小于0.75g/cm3的阔叶木材均可用于指接生产。同一指接材部件原则上应使用同一树种进行指接,如因原料条件限制,必须由两种以上树种进行指接时,除含水率差值应符合5.3条规定外,其气于密度应相近,即分别属于0.31~0.34g/cm3、0.35~0.47g/cm3、0.48~0.69g/cm3或0.70~0.75g/cm3的范围内。5.1.2材质
5.1.2.1节子
针、阔叶指接材在指样全长范围内不论节径大小均不许有,其他部位的节子,针叶材按GB153.2中二等锯材标准检评、阔叶材按GB4817.2中二等锯材标准检评,但这些允许限度内的节子必须位于距指根三倍节子直径以外的部位。5.1.2.2其他缺陷
按照GB153.2和GB4817.2两项标准规定,针、阔叶指接材在指样全长范围内,斜纹按特等锯材标准检评,虫眼按二等锯材标准检评,其他缺陷(含涡纹、乱纹)不许有,在指接材全长范围内不允许有腐朽和变色,其他缺陷按指接材用途由生产工艺限定。5.1.2.3检验方法
指接材所用木材的材质检验方法按GB4822.3执行。5.1.3指接面
指接材的指表面应平整、清洁、无杂物及油污,不允许由于设备、刀具缺陷或木材纹理紊乱等原因造成的起毛现象存在。
5.2原料尺寸
5.2.1长度
上限:2000 mm,下限:120mm。5.2.2宽度
上限:针叶材250mm,阔叶材120mm,下限:20mm。5.2.3厚度
上限:100mm,下限:20mm。
5.3含水率
指接材所用木材的含水率应满足胶接工艺含水率12%的要求,允许上限为15%,下限为8%,各生产或使用地区的具体选定值应符合GB6491中1.4条及附录A地区平衡含水率的有关规定。为保证胶接质量,指接材相互对接的两块木材的含水率虽然都在上述允许范围内,也要求尽量一致,其差值不得超过5%。
5.4指接用胶
5.4.1胶种选用
指接用胶应根据指接材的使用要求、环境条件和胶质性能选用,并应满足本标准有关接合强度限值的要求,推荐胶种见附录D(参考件)。5.4.2胶质要求
每批商品胶或制胶原料均应符合国家有关商品胶或化工原料技术条件并经法定部门检验认可后方准使用,其贮存与运输应符合有关化工标准规定。299
5.4.3涂胶
GB11954-89
涂胶前应以压缩空气清扫指,使之无附着异物。要求对指进行双面均匀涂胶,不得漏涂,涂胶量应以加压接合后挤出的胶料在指两侧形成完整的硬化胶层为宜。
对于Ⅱ类指,若自指顶至指根完全涂上胶,且于压接前有足够吸润时间,则允许单面涂胶。常温固化温度必须为18℃及以上,对于I类指要求于挤压下胶合,为此应尽可能采用高频固化,以提高指接效率和质量。高频发生器的工作频率不得小于27MHz,输出电压不得低于6.5kV,输出功率不得少于5kW。
涂过胶的指应在一个班次内胶接好,开好的指应尽可能在开的当天胶接好,不允许超过24 h。5.5纵向加压
为保证指接材接合质量和不因加压失度造成指根劈裂,纵向加压应于装有压力指示计的专用设备上进行,加压数值不得大于表3限值。表3
指长,mm
气f密度<0.69
气卡密度=0.7~0.75
注:①汽F密度单位:g/cm2。
②达到加压限值后的保压时间不限,可于10~30s范围内选定。25
在进行纵向加压的同时,要进行侧面夹持加压,以保持稳定,垂直于木纤维的夹持侧压力不允许超过以下限值:针叶材2MPa,阔叶材3MPa。5.6刀具
本标准采用组合式指铣刀,其几何尺寸、尺寸系列、钢材材质、加工精度必须符合指接工艺要求及国家有关刀具制造标准,推荐参数见附录K(参考件)。6接合强度
强度限值~
本标准指接材的接合强度,在符合本标准上述各条技术要求的情况下,按不同指长、木材气干密度、胶种及见指面,其抗弯强度αb和顺纹抗压强度αc应不低于附录A(补充件)限值。6.2强度参考值
本标准指接材在正常使用条件下,对于顺纹抗拉强度及冲击韧性一般无要求,如作为特殊用途的部件或层压指接结构件的组合件,需要对指接顺纹抗拉强度及冲击韧性进行设计计算或检验验证时,在符合本标准上述各条款技术要求的情况下,按不同指长、木材气干密度、胶种及见指面,其顺纹抗拉强度αt和冲击韧性T;应不低于附录E(参考件)限值。7质量评定
本标准指接材的质量评定分为优等品、一等品、合格品三种,其评等指标见表4。300
评等指标
指槿外观
加工精度
含水率
接合强度
GB 11954-89
等级别
优等品G
完整一致并符合4.1及
5.1.3规定
树种或气干密度一致,
纹理一致、色泽相近
同批任意两件任意部位
无胶接合严密,接缝均
匀一致,无根部劈裂
12% , %
等品F
基本完整一致,符合4.1
规定,允许轻微粗糙面
同批任意两件对比
树种或气干密度基本一
致,纹理相近,色泽有
轻微区别
同批任意两件正位无胶
接合基本严密,但错位
无胶接合允许个别接缝
有可见差异,无根部
同批任意两件对比差值
合格品P
不允许缺指,但允许指
间有可见尺寸差别
树种或气干密度相近,
纹理色泽有明显差异
同批任意两件正位无胶
接合有可见接缝缝隙差
异,允许个别根部劈裂
同批任意12个固化胶接件(其中αb、α试件各半)100%符合6.1规定并不
低于附录A限值
注:抽检次数或数量按第8章“检验规则”执行。8检验规则
8.1技术检验
Ob、各5件符合6.1
规定并不低于附录A限
Ob、a各4件符合6.1
规定并不低于附录A限
本标准指接材的指接质量应由以下技术检验项目予以保证,具体检验方法和步骤可根据生产条件的差别,由生产单位在生产工艺规程中自行确定。301
GB 11954-89
8.1.1拼接前检验
每批待接件在涂胶对接前必须按本标准5.1、5.2、5.3、5.4、5.6各条技术要求,对原材料材质、尺寸、含水率、胶料质量、施胶条件以及刀具等影响指接质量诸因素进行抽检并作好记录,凡不符合本标准技术条件的原材料、胶料、刀具和施胶工艺均应及时认真处理。8.1.2指样尺寸检验
每生产班次必须由专职检验人员按4.1(或4.2)条要求抽检同类指样主参数(1、t、b)两次并作好记录,每次抽检数(含表4第1项中同批单件)按同批量未拼接前单件数量的多少,由生产工艺规程确定,但不得少于.5%。
8.1.3纵向加压检验
按本标准5.5条要求逐件进行并作好记录(或保存自动记录),两个以上指根劈裂者应予剔除。8.2成品检验
8.2.1外观检验
按第7章表4第1项“同批任意两件对比”指标检验,抽检数按8.2.3规定执行。8.2.2质量检验
8.2.2.1加工精度检验
按第7章表4第2项指标检验,但只检验有胶正位接合状态,抽检数按8.2.3规定执行。8.2.2.2含水率检验
按第7章表4第3项要求,对成品接缝两侧分别测定,抽检数按8.2.3规定执行。8.2.2.3接合强度检验
按第7章表4第4项指标检验,每12件为1组,抽检数按8.2.3规定执行。8.2.3抽检方案
成品指接材中属于商品材的指接质量检评抽样方案按表5规定执行,属于自用材的,可参照表5规定执行。
批检数量
101~200
201~300
301~400
401-500
501~800
801~1200
1201~3 000
抽样数
下述不合格件数的处理规定
接收该批产品拒绝该批产品|应补充取样4
注:超过3000件,按另批处理。302
11 ~14
17 ~ 23
补充取样数
下述两次取样不合
格总数的处理规定
接收该批产品:
拒绝该批产品
8.3特殊检验
GB11954-88
根据产品评优、认证、仲裁、设计验证(含刀具)、出口贸易或成套指接设备交付使用前的试车验收等特殊需要,可在前述技术检验或成品检验的基础上,增加特殊检验项目。8.3.1公差配合测定
按照本标准附录B、C的规定,对单件指精确测定其主参数公差值,对任意两件无胶正位对接件精确测定其配合值,测定数量由有关双方商定。8.3.2强度参考值测定
按照本标准6.2条规定及附录E限值测定指接成品材的顺纹抗拉强度at或冲击韧性T;值,任意12个固化胶接件为一组(t、T,试件各半),测定组数由有关双方商定。9产品标志
凡检验合格的指接商品材应加盖永久性标志,注明指类别、指长、等级、胶种、生产日期、厂别标识或注册商标,其中指摊类别及指长按第4章注要求标注,等级代号按第7章表4要求标注,胶种代号按附录D要求标注,生产日期以数字连写,个位数月日前加0,优等品和出口产品还应加注标准号。如I15-G-UF870511GB8622示指长15mmI类指样—优等品—-脲醛树脂胶——87年
5月11日按GB8622生产。厂别标识或注册商标由生产单位自行设计备案,加盖于上述标志附近的任一位置。
10包装、贮存
本标准指接商品材于加盖产品标志后应分等、分规格,必要时分胶种、用途按便于搬运的适当数量进行防水材料捆扎包装。并以合理间距、垛高平整置放于100mm×100mm木垫方上,做到避雨、防潮、防晒、防、防变形、防火和标志明显。指接自用材除不加盖产品标志和防水材料捆扎包装外,其余贮存要求相同。
GB 11954--89
81°81
992852
62°98
09°68
T9°82
s0·68
09°88
22°81
90·02
2°0~02°0
69°0~8
*~18*0
311954--89
661119
869991
29°21
60·81
92°81
89°82
99811821
22°61
9元02
99922982
908元
J99°02
29°82
28·92
28226911221
αuw/N
69°0~20
\0~1&0
2~0~02°0
69°0~8*0
80~180
11954--89
92·28
20·88
19·08
80°98
69°98
99·62
92°0~ 02°
69°0~2*0
S2'0 ~ 02\0
69°0~0
GB11954—89
小提示:此标准内容仅展示完整标准里的部分截取内容,若需要完整标准请到上方自行免费下载完整标准文档。
标准图片预览:





- 其它标准
- 上一篇: LS/T 3703-1995 小麦粉面筋测定仪
- 下一篇: LY/T 1352-1999 毛边锯材
- 热门标准
- 林业行业标准(LY)
- LY/T1863-2009 自然保护区生态旅游评价指标
- LY/T1185-1996 国有林区标准化苗圃
- LY/T1143-2006 饰面用浸渍胶膜纸
- LY/T1633-2005 中国水仙种球生产技术规程和质量等级
- LY/T1444.3-2005 林区木材生产能耗 第3部分:集材机械燃料消耗量
- LY/T1640-2005 药用单宁酸
- LY1120-1993 保鲜山野菜
- LY/T1690-2007 低效林改造技术规程
- LY/T3262—2021 主要香调料产品质量等级
- LY/T2157-2013 园林机械 以汽油机为动力的随进式草坪滚压机
- LY∕T2934-2018 森林康养基地质量评定
- LY/T3005.1-2018 杜仲 第1部分:良种选育技术规程
- LY/T1045-1991 营树机械产品命名及型号编制方法
- LY/T1458-2018 单板铣边机
- LY/T3253—2021 林业碳汇计量监测术语
- 行业新闻
请牢记:“bzxz.net”即是“标准下载”四个汉字汉语拼音首字母与国际顶级域名“.net”的组合。 ©2025 标准下载网 www.bzxz.net 本站邮件:bzxznet@163.com
网站备案号:湘ICP备2025141790号-2
网站备案号:湘ICP备2025141790号-2