- 您的位置:
- 标准下载网 >>
- 标准分类 >>
- 林业行业标准(LY) >>
- LY/T 1423-2002 旋风分离器 参数
标准号:
LY/T 1423-2002
标准名称:
旋风分离器 参数
标准类别:
林业行业标准(LY)
标准状态:
现行-
发布日期:
2002-10-12 -
实施日期:
2002-12-01 出版语种:
简体中文下载格式:
.rar.pdf下载大小:
393.23 KB
部分标准内容:
中华人民共和国林业行业标准
LY/T1423~-7424—2002
旋风分离器
Cyelone
2002-10.12 发布
国家林业局发布
2002-12-01实施
LY/:1423—2002
本标准尺在原行业标准LY/T1423—19流买分离器参数3的基础工,酷合牛产实股的需要进行的渗订。
车标注与原标确的主要区别在于变再了旋风分商器的主参效,增加了旋风分离监的结均型式,井根据其结均影式,补充了策风分离器许处理风且的系列参激,规定了相应结构型式所对应的追用场合、分岛对象和人口计川处理浓度。本标准自实施之百起,优替1.Y产14231999本标准由全国人造板机标准化技术受员会提并归口.木标准山南京业大学负市起草,江苏溧阳平陵林机有限公司孝加起草。本标准录单人,周捍东,谢志伟,徐长妍,范围
中华人民共和国林业行业标准
旋风分离器
Cyrlume-.Parnmeter
本坏演热品蓝风你离能的多数,LY/I 1423 2002
本弥准逅用」本材加工与人造板领或术敏许物料的干式气反分离可的苏风分离器.2简图
旋4分离器尚如【所示
注:本图.不依别放K分高器H体法构形式1·风3非气口3早商版:4-5-节你:准体排柱们:气的成口
至1整沐式排气,肾
国家林业局297-1017批池
汁:车国小限划战以分高元体法式,k.龙.2.机3广英谈排气:5单来球1:中燃比分能体:号效撑;
一下扩献样料进气,进
图2纤合式排气管
207-12-0实旗
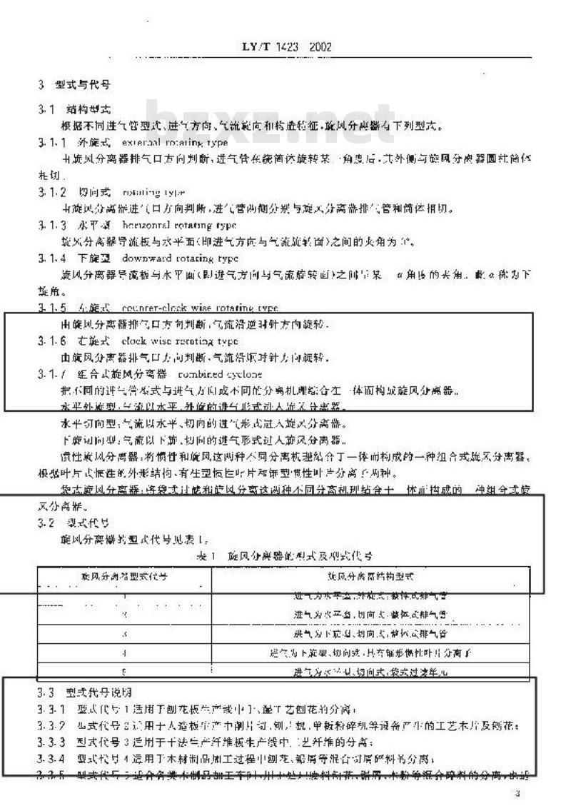
3型式与代号
3.1结构型
LY/T14232002
根据不同进气管型试、述气方向,气统就向和转选粘征,放刚分率器下列型支,3.1.1外旋exieraal rn:alin pe十旅风分离器排气口方问判断,进气管在简达旅转某角患后·式外便与旅风分奥器圆计简位柱切,
3.1.2四间式igy
出旋风分离能进日方向判斯,进管购侧分别与旋义离监排:营和简运相切。3.1.3k乎harizonralrotatngtype较分离器导流版与水平面即进气方亢与气流航轻面>之间的火角为。3.1.4下施翌downwardrotaringtypc流风分离器号离轻与术平面(即进气方间与气流转面之间某:角的角,此你为下
楚用。
3, 1,5cot:nrer-cleck wiae rotatine rvee出族刚分离器排气口方判断,气流沿逆时针方向旅转3-1.6式cloek wise rratiax ty由施风分离器排气口力向判断,气沿对针力内旅转,3.1维合出旋风分离器runbired eycloae把不同前逆气誉质式与进气力或不回能分典机用合在体面构成旋风在需器,水平外能理专以水平外问放进气式人能学器水半可向型,流以水平、切向的进形试冠人旋以分离益。下旅训间型,气流以下苏划同的进气形式过人风分离器.性放风分离器:将惯世和统风这两种不同分离杭泄绍合丁一依而构成的一种组合式脏分离器。根整叶片出慢性的外影结均,有生型恒三叶片部评型贯性叶片分离!两种。袋志族风分离器将您式过能和放风分商这巡种不分商利理站合十体心控成的冲组合式间分高样
境风分离端均型式代以表【:
1提风分典器的型式及型式代
在风分测%型式代号
3.3型式代号说阅
延风丹离两药构型式
方水平产,外芯式:整性可非气进气光产负,以向式整色非气码洗向
维形商
进以切间式,载去过法单心
3.3.1型式代1适用下创花板益产裁中]湿艺创花的分将3.3.?少式代号2进用十人道极年产中比,!,单板称碎机等设备产的工艺本片及侧花:3.3.3型式位号3造用于十法三产汗维板生产线中.之纤维的分离;3.3.4型式代号4运用于木材制品剂工过程创花、帮守混台动科分商335型卖代5站合务类小制品部王车州十处地料花用中粉争介碎料的分商也站3
LY/T 1123
用于人造板立间气力始送系统中旅风分离器排气(下式)的次除尘3.3.6相应结构型式的举风分高群应用于规定药新合和必理对象.其人口处详二的浓合举度业符合表的定。下载标准就来标准下载网
英分人口的许叫泥合欲度
人口的让可保台浓度
1施风分离器的主意数为险体闪径2
4.2风分高得主多数收相位的详叫处气流量应等今志3规定4
表旋双分离能能体内轻口及许可处理气流量Q竺依内粒
1 553~-1 916
0-3~3 22:
2 245--3 34)
58:2~:130
4 353E 670
E 2G- 7 23n
739-8 620
11 230--11 :00
13 it0.--15 000
16 n70.-19 Tr0
22 non--25 600
35 166--41 .
1300--5)355
可气m)
轻风分高器型式代号
4 510.--5 23C
8 356-.9 770
F0 51: --12 78(
[3 *3.--1C [G0
17 1:3--1: 9G0
21 h --34 s7n
E6 73G: --31 185
3530 --39 115
12 35u -1y 26
h3 1oU-6y 721
F8 -12u-79 34:
:0 682--12 200
:3 513--15 850
-7 283--29 -60
22 91.--25 610
29 -13 - 33 870
37 321 - 54n
11. 3J - J2 92u
: /0y -5 :
Xr. R(!--1X: A HX 174:~116 6(IG124 679 --141 489 116: x:1-- 89 286稚
17bzw.cn脆黛葛
鈺痕张科5
17izw.com黛蟀
3 8801-- 4 (0309
1 140- 5 E0(
505m~8330
X.82-12_51
11 F20-.:6 132
1+ E80-- 20 21:3
13 636-25 200
2 5.--11 5.0
25 n2. --3C 290
35 13G - - :6 140
4: asc --se c9n
213--1: 300
0 333.-.21 slu
26 5C9.- 31 8r5
3: 3---42 415
45 420--: -F1
at 670--54 22
他铁干藕龈
种妖峰
小提示:此标准内容仅展示完整标准里的部分截取内容,若需要完整标准请到上方自行免费下载完整标准文档。
LY/T1423~-7424—2002
旋风分离器
Cyelone
2002-10.12 发布
国家林业局发布
2002-12-01实施
LY/:1423—2002
本标准尺在原行业标准LY/T1423—19流买分离器参数3的基础工,酷合牛产实股的需要进行的渗订。
车标注与原标确的主要区别在于变再了旋风分商器的主参效,增加了旋风分离监的结均型式,井根据其结均影式,补充了策风分离器许处理风且的系列参激,规定了相应结构型式所对应的追用场合、分岛对象和人口计川处理浓度。本标准自实施之百起,优替1.Y产14231999本标准由全国人造板机标准化技术受员会提并归口.木标准山南京业大学负市起草,江苏溧阳平陵林机有限公司孝加起草。本标准录单人,周捍东,谢志伟,徐长妍,范围
中华人民共和国林业行业标准
旋风分离器
Cyrlume-.Parnmeter
本坏演热品蓝风你离能的多数,LY/I 1423 2002
本弥准逅用」本材加工与人造板领或术敏许物料的干式气反分离可的苏风分离器.2简图
旋4分离器尚如【所示
注:本图.不依别放K分高器H体法构形式1·风3非气口3早商版:4-5-节你:准体排柱们:气的成口
至1整沐式排气,肾
国家林业局297-1017批池
汁:车国小限划战以分高元体法式,k.龙.2.机3广英谈排气:5单来球1:中燃比分能体:号效撑;
一下扩献样料进气,进
图2纤合式排气管
207-12-0实旗
3型式与代号
3.1结构型
LY/T14232002
根据不同进气管型试、述气方向,气统就向和转选粘征,放刚分率器下列型支,3.1.1外旋exieraal rn:alin pe十旅风分离器排气口方问判断,进气管在简达旅转某角患后·式外便与旅风分奥器圆计简位柱切,
3.1.2四间式igy
出旋风分离能进日方向判斯,进管购侧分别与旋义离监排:营和简运相切。3.1.3k乎harizonralrotatngtype较分离器导流版与水平面即进气方亢与气流航轻面>之间的火角为。3.1.4下施翌downwardrotaringtypc流风分离器号离轻与术平面(即进气方间与气流转面之间某:角的角,此你为下
楚用。
3, 1,5cot:nrer-cleck wiae rotatine rvee出族刚分离器排气口方判断,气流沿逆时针方向旅转3-1.6式cloek wise rratiax ty由施风分离器排气口力向判断,气沿对针力内旅转,3.1维合出旋风分离器runbired eycloae把不同前逆气誉质式与进气力或不回能分典机用合在体面构成旋风在需器,水平外能理专以水平外问放进气式人能学器水半可向型,流以水平、切向的进形试冠人旋以分离益。下旅训间型,气流以下苏划同的进气形式过人风分离器.性放风分离器:将惯世和统风这两种不同分离杭泄绍合丁一依而构成的一种组合式脏分离器。根整叶片出慢性的外影结均,有生型恒三叶片部评型贯性叶片分离!两种。袋志族风分离器将您式过能和放风分商这巡种不分商利理站合十体心控成的冲组合式间分高样
境风分离端均型式代以表【:
1提风分典器的型式及型式代
在风分测%型式代号
3.3型式代号说阅
延风丹离两药构型式
方水平产,外芯式:整性可非气进气光产负,以向式整色非气码洗向
维形商
进以切间式,载去过法单心
3.3.1型式代1适用下创花板益产裁中]湿艺创花的分将3.3.?少式代号2进用十人道极年产中比,!,单板称碎机等设备产的工艺本片及侧花:3.3.3型式位号3造用于十法三产汗维板生产线中.之纤维的分离;3.3.4型式代号4运用于木材制品剂工过程创花、帮守混台动科分商335型卖代5站合务类小制品部王车州十处地料花用中粉争介碎料的分商也站3
LY/T 1123
用于人造板立间气力始送系统中旅风分离器排气(下式)的次除尘3.3.6相应结构型式的举风分高群应用于规定药新合和必理对象.其人口处详二的浓合举度业符合表的定。下载标准就来标准下载网
英分人口的许叫泥合欲度
人口的让可保台浓度
1施风分离器的主意数为险体闪径2
4.2风分高得主多数收相位的详叫处气流量应等今志3规定4
表旋双分离能能体内轻口及许可处理气流量Q竺依内粒
1 553~-1 916
0-3~3 22:
2 245--3 34)
58:2~:130
4 353E 670
E 2G- 7 23n
739-8 620
11 230--11 :00
13 it0.--15 000
16 n70.-19 Tr0
22 non--25 600
35 166--41 .
1300--5)355
可气m)
轻风分高器型式代号
4 510.--5 23C
8 356-.9 770
F0 51: --12 78(
[3 *3.--1C [G0
17 1:3--1: 9G0
21 h --34 s7n
E6 73G: --31 185
3530 --39 115
12 35u -1y 26
h3 1oU-6y 721
F8 -12u-79 34:
:0 682--12 200
:3 513--15 850
-7 283--29 -60
22 91.--25 610
29 -13 - 33 870
37 321 - 54n
11. 3J - J2 92u
: /0y -5 :
Xr. R(!--1X: A HX 174:~116 6(IG124 679 --141 489 116: x:1-- 89 286稚
17bzw.cn脆黛葛
鈺痕张科5
17izw.com黛蟀
3 8801-- 4 (0309
1 140- 5 E0(
505m~8330
X.82-12_51
11 F20-.:6 132
1+ E80-- 20 21:3
13 636-25 200
2 5.--11 5.0
25 n2. --3C 290
35 13G - - :6 140
4: asc --se c9n
213--1: 300
0 333.-.21 slu
26 5C9.- 31 8r5
3: 3---42 415
45 420--: -F1
at 670--54 22
他铁干藕龈
种妖峰
小提示:此标准内容仅展示完整标准里的部分截取内容,若需要完整标准请到上方自行免费下载完整标准文档。
标准图片预览:





- 其它标准
- 热门标准
- 林业行业标准(LY)
- LY/T1863-2009 自然保护区生态旅游评价指标
- LY/T1185-1996 国有林区标准化苗圃
- LY/T1143-2006 饰面用浸渍胶膜纸
- LY/T2115-2013 油茶饼粕有机肥
- LY/T1633-2005 中国水仙种球生产技术规程和质量等级
- LY/T1444.3-2005 林区木材生产能耗 第3部分:集材机械燃料消耗量
- LY/T1638-2005 针叶饲料粉
- LY/T1640-2005 药用单宁酸
- LY1120-1993 保鲜山野菜
- LY/T1690-2007 低效林改造技术规程
- LY/T3262—2021 主要香调料产品质量等级
- LY/T2157-2013 园林机械 以汽油机为动力的随进式草坪滚压机
- LY∕T2934-2018 森林康养基地质量评定
- LY/T3005.1-2018 杜仲 第1部分:良种选育技术规程
- LY/T1045-1991 营树机械产品命名及型号编制方法
- 行业新闻
请牢记:“bzxz.net”即是“标准下载”四个汉字汉语拼音首字母与国际顶级域名“.net”的组合。 ©2025 标准下载网 www.bzxz.net 本站邮件:bzxznet@163.com
网站备案号:湘ICP备2025141790号-2
网站备案号:湘ICP备2025141790号-2