【通信行业标准(YD)】 900/1800MHzTDMA数字蜂窝移动通信网移动应用部分(phase2 )技术规范
本网站 发布时间:
2000-01-28 16:00:00
- YD/T1038-2000
- 现行
- 点击下载此标准
标准号:
YD/T 1038-2000
标准名称:
900/1800MHzTDMA数字蜂窝移动通信网移动应用部分(phase2 )技术规范
标准类别:
通信行业标准(YD)
标准状态:
现行-
发布日期:
2000-01-28 -
实施日期:
2000-01-28 出版语种:
简体中文下载格式:
.rar.pdf下载大小:
6.58 MB
点击下载
标准简介:
标准下载解压密码:www.bzxz.net
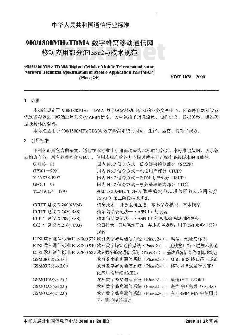
本标准规定了900/1800MHz TDMA数字蜂窝移动通信网的业务交换中心、位置寄存器及设备识别寄存器之间移动应用部分(MAP)的信令,其中包括了消息流程、操作定义、数据类型、错误类型及具体的编码。本标准适用于900/1800MHz TDMA数字蜂窝系统的科研、生产、运营、管理和规划。 YD/T 1038-2000 900/1800MHzTDMA数字蜂窝移动通信网移动应用部分(phase2 )技术规范 YD/T1038-2000
标准图片预览:





- 热门标准
- 通信行业标准(YD)
- YD/T2573-2017 代替 YD/T 2573-2013 LTE FDD 数字蜂窝移动通信网基站设备技术要求(第一阶段)
- YD/T2786.1-2014 支持多业务承载的 IP/MPLS 网络管理技术要求 第1部分:基本原则
- YD/T2890-2015 基于 LTE 技术的宽带集群通信(B-TrunC)系统接口测试方法(第一阶段)集群核心网到调度台接口
- YD/T1011-1999 数字同步网独立型节点从钟设备技术要求及测试方法
- YD/T823-1996 骨架式通信用室外光缆
- YD/T837.3-1996 铜芯聚烯烃绝缘铝塑综合护套市内通信电缆试验方法 第3部分:机械物理性能试验方法
- YD/T1272.1-2003 光纤活动连接器 第一部分:LC型
- YD/T1642-2007 互联网业务服务质量测试方法
- YD/T1656-2007 采用边界网关协议多协议扩展(BGP-MP)的基于IPv6骨干网的IPv4网络互联(4 over 6)技术要求
- YD/T1669-2007 离网型通信用风/光互补供电系统
- YD/T1745-2008 传送网安全防护检测要求
- YD/T1419.2-2005 接入网用单纤双向三端口光组件技术条件 第2部分:用于基于以太网方式的无源光网络(EPON)光网络单(ONU)的单纤双向三端口光组件
- YDB026-2008 基于ParLayX应用程序接口的企业应用业务的技术要求
- YDB034-2009 电信网安全需求
- YD/T1817-2017 代替 YD/T 1817-2008 通信设备用直流远供电源系统
- 行业新闻
请牢记:“bzxz.net”即是“标准下载”四个汉字汉语拼音首字母与国际顶级域名“.net”的组合。 ©2025 标准下载网 www.bzxz.net 本站邮件:bzxznet@163.com
网站备案号:湘ICP备2025141790号-2
网站备案号:湘ICP备2025141790号-2