- 您的位置:
- 标准下载网 >>
- 标准分类 >>
- 铁路运输行业标准(TB) >>
- TB/T 1791.1-1999 货车用制动缸前杠杆 A型
- 标准号: - TB/T 1791.1-1999
- 标准名称: - 货车用制动缸前杠杆 A型
- 标准类别: - 铁路运输行业标准(TB)
- 标准状态: 现行
- 
          	发布日期: 1999-11-26
- 
		 实施日期: 2000-06-01
- 出版语种: 简体中文
- 下载格式: .rar.pdf
- 下载大小: 677.25 KB
- 替代情况: TB 1791.1-1986
 标准简介/下载
标准简介/下载点击下载
标准简介:
										 标准下载解压密码:www.bzxz.net
					 					 
						 
	        
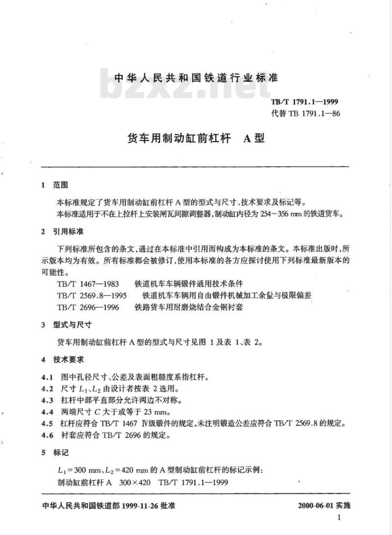
	      本标准规定了货车用制动前杠杆A型的型式与尺寸、技术要求及标记等。本标准适用于不在上拉杆上安装闸瓦间隙调整器,制动缸内254~356mm的铁道货车。 TB/T 1791.1-1999 货车用制动缸前杠杆 A型 TB/T1791.1-1999
 标准图片预览
标准图片预览 标准图片预览:





- 其它标准
- 热门标准
- 铁路运输行业标准(TB)
- TB/T3091-2019 铁路机车车辆驾驶人员健康检查规范
- TB10003-1999 铁路隧道设计规范
- TB/T2456.20-2006 机车车辆专用量具 第20部分:车辆闸瓦样板
- TB/T3305-2000 平面换装滚动单国际联运技术条件
- TB/T2943.1-2007 机车车辆车钩组件 第1部分:钩舌销和钩尾销技术条件
- TB/T2973-2006 列车尾部安全防护装置及附属设备
- TB/T3198.2-2008 铁道货车心盘及磨耗盘专用量具第2部分:心盘及磨耗盘检修用量具
- TB/T2674.2-1995 SMC复合材料信号电缆盒
- TB/T2967-1999 铁路旅客运输服务质量标准
- TB/T3127-2005 铁路道岔钩锁器
- TB/T2604-2007 13A型钩尾框量具
- TB/T1762.3-1999 货车用上拉杆IV型、V型
- TB/T3277.2-2011 铁路磁介质纸质热敏车票第2部分:自动售票机
- TB/T2945-1999 铁道车辆用LZ50钢车轴及钢坯技术条件
- TB/T3252-2010 电气化铁路接触网汇流排
- 行业新闻
请牢记:“bzxz.net”即是“标准下载”四个汉字汉语拼音首字母与国际顶级域名“.net”的组合。 ©2025 标准下载网 www.bzxz.net 本站邮件:bzxznet@163.com
网站备案号:湘ICP备2025141790号-2
网站备案号:湘ICP备2025141790号-2
