- 您的位置:
- 标准下载网 >>
- 标准分类 >>
- 公共安全行业标准(GA) >>
- GA 98-1995 预应力混凝土楼板防火涂料 通用技术条件
标准号:
GA 98-1995
标准名称:
预应力混凝土楼板防火涂料 通用技术条件
标准类别:
公共安全行业标准(GA)
标准状态:
已作废-
实施日期:
2004-10-01 -
作废日期:
2006-03-01 出版语种:
简体中文下载格式:
.rar.pdf下载大小:
200.60 KB
中标分类号:
医药、卫生、劳动保护>>消防>>C84消防设备与器材
替代情况:
被GA 98-2005代替

部分标准内容:
GA98-1995
建筑工程中应用的预应力混凝土楼板耐火性差,遭遐火灾易断裂垮塌。自1984年以来,我国开发和应用了预应力混凝土楼板防火涂料,用于喷涂保护预应力混凝土楼板提高其耐火极限,取得一定技术经验,但也反映出技术指标要求和试验方法不统一等实际问题。本标准规定了预应力混凝土楼板防火涂料的定义及分类、技术要求、试验方法等,从而为预应力混凝土楼板防火涂料的研究开发、推广应用和产品质量监督管理提供了全国统一的技术依据。本标准首次发布于1995年3月1日,从1995年12月1日起实施。本标准的附录A为标准的附录,附录B为提示的附录。本标准由中华人民共和国公安部提出。本标准由全国消防标准化技术委员会防火材料分技术委员会归口。本标准由公安部四川消防科研所负责起草和解释。本标准主要起草人赵宗治、卿秀英。245
1范围
中华人民共和国公共安全行业标准预应力混凝土楼板防火涂料
通用技术条件
GA 98-1995
本标准规定了预应力混凝土楼板防火涂料的定义与分类、技术要求、试验方法、检验规则和标志、包装、运输、贮存。
本标准适用于工业与民用建筑物室内使用的各类预应力混凝土楼板防火涂料。2引用标准
下列标准包含的条文,通过在本标准中引用而构成为本标准的条文。在标准出版时,所示版本均为有效。所有标准都会被修订,使用本标准的各方应探讨、使用下列标准最新版本的可能性。GB/T1728漆膜、腻子膜干燥时间测定法GB/T1733漆膜耐水性测定法
GB3186涂料产品的取样
GB9152建筑涂料涂层试板的制备GB/T 9153合成树脂乳液砂壁状建筑涂料GB/T9265建筑涂料涂层耐碱性的测定GB9278涂料试样状态调节和试验的温混度GB/T9750涂料产品包装标志
GB/T9978建筑构件耐火试验方法GB14040预应力混凝土空心板
JC275加气混凝土导热系数试验方法3定义与分类
本标准给出的定义与分类,参考了我国钢结构防火涂料与日本建筑防火涂料的有关标准,见附录B(提示的附录)。
3.1定义
本标准采用下列定义。
预应力混凝土楼板防火涂料Fire resistive coating for prestressed concrete floor用于涂覆建筑物预应力混凝土楼板下表面,能形成耐火隔热保护层以提高其耐火极限的涂料。3.2分类
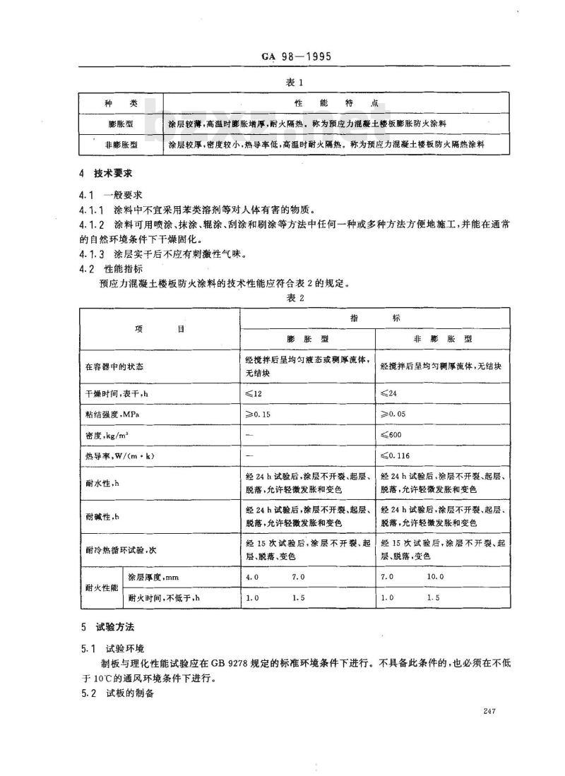
预应力混凝土楼板防火涂料按其涂层燃烧性能特点的不同进行分类,种类及性能特点见表1。中华人民共和国公安部1995-03-01批准246
1995-12-01实施
膨胀型
非膨胀型
4技术要求
4.1一般要求
GA 98—1995
能特点
涂层较薄,高温时膨胀增厚,耐火隔热。称为预应力混凝土楼板膨胀防火涂料涂层较厚,密度较小,热导率低,高温时耐火隔热。称为预应力混凝土楼板防火隔热涂料4.1.1涂料中不宜采用苯类溶剂等对人体有害的物质。4.1.2涂料可用喷涂、抹涂、辊涂、刮涂和刷涂等方法中任何一种或多种方法方便地施工,并能在通常的自然环境条件下干燥固化。
4.1.3涂层实于后不应有刺激性气味。4.2性能指标
预应力混凝土楼板防火涂料的技术性能应符合表2的规定。表2
在容器中的状态
干燥时间,表干,h
粘结强度,MPa
密度,kg/m2
热导率,W/(m·k)
耐水性,h
耐碱性,h
耐玲热循环试验,次
耐火性能
涂层厚度,mm
耐火时间,不低于,h
5试验方法
5.1试验环境
膨胀型
经搅拌后呈均匀液态或糊厚流体,无结块
非膨胀型
经搅拌后呈均勾稠厚流体,无结块24
经24h试验后,涂层不开裂起层、!经24h试验后,涂层不开裂、起层、脱落、允许轻徽发胀和变色
脱落,允许轻微发胀和变色
经24h试验后,涂层不开裂、起层、经24h试验后,涂层不开裂、起层、脱落,允许轻微发胀和变色
经 15次试验后,涂层不开裂、起层、脱落、变色
脱落,允许轻微发胀和变色
经15 次试验后,涂层不开裂、起层、脱落、变色
制板与理化性能试验应在GB9278规定的标准环境条件下进行。不具备此条件的,也必须在不低于10℃的通风环境条件下进行。5.2试板的制备
GA98—1995
干燥时间、粘结强度、耐水性、耐碱性、耐冷热循环性等项试验的试板按5.2.1、5.2.2、5.2.3的规定进行制备。密度、热导率试验的试板按5.6.1的规定进行制备。耐火性能试验的试板按5.11.1、5.11.2的规定进行制备。
5.2.1试验用底板
采用符合GB9152规定的石棉水泥板。5.2.2试板尺寸与数量
试验用的试板尺寸与数量见表3。表3
粘结强度
干燥时间
耐水性
耐碱性
耐冷热循环性
5.2.3试板的涂覆与养护
规格mm免费标准bzxz.net
70X70X6~10
150×70×4~10
数量,块
按涂料产品的施涂工艺要求,将待测涂料喷涂或抹涂于石棉水泥板的光滑面上。膨胀型涂料涂层厚约3mm,非膨胀型涂料涂层厚约5mm。达到规定厚度后,再适当抹平和修边,使均匀平整。涂好的试板涂层面向上,水平放置在试验台上干燥养护,其环境温湿度应符合5.1规定,养护期不少于10d。5.3在容器中的状态
打开贮存涂料的容器,用搅拌器搅拌容器内的试样,观察涂料是否均匀,有无结块。5.4千燥时间
将5.2涂覆好的试件,按GB/T1728中指触法进行试验。5.5粘结强度
将5.2涂覆并养护期满的试件,按GB/T9153中粘结强度试验方法进行试验。5.6密度
5.6.1试板的制作
在5.1规定的温湿度条件下,将待测的非膨胀型涂料注入规格为200mm×200mm×20mm和200mm×200mm×60mm的金属或木质试模内,捣实抹平,待基本干燥固化后脱模,养护干燥10d以上,放入60士5℃的烘箱内干燥48h,再在干燥器中放置24h。5.6.2操作与计算
将试板从干燥器取出,采用精度为1mm的直尺和感量1g的天平,分别测量试板的体积和质量,按(1)式计算防火涂层干燥后的密度。G
式中:β——试板的密度,kg/m2G—试板的质量,kg
试板的体积,m。
每次试验用两块厚片和1块薄片,取3块的算术平均值作为试板的密度。5.7热导率
试板同于5.6.1,按JC275规定的方法进行热导率试验。248
...(1)
5.8耐水性
GA98—1995
将按5.2制备并养护期满的试板,按GB/T1733中漫水试验法进行试验。5.9耐碱性
将按5.2制备并养护期满的试板,按GB/T9265中的有关规定进行耐碱性试验。5.10耐冷热循环性
按5.2制备并养护期满的试板4块为1组,留1块作为对比样,将其他3块置于常温下18h后,放入一20±2℃的冰箱中3h,再放入50士2℃的恒温箱中3h,此为1个循环,按此反复试验至规定次数。然后将试板取出放置1h,同对比板进行比较,观察涂层有无开裂、起层、脱落等现象发生。以不少于两块以上的试板符合表2规定为合格。5.11耐火性能
5.11.1试验用底板
采用GB14040规定的预应力混凝土空心板作为试验用底板,如采用型号为Y-KB366-2的多孔板,该板标志长度3.6m,标志宽度600mm,荷载等级为二级。5.11.2涂覆与养护
在5.1规定的条件下,按待测防火涂料的施涂工艺要求,将其均匀喷涂于预应力混凝土楼板配力筋一面上,到规定的厚度,并干燥养护15d以上。5.11.3试件尺寸与涂层厚度
按附录A(标准的附录)进行测量。5.11.4耐火性能试验
按GB/T9978的有关规定进行,并按设计荷载均布加载。如用Y-KB366-2型多孔板,则按设计荷载400kg/m2均布加载。
5.11.5耐火性能的表示
试验结果以防火涂层厚度(mm)和涂覆试板耐火极限(h)表示。6检验规则
6.1抽样
试验所需样品的采取,除另有规定外,应按GB3186的规定进行。6.2型式检验
本标准所列的全部技术指标项目为型式检验项目,型式检验时被抽样的产品应不少于3t。有下列情形之一时,产品应进行型式检验:a)新产品投产鉴定时;
b)正式生产后,产品的配方、工艺、原材料有较大改变时;c)产品停产一年以上恢复生产时;d)出厂检验结果与上次型式试验有较大差异时;e)正常生产三年,或累计产量1000t时;f)国家质量监督检验机构或消防监督部门提出要求时。6.3出厂检验
本标准所规定的涂料在容器中的状态、干燥时间和耐水性为出厂检验项目。必要时,还可根据产品的特点增加涂料的pH值、固体含量和外观颜色等检验项目。6.4产品验收
6.4.1生产厂出厂的产品均应符合本标准的规定,产品有合格证、使用说明。6.4.2使用部门按本标准进行验收,如发现技术性能不符合本标准规定时,供需双方可共同取样对不合格项进行复验,如仍不符合规定,该批产品即为不合格,使用部门有权退货。249
GA98—1995
6.4.3供需双方在产品质量上发生争议时,由产品质量监督检验机构执行仲裁检验7标志、包装、运输和贮存
7.1产品包装标志应符合GB/T9750的规定,包装上应注明生产厂名称、地址,产品名称、型号、质量,生产日期或批号,执行标准名称、标准号等。7.2产品应采用清洁、干燥、能密封的容器包装。7.3产品在运输时,应防止雨淋、曝晒,并应遵守运输部门的有关规定。7.4产品应存放在通风、干燥、防止日光直接照射的地方,存放温度为5~40℃,贮存有效期不应低于半年。产品超过有效贮存期,或贮存条件不符时,可按本标准规定的项目进行复检,如结果符合要求,该产品仍可使用。
附录A(标准的附录)
A1测量工具
耐火试验用试件尺寸与防火涂层厚度测量方法A1.1钢卷尺1把,长4m,分度值1mm。A1.2钢直尺1把,长1m,分度值1mm。A1.3测厚针或测厚卡尺1把,分度值0.1mm。A2 试件尺寸测量方法
用钢卷尺和钢直尺测量试板有防火涂层一面的长度和宽度,分别在纵横方向距棱边20mm及平面中间位置各测量1次,长和宽各3个数据,取其算术平均值,所量尺寸以mm表示,精确到0.5mm。测量位置如图A1所示。
图A1试件尺寸测量位置
A3试件表面防火涂层厚度测量方法A3.1用钢卷尺和直尺紧贴试件涂层表面,将A1测得的试件长度和宽度各5等分。A3.2在各纵横等分线交点,用测厚针垂直插入涂层底部触接到混凝土面,读出涂层厚度,精确到0.1mm,做好记录。测点位置见图A2所示。251
图A2涂层厚度测点位置
3取各测点的算术平均值,作为试件防火涂层的厚度。精确到0.1 mmA3.3
附录B(提示的附录)
参考文献
钢结构防火涂料通用技术条件
GB14907—94
JISK5661—1970(1983确认)建筑防火涂料253
小提示:此标准内容仅展示完整标准里的部分截取内容,若需要完整标准请到上方自行免费下载完整标准文档。
建筑工程中应用的预应力混凝土楼板耐火性差,遭遐火灾易断裂垮塌。自1984年以来,我国开发和应用了预应力混凝土楼板防火涂料,用于喷涂保护预应力混凝土楼板提高其耐火极限,取得一定技术经验,但也反映出技术指标要求和试验方法不统一等实际问题。本标准规定了预应力混凝土楼板防火涂料的定义及分类、技术要求、试验方法等,从而为预应力混凝土楼板防火涂料的研究开发、推广应用和产品质量监督管理提供了全国统一的技术依据。本标准首次发布于1995年3月1日,从1995年12月1日起实施。本标准的附录A为标准的附录,附录B为提示的附录。本标准由中华人民共和国公安部提出。本标准由全国消防标准化技术委员会防火材料分技术委员会归口。本标准由公安部四川消防科研所负责起草和解释。本标准主要起草人赵宗治、卿秀英。245
1范围
中华人民共和国公共安全行业标准预应力混凝土楼板防火涂料
通用技术条件
GA 98-1995
本标准规定了预应力混凝土楼板防火涂料的定义与分类、技术要求、试验方法、检验规则和标志、包装、运输、贮存。
本标准适用于工业与民用建筑物室内使用的各类预应力混凝土楼板防火涂料。2引用标准
下列标准包含的条文,通过在本标准中引用而构成为本标准的条文。在标准出版时,所示版本均为有效。所有标准都会被修订,使用本标准的各方应探讨、使用下列标准最新版本的可能性。GB/T1728漆膜、腻子膜干燥时间测定法GB/T1733漆膜耐水性测定法
GB3186涂料产品的取样
GB9152建筑涂料涂层试板的制备GB/T 9153合成树脂乳液砂壁状建筑涂料GB/T9265建筑涂料涂层耐碱性的测定GB9278涂料试样状态调节和试验的温混度GB/T9750涂料产品包装标志
GB/T9978建筑构件耐火试验方法GB14040预应力混凝土空心板
JC275加气混凝土导热系数试验方法3定义与分类
本标准给出的定义与分类,参考了我国钢结构防火涂料与日本建筑防火涂料的有关标准,见附录B(提示的附录)。
3.1定义
本标准采用下列定义。
预应力混凝土楼板防火涂料Fire resistive coating for prestressed concrete floor用于涂覆建筑物预应力混凝土楼板下表面,能形成耐火隔热保护层以提高其耐火极限的涂料。3.2分类
预应力混凝土楼板防火涂料按其涂层燃烧性能特点的不同进行分类,种类及性能特点见表1。中华人民共和国公安部1995-03-01批准246
1995-12-01实施
膨胀型
非膨胀型
4技术要求
4.1一般要求
GA 98—1995
能特点
涂层较薄,高温时膨胀增厚,耐火隔热。称为预应力混凝土楼板膨胀防火涂料涂层较厚,密度较小,热导率低,高温时耐火隔热。称为预应力混凝土楼板防火隔热涂料4.1.1涂料中不宜采用苯类溶剂等对人体有害的物质。4.1.2涂料可用喷涂、抹涂、辊涂、刮涂和刷涂等方法中任何一种或多种方法方便地施工,并能在通常的自然环境条件下干燥固化。
4.1.3涂层实于后不应有刺激性气味。4.2性能指标
预应力混凝土楼板防火涂料的技术性能应符合表2的规定。表2
在容器中的状态
干燥时间,表干,h
粘结强度,MPa
密度,kg/m2
热导率,W/(m·k)
耐水性,h
耐碱性,h
耐玲热循环试验,次
耐火性能
涂层厚度,mm
耐火时间,不低于,h
5试验方法
5.1试验环境
膨胀型
经搅拌后呈均匀液态或糊厚流体,无结块
非膨胀型
经搅拌后呈均勾稠厚流体,无结块24
经24h试验后,涂层不开裂起层、!经24h试验后,涂层不开裂、起层、脱落、允许轻徽发胀和变色
脱落,允许轻微发胀和变色
经24h试验后,涂层不开裂、起层、经24h试验后,涂层不开裂、起层、脱落,允许轻微发胀和变色
经 15次试验后,涂层不开裂、起层、脱落、变色
脱落,允许轻微发胀和变色
经15 次试验后,涂层不开裂、起层、脱落、变色
制板与理化性能试验应在GB9278规定的标准环境条件下进行。不具备此条件的,也必须在不低于10℃的通风环境条件下进行。5.2试板的制备
GA98—1995
干燥时间、粘结强度、耐水性、耐碱性、耐冷热循环性等项试验的试板按5.2.1、5.2.2、5.2.3的规定进行制备。密度、热导率试验的试板按5.6.1的规定进行制备。耐火性能试验的试板按5.11.1、5.11.2的规定进行制备。
5.2.1试验用底板
采用符合GB9152规定的石棉水泥板。5.2.2试板尺寸与数量
试验用的试板尺寸与数量见表3。表3
粘结强度
干燥时间
耐水性
耐碱性
耐冷热循环性
5.2.3试板的涂覆与养护
规格mm免费标准bzxz.net
70X70X6~10
150×70×4~10
数量,块
按涂料产品的施涂工艺要求,将待测涂料喷涂或抹涂于石棉水泥板的光滑面上。膨胀型涂料涂层厚约3mm,非膨胀型涂料涂层厚约5mm。达到规定厚度后,再适当抹平和修边,使均匀平整。涂好的试板涂层面向上,水平放置在试验台上干燥养护,其环境温湿度应符合5.1规定,养护期不少于10d。5.3在容器中的状态
打开贮存涂料的容器,用搅拌器搅拌容器内的试样,观察涂料是否均匀,有无结块。5.4千燥时间
将5.2涂覆好的试件,按GB/T1728中指触法进行试验。5.5粘结强度
将5.2涂覆并养护期满的试件,按GB/T9153中粘结强度试验方法进行试验。5.6密度
5.6.1试板的制作
在5.1规定的温湿度条件下,将待测的非膨胀型涂料注入规格为200mm×200mm×20mm和200mm×200mm×60mm的金属或木质试模内,捣实抹平,待基本干燥固化后脱模,养护干燥10d以上,放入60士5℃的烘箱内干燥48h,再在干燥器中放置24h。5.6.2操作与计算
将试板从干燥器取出,采用精度为1mm的直尺和感量1g的天平,分别测量试板的体积和质量,按(1)式计算防火涂层干燥后的密度。G
式中:β——试板的密度,kg/m2G—试板的质量,kg
试板的体积,m。
每次试验用两块厚片和1块薄片,取3块的算术平均值作为试板的密度。5.7热导率
试板同于5.6.1,按JC275规定的方法进行热导率试验。248
...(1)
5.8耐水性
GA98—1995
将按5.2制备并养护期满的试板,按GB/T1733中漫水试验法进行试验。5.9耐碱性
将按5.2制备并养护期满的试板,按GB/T9265中的有关规定进行耐碱性试验。5.10耐冷热循环性
按5.2制备并养护期满的试板4块为1组,留1块作为对比样,将其他3块置于常温下18h后,放入一20±2℃的冰箱中3h,再放入50士2℃的恒温箱中3h,此为1个循环,按此反复试验至规定次数。然后将试板取出放置1h,同对比板进行比较,观察涂层有无开裂、起层、脱落等现象发生。以不少于两块以上的试板符合表2规定为合格。5.11耐火性能
5.11.1试验用底板
采用GB14040规定的预应力混凝土空心板作为试验用底板,如采用型号为Y-KB366-2的多孔板,该板标志长度3.6m,标志宽度600mm,荷载等级为二级。5.11.2涂覆与养护
在5.1规定的条件下,按待测防火涂料的施涂工艺要求,将其均匀喷涂于预应力混凝土楼板配力筋一面上,到规定的厚度,并干燥养护15d以上。5.11.3试件尺寸与涂层厚度
按附录A(标准的附录)进行测量。5.11.4耐火性能试验
按GB/T9978的有关规定进行,并按设计荷载均布加载。如用Y-KB366-2型多孔板,则按设计荷载400kg/m2均布加载。
5.11.5耐火性能的表示
试验结果以防火涂层厚度(mm)和涂覆试板耐火极限(h)表示。6检验规则
6.1抽样
试验所需样品的采取,除另有规定外,应按GB3186的规定进行。6.2型式检验
本标准所列的全部技术指标项目为型式检验项目,型式检验时被抽样的产品应不少于3t。有下列情形之一时,产品应进行型式检验:a)新产品投产鉴定时;
b)正式生产后,产品的配方、工艺、原材料有较大改变时;c)产品停产一年以上恢复生产时;d)出厂检验结果与上次型式试验有较大差异时;e)正常生产三年,或累计产量1000t时;f)国家质量监督检验机构或消防监督部门提出要求时。6.3出厂检验
本标准所规定的涂料在容器中的状态、干燥时间和耐水性为出厂检验项目。必要时,还可根据产品的特点增加涂料的pH值、固体含量和外观颜色等检验项目。6.4产品验收
6.4.1生产厂出厂的产品均应符合本标准的规定,产品有合格证、使用说明。6.4.2使用部门按本标准进行验收,如发现技术性能不符合本标准规定时,供需双方可共同取样对不合格项进行复验,如仍不符合规定,该批产品即为不合格,使用部门有权退货。249
GA98—1995
6.4.3供需双方在产品质量上发生争议时,由产品质量监督检验机构执行仲裁检验7标志、包装、运输和贮存
7.1产品包装标志应符合GB/T9750的规定,包装上应注明生产厂名称、地址,产品名称、型号、质量,生产日期或批号,执行标准名称、标准号等。7.2产品应采用清洁、干燥、能密封的容器包装。7.3产品在运输时,应防止雨淋、曝晒,并应遵守运输部门的有关规定。7.4产品应存放在通风、干燥、防止日光直接照射的地方,存放温度为5~40℃,贮存有效期不应低于半年。产品超过有效贮存期,或贮存条件不符时,可按本标准规定的项目进行复检,如结果符合要求,该产品仍可使用。
附录A(标准的附录)
A1测量工具
耐火试验用试件尺寸与防火涂层厚度测量方法A1.1钢卷尺1把,长4m,分度值1mm。A1.2钢直尺1把,长1m,分度值1mm。A1.3测厚针或测厚卡尺1把,分度值0.1mm。A2 试件尺寸测量方法
用钢卷尺和钢直尺测量试板有防火涂层一面的长度和宽度,分别在纵横方向距棱边20mm及平面中间位置各测量1次,长和宽各3个数据,取其算术平均值,所量尺寸以mm表示,精确到0.5mm。测量位置如图A1所示。
图A1试件尺寸测量位置
A3试件表面防火涂层厚度测量方法A3.1用钢卷尺和直尺紧贴试件涂层表面,将A1测得的试件长度和宽度各5等分。A3.2在各纵横等分线交点,用测厚针垂直插入涂层底部触接到混凝土面,读出涂层厚度,精确到0.1mm,做好记录。测点位置见图A2所示。251
图A2涂层厚度测点位置
3取各测点的算术平均值,作为试件防火涂层的厚度。精确到0.1 mmA3.3
附录B(提示的附录)
参考文献
钢结构防火涂料通用技术条件
GB14907—94
JISK5661—1970(1983确认)建筑防火涂料253
小提示:此标准内容仅展示完整标准里的部分截取内容,若需要完整标准请到上方自行免费下载完整标准文档。

标准图片预览:





- 热门标准
- 公共安全行业标准(GA)
- GA/T492-2004 城市警用地理信息图形符号
- GA/T1529-2018 信息安全技术安全型硬拷贝产品安全技术要求
- GA1151-2014 火灾报警系统无线通信功能通用要求
- GA/T1330-2016 法庭科学吸毒人员尿液中四氢大麻酚和四氢大麻酸气相色谱-质谱检验方法
- GA/T1300-2016 社会消防安全培训机构设置与评审
- GA/T704.7-2007 出入境管理信息代码 第7部分:境外人员入境事由代码
- GA/T1591-2019 警务智能语音服务平台接口规范
- GA241.8-2000 印章治安管理信息系统第8部分:印章自动识别系统的性能指标和检测方法
- GA301.2-2001 看守所在押人员信息管理数据交换格式 第2部分:看守所信息数据交换格式
- GA/T16.103-2015 道路交通管理信息代码第103部分:道路交通事故受案编号编码规则
- GA39.2-92泵 消防车通用技术条件
- GA/T405-2002 安全技术防范产品分类与代码
- GA301.3-2001 看守所在押人员信息管理数据交换格式 第3部分:监管业务指导部门信息数据交换格式
- GA/T1285-2015 安防指/掌纹识别应用图像数据交换格式
- GA/T699-2007 信息安全技术计算机网络入侵报警通讯交换技术要求
- 行业新闻
请牢记:“bzxz.net”即是“标准下载”四个汉字汉语拼音首字母与国际顶级域名“.net”的组合。 ©2009 标准下载网 www.bzxz.net 本站邮件:bzxznet@163.com
网站备案号:湘ICP备2023016450号-1
网站备案号:湘ICP备2023016450号-1