- 您的位置:
- 标准下载网 >>
- 标准分类 >>
- 公共安全行业标准(GA) >>
- GA 446-2003 警服 反光背心
标准号:
GA 446-2003
标准名称:
警服 反光背心
标准类别:
公共安全行业标准(GA)
标准状态:
现行-
发布日期:
2003-12-22 -
实施日期:
2004-06-01 出版语种:
简体中文下载格式:
.rar.pdf下载大小:
343.63 KB
点击下载
标准简介:
标准下载解压密码:www.bzxz.net
本标准规定了警用反光背心的要求、试验方法、检验规则、标志、包装、运输及贮存。本标准适用于警用反光背心的生产、检验和贸易等。 GA 446-2003 警服 反光背心 GA446-2003
部分标准内容:
本标准的全部技术内容为强制性。前言
本标灌的附录A、附录B长现范性附球,本标准由户华人见共和医公安部装备财务局提出。本标准户公安部特酬警用凌备标准化技术委员会归口,GA 4462003
卡标证起节单位:公安部装备财务局融装处,总后军需生产发术研究所、改孝老装制衣有限公司木标准主要超草人:卧长林、王和、牵有富、张激荣、王树林、张南宁,孙莉莉。1范园
警服反光背心
本标措规定了警用反光背心的要求,式验方法,检验见则、标志,他装、诺输及贮节。本标准适用于用反光背心的生产,检验和研易等。2规范性可用文件
GA 446—2003
下列文件中的象款通对本标准为叫用血成为木标确的象款。凡是注日期的引月文件,其雅正所有约修单(不包活荆误的内容或修可版均不适月于率标准,然而,载助报制本标准达成改仪的各方证究是告可使用这些文件的缺新版夺:凡是不法口期的号用文件,其最新版本适瓜于本标准。GB250评定企色用灰色样卡(GB2501995,idt15()1C5/A02:1993)GB/T3920--1997药织品色率速试股制库豪色中度(e9150)105-X:2:1993)GB/T3922--199元织品耐汗溃色半度试登方法(eqV1SO105/E04:1994)CB/TS523.11997纺织织物拉州性能第1部分:断裂强力新断翌他长率的测定1条样
法(mcIS0/D1S1341:1994)
GB/T6152—1997纺织品
GB/T6535
GB/T 7059-
GI/T 7743
色半座试验树热生色中度(e50105-X111591)刻90
统织品
GH/T8424.t——2G31
GH/T8427
色学度试险耐次款载盐源方色常座cqIS):05::1993)账张破强度和胀磁扩非度的测定弹性默片法(V1502560:1974)纺织品色生准式验表面题色的测定通网(eq15)105-[119%7)窈织品
色牛度试验前人适光色半度,低延(eqv10105B02:1994)1s98
GB/T 8631—205:
G/T X6S0—2902
筑部品
成验用家庭洗涤者T程序(1S/F[IS633:20U)纺织品流漆和于爆后尺寸变化的酬定(1S)5077:1S.MO)GB/T 124C—:3Q0
GH/T13S34
FZ/T01013—_997
7/T60012—1993
FZ/T66315
GA 230—2000
GA 251. 800L
GA 252-20C9
3术语和定义
访实品前家在和商业洗降色车试验方(eg1S)105-(06,1997硫化橡胶晓龟裂的酒定(11150132:1983)动纠品过氧7.烯十阴尺寸变化的测定机械法,金屏化纺织品链层附率[的测定
特种工业月锦丝搭扣业
政服中型
些服标志
破服世装
下列术语和定义适用于本标准
进反射retrorelectlon
反射光践从求迟人射光线的反方向·向光源返回的反射,3.2
entrance angle
入射角
人射光线与反光平面吾线之间的角废。GA446—20Q3
现测痛ohaervatinn angle
人光绒与观谢者之间的角率.
coerflclentnf retrnreflectioa逆反射系数
人射和觉测尔件一定的情况下、单位账度人兴践在单位而积反光材料上长射的光颈度。4要求
4.1款式
反光背心的款式见图1
4.2:号型尺寸
图1反光背心献式
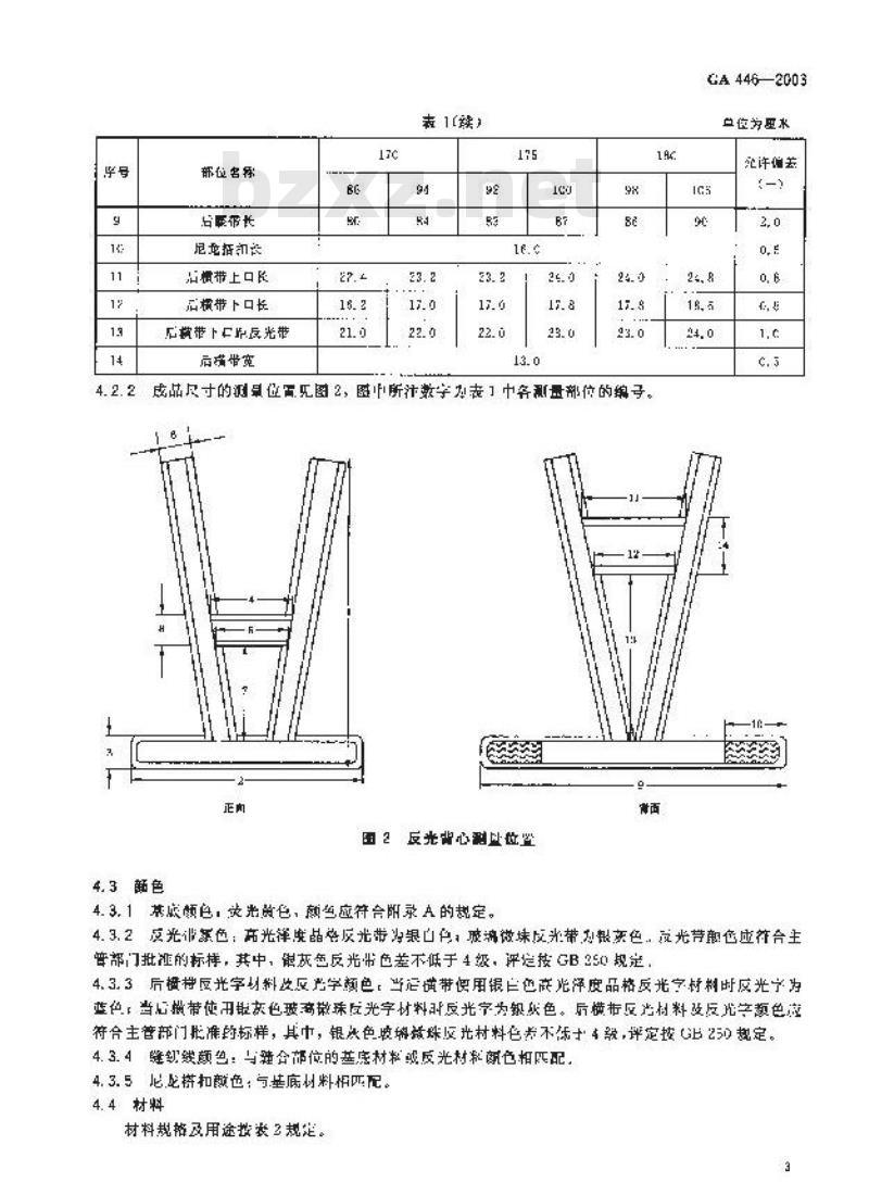
4.2.1反光背心的号型拨GA25—2000的境定,以3个身尚尺寸划分,每个身高含2个酶因尺寸成是拟方及充许偏差接表1定。
反光背心感品尺寸及允许编差
部位名
前带长
前严带究
前带下口长
前描带宽
单症为厘米
充许偏差
部位名将
尼龙括初长
后情带上口长
品横带卜口长
石带下反光带
后磺带宽
表1(续)
成品尽寸的测量位面见图2,图所汁数学为表1中各剩量部位的编号。0
4.3颜色
图2反光背心测立位置
4.3.1苯娠颤色,炎光资色,颜丝应符合阴录A的规定。1
GA446-—2003
位为型水
光许偏差
4.3.2反光体色:高光锋度品格反光带为银凸户,感端做反光带为银东色,报光节职色应符合生普部门批证的标样,其中,银灰色反光带色差不低于4级,评烂按GB350规定4.3.3后横持反光字材料过反学颜色,当定横带便用银包光泽度品格反光字村料时反光字为蓝色,当后搬带传用银东色型高微珠应光字材料时反光字为银众色。后横书区材料及反光学额色流符合主管部门批准的标样,其中,银次色腔姆放珠区光村料色券不依十4龄,评定按G让250越定。4.3.4整织线颜色:与链合部位的益底材料或反光材甄色相匹配,4.3.5龙龙扣颜色:与基底材料相匹配。4.4材
材料规格及用途按表2规定。
GA446—2003
材料名称
尚光泽度品书反光带
度区光可
高光再度品格反准字材料
玻培改光中料
是龙和
灌扭线
4.5载片蚊向
表 2材料规格及用途
须素要求
146 8/m, 751
高5,G
11.8 texX3
毫底材料裁片纱向按表3现定。
转图录A
按附泵B
FZ/T 6E1-199
CE/T E836 -1397
裹3裁片纱向
前愿带
后联带
总微带
下料方高
翠底材料
汉光带村剂
后横行
发光了板料
继制计压,缺高光泽座量格反光带和高光洋度品格反光字材料为9针/3cm--_0针/3.cm缝4.6.1
制理微珠反点带和城塘微塔反光字材料为18针/3cm~-14针/3c加:其余明线胎11针/3c丑-133cm
始摄带
后撤带
避剑战路顺直定位难确、距逆商案一政,站合军间、垫紧造适度。继制工艺按表定。
表 4 继制工艺
!底名种
夹辅滋
销后学
夹浓条
轴(学
来肺策条
深光带
性头形试
及物线数
明送一道
明线各一过
明践各一站
然各一对
战名一道
明联起您
缺录准充1. 门
发光带居中
浓案净究,0
灵光字居巾
浓录净究1. 5
&培带展中,按标印夹纳解,后摘带中位为米
的后读带
工岸名称
灭的亲争
消反光带
4.7后横带反光字的加工
睡头形式
收理线道效
呢渴各—道
以器世
28 结机
表线)
明线道
GA446—2003
单堂为迎米
浪举净宽E.心,前题带两欢包类反光带芯龙搭打与面1后医常再常仁来肥,生猎抑环厚,率录人些建实拆净
成光带居牛,安标印报古带,实系出扣后端距边1.扎一道抗造反光带,首回,引载长同总光带度:后医带区患带端各乐住带托买面1.C距克光带两齐.扎线
前正模带与背带参义处,的、后带与有带变处,半交角,在基底对料上打科结,结长0.,太个
4.7.1高光泽度品格应光材料的\管索\和\POi.TC.F\字符,用逐油题经些网印剂7艺印制4.了.2破癌珠反光字材料的\素\和\P(IL.ICE\学符,在平作的放璃球唇光字划料表应过行是光宁符势压载移,势压操作要辨开密到。4.外现
产高整站美现,半股,降规整,左有对称,前后描带平直,占销带及光字图束端上:位留适中5试验方法
5.1外观控验
单产品的款式疫1.1及4.8的规定及忙部门批谁的样品,以日视和手感行检验。5. 2号型尺寸检险
各部位的成品寸按4.2的划定,用精度为1.1mm的普通量具进行检验5.3颜色检验
土、辅材科的暂危按2:0与1.的规受及主暂部门批摊的实物标植进行检验5.4材料检验
主、辅材料的指标接4.4及对求A、陷录B的现足过行检验。5.5继制检验
键制质量的扮验按.5,4.6及主管部门批准的栏已,以日视和于成进行轻晚,5.6后横带丘光宇检验
后横带反光字加工页量的检冷按1,?及丰部门批准的详站进行检验。6检验规则
6.1检整分类
本标准规定的检验分类训下:
)型式检验(见6):
)交收检轻见5.
6. 2型式检验
6.2.1承制方按合同正式生产之前,山公正检验矾均刘承制方的些产能小进行按始.6. 2. 2当首次生产、管产后恢复垒严,生产设备变尘产工艺进行了较人改造或改进时:应进行式5
GA 4462003
检验。
6.2.3型式检验的检验攻目,要求和格验方法按表规定.6. 3变收检验
6.3,1交收产品时,对交收批采用随机抛样的方法:对抽取的栏本进行交收按验,6.,3,2交收检验的检验项日,要求和检验方法按表三规定。表 5检验项目、要求和检验方法号
检验项目
外观质章
号型尺寸
启慎带反光了
注:鲁必检现口,抽检填目。
6.4描样
本式格验
曹式检验捆取的样本数不应小于5件,6.4.2交收检验抽取的推本数热规定如下母本数(00件以下时样数为40件
母数在5000件~20630件时,样4数为50代;丹.4数大于200CC件时,本整为件。6.5判定规则
6.5.1单件(样本)判定
合格品;严重嵌陷数=心
恶重缺陷数=心
联陷分类按表心规定:
愉些项月
单缺数=U
再缺路数1
交议趋些
轻缺陷4
轻缺陷数
畏6缺陷分类
轻蚨陷
上典部位超公差.
成品尺!
称部忙互差
非主要泽位随出公
1 左右背带长知至,
差多1.c
、后带立高低
3>前后距带值1, 0
同件银改光带色差站
十1,与面新色差对比
重缺陷
2.1. 4. 6
4. 5、1.
要位公
上要部作柜山公兰
)名件带关五
)前后损带高低至
3)前带偏公
快验力法
严三缺陷
主共公,
要出公
210%,影响产品度
[】左右带长期互差
2. ..影临育带效果;
前、带带点洁品低立差
前显带偏2.
拉验项
原及年致
协许,夜独益
6.5.2批量判定
轻缺陷
囊绒)
去面引显部位硬整不品看
出:表面非明且都轻我效心
1(M.调以有岛:著岛
显:ni 素患间部位拉
断根里而位乱斯纱
重酰陷
表是部位端21r1,
非明位
斑>11m:rm无两性
GA44B—2003
严需缺陷
表期显位效统22L
源报以
上表两邮代遮商
肌目内与病对料针腺
保国影究
此间错,对使用、制式无的间能,对使用.测式影“经同,,群式有产
更于规定以内许
2针)
明焦不既点,宽窄动有不
油:销入平服:指毕处卫
新上下然稳不合,明载
到头两单
选断;你小
快增延上下线期m
表量明战下始否部过5 m
长结位
效面明品部逆.5治不
导若出表面非叫显部位
:式旁观、坚固影响不大
农面明然,乎受拉大部位升
疗快正、催容,美观、垒质
表面明端,录受拉大部价开
,至百部位与漏,平版等
不规净:上下驾心合、感
表尚明显环位1下载标准就来标准下载网
显表生非以显带常?
(n.不品患型
表面位有设头,思西需位表面部位线头多于5根线头多于1根
识术清,尚泻弹认型,献期不清,光法群认号型:标盗料,造置管
标评灯带整置!标风款、
标志与标性不符,无检致章
装位2
合格:样本中合客品以上产品数5活,不合轻品死(下含有产重缺陷不合格品),7标惠、包装运输及贮存
7.1标患
7.1.1产品名称害憋标志
标志规格格6A25]一2030)中5,3.:执行,服订位责:前惜费内衡股中,不机适带。7. 1. 2号型标志
标志规格按GA2512C9中5.3.2的规定,缴灯位置:后横带上口长收中,继后横带上率杂印反步缆型标志:
GA 446-2003
7.1.3洗保养说明
标期格接GA2512C03中5.3.3的规定,额钉位,占横带%中,按标印文简后横带时将其来在背带与后惜带之间。
7.1.4产品标志技术求
产品标志上的义字,学体、字号、符号、色法标志的底色等按GA25一2(k)0中第章的规足执行,
7.1.5包装标惠
按GA2532000中4.2,的规定,
7.2包装
7. 2. 1包装材料
按A252—2UU中4.1.2的规定。
7.2.2包装容器
反比背心的包装容能为双配龄纸箱。7.2.3监叠与防护
及此背心的轻性方法巾工厂自定、整叠后的单件产品装人·个通明帮斜薄膜装内、装口向后韧叠,用胶格带列时两处。
7.2.4包装要求
装销、打包,捆扎按心A252一2000中4.2.4的扫关规定执行。产品的包装数量、包装将尺寸个同规定执行,捆方法按G4252200中4.3分解式雨衣的相关规定抗行。7.3运输及贮存
运怖及吧存要求按GA252
2000规定执行,
4.1颜色要求
A. 1. 1基础颜白
(规范性附录。
基庭材料要求
基病材料的基础额色应符台表A,1规定的色品坐标区域和量小弃意因子。表A.基底材料色品坐标及量小亮度因子对料名称
嘉冰黄色计织
6, 338
A.1.2加避日晒试险后的颠色
色拍坐标区被
最小度
GA446—2003
试座方法
GR/T 8121987
基庭材料按GH/T$427—1938中方法-的规定进行加月幅试验:当蓝色单君示准达到4圾时,其底材料的色应符合友A.:规定的色品坐标区域和最小亮度明广。理化性能
基庭材料的抑化性服指标应符合表A.2的规定,表 A, 2理化性能指标
断力/N
【服敏强置/(N/m)
水烧尺小安化率/%
利家庭和商业院法色率斑级
耐摩水电车虎/级
耐乐动负牢度/采
耐热正车位
荧光点织布
允许谊券
不低于
不候于
不低下
不低下
不低下
不能下
不起于
不起十
本舒十
卡样十
试整方法
GB/T3393.11297
GR/T:742
GRT 863C2002
G1/T 12490:X
GB;T 362C- 193?
GB/T 3623-1535
G:1 61515?
G5/T 7u6S-162?
GA 446—20C3
B.1分类
附录B
【规范性附果
反光材料的分类、逆反射性能要求及逆反射系数的测定方法反光材料按用途分反光持制料和反光字划料两类。米带材料包括高光泽度品格光带材料和秀璃驾珠发光带材料两种:光字材料包指户光泽晶格反光宁材料和披销微煤反光宁机料两新越反射性能要求
B,2.1反光材轻韧始状恋下的逆反谢系敏应不娠表51的规定表 B.1初妇逆反射骤数
格测项.1
人射角
就血产协
单位d/(x+
试脸力法
附录日的3.3
B.2.2反光材料分别丝磨损,烧出,水洗、干洗或高娠温处师后,在_2现病角和°人射角的紊作下所逆反射系散应不低小表了,2的规定。1
控别巩目
耐恶损处凋后
耐挑曲处通间
遵风射数
耐水杭处弹冶
耐干供
时高快润处降
B.3逆反时系败的测定方法
B.3.1试验环球境
表 D. 2处理后送反射系数
质量指标
混英26土,湿度6%土5
B.3.2样品
处理力达
G4 446—2003
单位rd/rx-m)
股40m试样四换,抢F2/TKG12-1993的量定帮5000次
限125mm×37.5mum试四央+析量三,按[/19.12费定新0改品展平,改中段rml
底20mX50mm或样—势:GD/T9629—2001中2A净酒环防块25次,自陈于
2050,按13—
的期定干洗5次
兼200umX502am成择一块在52%类箱蓝章535后,故人-30℃12的低满效量25般使说下取长5mm的式详一块双0mm试样四味,B.3.3别量收量
逆反时系激游量仅器剂范题为A始源,及案角能在13~2\范匾内可,展小分度值不逐大下0.1:人射负能在0°-40范留小可跨:最小分度值为1°。B,3,4试验步硬
B.3.4.1祥品需放置在规的试验不境下2五,后方可开始测试。,3,4,2逆应射系激测量妆在测量的,要用已计量的标准反射数鼓(或桶)进行标定,卫.3.4.3满案逆区射系数侧望仅的人射角和观负至愿定录,顾序决试样的不陶部位或四块4试样敢在这器的测景孔下(试样成全部益得量孔进行醛量,记录四块试样的逆反射需整值带确到0,1d/(1xm\)。
B.3.5结果计算
格离动以肾涨四块战的算术平均值像约到整数拟齿。
小提示:此标准内容仅展示完整标准里的部分截取内容,若需要完整标准请到上方自行免费下载完整标准文档。
本标灌的附录A、附录B长现范性附球,本标准由户华人见共和医公安部装备财务局提出。本标准户公安部特酬警用凌备标准化技术委员会归口,GA 4462003
卡标证起节单位:公安部装备财务局融装处,总后军需生产发术研究所、改孝老装制衣有限公司木标准主要超草人:卧长林、王和、牵有富、张激荣、王树林、张南宁,孙莉莉。1范园
警服反光背心
本标措规定了警用反光背心的要求,式验方法,检验见则、标志,他装、诺输及贮节。本标准适用于用反光背心的生产,检验和研易等。2规范性可用文件
GA 446—2003
下列文件中的象款通对本标准为叫用血成为木标确的象款。凡是注日期的引月文件,其雅正所有约修单(不包活荆误的内容或修可版均不适月于率标准,然而,载助报制本标准达成改仪的各方证究是告可使用这些文件的缺新版夺:凡是不法口期的号用文件,其最新版本适瓜于本标准。GB250评定企色用灰色样卡(GB2501995,idt15()1C5/A02:1993)GB/T3920--1997药织品色率速试股制库豪色中度(e9150)105-X:2:1993)GB/T3922--199元织品耐汗溃色半度试登方法(eqV1SO105/E04:1994)CB/TS523.11997纺织织物拉州性能第1部分:断裂强力新断翌他长率的测定1条样
法(mcIS0/D1S1341:1994)
GB/T6152—1997纺织品
GB/T6535
GB/T 7059-
GI/T 7743
色半座试验树热生色中度(e50105-X111591)刻90
统织品
GH/T8424.t——2G31
GH/T8427
色学度试险耐次款载盐源方色常座cqIS):05::1993)账张破强度和胀磁扩非度的测定弹性默片法(V1502560:1974)纺织品色生准式验表面题色的测定通网(eq15)105-[119%7)窈织品
色牛度试验前人适光色半度,低延(eqv10105B02:1994)1s98
GB/T 8631—205:
G/T X6S0—2902
筑部品
成验用家庭洗涤者T程序(1S/F[IS633:20U)纺织品流漆和于爆后尺寸变化的酬定(1S)5077:1S.MO)GB/T 124C—:3Q0
GH/T13S34
FZ/T01013—_997
7/T60012—1993
FZ/T66315
GA 230—2000
GA 251. 800L
GA 252-20C9
3术语和定义
访实品前家在和商业洗降色车试验方(eg1S)105-(06,1997硫化橡胶晓龟裂的酒定(11150132:1983)动纠品过氧7.烯十阴尺寸变化的测定机械法,金屏化纺织品链层附率[的测定
特种工业月锦丝搭扣业
政服中型
些服标志
破服世装
下列术语和定义适用于本标准
进反射retrorelectlon
反射光践从求迟人射光线的反方向·向光源返回的反射,3.2
entrance angle
入射角
人射光线与反光平面吾线之间的角废。GA446—20Q3
现测痛ohaervatinn angle
人光绒与观谢者之间的角率.
coerflclentnf retrnreflectioa逆反射系数
人射和觉测尔件一定的情况下、单位账度人兴践在单位而积反光材料上长射的光颈度。4要求
4.1款式
反光背心的款式见图1
4.2:号型尺寸
图1反光背心献式
4.2.1反光背心的号型拨GA25—2000的境定,以3个身尚尺寸划分,每个身高含2个酶因尺寸成是拟方及充许偏差接表1定。
反光背心感品尺寸及允许编差
部位名
前带长
前严带究
前带下口长
前描带宽
单症为厘米
充许偏差
部位名将
尼龙括初长
后情带上口长
品横带卜口长
石带下反光带
后磺带宽
表1(续)
成品尽寸的测量位面见图2,图所汁数学为表1中各剩量部位的编号。0
4.3颜色
图2反光背心测立位置
4.3.1苯娠颤色,炎光资色,颜丝应符合阴录A的规定。1
GA446-—2003
位为型水
光许偏差
4.3.2反光体色:高光锋度品格反光带为银凸户,感端做反光带为银东色,报光节职色应符合生普部门批证的标样,其中,银灰色反光带色差不低于4级,评烂按GB350规定4.3.3后横持反光字材料过反学颜色,当定横带便用银包光泽度品格反光字村料时反光字为蓝色,当后搬带传用银东色型高微珠应光字材料时反光字为银众色。后横书区材料及反光学额色流符合主管部门批准的标样,其中,银次色腔姆放珠区光村料色券不依十4龄,评定按G让250越定。4.3.4整织线颜色:与链合部位的益底材料或反光材甄色相匹配,4.3.5龙龙扣颜色:与基底材料相匹配。4.4材
材料规格及用途按表2规定。
GA446—2003
材料名称
尚光泽度品书反光带
度区光可
高光再度品格反准字材料
玻培改光中料
是龙和
灌扭线
4.5载片蚊向
表 2材料规格及用途
须素要求
146 8/m, 751
高5,G
11.8 texX3
毫底材料裁片纱向按表3现定。
转图录A
按附泵B
FZ/T 6E1-199
CE/T E836 -1397
裹3裁片纱向
前愿带
后联带
总微带
下料方高
翠底材料
汉光带村剂
后横行
发光了板料
继制计压,缺高光泽座量格反光带和高光洋度品格反光字材料为9针/3cm--_0针/3.cm缝4.6.1
制理微珠反点带和城塘微塔反光字材料为18针/3cm~-14针/3c加:其余明线胎11针/3c丑-133cm
始摄带
后撤带
避剑战路顺直定位难确、距逆商案一政,站合军间、垫紧造适度。继制工艺按表定。
表 4 继制工艺
!底名种
夹辅滋
销后学
夹浓条
轴(学
来肺策条
深光带
性头形试
及物线数
明送一道
明线各一过
明践各一站
然各一对
战名一道
明联起您
缺录准充1. 门
发光带居中
浓案净究,0
灵光字居巾
浓录净究1. 5
&培带展中,按标印夹纳解,后摘带中位为米
的后读带
工岸名称
灭的亲争
消反光带
4.7后横带反光字的加工
睡头形式
收理线道效
呢渴各—道
以器世
28 结机
表线)
明线道
GA446—2003
单堂为迎米
浪举净宽E.心,前题带两欢包类反光带芯龙搭打与面1后医常再常仁来肥,生猎抑环厚,率录人些建实拆净
成光带居牛,安标印报古带,实系出扣后端距边1.扎一道抗造反光带,首回,引载长同总光带度:后医带区患带端各乐住带托买面1.C距克光带两齐.扎线
前正模带与背带参义处,的、后带与有带变处,半交角,在基底对料上打科结,结长0.,太个
4.7.1高光泽度品格应光材料的\管索\和\POi.TC.F\字符,用逐油题经些网印剂7艺印制4.了.2破癌珠反光字材料的\素\和\P(IL.ICE\学符,在平作的放璃球唇光字划料表应过行是光宁符势压载移,势压操作要辨开密到。4.外现
产高整站美现,半股,降规整,左有对称,前后描带平直,占销带及光字图束端上:位留适中5试验方法
5.1外观控验
单产品的款式疫1.1及4.8的规定及忙部门批谁的样品,以日视和手感行检验。5. 2号型尺寸检险
各部位的成品寸按4.2的划定,用精度为1.1mm的普通量具进行检验5.3颜色检验
土、辅材科的暂危按2:0与1.的规受及主暂部门批摊的实物标植进行检验5.4材料检验
主、辅材料的指标接4.4及对求A、陷录B的现足过行检验。5.5继制检验
键制质量的扮验按.5,4.6及主管部门批准的栏已,以日视和于成进行轻晚,5.6后横带丘光宇检验
后横带反光字加工页量的检冷按1,?及丰部门批准的详站进行检验。6检验规则
6.1检整分类
本标准规定的检验分类训下:
)型式检验(见6):
)交收检轻见5.
6. 2型式检验
6.2.1承制方按合同正式生产之前,山公正检验矾均刘承制方的些产能小进行按始.6. 2. 2当首次生产、管产后恢复垒严,生产设备变尘产工艺进行了较人改造或改进时:应进行式5
GA 4462003
检验。
6.2.3型式检验的检验攻目,要求和格验方法按表规定.6. 3变收检验
6.3,1交收产品时,对交收批采用随机抛样的方法:对抽取的栏本进行交收按验,6.,3,2交收检验的检验项日,要求和检验方法按表三规定。表 5检验项目、要求和检验方法号
检验项目
外观质章
号型尺寸
启慎带反光了
注:鲁必检现口,抽检填目。
6.4描样
本式格验
曹式检验捆取的样本数不应小于5件,6.4.2交收检验抽取的推本数热规定如下母本数(00件以下时样数为40件
母数在5000件~20630件时,样4数为50代;丹.4数大于200CC件时,本整为件。6.5判定规则
6.5.1单件(样本)判定
合格品;严重嵌陷数=心
恶重缺陷数=心
联陷分类按表心规定:
愉些项月
单缺数=U
再缺路数1
交议趋些
轻缺陷4
轻缺陷数
畏6缺陷分类
轻蚨陷
上典部位超公差.
成品尺!
称部忙互差
非主要泽位随出公
1 左右背带长知至,
差多1.c
、后带立高低
3>前后距带值1, 0
同件银改光带色差站
十1,与面新色差对比
重缺陷
2.1. 4. 6
4. 5、1.
要位公
上要部作柜山公兰
)名件带关五
)前后损带高低至
3)前带偏公
快验力法
严三缺陷
主共公,
要出公
210%,影响产品度
[】左右带长期互差
2. ..影临育带效果;
前、带带点洁品低立差
前显带偏2.
拉验项
原及年致
协许,夜独益
6.5.2批量判定
轻缺陷
囊绒)
去面引显部位硬整不品看
出:表面非明且都轻我效心
1(M.调以有岛:著岛
显:ni 素患间部位拉
断根里而位乱斯纱
重酰陷
表是部位端21r1,
非明位
斑>11m:rm无两性
GA44B—2003
严需缺陷
表期显位效统22L
源报以
上表两邮代遮商
肌目内与病对料针腺
保国影究
此间错,对使用、制式无的间能,对使用.测式影“经同,,群式有产
更于规定以内许
2针)
明焦不既点,宽窄动有不
油:销入平服:指毕处卫
新上下然稳不合,明载
到头两单
选断;你小
快增延上下线期m
表量明战下始否部过5 m
长结位
效面明品部逆.5治不
导若出表面非叫显部位
:式旁观、坚固影响不大
农面明然,乎受拉大部位升
疗快正、催容,美观、垒质
表面明端,录受拉大部价开
,至百部位与漏,平版等
不规净:上下驾心合、感
表尚明显环位1
显表生非以显带常?
(n.不品患型
表面位有设头,思西需位表面部位线头多于5根线头多于1根
识术清,尚泻弹认型,献期不清,光法群认号型:标盗料,造置管
标评灯带整置!标风款、
标志与标性不符,无检致章
装位2
合格:样本中合客品以上产品数5活,不合轻品死(下含有产重缺陷不合格品),7标惠、包装运输及贮存
7.1标患
7.1.1产品名称害憋标志
标志规格格6A25]一2030)中5,3.:执行,服订位责:前惜费内衡股中,不机适带。7. 1. 2号型标志
标志规格按GA2512C9中5.3.2的规定,缴灯位置:后横带上口长收中,继后横带上率杂印反步缆型标志:
GA 446-2003
7.1.3洗保养说明
标期格接GA2512C03中5.3.3的规定,额钉位,占横带%中,按标印文简后横带时将其来在背带与后惜带之间。
7.1.4产品标志技术求
产品标志上的义字,学体、字号、符号、色法标志的底色等按GA25一2(k)0中第章的规足执行,
7.1.5包装标惠
按GA2532000中4.2,的规定,
7.2包装
7. 2. 1包装材料
按A252—2UU中4.1.2的规定。
7.2.2包装容器
反比背心的包装容能为双配龄纸箱。7.2.3监叠与防护
及此背心的轻性方法巾工厂自定、整叠后的单件产品装人·个通明帮斜薄膜装内、装口向后韧叠,用胶格带列时两处。
7.2.4包装要求
装销、打包,捆扎按心A252一2000中4.2.4的扫关规定执行。产品的包装数量、包装将尺寸个同规定执行,捆方法按G4252200中4.3分解式雨衣的相关规定抗行。7.3运输及贮存
运怖及吧存要求按GA252
2000规定执行,
4.1颜色要求
A. 1. 1基础颜白
(规范性附录。
基庭材料要求
基病材料的基础额色应符台表A,1规定的色品坐标区域和量小弃意因子。表A.基底材料色品坐标及量小亮度因子对料名称
嘉冰黄色计织
6, 338
A.1.2加避日晒试险后的颠色
色拍坐标区被
最小度
GA446—2003
试座方法
GR/T 8121987
基庭材料按GH/T$427—1938中方法-的规定进行加月幅试验:当蓝色单君示准达到4圾时,其底材料的色应符合友A.:规定的色品坐标区域和最小亮度明广。理化性能
基庭材料的抑化性服指标应符合表A.2的规定,表 A, 2理化性能指标
断力/N
【服敏强置/(N/m)
水烧尺小安化率/%
利家庭和商业院法色率斑级
耐摩水电车虎/级
耐乐动负牢度/采
耐热正车位
荧光点织布
允许谊券
不低于
不候于
不低下
不低下
不低下
不能下
不起于
不起十
本舒十
卡样十
试整方法
GB/T3393.11297
GR/T:742
GRT 863C2002
G1/T 12490:X
GB;T 362C- 193?
GB/T 3623-1535
G:1 61515?
G5/T 7u6S-162?
GA 446—20C3
B.1分类
附录B
【规范性附果
反光材料的分类、逆反射性能要求及逆反射系数的测定方法反光材料按用途分反光持制料和反光字划料两类。米带材料包括高光泽度品格光带材料和秀璃驾珠发光带材料两种:光字材料包指户光泽晶格反光宁材料和披销微煤反光宁机料两新越反射性能要求
B,2.1反光材轻韧始状恋下的逆反谢系敏应不娠表51的规定表 B.1初妇逆反射骤数
格测项.1
人射角
就血产协
单位d/(x+
试脸力法
附录日的3.3
B.2.2反光材料分别丝磨损,烧出,水洗、干洗或高娠温处师后,在_2现病角和°人射角的紊作下所逆反射系散应不低小表了,2的规定。1
控别巩目
耐恶损处凋后
耐挑曲处通间
遵风射数
耐水杭处弹冶
耐干供
时高快润处降
B.3逆反时系败的测定方法
B.3.1试验环球境
表 D. 2处理后送反射系数
质量指标
混英26土,湿度6%土5
B.3.2样品
处理力达
G4 446—2003
单位rd/rx-m)
股40m试样四换,抢F2/TKG12-1993的量定帮5000次
限125mm×37.5mum试四央+析量三,按[/19.12费定新0改品展平,改中段rml
底20mX50mm或样—势:GD/T9629—2001中2A净酒环防块25次,自陈于
2050,按13—
的期定干洗5次
兼200umX502am成择一块在52%类箱蓝章535后,故人-30℃12的低满效量25般使说下取长5mm的式详一块双0mm试样四味,B.3.3别量收量
逆反时系激游量仅器剂范题为A始源,及案角能在13~2\范匾内可,展小分度值不逐大下0.1:人射负能在0°-40范留小可跨:最小分度值为1°。B,3,4试验步硬
B.3.4.1祥品需放置在规的试验不境下2五,后方可开始测试。,3,4,2逆应射系激测量妆在测量的,要用已计量的标准反射数鼓(或桶)进行标定,卫.3.4.3满案逆区射系数侧望仅的人射角和观负至愿定录,顾序决试样的不陶部位或四块4试样敢在这器的测景孔下(试样成全部益得量孔进行醛量,记录四块试样的逆反射需整值带确到0,1d/(1xm\)。
B.3.5结果计算
格离动以肾涨四块战的算术平均值像约到整数拟齿。
小提示:此标准内容仅展示完整标准里的部分截取内容,若需要完整标准请到上方自行免费下载完整标准文档。
标准图片预览:





- 其它标准
- 上一篇: GA 443-2003 电子脚扣
- 下一篇: GA 447-2003 警服材料 精梳涤棉混纺格子布
- 热门标准
- 公共安全行业标准(GA)
- GA470-2004 法庭科学DNA数据库现场生物样品和被采样人信息项及其数据结构
- GA563-2009 警服 春秋执勤服
- GA899-2010 大型焰火燃放作业单位资质条件及管理
- GA385-2002 火灾声和/或光警报器
- GA407.1-2003 进口机动车制造厂品牌名称代码 第1部分:制造厂各称代码
- GA40-2004 交通事故案卷文书
- GA/T368-2001 入侵报警系统技术要求
- GA44-1993 消防头盔
- GA300.1-2001 看守所在押人员信息管理代码 第1部分:看守所编码
- GA/T70-2004 安全防范工程费用预算编制办法
- GA/T521-2004 人身损害受伤人员误工损失日评定准则
- GA/T536.4-2005 易燃易爆危险品 火灾危险性分级及试验方法 第4部分:遇水放出易燃气体物质分级试验方法
- GA/T1523-2018 微粒悬浮液显现手印技术规范
- GA107-1995 推车式二氧化碳灭火器
- GA69-1994 防爆毯
- 行业新闻
请牢记:“bzxz.net”即是“标准下载”四个汉字汉语拼音首字母与国际顶级域名“.net”的组合。 ©2025 标准下载网 www.bzxz.net 本站邮件:bzxznet@163.com
网站备案号:湘ICP备2025141790号-2
网站备案号:湘ICP备2025141790号-2