- 您的位置:
- 标准下载网 >>
- 标准分类 >>
- 煤炭行业标准(MT) >>
- MT/T 203-1995 煤矿水中钙离子和镁离子的测定方法
标准号:
MT/T 203-1995
标准名称:
煤矿水中钙离子和镁离子的测定方法
标准类别:
煤炭行业标准(MT)
标准状态:
已作废-
发布日期:
1995-11-06 -
实施日期:
1996-03-01 -
作废日期:
2009-01-01 出版语种:
简体中文下载格式:
.rar.pdf下载大小:
138.49 KB
中标分类号:
环境保护>>环境保护采样、分析测试方法>>Z16水环境有毒物质分析方法
部分标准内容:
中华人民共和国煤炭行业标准
煤矿水中钙离子和镁离子的测定方法1主题内容与适用范围
MT/T 203—1995
代替MT203—89
本标准规定了原子吸收分光光度法测定水中钙离子和镁离子。本标准适用于煤矿水中钙离子、镁离子的测定。当取用10mL试验水样,测定钙、镁离子的浓度范围分别为3~50mg/L和0.9~5mg/L。稀释水样可扩大测定范围。2方法提要
在盐酸酸化的水样中,加人氯化镧以减少干扰,使用空气-乙炔火焰,用原子吸收分光光度计在422.7nm处测定钙元素的吸光度,在285.2nm处测定镁元素的吸光度。3试剂
3.1水;重蒸馏水或去离子水。
3.2盐酸(GB/T622)。
3.3盐酸溶液:c(HCl)=0.1mol/L,吸取盐酸(3.2)8mL稀释至1000mL,混勺。3.4氯化镧溶液:称取24g氧化镧于1000mL容量瓶中,缓慢小心地加入50mL盐酸(3.2),至氧化镧溶解,用水稀释至刻度,摇匀。3.5钙离子标准贮备溶液(1ml.含1mgCa2+):准确称取2.4973士0.0002g、已在约150℃干燥2h并在干燥器中冷却至室温的优级纯碳酸钙,使其悬浮在100mL水中。缓慢加入盐酸溶液(3.3),直至碳酸钙完全溶解。稍加煮沸驱尽二氧化碳,冷却后,将溶液定量转移至1000mL容量瓶中,再用盐酸溶液(3.3)稀释至刻度,摇勾,贮于聚乙烯瓶中。3.6镁离子标准贮备溶液(1mL含1mgMg2+):准确称取1.6583士0.0002g、已在约820℃灼烧1h,并在干燥器中冷却至室温的光谱纯氧化镁,溶于盐酸溶液(3.3)中,然后将溶液转移至1000mL容量瓶中,用同样的酸稀释至刻度,摇匀,贮于聚乙烯瓶中。3.7钙、镁离子混合标准溶液(1mL含0.02mgCa2+和0.002mgMg2+):用移液管吸取20.00nl.钙离子标准贮备溶液(3.5)和用5ml.刻度吸管吸取2.00mL镁离子标准贮备溶液(3.6)至1000ml.客量瓶中,再用盐酸溶液(3.3)稀释至刻度,摇匀。4仪器
4.1原子吸收分光光度计。
4.2光源:钙、镁元素空心阴极灯。4.3分析天平:感量0.1mg。
4.4移液管:10,2025mL,准确度为土0.04ml;100mL,准确度为士0.16mL。
4.5刻度吸管:5ml,最小分度值0.05mL。注:玻璃器血应先用温热的(1+1)盐酸洗涤,然后用水清洗。中华人民共和国煤炭工业部1995-11-06批准1996-03-01实施
5测定步骤
MT/T 203-—1995
5.1为了防止碳酸钙沉凝,水样开瓶后,尽快用移液管吸取100mL水样移入带磨口塞的250ml.锥形瓶中,用5ml.刻度吸管加入0.8ml盐酸(3.2)混勾。酸化后,过滤除去水样中的颗粒物,以防堵塞雾化器和燃烧器系统。
5.2试验水样溶液:用移液管吸取10.0ml,酸化的澄清水样移入预先已加入10ml氯化镧溶液(3.4)的100ml.容基瓶中,然后用盐酸溶液(3.3)稀释至刻度,摇勾。同时,以相同体积的水代替水样进行空白试验。
5.3钙、镁离子混舍标准系列溶液:取7个100ml.容量瓶,分别加入10ml化镧溶液(3.4).用5ml刻度吸管和移液管分别加入0,2.50,5.00,10.0,15.0,20.0,25.0ml.钙、镁离子混合标准溶液(3.7),然后用盐酸溶液(3.3)稀释至刻度,摇勾。其对应的钙和镁子质量分别为0,50,100,200,300,400,500μg和0,5,10.20,30,40,50μg。5.4仪器工作条件的调定:钙元素的分析线为422.7nm、镁元素的分析线为285.2nm。除使用的火焰气体为空气-乙炔外,将仪器的灯电流、通带宽度、燃烧器的高度和转角、燃气与助燃气的流量和压力等参数调至最佳值。
5.5校准利测定:用盐酸溶液(3.3)调零后,分别测定钙、镁离子混合标准系列溶液(5.3)中钙、镁元素及试验水样溶液(5.2)中相应元素的吸光度。在每1标准溶液和水样溶液之间吸入盐酸溶液(3.3)喷雾。5.6分别以钙、镁离子混合标准系列溶液中钙、镁离子的质量为横坐标,对应的吸光度减去相应的空白吸光度为纵坐标.分别绘制钙、镁离子的工作曲线。T作曲线应呈线性,否则应检查原因消除偏差,重新校准和测定(见5.5)。5.7酸化的试验水样中钙、镁离子的质量由对应的吸光度减去相应的空白吸光度后,再在各自的工作曲线上森得。
6测定结果的表述
水样中钙、镁离子含量分别按式(1)、(2)计算:Ca2+
式中Ca水中钙离了的含量,mg/Lfm
m,由工作曲线查得的酸化的试验水样中钙离子质量,μg;.-水样中加入盐酸(3.2)后的稀释因子(本标准为1.008);V-—-取用酸化的试验水样体积,m.;Mg!-水中镁离子的含量,mg/L;m2
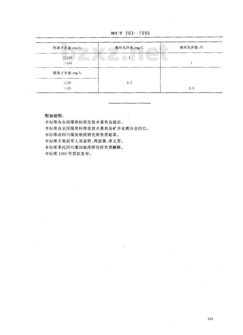
由工作曲线查得的酸化的试验水样中镁离子质最,μg。计算结果取小数点后三位,修约至小数点后二位。7精密度
同·化验室测定允许差应符合下表规定:568
(2)bZxz.net
钙离·子含量,mg/l.
镁离子含量,mg/1,
附加说明:
MT/T203-
绝对允许差,mg/L
本标准由全国煤炭标准化技术委员会提出。本标准由全国煤炭标准化技术委员会矿井水质分会归口。本标准由四川煤田地质研究所负责起草。本标准主要起草人吴富贤、周崇基、李玉芳。本标准委托四川煤田地质研究所负责解释。本标准1989年首次发布。
相对充许差,%
煤矿水中钙离子和镁离子的测定方法(MT/T203--1995)修订说明
(四川煤田地质研究所)
1这次修订对原标准《水中镁离-于测定方法》(MT203--89)作了更换,因该标准是用EDTA络合滴定钙、镁离子的总量后,减去钙离子含量计算求得镁离子含量,或用滴定钙离子后的试验水样再滴定镁离了。这两种情况实质.上:没有区别,并且与《水的硬度测定方法》(MT206一89)完全相同而重复。因此只需保留MT206---89的测定方法,即可取消MT203-89。基于上述原因,因此制定了原子吸收分光光度法测定煤矿水中钙、镁离子的标准,以取代原标准MT203一89。这样,测定钙、镁离子和总硬度就有两种标准,即原子吸收分光光度法和EDTA络合滴定法可供选择。这与国际标准和先进国家有关标准都并列有这两种方法是致的。
2制定此项标准,主要参照国际标准《水质钙和镁的测定一原子吸收光谱测定法》(ISO7980-1986),使用空气-乙炔焰及其有关技术内容和试验条件,并按照国家标准《标准化工作导则化学分析方法标准编写规定》(GB1.4--88)进行编写。3为了了解方法的准确度,在不同的水样中准确加人一一定量的钙、镁离子标准溶液,进行了加标回收试验,从试验结果来看,当钙离子的浓度在2~200mg/L范围,其回收率为95%~103%;镁离子的浓度在2~20mg/1范,其回收率为94%~103%。为了考察重复测定的精密度,以及验证方法的试验条件,采用30件水样进行了重复测定,根据重复测定结果进行统计计算,钙、镁离子重复测定的标准差分别为0.090mg/L和0.100mg/L。结合日常分析的情况,建议将原子吸收分光光度法测定钙、镁离子的同一化验室的允许差定为:当钙离子含量≤100mg/L时,绝对允许差为1mg/L;100mg/L时,相对允许差为1%。镁离子含量≤20mg/L时,绝对允许差为().5mg/L;镁离子含量≥20mg/L时,相对充允许差为2.5%。4标准中3.1条规定,分析、稀释用水为重蒸馏水或去离子水,这是因为方法的灵敏度较高,为了获得低的空白值,并减少因取样量少稀释倍数大时可能带来的影响,以保证测定结果的准确度。5在标准的5.1条中规定,水样开瓶后尽快酸化处理,以防止碳酸钙沉淀,即使是一般中性或弱酸性水样也应酸化处理。在国际标准中,规定在采取水样后即进行酸化处理。5.1条是在水样送到试验室时未经酸化处理所采取的步骤。
小提示:此标准内容仅展示完整标准里的部分截取内容,若需要完整标准请到上方自行免费下载完整标准文档。
煤矿水中钙离子和镁离子的测定方法1主题内容与适用范围
MT/T 203—1995
代替MT203—89
本标准规定了原子吸收分光光度法测定水中钙离子和镁离子。本标准适用于煤矿水中钙离子、镁离子的测定。当取用10mL试验水样,测定钙、镁离子的浓度范围分别为3~50mg/L和0.9~5mg/L。稀释水样可扩大测定范围。2方法提要
在盐酸酸化的水样中,加人氯化镧以减少干扰,使用空气-乙炔火焰,用原子吸收分光光度计在422.7nm处测定钙元素的吸光度,在285.2nm处测定镁元素的吸光度。3试剂
3.1水;重蒸馏水或去离子水。
3.2盐酸(GB/T622)。
3.3盐酸溶液:c(HCl)=0.1mol/L,吸取盐酸(3.2)8mL稀释至1000mL,混勺。3.4氯化镧溶液:称取24g氧化镧于1000mL容量瓶中,缓慢小心地加入50mL盐酸(3.2),至氧化镧溶解,用水稀释至刻度,摇匀。3.5钙离子标准贮备溶液(1ml.含1mgCa2+):准确称取2.4973士0.0002g、已在约150℃干燥2h并在干燥器中冷却至室温的优级纯碳酸钙,使其悬浮在100mL水中。缓慢加入盐酸溶液(3.3),直至碳酸钙完全溶解。稍加煮沸驱尽二氧化碳,冷却后,将溶液定量转移至1000mL容量瓶中,再用盐酸溶液(3.3)稀释至刻度,摇勾,贮于聚乙烯瓶中。3.6镁离子标准贮备溶液(1mL含1mgMg2+):准确称取1.6583士0.0002g、已在约820℃灼烧1h,并在干燥器中冷却至室温的光谱纯氧化镁,溶于盐酸溶液(3.3)中,然后将溶液转移至1000mL容量瓶中,用同样的酸稀释至刻度,摇匀,贮于聚乙烯瓶中。3.7钙、镁离子混合标准溶液(1mL含0.02mgCa2+和0.002mgMg2+):用移液管吸取20.00nl.钙离子标准贮备溶液(3.5)和用5ml.刻度吸管吸取2.00mL镁离子标准贮备溶液(3.6)至1000ml.客量瓶中,再用盐酸溶液(3.3)稀释至刻度,摇匀。4仪器
4.1原子吸收分光光度计。
4.2光源:钙、镁元素空心阴极灯。4.3分析天平:感量0.1mg。
4.4移液管:10,2025mL,准确度为土0.04ml;100mL,准确度为士0.16mL。
4.5刻度吸管:5ml,最小分度值0.05mL。注:玻璃器血应先用温热的(1+1)盐酸洗涤,然后用水清洗。中华人民共和国煤炭工业部1995-11-06批准1996-03-01实施
5测定步骤
MT/T 203-—1995
5.1为了防止碳酸钙沉凝,水样开瓶后,尽快用移液管吸取100mL水样移入带磨口塞的250ml.锥形瓶中,用5ml.刻度吸管加入0.8ml盐酸(3.2)混勾。酸化后,过滤除去水样中的颗粒物,以防堵塞雾化器和燃烧器系统。
5.2试验水样溶液:用移液管吸取10.0ml,酸化的澄清水样移入预先已加入10ml氯化镧溶液(3.4)的100ml.容基瓶中,然后用盐酸溶液(3.3)稀释至刻度,摇勾。同时,以相同体积的水代替水样进行空白试验。
5.3钙、镁离子混舍标准系列溶液:取7个100ml.容量瓶,分别加入10ml化镧溶液(3.4).用5ml刻度吸管和移液管分别加入0,2.50,5.00,10.0,15.0,20.0,25.0ml.钙、镁离子混合标准溶液(3.7),然后用盐酸溶液(3.3)稀释至刻度,摇勾。其对应的钙和镁子质量分别为0,50,100,200,300,400,500μg和0,5,10.20,30,40,50μg。5.4仪器工作条件的调定:钙元素的分析线为422.7nm、镁元素的分析线为285.2nm。除使用的火焰气体为空气-乙炔外,将仪器的灯电流、通带宽度、燃烧器的高度和转角、燃气与助燃气的流量和压力等参数调至最佳值。
5.5校准利测定:用盐酸溶液(3.3)调零后,分别测定钙、镁离子混合标准系列溶液(5.3)中钙、镁元素及试验水样溶液(5.2)中相应元素的吸光度。在每1标准溶液和水样溶液之间吸入盐酸溶液(3.3)喷雾。5.6分别以钙、镁离子混合标准系列溶液中钙、镁离子的质量为横坐标,对应的吸光度减去相应的空白吸光度为纵坐标.分别绘制钙、镁离子的工作曲线。T作曲线应呈线性,否则应检查原因消除偏差,重新校准和测定(见5.5)。5.7酸化的试验水样中钙、镁离子的质量由对应的吸光度减去相应的空白吸光度后,再在各自的工作曲线上森得。
6测定结果的表述
水样中钙、镁离子含量分别按式(1)、(2)计算:Ca2+
式中Ca水中钙离了的含量,mg/Lfm
m,由工作曲线查得的酸化的试验水样中钙离子质量,μg;.-水样中加入盐酸(3.2)后的稀释因子(本标准为1.008);V-—-取用酸化的试验水样体积,m.;Mg!-水中镁离子的含量,mg/L;m2
由工作曲线查得的酸化的试验水样中镁离子质最,μg。计算结果取小数点后三位,修约至小数点后二位。7精密度
同·化验室测定允许差应符合下表规定:568
(2)bZxz.net
钙离·子含量,mg/l.
镁离子含量,mg/1,
附加说明:
MT/T203-
绝对允许差,mg/L
本标准由全国煤炭标准化技术委员会提出。本标准由全国煤炭标准化技术委员会矿井水质分会归口。本标准由四川煤田地质研究所负责起草。本标准主要起草人吴富贤、周崇基、李玉芳。本标准委托四川煤田地质研究所负责解释。本标准1989年首次发布。
相对充许差,%
煤矿水中钙离子和镁离子的测定方法(MT/T203--1995)修订说明
(四川煤田地质研究所)
1这次修订对原标准《水中镁离-于测定方法》(MT203--89)作了更换,因该标准是用EDTA络合滴定钙、镁离子的总量后,减去钙离子含量计算求得镁离子含量,或用滴定钙离子后的试验水样再滴定镁离了。这两种情况实质.上:没有区别,并且与《水的硬度测定方法》(MT206一89)完全相同而重复。因此只需保留MT206---89的测定方法,即可取消MT203-89。基于上述原因,因此制定了原子吸收分光光度法测定煤矿水中钙、镁离子的标准,以取代原标准MT203一89。这样,测定钙、镁离子和总硬度就有两种标准,即原子吸收分光光度法和EDTA络合滴定法可供选择。这与国际标准和先进国家有关标准都并列有这两种方法是致的。
2制定此项标准,主要参照国际标准《水质钙和镁的测定一原子吸收光谱测定法》(ISO7980-1986),使用空气-乙炔焰及其有关技术内容和试验条件,并按照国家标准《标准化工作导则化学分析方法标准编写规定》(GB1.4--88)进行编写。3为了了解方法的准确度,在不同的水样中准确加人一一定量的钙、镁离子标准溶液,进行了加标回收试验,从试验结果来看,当钙离子的浓度在2~200mg/L范围,其回收率为95%~103%;镁离子的浓度在2~20mg/1范,其回收率为94%~103%。为了考察重复测定的精密度,以及验证方法的试验条件,采用30件水样进行了重复测定,根据重复测定结果进行统计计算,钙、镁离子重复测定的标准差分别为0.090mg/L和0.100mg/L。结合日常分析的情况,建议将原子吸收分光光度法测定钙、镁离子的同一化验室的允许差定为:当钙离子含量≤100mg/L时,绝对允许差为1mg/L;100mg/L时,相对允许差为1%。镁离子含量≤20mg/L时,绝对允许差为().5mg/L;镁离子含量≥20mg/L时,相对充允许差为2.5%。4标准中3.1条规定,分析、稀释用水为重蒸馏水或去离子水,这是因为方法的灵敏度较高,为了获得低的空白值,并减少因取样量少稀释倍数大时可能带来的影响,以保证测定结果的准确度。5在标准的5.1条中规定,水样开瓶后尽快酸化处理,以防止碳酸钙沉淀,即使是一般中性或弱酸性水样也应酸化处理。在国际标准中,规定在采取水样后即进行酸化处理。5.1条是在水样送到试验室时未经酸化处理所采取的步骤。
小提示:此标准内容仅展示完整标准里的部分截取内容,若需要完整标准请到上方自行免费下载完整标准文档。
标准图片预览:




- 其它标准
- 热门标准
- 煤炭行业标准(MT)
- MT429-1995 煤矿用隔爆型低压电缆接线盒
- MT/T411-1995 YBI系列装岩机用隔爆型三相异步电动机
- MT/T963-2005 煤中汞含量分级
- MT/T934-2005 煤矿许用炸药煤尘—可燃气安全度试验方法及判定
- MT/T522-2004 矿用高强度圆环链检验规范
- MT234-1991 3吨矿车 立井多绳罐笼
- MT284-1994 立井提升容器楔型连接装置技术条件
- MT378-1995 煤矿用炸药抗爆燃性测定方法和判定规则
- MT/T516.2-1995 煤矿液压凿岩机用钎具 钎头
- MT159-1995 矿用除尘器
- MT21-1990 立井箕斗计量装载设备
- MT/T883-2000 柴油机单轨吊车
- MT292.3-1992 蒸汽机车用抚顺矿务局煤技术条件
- MT299.3-1992 冶金焦用鹤岗矿务局煤技术条件
- MT/T743.1-1997 煤矿水中总磷的测定方法
- 行业新闻
请牢记:“bzxz.net”即是“标准下载”四个汉字汉语拼音首字母与国际顶级域名“.net”的组合。 ©2025 标准下载网 www.bzxz.net 本站邮件:bzxznet@163.com
网站备案号:湘ICP备2025141790号-2
网站备案号:湘ICP备2025141790号-2