- 您的位置:
- 标准下载网 >>
- 标准分类 >>
- 石油化工行业标准(SH) >>
- SH 0449-1992 7805号抗化学密封脂
标准号:
SH 0449-1992
标准名称:
7805号抗化学密封脂
标准类别:
石油化工行业标准(SH)
标准状态:
现行-
发布日期:
1992-05-20 -
实施日期:
1992-05-20 出版语种:
简体中文下载格式:
.rar.pdf下载大小:
767.27 KB
替代情况:
替代ZB E40 020-1988
部分标准内容:
中华人民共和国石油化工行业标准7805号抗化学密封脂
1主题内容与适用范围
SH0449—92
(1998年确认)
代替ZBE40020—88
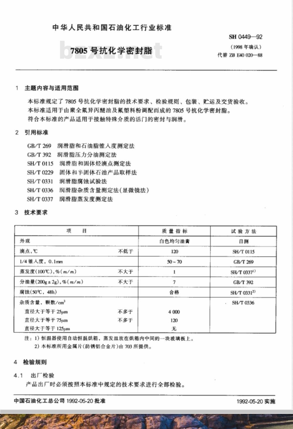
本标准规定了7805号抗化学密封脂的技术要求、检验规则、包装、贮运及交货验收。本标准适用于由聚全氟异丙醚油及氟塑料粉调配而成的7805号抗化学密封脂。符合本标准的产品适用于接触特殊介质的活门的密封与润滑。引用标准
润滑脂和石油脂锥人度测定法
GB/T269
GB/T392
SH/T0115
SH/T0229
SH/T0331
SH/T0336
SH/T0337
技术要求
滴点,℃
润滑脂压力分油测定法
润滑脂和固体烃滴点测定法
固体和-半固体石油产品取样法
润滑脂腐蚀试验法
润滑脂杂质含量测定法(显微镜法)润滑脂蒸发度测定法
1/4锥入度,0.1mm
蒸发度(100℃),%(m/m)
分油量(200g±2g),%(m/m)腐蚀(50℃,48h)
杂质含量,颗数/cm2
直径大于等于25um
直径大于等于75pum
直径大于等于125jm
不低于
不大于
不大于
不多于
不多于
质量指标
白色均匀油膏
注:1)恒温器使用自动恒温烘箱,蒸发皿放在烘箱内中间的一块玻璃板上。2)本标准所用金属片(防锈铝合金片)由703所提供。4检验规则下载标准就来标准下载网
出厂检验
产品出厂时必须按照本标准中规定的技术要求进行全部检验。中国石油化工总公司1992-05-20批准试验方法
SH/T0115
GB/T269
SHVT0337l)
GB/T392
SH/T03312)
SH/T 0336
1992-05-20实施
SH044992
产品经生产技术检验部门进行出厂检验,检验合格后,附有产品检验合格证,方可出厂。4.2分批、取样和判定
4.2.1分批
以生产单元一次或数次投料生产,混合均匀的产品为一批。4.2.2取样
4.2.2.1取样按照SH/T0229进行。从平均试样中取两份同等数量的样品(每份0.2kg)作为检验和留样用。4.2.2.2
5包装、标志、购运及交货验收
本产品采用清洁、密封、干燥的白色瓷瓶包装,每瓶净重150g。5.1
包装瓶上贴有标签,标签上注有厂名、产品名称、规格、批量、产品净重、出厂日期等。附加说明:
本标准由中国石化长城高级润滑油公司提出。本标准由中国石化一坪化工厂技术归口。本标准由中国石化长城高级润滑油公司负责起草。本标准首次发布于1982年,第一次确认于1988年。185
小提示:此标准内容仅展示完整标准里的部分截取内容,若需要完整标准请到上方自行免费下载完整标准文档。
1主题内容与适用范围
SH0449—92
(1998年确认)
代替ZBE40020—88
本标准规定了7805号抗化学密封脂的技术要求、检验规则、包装、贮运及交货验收。本标准适用于由聚全氟异丙醚油及氟塑料粉调配而成的7805号抗化学密封脂。符合本标准的产品适用于接触特殊介质的活门的密封与润滑。引用标准
润滑脂和石油脂锥人度测定法
GB/T269
GB/T392
SH/T0115
SH/T0229
SH/T0331
SH/T0336
SH/T0337
技术要求
滴点,℃
润滑脂压力分油测定法
润滑脂和固体烃滴点测定法
固体和-半固体石油产品取样法
润滑脂腐蚀试验法
润滑脂杂质含量测定法(显微镜法)润滑脂蒸发度测定法
1/4锥入度,0.1mm
蒸发度(100℃),%(m/m)
分油量(200g±2g),%(m/m)腐蚀(50℃,48h)
杂质含量,颗数/cm2
直径大于等于25um
直径大于等于75pum
直径大于等于125jm
不低于
不大于
不大于
不多于
不多于
质量指标
白色均匀油膏
注:1)恒温器使用自动恒温烘箱,蒸发皿放在烘箱内中间的一块玻璃板上。2)本标准所用金属片(防锈铝合金片)由703所提供。4检验规则下载标准就来标准下载网
出厂检验
产品出厂时必须按照本标准中规定的技术要求进行全部检验。中国石油化工总公司1992-05-20批准试验方法
SH/T0115
GB/T269
SHVT0337l)
GB/T392
SH/T03312)
SH/T 0336
1992-05-20实施
SH044992
产品经生产技术检验部门进行出厂检验,检验合格后,附有产品检验合格证,方可出厂。4.2分批、取样和判定
4.2.1分批
以生产单元一次或数次投料生产,混合均匀的产品为一批。4.2.2取样
4.2.2.1取样按照SH/T0229进行。从平均试样中取两份同等数量的样品(每份0.2kg)作为检验和留样用。4.2.2.2
5包装、标志、购运及交货验收
本产品采用清洁、密封、干燥的白色瓷瓶包装,每瓶净重150g。5.1
包装瓶上贴有标签,标签上注有厂名、产品名称、规格、批量、产品净重、出厂日期等。附加说明:
本标准由中国石化长城高级润滑油公司提出。本标准由中国石化一坪化工厂技术归口。本标准由中国石化长城高级润滑油公司负责起草。本标准首次发布于1982年,第一次确认于1988年。185
小提示:此标准内容仅展示完整标准里的部分截取内容,若需要完整标准请到上方自行免费下载完整标准文档。
标准图片预览:


- 其它标准
- 热门标准
- 石油化工行业标准(SH)
- SH/T0614-1995 工业丙烷、丁烷组分测定法(气相色谱法)
- SH/T0663-1998 汽油中某些醇类和醚类测定法(气相色谱法)
- SH/T3175-2013 固体工业硫磺储存输送设计规范
- SH/T3007-2014 石油化工储运系统罐区设计规范
- SH0042-1991 石油磺酸钙清净剂
- SH0043-1991 746防锈剂
- SH0044-1991 1501抗静电剂
- SH0045-1991 109清净剂
- SHS05033-2004 炼厂干气压缩机组维护检修规程
- SHS07003-2004 单组合仪表
- SH/T0513-1992 汽油机油高温氧化和磨损评定法(MS程序ⅢD法)
- SH3508-1996 石油化工工程施工及验收统一标准
- SH/T0589-1994 石油蜡转变温度测定法(差示扫描量热法)
- SH/T0753-2005 润滑油基础油化学族组成测定法
- SH/T0296-1992 添加剂和含添加剂润滑油的磷含量测定法(比色法)
- 行业新闻
请牢记:“bzxz.net”即是“标准下载”四个汉字汉语拼音首字母与国际顶级域名“.net”的组合。 ©2025 标准下载网 www.bzxz.net 本站邮件:bzxznet@163.com
网站备案号:湘ICP备2025141790号-2
网站备案号:湘ICP备2025141790号-2