- 您的位置:
- 标准下载网 >>
- 标准分类 >>
- 铁路运输行业标准(TB) >>
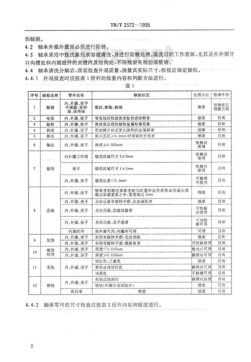
- TB/T 2572-1995 货车无轴箱滚子轴承(197726型)检修技术条件
标准号:
TB/T 2572-1995
标准名称:
货车无轴箱滚子轴承(197726型)检修技术条件
标准类别:
铁路运输行业标准(TB)
标准状态:
已作废-
发布日期:
1996-05-27 -
实施日期:
1997-01-01 出版语种:
简体中文下载格式:
.rar.pdf下载大小:
1.29 MB
标准图片预览:





- 其它标准
- 热门标准
- 铁路运输行业标准(TB)
- TB/T2120-1990 铁路信号交流继电器通用技术条件
- TB/T3102.29-2005 机车车辆用曲面卡套式管接头 第29部分:四通管接头体
- TB/T2075.20-2002 电气化铁道接触网零部件 第20部分:特型软定位器
- TB/T2328.13-1992 铁路碎石道碴石料单轴抗压强度及饱水单轴抗压强度试验方法
- TB/T3010-2001 铁道车辆滚动轴承高碳铬轴承钢订货技术条件
- TB/T3443.3-2016 机车车辆车种、车型和车号编码规则第3部分:货车
- TB1549.3-1984 冷冲模托料滚道装置 托料滚道组合
- TB/T1669.23-1985 13号车钩钩体腔回转样板下侧曲面(R152)的校对样板
- TB/T1669.25-1985 13号车钩钩舌回转样板上侧曲面(R153)的校对样板
- TB/T2688-1996 铁路危险货物分类试验方法
- TB/T2703-1996 回转和固定式联锁车钩、钩尾框技术条件
- TB/T2722-1996 内燃机车用空气滤清器技术条件
- TB/T2328.7-1992 铁路碎石道碴石粉试模件抗压强度试验方法
- TB/T3051-2002 机车风笛声学性能技术要求及测量
- TB/T3092.1-2004 铁路信号旗
- 行业新闻
请牢记:“bzxz.net”即是“标准下载”四个汉字汉语拼音首字母与国际顶级域名“.net”的组合。 ©2025 标准下载网 www.bzxz.net 本站邮件:bzxznet@163.com
网站备案号:湘ICP备2025141790号-2
网站备案号:湘ICP备2025141790号-2