- 您的位置:
- 标准下载网 >>
- 标准分类 >>
- 化工行业标准(HG) >>
- HG/T 3685-2000 轿车子午线轮胎第一段成型机技术条件
标准号:
HG/T 3685-2000
标准名称:
轿车子午线轮胎第一段成型机技术条件
标准类别:
化工行业标准(HG)
英文名称:
Technical Specifications for the First-stage Building Machine of Passenger Car Radial Tires标准状态:
现行-
发布日期:
2000-06-30 -
实施日期:
2001-05-01 出版语种:
简体中文下载格式:
.rar.pdf下载大小:
1.25 MB
标准ICS号:
化工技术>>71.120 化工设备橡胶和塑料工业>>83.200橡胶和塑料工业设备中标分类号:
化工>>化工机械与设备>>G95橡胶、塑料用机械

部分标准内容:
ICS 71.120 ;83.200
备案号7424—2000
中华人民共和国化工行业标准
HG/T3685-2000
轿车子午线轮胎第一段成型机
技术条件
First stage radial passenger car tyrebuilding machine technical specifications2000-06-30发布
国家石油和化学工业局
2001-05-01实施
HG/T3685-2000
子午线轮胎两次法成型机是轮胎生产中的关键设备之一,为了保证轿车子午线轮胎第一段成型机在技术要求、试验方法、检验规则、标志、使用说明书、包装等方面达到规范化、标准化,特制定本标准。本标准的具体技术内容力求体现出科学性、合理性和先进性,图示的描述力求简明拒要。本标准由中华人民共和国原化学工业部技术监督司提出。本标准由全国橡胶塑料机械标准化技术委员会橡胶机械分技术委员会归口。本标准起草单位:北京橡胶工业研究设计院、北京云泰新技术研究所。本标准主要起草人:孙晓光、刘渊冰、甘学诚、李国文、夏向秀、陈肇谓。本标准委托全国橡胶塑料机械标准化技术委员会橡胶机械分技术委员会负资解释。1范围
中华人民共和国化工行业标准
轿车子午线轮胎第一段成型机技术条件First stage radial passenger car tyrebuildingmachine technical specificationsHG/T3685--2000
本标准规定了轿车子午线轮胎第一段成型机(以下简称第一段成型机)的技术要求、安全要求、试验方法、检验规则、标志、使用说明书、包装、运输及储存。本标准适用于轮辋名义直径代号为12~16的第一段成型机。2引用标准
下列标准所包含的条文,通过在本标准中引用而构成为本标准的条文。本标准出版时,所示版本均为有效。所有标准都会被修订,使用本标准的各方应探讨使用下列标准最新版本的可能性。CB191一1990包装储运图示标志
GB/T4064-1983电气设备安全设计导则GB/T12783—2000
)橡胶塑料机械产品型号编制方法GB/T13306-1991
GB/T13384-1992
HG/T 2108 -- 1991
HG/T3120—1998
HG/T 32281988
JB/T5995-1992
3型号
机电产品包装通用技术条件
橡胶机械噪声声压级的测定
橡胶塑料机械外观通用技术条件橡胶塑料机械涂漆通用技术条件工业产品使用说明书机电产品使用说明书编写规定第一段成型机型号应符合GB/T12783中的规定。4技术要求
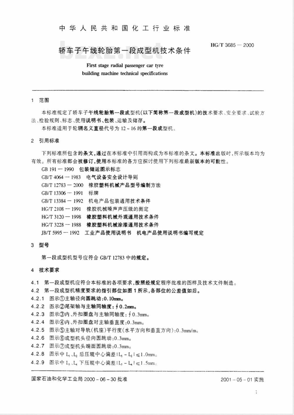
4.1第一段成型机应符合本标准的各项要求,按照经规定程序批准的图样及技术文件制造。4.2第一段成型机精度要求的指引部位如图1所示,各部位的公差值如后。4.2.1图示①主轴径向圆跳动:0.10mm。4.2.2图示②尾架轴与主轴同轴度:手0.2mm。4.2.3图示③内、外扣圈盘与主轴同轴度:手0.3mm。4.2.4图示④内、外扣圈盘对主轴垂直度:0.3mm。4.2.5图示③主轴对导轨(机座)平行度(水平方向和垂直方向):0.3mm/m。4.2.6图示成型机头径向圆跳动:0.3mm。4.2.7图示①成型机头端面圆跳动:0.3mm。4.2.8图示中L、L后压辊中心偏差1L-Ll≤1.0mm4.2.9图示中Lg、L下压辑中心偏差1L-Ll≤1.5mm国家石油和化学工业局2000-06-30批准200105~01实施
尾架轴
后压辊
HG/T3685--2000
成型机头
下压辊
图1精度要求指引部位
4.2.10定位指示灯的定位偏差≤0.5mm。4.3左、右指形正包器和胶囊反包器应动作灵活、同步、准确到位。4.4后压辊和下压辊应动作灵活、同步,滚压时无漏压现象。?
4.5电气控制系统和气动控制系统应能保证第一段成型机各部位动作协调、连锁,并具有可靠的手动控制和自动程序控制功能。
4.6气动管路不得泄漏,并具有必要的消音装暨。4.7润滑油路应畅通,各润滑部位应润滑充分,各密封部位应密封良好,不得泄漏。4.8第一段成型机的外观质量应符合HG/T3120的规定。4.9第一段成型机的涂漆质量应符合HG/T3228的规定。5安全要求
5.1第一段成型机应具有紧急停车装置,各单机之间应有互为连锁的安全措施,以保证人身及设备的安全。
5.2第一段成型机电气控制系统应符合GB/T4064的有关规定。5.3脚踏开关及传动部位应具有必要的防护装置。5.4第一段成型机主机和重量较大的零部件,应充分考虑吊装结构的设计。5.5第一段成型机空运转时噪声声压级不得超过80dB(A);负荷运转时不得超过83dB(A)。6试验方法
6.1空运转试验
6.1.1整机检验合格后,应按成型工艺顺序进行不少于5次的手动控制操作循环试验。6.1.2空运转试验应检查下列项目:a)根据4.2~4.7的要求,检测第一段成型机的装配精度和使用性能;b)根据5.1的要求,检查紧急停车装置;c)根据5.5的要求,检测整机空运转时的噪声声压级,检测方法按HG/T2108的规定进行。6.2负荷运转试验
6.2.1空运转试验合格后,方可进行负荷运转试验。6.2.2负荷运转试验一般在使用厂进行,每台产品应连续成型胎坏不少于10条。2
HG/T3685—2000
6.2.3在负荷运转试验中,应根据5.5的要求检验整机运转时的噪声声压级,检测方法按HG/T2108的规定进行。
7检验规则
7.1出厂检验
7.1.1每台产品出厂前必须进行出厂检验。7.1.2出厂检验应按4.8、4.9、5.2、5.3、6.1进行检查,并应符合其规定。7.1.3每台产品应经制造单位质量检验部门检验合格后方可出厂。出厂时应附有产品质量合格证和主要实测数据随机文件。
7.2型式检验
7.2.1型式检验应对本标准中的各项要求进行检查,并应符合其规定。7.2.2型式检验应在下列情况下进行:a)新产品或老产品转厂生产的试制定型鉴定;b)产品在设计、结构、材料、工艺上有较大改变,可能影响产品性能时;c)产品长期停产(三年及其以上)后,恢复生产时;d)正常生产时,每年至少抽检一台。7.2.3型式检验每次抽检一台,若不合格时,应再抽检两台,若仍有一台不合格时,则应查明原因,对该批产品逐台进行检验。
8标志、使用说明书、包装、运输、储存8.1每台产品均应在适当的明显位置固定产品标牌。标牌型式、尺寸和技术要求应符合CB/T13306的规定。
8.2产品标牌的基本内容应包括:a)制造厂名及商标;www.bzxz.net
b)产品名称及型号;
c)产品编号及出厂日期;
d)产品的主要参数。
8.3产品的使用说明书应符合JB/T5995的规定。8.4产品的包装应符合GB/T13384的规定。8.5产品的储运图示标志应符合GB191的规定。8.6产品的运输应符合运输部门的有关规定。8.7产品应储存在干燥通风处,并妥善保管。3
小提示:此标准内容仅展示完整标准里的部分截取内容,若需要完整标准请到上方自行免费下载完整标准文档。
备案号7424—2000
中华人民共和国化工行业标准
HG/T3685-2000
轿车子午线轮胎第一段成型机
技术条件
First stage radial passenger car tyrebuilding machine technical specifications2000-06-30发布
国家石油和化学工业局
2001-05-01实施
HG/T3685-2000
子午线轮胎两次法成型机是轮胎生产中的关键设备之一,为了保证轿车子午线轮胎第一段成型机在技术要求、试验方法、检验规则、标志、使用说明书、包装等方面达到规范化、标准化,特制定本标准。本标准的具体技术内容力求体现出科学性、合理性和先进性,图示的描述力求简明拒要。本标准由中华人民共和国原化学工业部技术监督司提出。本标准由全国橡胶塑料机械标准化技术委员会橡胶机械分技术委员会归口。本标准起草单位:北京橡胶工业研究设计院、北京云泰新技术研究所。本标准主要起草人:孙晓光、刘渊冰、甘学诚、李国文、夏向秀、陈肇谓。本标准委托全国橡胶塑料机械标准化技术委员会橡胶机械分技术委员会负资解释。1范围
中华人民共和国化工行业标准
轿车子午线轮胎第一段成型机技术条件First stage radial passenger car tyrebuildingmachine technical specificationsHG/T3685--2000
本标准规定了轿车子午线轮胎第一段成型机(以下简称第一段成型机)的技术要求、安全要求、试验方法、检验规则、标志、使用说明书、包装、运输及储存。本标准适用于轮辋名义直径代号为12~16的第一段成型机。2引用标准
下列标准所包含的条文,通过在本标准中引用而构成为本标准的条文。本标准出版时,所示版本均为有效。所有标准都会被修订,使用本标准的各方应探讨使用下列标准最新版本的可能性。CB191一1990包装储运图示标志
GB/T4064-1983电气设备安全设计导则GB/T12783—2000
)橡胶塑料机械产品型号编制方法GB/T13306-1991
GB/T13384-1992
HG/T 2108 -- 1991
HG/T3120—1998
HG/T 32281988
JB/T5995-1992
3型号
机电产品包装通用技术条件
橡胶机械噪声声压级的测定
橡胶塑料机械外观通用技术条件橡胶塑料机械涂漆通用技术条件工业产品使用说明书机电产品使用说明书编写规定第一段成型机型号应符合GB/T12783中的规定。4技术要求
4.1第一段成型机应符合本标准的各项要求,按照经规定程序批准的图样及技术文件制造。4.2第一段成型机精度要求的指引部位如图1所示,各部位的公差值如后。4.2.1图示①主轴径向圆跳动:0.10mm。4.2.2图示②尾架轴与主轴同轴度:手0.2mm。4.2.3图示③内、外扣圈盘与主轴同轴度:手0.3mm。4.2.4图示④内、外扣圈盘对主轴垂直度:0.3mm。4.2.5图示③主轴对导轨(机座)平行度(水平方向和垂直方向):0.3mm/m。4.2.6图示成型机头径向圆跳动:0.3mm。4.2.7图示①成型机头端面圆跳动:0.3mm。4.2.8图示中L、L后压辊中心偏差1L-Ll≤1.0mm4.2.9图示中Lg、L下压辑中心偏差1L-Ll≤1.5mm国家石油和化学工业局2000-06-30批准200105~01实施
尾架轴
后压辊
HG/T3685--2000
成型机头
下压辊
图1精度要求指引部位
4.2.10定位指示灯的定位偏差≤0.5mm。4.3左、右指形正包器和胶囊反包器应动作灵活、同步、准确到位。4.4后压辊和下压辊应动作灵活、同步,滚压时无漏压现象。?
4.5电气控制系统和气动控制系统应能保证第一段成型机各部位动作协调、连锁,并具有可靠的手动控制和自动程序控制功能。
4.6气动管路不得泄漏,并具有必要的消音装暨。4.7润滑油路应畅通,各润滑部位应润滑充分,各密封部位应密封良好,不得泄漏。4.8第一段成型机的外观质量应符合HG/T3120的规定。4.9第一段成型机的涂漆质量应符合HG/T3228的规定。5安全要求
5.1第一段成型机应具有紧急停车装置,各单机之间应有互为连锁的安全措施,以保证人身及设备的安全。
5.2第一段成型机电气控制系统应符合GB/T4064的有关规定。5.3脚踏开关及传动部位应具有必要的防护装置。5.4第一段成型机主机和重量较大的零部件,应充分考虑吊装结构的设计。5.5第一段成型机空运转时噪声声压级不得超过80dB(A);负荷运转时不得超过83dB(A)。6试验方法
6.1空运转试验
6.1.1整机检验合格后,应按成型工艺顺序进行不少于5次的手动控制操作循环试验。6.1.2空运转试验应检查下列项目:a)根据4.2~4.7的要求,检测第一段成型机的装配精度和使用性能;b)根据5.1的要求,检查紧急停车装置;c)根据5.5的要求,检测整机空运转时的噪声声压级,检测方法按HG/T2108的规定进行。6.2负荷运转试验
6.2.1空运转试验合格后,方可进行负荷运转试验。6.2.2负荷运转试验一般在使用厂进行,每台产品应连续成型胎坏不少于10条。2
HG/T3685—2000
6.2.3在负荷运转试验中,应根据5.5的要求检验整机运转时的噪声声压级,检测方法按HG/T2108的规定进行。
7检验规则
7.1出厂检验
7.1.1每台产品出厂前必须进行出厂检验。7.1.2出厂检验应按4.8、4.9、5.2、5.3、6.1进行检查,并应符合其规定。7.1.3每台产品应经制造单位质量检验部门检验合格后方可出厂。出厂时应附有产品质量合格证和主要实测数据随机文件。
7.2型式检验
7.2.1型式检验应对本标准中的各项要求进行检查,并应符合其规定。7.2.2型式检验应在下列情况下进行:a)新产品或老产品转厂生产的试制定型鉴定;b)产品在设计、结构、材料、工艺上有较大改变,可能影响产品性能时;c)产品长期停产(三年及其以上)后,恢复生产时;d)正常生产时,每年至少抽检一台。7.2.3型式检验每次抽检一台,若不合格时,应再抽检两台,若仍有一台不合格时,则应查明原因,对该批产品逐台进行检验。
8标志、使用说明书、包装、运输、储存8.1每台产品均应在适当的明显位置固定产品标牌。标牌型式、尺寸和技术要求应符合CB/T13306的规定。
8.2产品标牌的基本内容应包括:a)制造厂名及商标;www.bzxz.net
b)产品名称及型号;
c)产品编号及出厂日期;
d)产品的主要参数。
8.3产品的使用说明书应符合JB/T5995的规定。8.4产品的包装应符合GB/T13384的规定。8.5产品的储运图示标志应符合GB191的规定。8.6产品的运输应符合运输部门的有关规定。8.7产品应储存在干燥通风处,并妥善保管。3
小提示:此标准内容仅展示完整标准里的部分截取内容,若需要完整标准请到上方自行免费下载完整标准文档。

标准图片预览:





- 其它标准
- 热门标准
- 化工行业标准(HG)
- HG/T20592-2009 钢制管法兰(PN系列)
- HG/T3826-2006 肥料级商品磷酸
- HG20559.6-1993 管道仪表流程图隔热、保温、防火和隔声代号
- HG/T3411-1989 对氨基乙酰苯胺(原ZB/TG56006-88)
- HG/T3659-1999 快速粘接输送带用氯丁胶粘剂
- HG/T20569-2013 机械搅拌设备
- HG/T3655-1999 紫外光(UV)固化木器漆
- HG/T2594-1994 各色氨基烘干磁漆
- HG/T5778-2020 化妆品包装材料用紫外光(UV)固化涂料
- HG/T20634-2009 钢制管法兰用紧固件(Class系列)
- HG2558-1994 料浆法磷酸二铵
- HG/T2866-1997 橡胶护舷
- HG20235-1993 化工建设项目施工组织设计标准
- HG/T2145.1-1991 搪玻璃手孔 平盖手孔
- HG/T2396-1992 橡胶压延机产品质量分等及检查细则
- 行业新闻
请牢记:“bzxz.net”即是“标准下载”四个汉字汉语拼音首字母与国际顶级域名“.net”的组合。 ©2025 标准下载网 www.bzxz.net 本站邮件:bzxznet@163.com
网站备案号:湘ICP备2025141790号-2
网站备案号:湘ICP备2025141790号-2