- 您的位置:
- 标准下载网 >>
- 标准分类 >>
- 船舶行业标准(CB) >>
- CB/T 3518.2-1992 复合岩棉板耐火舱室 天花板
标准号:
CB/T 3518.2-1992
标准名称:
复合岩棉板耐火舱室 天花板
标准类别:
船舶行业标准(CB)
标准状态:
现行-
发布日期:
1993-01-08 -
实施日期:
1993-07-01 出版语种:
简体中文下载格式:
.rar.pdf下载大小:
1.65 MB
手机扫码下载更方便
部分标准内容:
中华人民共和国船舶行业标准
CB/T3518.1~3518.6-92
复合岩棉板耐火舱室
1993-01-08发布
中国船舶工业总公司发布
1993-0701实施
中华人民共和国船舶行业标准
复合岩棉板耐火舱室
1主题内容与适用范围
天花板
CB/T 3518.2-92
分类号:U25
本标准规定了复合岩棉板耐火舱室天花板的型式、结构尺寸、技术要求和检验规则等。本标准适用于船舶、海洋工程建筑物具有耐火分隔要求的舱室(包括工作舱室、居住舱室、卫生舱室和内走道),也适用于具有耐火分隔要求和生活模块。引用标准
CB2828
建筑隔声测量规范
包装储运指示标志
逐批检查计数抽样程序及抽样表3天花的分类
3.1按组装结构分为A、B、C、D四种类型。型式和基本尺寸见表1。中国船舶工业总公司1993-01-08批准1993-07-01实施
CB/T3518.2-92
关花板的规格系列见表2。
名义长度·Lmm
名义宽度
TA1.TA2.TB1、TB2
TC1、TC2,TD1、TD2
天花板重量见表3。
TA1,TA2
TB1,TB2
TC1,TC2
3.4标记示例
CB/T3518.2-92
1100、1200、1300、1400、1500、1600.1700、1800、1900、2000、2100200、250、300、350、400、450、500、550200、250、300、350
名义尺寸为L=1500mm,B=450mm,t=40mm的TA1型天花板:天花板TA11500×450×40CB/T3518.2-92名义尺寸为L=1500mm,B=350mm,t=30mm的TC1型天花板:天花板TC11500X350×30CB/T3518.2-924技术要求
4.1天花板应进行标准耐火试验,耐火级别要求按表4。表4
4.2隔声性能
天花板的隔声值不得低于25dB。度tmm
火级别
4.3天花板的尺寸公差和形位公差应符合表5的规定。表5
素线直线度
对角线长度差
凹口边直线度
4.4制造质量及外观要求
CB/T3518.2-92
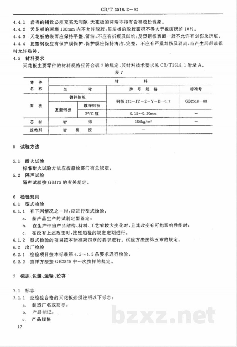
4.4.1岩棉的铺设必须充实无间隙,天花板的两端不得有岩棉疏松现象。4.4.2天花板的两端100mm内不允许脱胶,每块板的脱胶面积不得大于板面积的10%。4.4.3天花板的表面应保持平整、清洁,不应有折痕及凹坑;复塑钢板表面-般不允许有划伤及折痕。4.4.4复塑钢板应有保护膜保护,保护膜应保持清洁,完整。不应有严重划伤及剥离,当产生局部破损时允许贴补。
4.5材料要求
天花板主要零件的材料规格应符合表7的规定,其材料技术要求见CB/T3518.1附录A。表7
胶粘剂
5试验方法
5.1耐火试验
镀锌钢板
复塑钢板
镀锌钢板www.bzxz.net
PVC膜
标准耐火试验方法应按船检部门有关规定。5.2隔声试验
隔声试验按GBJ75的有关规定。
6检验规则
6.1型式检验
6.1.1有下列情况之一时,应进行型式检验:a.
新产品生产的试制定型鉴定;
牌号规格
锅板275-JY-Z-Y-B-0.7
0.180.20mm
150kg/m
标准号
GB2518-88
在生产中当产品结构、材料、工艺有较大变化时,且其改变有可能影响性能时;b.
在没有上述改变时,按照船检的规定定期进行。6.1.2型式检验的项目按本标准第四章的要求进行。试验方法按第五章的规定。6.2出厂检验
6.2.1检验项目按本标准第4.3~4.5条要求进行检验。6.2.2抽样方法按GB2828中一次抽样的规定。7标志、包装、运输、贮存
7.1标志
经检验合格的天花板必须注明以下标志:制造厂名或商标:
产品标记;
产品规格
制造日期;
耐火级别。
7.2包装
CB/T 3518.292
包装箱上应有明显的“防潮”,“小心轻放”及“向上”字样和标志,其图形应符合GB191的规定。7.2.2
包装箱应衬有木质衬档,衬档不得少于三根,每根宽度不少于150mm、长度应超过产品的长度。置于箱内的产品应保证其相互间不发生审动。7.2.4
产品装箱后,箱内须有装箱清单及产品检验证和船检部门认可证书。7.3运输
运输车厢内应保持清洁无污物,无油类及各种酸、碱、盐类物质,以及污染和腐蚀产品。7.3.2
车运输时,必须用篷布盖好。篷布的搭接处应保证水往两边流,以保证箱内产品不被雨水淋7.4贮存
7.4.1产品应放置在通风、干燥的室内,与严禁与酸、碱、盐类物质接触并防止雨水侵入。产品不能直接接触地面,底部应垫以木质衬档。7.4.2
附加说明:
本标准由全国船舶晒装标准化技术委员会提出。本标准由江南造船厂归口。
本标准由江西朝阳机械厂、求新造船厂负责起草,本标准主要起草人陈兴。
CB/T3518.1~3518.6-92
复合岩棉板耐火舱室
1993-01-08发布
中国船舶工业总公司发布
1993-0701实施
中华人民共和国船舶行业标准
复合岩棉板耐火舱室
1主题内容与适用范围
天花板
CB/T 3518.2-92
分类号:U25
本标准规定了复合岩棉板耐火舱室天花板的型式、结构尺寸、技术要求和检验规则等。本标准适用于船舶、海洋工程建筑物具有耐火分隔要求的舱室(包括工作舱室、居住舱室、卫生舱室和内走道),也适用于具有耐火分隔要求和生活模块。引用标准
CB2828
建筑隔声测量规范
包装储运指示标志
逐批检查计数抽样程序及抽样表3天花的分类
3.1按组装结构分为A、B、C、D四种类型。型式和基本尺寸见表1。中国船舶工业总公司1993-01-08批准1993-07-01实施
CB/T3518.2-92
关花板的规格系列见表2。
名义长度·Lmm
名义宽度
TA1.TA2.TB1、TB2
TC1、TC2,TD1、TD2
天花板重量见表3。
TA1,TA2
TB1,TB2
TC1,TC2
3.4标记示例
CB/T3518.2-92
1100、1200、1300、1400、1500、1600.1700、1800、1900、2000、2100200、250、300、350、400、450、500、550200、250、300、350
名义尺寸为L=1500mm,B=450mm,t=40mm的TA1型天花板:天花板TA11500×450×40CB/T3518.2-92名义尺寸为L=1500mm,B=350mm,t=30mm的TC1型天花板:天花板TC11500X350×30CB/T3518.2-924技术要求
4.1天花板应进行标准耐火试验,耐火级别要求按表4。表4
4.2隔声性能
天花板的隔声值不得低于25dB。度tmm
火级别
4.3天花板的尺寸公差和形位公差应符合表5的规定。表5
素线直线度
对角线长度差
凹口边直线度
4.4制造质量及外观要求
CB/T3518.2-92
4.4.1岩棉的铺设必须充实无间隙,天花板的两端不得有岩棉疏松现象。4.4.2天花板的两端100mm内不允许脱胶,每块板的脱胶面积不得大于板面积的10%。4.4.3天花板的表面应保持平整、清洁,不应有折痕及凹坑;复塑钢板表面-般不允许有划伤及折痕。4.4.4复塑钢板应有保护膜保护,保护膜应保持清洁,完整。不应有严重划伤及剥离,当产生局部破损时允许贴补。
4.5材料要求
天花板主要零件的材料规格应符合表7的规定,其材料技术要求见CB/T3518.1附录A。表7
胶粘剂
5试验方法
5.1耐火试验
镀锌钢板
复塑钢板
镀锌钢板www.bzxz.net
PVC膜
标准耐火试验方法应按船检部门有关规定。5.2隔声试验
隔声试验按GBJ75的有关规定。
6检验规则
6.1型式检验
6.1.1有下列情况之一时,应进行型式检验:a.
新产品生产的试制定型鉴定;
牌号规格
锅板275-JY-Z-Y-B-0.7
0.180.20mm
150kg/m
标准号
GB2518-88
在生产中当产品结构、材料、工艺有较大变化时,且其改变有可能影响性能时;b.
在没有上述改变时,按照船检的规定定期进行。6.1.2型式检验的项目按本标准第四章的要求进行。试验方法按第五章的规定。6.2出厂检验
6.2.1检验项目按本标准第4.3~4.5条要求进行检验。6.2.2抽样方法按GB2828中一次抽样的规定。7标志、包装、运输、贮存
7.1标志
经检验合格的天花板必须注明以下标志:制造厂名或商标:
产品标记;
产品规格
制造日期;
耐火级别。
7.2包装
CB/T 3518.292
包装箱上应有明显的“防潮”,“小心轻放”及“向上”字样和标志,其图形应符合GB191的规定。7.2.2
包装箱应衬有木质衬档,衬档不得少于三根,每根宽度不少于150mm、长度应超过产品的长度。置于箱内的产品应保证其相互间不发生审动。7.2.4
产品装箱后,箱内须有装箱清单及产品检验证和船检部门认可证书。7.3运输
运输车厢内应保持清洁无污物,无油类及各种酸、碱、盐类物质,以及污染和腐蚀产品。7.3.2
车运输时,必须用篷布盖好。篷布的搭接处应保证水往两边流,以保证箱内产品不被雨水淋7.4贮存
7.4.1产品应放置在通风、干燥的室内,与严禁与酸、碱、盐类物质接触并防止雨水侵入。产品不能直接接触地面,底部应垫以木质衬档。7.4.2
附加说明:
本标准由全国船舶晒装标准化技术委员会提出。本标准由江南造船厂归口。
本标准由江西朝阳机械厂、求新造船厂负责起草,本标准主要起草人陈兴。
小提示:此标准内容仅展示完整标准里的部分截取内容,若需要完整标准请到上方自行免费下载完整标准文档。
标准图片预览:





- 其它标准
- 热门标准
- 船舶行业标准(CB)
- CB1124-2008 舰船用高强度船体结构钢焊接材料的鉴定、出厂和进货检验规则
- CB/T311-1999 船用内螺纹青铜填料旋塞
- CB3413-1992 船用接线盒
- CB1197-1988 CZJ型船用线簧孔矩形连接器
- CB/T3582-1994 船舶货舱口修理技术要求
- CB1194-1988 水声实用压电陶瓷元件性能参数的测量与计算方法
- CB/T3542-94 船用柴油机活塞销修理技术要求
- CB/T3573-1994 船舶电磁起动器修理技术要求
- CB/T296-1999 鹅颈式通风筒
- CB/T4031-2005 J类青铜2.0MPa压力表旋塞
- CB1198-1988 舰船设备可靠性设计程序
- CB/T315-1993 外螺纹青铜节流阀
- CB/T4157-2011 船用液压控制截止阀
- CB1221-1993 潜艇潜望镜及其装置安装技术条件
- CB/T338-1999 船用电气号灯类型、参数和主要尺寸
- 行业新闻
请牢记:“bzxz.net”即是“标准下载”四个汉字汉语拼音首字母与国际顶级域名“.net”的组合。 ©2025 标准下载网 www.bzxz.net 本站邮件:wymp4wang@gmail.com