- 您的位置:
- 标准下载网 >>
- 标准分类 >>
- 地质矿产行业标准(DZ) >>
- DZ 0245-2004 建设用地地质灾害危险性评估技术要求
标准号:
DZ 0245-2004
标准名称:
建设用地地质灾害危险性评估技术要求
标准类别:
地质矿产行业标准(DZ)
标准状态:
现行出版语种:
简体中文下载格式:
.zip .pdf下载大小:
149.71 KB

点击下载
标准简介:
DZ 0245-2004.
1范围
1.1DZ 0245要求规定了建设用地地质灾害危险性评估的原则、不同阶段地质灾害危险性评估的内容、要求、方法和程序。
1.2DZ 0245要求适用于城市建设、有可能导致地质灾害发生的工程项目建设和在地质灾害易发区内进行工程建设用地地质灾害危险性评估。
1.3本技术要求规定的建设用地地质灾害危险性评估不替代建设工程各阶段的工程地质勘察或有关的评价工作。
2定义
本技术要求采用下列定义:
2.1地质灾害:是指由于自然产生或人为诱发的对人民生命和财产安全造成危害的地质现象。
2.2地质灾害易发区:是指容易产生地质灾害的区域。
2.3地质灾害危险区:是指明显可能发生地质灾害且将可能造成较多人员伤亡和严重经济损失的地区。
2.4地质灾害危害程度:是指地质灾害造成的人员伤亡、经济损失与生态环境破坏的程度。
2.5地质灾害 危险性评估:是指工程建设可能诱发、加剧地质灾害和工程建设本身可能遭受地质灾害程度的估量。
3总则
3.1建设用地地质灾害危险性评估的灾种主要包括:崩塌、滑坡、泥石流、地面塌陷(含岩溶塌陷和矿山采空塌陷)、地裂缝、地面沉降及特殊性岩土(含湿陷性土、红粘上、软土、多年冻土、膨胀岩土、风化岩及残积土等)变形灾害等。
3.2建设用地地质灾害危险性评估范围,应视建设项目的特点,并考虑所处区域的地质环境条件加以分析确定。
3.2.1若危险性 仅限于用地面积内,则按用地范围进行评估。
3.2.2若危险性的来源或影响超出用地范围,则应依据地质灾害种类特征、适度扩展评估范围。
3.2.3建设用地位于强震区,工程场地内分布有可能产生明显位错或构造性地裂的全新活动断裂或发震断裂,评估范围应尽可能把邻近地区活动断裂的一些特殊构造部位(不同方向的活动断裂的交汇部位、活动断裂的拐弯段、强烈活动部位、端点及断面上不平滑处等)包括其中。

部分标准内容:
中华人民共和国地质矿产行业标准DZ0245—2004
建设用地地质灾害危险性评估技术要求1.1技术要求规定了建设用地地质灾害危险性评估的原则、不同阶段地质灾害危险性评估的内容、要求、方法和程序。1.2本技术要求适用于城市建设、有可能导致地质灾害发生的工程项目建设和在地质灾害易发区内进行工程建设用地地质灾害危险性评估。1.3本技术要求规定的建设用地地质灾害危险性评估不替代建设工程各阶段的工程地质勘察或有关的评价工作。定义
本技术要求采用下列定义:
2.1地质灾害:是指由于自然产生或人为诱发的对人民生命和财产安全造成危害的地质现象。
2.2地质灾害易发区:是指容易产生地质灾害的区域。2.3地质灾害危险区:是指明显可能发生地质灾害且将可能造成较多人员伤亡和严重经济损失的地区。
2.4地质灾害危害程度:是指地质灾害造成的人员伤亡、经济损失与生态环境破坏的程度。
2.5地质灾害危险性评估:是指工程建设可能诱发、加剧地质灾害和工程建设本身可能遭受地质灾害程度的估量。3总则
3.1建设用地地质灾害危险性评估的灾种主要包括:崩塌、滑坡、泥石流、地面塌陷(含岩溶塌陷和矿山采空塌陷)、地裂缝、地面沉降及特殊性岩土(含湿陷性土红粘上、软土、多年冻土、膨胀岩土、风化岩及残积土等)变形灾害等。3.2建设用地地质灾害危险性评估范围,应视建设项目的特点,并考虑所处区域的地质环境条件加以分析确定。3.2.1若危险性仅限于用地面积内,则按用地范围进行评估。3.2.2若危险性的来源或影响超出用地范围,则应依据地质灾害种类特征、适度扩展评估范围。
3.2.3建设用地位于强震区,工程场地内分布有可能产生明显位错或构造性地裂的全新活动断裂或发震断裂,评估范围应尽可能把邻近地区活动断裂的一些特殊构造部位(不同方向的活动断裂的交汇部位、活动断裂的拐弯段、强烈活动部位、端点及断面上不平滑处等)包括其中。3.2.4重要的线路工程建设项目,通过山地丘陵区、评估范围应以相对线路两侧第一斜坡带为限:穿越线路的冲沟,以其汇水范围为限。3.3地质灾害危险性评估的重点应是评估区内不同类型灾种的易发区段。3.3.1在相同的地质环境条件下,存在适宜的斜坡坡度、坡高、坡型,岩体破碎、土体松散、构造发育,工程设计控方切坡路堑工段,将是崩塌、滑坡的易发区段、应为危险性评估的重点。
3.3.2经初步分析判断,凡符合泥石流形成基本条件的冲沟,应为危险性评估调查的重点。
3.3.3依据区域岩溶发育程度,松散盖层厚度、地下水动力条件及动力因素的初步分析判断圈定可能诱发岩溶塌陷范围,应作为调查评估的重点。3.3.4在前人资料的基础上,圈出各类特殊性岩土分布范围,应作为调查评估的重点。
3.3.5对线状及大区域的工程项目,必须将地质灾害.的易发区段和危险区段及危害严重的地质灾害点作为评估的重点。3.4建设用地地质灾害危险性评估内容包括:3.4.1地质灾害危险性现状评估:应按灾种分别进行评估。3.4.2地质灾害危险性预测评估:主要预测工程建设可能诱发、加剧的地质灾害种类、分布区段及危害程度:工程建设本身可能遭受地质灾害的危险性。3.4.3地质灾害危险性综合评估:对建设用地的地质灾害危险性程度做出分区评估:对土地适宜性做出分区段评估。3.5
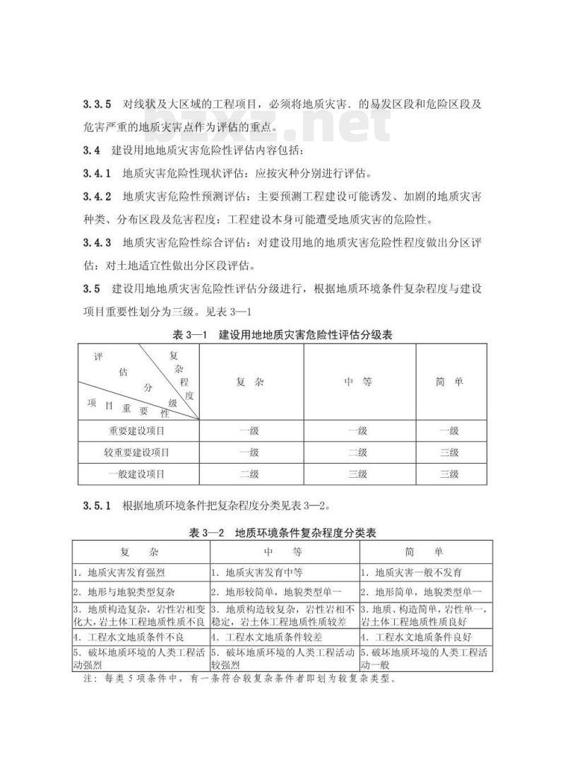
建设用地地质灾害危险性评估分级进行,根据地质环境条件复杂程度与建设项目重要性划分为三级。见表3一1表3—1
目重要
重要建设项目
较重要建设项目
般建设项目
建设用地地质灾害危险性评估分级表复杂
3.5.1根据地质环境条件把复杂程度分类见表3—2。中等
表3—2地质环境条件复杂程度分类表复杂
地质灾害发育强烈
地形与地貌类型复杂
地质灾害发育中等
地形较简单,地貌类型单
1.地质灾害一般不发育
地形简单,地貌类型单一
3.地质构造复杂,岩性岩相变
地质构造较复杂,岩性岩相不3.地质、构造简单,岩性单3
化大,岩土体工程地质性质不良稳定,岩土体工程地质性质较差4.工程水文地质条件不良
4.工程水文地质条件较差
岩土体工程地质性质良好
4.工程水文地质条件良好
5.破坏地质环境的人类工程活
破坏地质环境的人类工程活动5.破坏地质环境的人类工程活5.
动强烈
较强烈
动一般
注:每类5项条件中,有一条符合较复杂条件者即划为较复杂类型。3.5.2建设项目重要性分类见表3—3。表3—3建
建设项目重要性分类表
项目类型
重要建设项目
较重要建设项目
般建设项目
目类别
开发区建设、城镇新区建设、放射性设施、军事设施、核电、二级(含)以上公路、铁路、机场,大型水利工程、电力工程、港口码头、矿山、集中供水水源地、工业建筑、民用建筑、垃圾处理场、水处理厂等。
新建村庄、三级(含)以下公路,中型水利工程、电力工程、港口码头、矿山、集中供水水源地、工业建筑、民用建筑、垃圾处理场、水处理厂等。
小型水利工程、电力工程、港口码头、矿山、集中供水水源地、工业建筑、民用建筑、垃圾处理场、水处理厂等。注:每类5项条件中,有一条符合较复杂条件者即划为较复杂类型。3.6建设用地地质灾害危险性评估工作,必须在充分收集利用已有的遥感影象、区域地质、矿产地质、水文地质、工程地质、环境地质和气象水文资料的基础上,进行地面调查,原则上不安排钻探工作量,必要时可适当进行少量物探、坑槽探与取样测试。
3.7建设用地地质灾害危险性评估成果报告,应按国土资源行政主管部门有关规定进行审查认定后,方可提交办理建设用地预审及审批手续使用。工作程序
工作程序见下面的框图:
工作程序框图
接受评估委托
建设项目初步分析及现场踏勘
地质环境条件基本特征分析
划分评价级别、确定评价范围
地质灾害调查
地质灾害类型确定及评价要素选取现状评估
综合评估
防治措施
结论与建议
提交报告或说明书
建设项目工程分析
预测评估
5地质环境条件分析
5.1一切致灾地质作用都受地质环境因素综合作用的控制。地质环境条件分析是地质灾害危险性评估的基础。
5.1.1分析地质环境因素的特征与变化规律。地质环境因素主要包括:一、岩土体物性:岩土体类型、组份、结构、工程地质特征:二、地质构造:构造形态、分布、特征、组合形式和地壳稳定性;三、地形地貌:地貌形态、分布及地形特征:四、地下水特征:类型、含水岩(组)分布、补径排条件、动态变化规律和水质水量:
五、地表水活动:径流规律、河床沟谷形态、纵坡、径流速与流量等:六、地表植被:种类、覆盖率、退化状况等;七、气象:气温变化特征、降水时空分布规律与特征、蒸发与风暴等:八、人类工程一经济活动形式与规模。5.1.2分析各地质环境因素对评估区主要致灾地质作用形成,发育所起的作用和性质,从而划分出主导地质环境因素和激发因素,为预测评估提供依据。5.1.3分析各地质环境因素各自的和相互作用的特点以及主导因素的作用,以各种致灾地质作用分布实际资料为依据,划出各种致灾地质作用的危险区段,为确定评估重点区段提供依据。
5.2综合地质环境条件各因素的复杂程度,对评估区地质环境条件的复杂程度做出总体和分区段划分。
5.3各种致灾地质作用受控于所有地质环境因素不等量的作用。主导地质环境因素是致灾地质作用形成的关键:从属地质环境因素总是以主导地质环境因素的作用为前提或是通过主导地质环境因素发挥作用:激发因素是在致灾地质作用孕育成熟的条件下,因其作用而导致灾害发生。因此,在预测评估过程中,应首先分析某些地质环境因素可能发生的变化而出现不稳定状态,评价地质灾害发展趋势。5.4有关区域地壳稳定性、高坝和高层建筑地基稳定性、隧道开挖过程中的工程地质问题和地下开挖过程中各种灾害(岩爆、突水、瓦斯突出等)问题,不作为建设用地地质灾害危险性评估的内容,可在地质环境条件中进行论述。6地质灾害危险性评估
6.1地质灾害危险性评估是在查明各种致灾地质作用的性质、规模、和承灾对象社会经济属性(承灾对象的价值,可移动性等)的基础上,从致灾体稳定性和致灾体与承灾对象遭遇的概率上分析入手,对其潜在的危险性进行客观评估。6.2地质灾害危险性分级见表6-1表6—1
地质灾害危险性分级表
危险性分级
危险性大
危险性中等
危险性小
稳定状态
危害对象
城镇及主体建筑物
有居民及主体建筑物
无居民及主体建筑物免费标准下载网bzxz
损失情况
6.3地灾害危险性评估包括:地质灾害危险性现状评估、地质灾害危险性预测评估和地质灾害危险性综合评估。6.3.1地质灾害危险性现状评估:基本查明评估区已发生的崩塌、滑坡、泥石流、地面塌陷(含岩溶塌陷和矿山采空塌陷)地裂缝和地面沉降等灾害形成的地质环境条件、分布、类型、规模、变形活动特征,主要诱发因素与形成机制,对其稳定性进行初步评价,在此基础上对其危险性和对工程危害的范围与程度做出评估。6.3.2地质灾害危险性预测评估:是对工程建设场地及可能危及工程建设安全的邻近地区可能诱发的地质灾害的危险性评估。地质灾害的发生,是各种地质环境因素相互影响,不等量共同作用的结果。预测评估必须在对地质环境因素系统分析基础上,判断降水或人类活动因素等激发下,某一个或一个以上的可调节的地质环境因素的变化,导致致灾体处于不稳定状态,预测评估地质灾害的范围、危险性和危害程度。地质害危险性预测评估内容包括:一、工程建设可能诱发崩塌、滑坡、泥石流、地面塌陷、地裂缝和不稳定的高陡边坡变形等的可能性、危险性和危害程度做出预测评估。二、工程建设自身可能遭受已存在的崩塌、滑坡、泥石流、地面塌陷、地裂缝、地面沉降等和隐患点,潜在不稳定斜坡变形的可能性、危险性和危害程度做出预测评估。
三、对各种地质灾害危险性预测评估可采用工程地质比拟法,成因历史分析法、层次分析法、数字统计法等定性、半定量的评估方法进行。6.2.3地质灾害危险性综合评估:依据地质灾害危险性现状评估和预测评估结果充分考虑评估区的地质环境条件的差异和潜在的地质灾害隐患点的分布、危险程度,确定判别区段危险性的量化指标,根据“区内相似,区际相异”的原则,采用定性、半定量分析法,进行工程建设区地质灾害危险性等级分区(段)。并依据地质灾害危险性、防治难度和防治效益,对土地的适宜性做出评估,提出防治地质灾害的对策和措施建设。
一、地质灾害危险性综合评估,危险性划分为大、中、小三级。二、地质灾害危险性小,、基本不设计防治工程的,土地适宜性为好;地质灾害危险性中等,但防治工程简单的,土地适宜性为中等;地质灾害危险性大,防治工程复杂的,土地适宜性为较差。三、地质灾害危险性综合评估应根据各区(段)存在的和可能诱发的灾种多少、规模、稳定性和承灾对象社会经济属性等进行综合判定工程建设危险性等级分区(段)。
四、分区(段)评估结果,应列表说明各区(段)的工程地质条件、存在和可能诱发的地质灾害种类、规模、稳定状态、对工程危害情况并提出防治要求。7成果提交
7.1建设用地地质灾害危险性一、二级评估,提交建设用地地质灾害危险性评估报告书;三级评估,提交建设用地地质灾害危险性评估说明书。7.2建设用地地质灾害危险性评估成果包括:建设用地地质灾害危险性评估报告书或说明书,并附评估区地质灾害分布图、地质灾害危险性综合分区评估图和有关的照片、地质地貌剖面图等。
7.3建设用地地质灾害危险性评估报告是评估工作最终成果,应在综合分析全部资料的基础上进行编写。报告书要力求简明扼要、相互联贯、重点突出、论据充分、结论明确:附图规范、时空信息量大、实用易懂、图面布置合理、美观清晰、便于使用单位阅读。
7.4建设用地地质灾害危险性评估报告书参考提纲如下:前言
说明评估任务由来,评估工作的依据,主要任务和要求。第一章评估工作概述
一、工程概况与征地范围
二、以往工作程度
三、工作方法及完成的工作量
四、评估级别的确定
第二章地质环境条件
一、气象、水文、
二、地形地貌
三、地层岩性
四、地质构造与区域地壳稳定性五、工程地质条件
六、水文地质条件
七、人类工程活动对地质环境的影响第三章地质灾害危险性现状评估一、地质灾害类型及特征
三、地质灾害危险性现状评估:按灾种分别进行评估第四章地质灾害危险性预测评估一、工程建设诱发、加剧地质灾害危险性的预测二、工程建设可能遭受地质灾害危险性预测(在山地丘陵区进行工程建设,一般工程设计挖方切坡工程,对潜在不稳定边坡,必须进行危险预测评估,可列专节论述)第五章地质灾害危险性综合分区评估及防治措施一、地质灾害危险性综合评估原则与量化指标的确定二、地质灾害危险性综合分区评估三、土地适宜性分区评估
四、防治措施
结论与建议
7.5成果图件的基本内容
7.5.1评估区地质灾害分布图
比例尺:按委托单位的要求并考虑便于阅读可自行规定该图是以评估区内地质灾害形成发育的地质环境条件为背景,主要反映地质灾害类型、特征和分布规律。
一、平面图内容
1,按规定的素色表示简化的地理、行政区划要素;2.按GB12328一90规定的色标,以面状普染色表示岩土体工程地质类型:3采用不同颜色的点、线符号表示地质构造、地震、水文地质和水文气象要素:4.采用不同颜色的点状或面状符号表示各类地质灾害点的位置、类型、成因、规模、稳定性、危险性等。
二、银图与面图
对于有特殊意义的影响因素,可在平面图上附全区或局部地区的专门性银图。如降水等值线图、全新活动断裂与地震震中分布图等。同时应附区域控制性地质地貌剖面图。
三、大型、典型地质灾害说明表用表的形式辅助说明平面图的有关内容。表的内容包括:地质灾害点编号、地理位置、类型、规模、形成条件与成因、危险性与危害程度、发展趋势等。7.5.2建设用地地质灾害危险性综合分区评估图比例尺:按委托单位要求并考虑便于阅读可自行规定。该图主要反映地质灾害危险性综合分区评估结果和防治措施一、平面图内容
1.按规定的素色表示简化地理要素和行政区划要素;2:采用不同颜色的点状、线状符号分门别类的表示建设项日工程部署和已建的重要工程:
3采用面状普染颜色表示地质灾害危险性三级综合分区;4.以代号表示地质灾害点(段)防治分级,一般可划分为:重点防治点(段)、次重点防治点(段)、一般防治点(段);5.采用点状符号表示地质灾害点(段)防治措施,一般可分为:避让措施、生物措施、工程措施、监测预警措施:6.综合分区(段)说明表
表的内容主要包括:危险性级别、区(段)编号、工程地质条件、地质灾害类型与特征、发育强度与危害程度、防治措施建议等。7.5.3应附大型、典型地质灾害点的照片和潜在不稳定斜坡、边坡的工程地质部面图等。
小提示:此标准内容仅展示完整标准里的部分截取内容,若需要完整标准请到上方自行免费下载完整标准文档。

标准图片预览:





- 其它标准
- 热门标准
- DZ地质矿产行业标准
- DZ/T0223-2011 矿山地质环境保护与恢复治理方案编制规范
- DZ/T0064.68-1993 地下水质检验方法 酸性高锰酸盐氧化法测定化学需氧量
- DZ/T0196.6-1997 测井仪通用技术条件感应类电法测井仪
- DZ/T0071-1993 地面高精度磁测技术规程
- DZ/T0275.5-2015 岩矿鉴定技术规范 第5部分:矿石光片鉴定
- DZ/T0184.11-1997 210Pb 地质年龄测定
- DZ/T0184.15-1997 硫酸盐中硫同位素组成的测定
- DZ/T0184.13-1997 硅酸盐及氧化物矿物中氧同位素组成的五氟化溴法测定
- DZ/T0184.12-1997 岩石、矿物中微量铅的同位素组成的测定
- DZ/T0064.12-1993 地下水质检验方法 火焰原子吸收光谱法测定钙、镁
- DZ/T0064.18-1993 地下水质检验方法 催化极谱法测定总铬和六价铬
- DZ/T0275.3-2015 岩矿鉴定技术规范 第3部分:矿石光片制样
- DZ/T0064.44-1993 地下水质检验方法 H酸-甲亚胺分光光度法测定
- DZ/T0101.9-1994 地质仪器仪表制造时间定额有色金属铸造
- DZ/T0253.4-2014 生态地球化学评价动植物样品分析方法 第4部分:氟量的测定扩散-分光光度法
- 行业新闻
网站备案号:湘ICP备2023016450号-1