
【YD通讯标准】 900/1800MHz TDMA 数字蜂窝移动通信网通用分组无线业务(GPRS)隧道协议技术规范
- YD/T1093-2000
- 现行
- 点击下载此标准
标准号:
YD/T 1093-2000
标准名称:
900/1800MHz TDMA 数字蜂窝移动通信网通用分组无线业务(GPRS)隧道协议技术规范
标准类别:
通信行业标准(YD)
标准状态:
现行出版语种:
简体中文下载格式:
.zip .pdf下载大小:
2.11 MB

点击下载
标准简介:
YD/T 1093-2000.900/1800MHz TDMA Digital Cellular Mobile Communication Network Technical Specification for GPRS(General Packet Radio Service)Tunnelling Protocol.
1范围
YD/T 1093定义了通用分组无线业务GPRS中应用的Gn和Gp接口,并规定了GPRS骨干网中GPRS支持节点GSN之间Gn和Gp接口应用的GPRS隧道协议GTP要求,以及支持计费功能的GTP协议功能要求可选。GTP协议是由GTP信令和数据传输程序组成的,规定了5种GTP信令消息:路径管理、隧道管理、位置管理、移动性管理和可选项计费数据记录传送管理信令消息,以及每种信令消息包含的消息类型和每种消息类型的构成和功能要求及传输协议功能要求。
YD/T 1093适用于900/1800MHz TDMA数字蜂窝移动通信网通用分组无线业务中GSN节点之间互联协议要求。
2引用标准
下列标准所包含的条文,通过在本标准中引用而构成为本标准的条文。本标准出版时,所示版本均为有效。所有标准都会被修订,使用本标准的各方应探讨使用下列标准最新版本的可能性。
YD/T 1038-2000900/1800MHz TDMA数字蜂窝移动通信网移动应用部分(Phase 2+)技术规范。
GSM 03.03 (7.2.0 版本)数字蜂窝通信系统:编号,寻址和识别。
GSM 03.60 (6.1.0 版本)数字蜂窝通信系统:通用分组无线业务(GPRS); 业务描述。
GSM 04.08 (TS-24.008 3.1.0 版本)移动台无线接口层三规范。
GSM 04.64 (6.1.0 版本)数字蜂窝通信系统:移动台和服务GPRS支持节点(MS-SGSN)之间逻辑链路控制(LLC)层规范。
GSM 12.15 (7.2.1 版本)数字蜂窝通信系统: GPRS 计费。

部分标准内容:
XT/T 1093--2000
900/1800MHzTDMA数字蜂窝
移动通信网通用分组无线业务
(GPRS)隧道协议技术规范
9(/1800MHz TDMA Digital CellhalarMobile Commumication Nelwurk Tehniral Sperificaticn furGPRS(General Packet Hadio Serrice)Tunnelling Protocol2001-01-02发布
中华人民共和国信息产业部
2001-05-01实施
D183—2000
1范国
2引用标准
3名词术再和缩略语
4综述..
5传输序和比特定义
6 GTP字头
了令平台
8化翁平台
9路径经协议
10差错处理
11 G控上PLMN之间的GTP通信
12使用GTP的TP组网技术,
13GTP枣数
附录A【提小的对买而多质例
附录B(标准的附录)序列号的险查方法目
TFKANKAca
YD93—20D0
本标准是参照ETSI(欧洲通信标准化协会)技术规范GSM09.60\追过G和Gp接口的GPRS(分组无线业务)隧道协议GTP”(1999年11月第7.2版本)和G5M12.15“GPRS计费”(1999年?月第7.2.1版本:以及GSM相关技术规范D3.03、03.60、4.08(TS-24.008)、0岁.0等(见第二节参考标准制定的,半要内举与工述标准等效。G和Gp接口是捐900/800MHzTDMA数字窝移动通信网(通用分组大线业务)中(SN节点APRS支持节点)之间的接口,这是一个川放的系统五收接口,GPRS隧道协这CTP是用于GPRS骨I-网中GSN节点之叫的接协设。CTF协议是由GTP信令和数据传输程序组成的:在信令-平,GTP信令规定了移动台MS接入G光RS网络的隧道控测和咨理功能要求,信令生要块行建立、修改和删除GSN之间隧道必能以及热行移动性管理、位置管理、路径管理功能。在传输台:TP划用GSN之间建文的道传送用广分组数期,并综出了以CTP为基础的IP组周技术:SGSN(限务GPRS支折节点),GGSN(网关PRS支持节点)*节GTP、LDP战TCP和P字头封装动能和包括付干路中器在内对用户分组数据的分段处理助能。
支持计费功能的OTP议称为TP协议。GTP协设是可选项GTP足用于生成计费记录(话单)的网络单元(SGSN。GSN)和计费网关功能单元(CGF)之间的接II协议。本标准给出了GTP协议将计费微据记录从GSN传送到CGF均能要求,本标准附采A为提示内附求。
本标准的附示日为标雅的附录
本标准由信息产部电信研究统提出消归!。本标推萨单位:信息产业部电信传输研究所举为技术有限公司
本标准主要起草人:汁群山产学至严旭东中华人民共和国通信行业标准
98OOMHZTDMA数字蜂窝移动通信两通用分组无线业务(GPRS)道协设技术规范oorlaooMHz TDMA Digital Celllar Mobile ComnwnirationNelwork Techical Specification for GPRS(General PacketRadio ServiceyTunelling Protocol1范围
YD/T 1093—20H
水标准定文了通月分组无线业务GPRS中成用的Gn和Gp接口,关规定了GPRS骨T网中GIHS支节点GSN之间G和Gp接I1应用的GPRS道办议GTP要求,以及支持计费均能的GTP协议功能要求可选:GTP协设是由GTP管令和效据传输程序组成的:抗定了5种GIP信令消总:路径替延、隧道管理、位贯理、移动性管理和可选项计费数据记录传送管理位令消点,以及付种信会消息包含位消总类型和母种消息类型的构成和动能要求及传协这功能要求。本标准通用TOO门8OMHTDMA数宁评编样动信两道用分组线业务中G5N节点之问互额献议求。
2引用标准
下列标准所包含的条义,通过在本标准中引用而构成为本标准的条支。本标性出版时,所示版本均为有效。所有称准都会被修订,使用本称准的各方应操计使用下列你准最新版本的叫能性。YD/T 1038—20D0
3SM03.03(7.2.0版本)
GSM03.60(6.1.0版本)
90OBDMHZTDMA数字蜂窝移动通信网移动应用部分(Phune2+)技.术规范.
数字蜂离通信系统:编号,寻址和识别。数产蜂需通信系统:通用分组无线业务(GPRS):业务描进GSM04.08(TS-24.0083.10版本)移动台升线接11层三规范GSM 04.64(6.1.0版本)
GSM12.15(7.2.1版木”
RHC1700
[TU 建议 X.213
ITUJ 建议X.12t
3名词术语和缩略语
3.1名谢术语
本准定文了以下名讨术诺
数字择离通信系统:移动台和服务OPRS支持节点(MS-SGSN)之间辑墟路控制)层州范,
缴字择窝通信系统:GPRS计费。号码分配。
下政系统万逆网警业务定义:
公众数据网因际编号方案
C-FratKalDataUni(PDU),GFRS感道议(GTP办议数单元(PDU)。个T-PDLnI-人GTP字头组成一个G-PU,G-PLU用于在路径中传输。T-PIU是一个源始发分组,到划数据报,它来自动台MS或外部分组数据网节点分组:T-PIU是在GTP隧道中传送的有效负荀中华人民共和国信惠产业部2001-01-02批准TKANtKe
201-05-0E实施
YD/T1093—2000
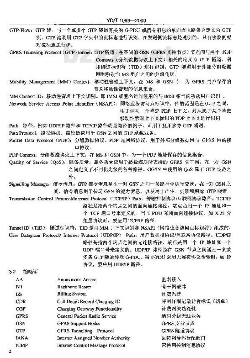
GTP-FIaCTP随。与一个感多个GTP道有关的G-PDU或信含消息的单的虚电路案合定义为GTF流:GTP流利用GIP字头中的流标志进行识别。在发送侧流标志是透明的,只们接收侧要对流标志进行识。
GPRSTunnelingProtocol(GTP)tumelGTP隧道,在不同的GSN(GPRS支持节点节点间与两个PDPContexts(分数期协议上F文)相关的定义为GTP隧道,开隧道标识等(TID)进行识别。GTP隧道州于外部分数网利移动台MS用户之间的分约传送。MobiliyMaHyeanenl(MM)Cunlext:移动性音理土下义,在MS和CSN,为GPRS用户朵存的有关秘动性管理的信息集合。
MMIConteXLID,移动性管押上下文调别。即[MSI或名向使用的与IMSI相当的移动州广识别」。NetworkScrviccAcecesPointIdcatifier(NSAPl):网络业务访问点标识。传的范司是在-15之间用丁误别个特定PDP上下支。对从同丁某个特定移动性管理上上文标认的PDP上上文进行认别Fat:路径。例如UDPIP路径和TCPIP路径就是路径的例子,可用丁复用多路GTP隧道:PahPrutal:路径协议。路径协议用于GSN之间的GIP承载业务。PacketDataProtocol(PDP):分组微期协议。PDP是网器协议,用丁-外部分组激括网与GPRS网的接口协议
PLPContext:分数据协议工下文:在MS和GSN中,为一个PDP地止保存的信息集台。Qualityof5ervice(QloS):服务质量:服务质量座用丁路径媒原所支持的GPRS骨T。在:对GSN之定义了不同先缆的各种路径GGSN亡使用的QnS届十GTP划池之外。
SigalingMesage;信令游息,GTP信令港总是在一对GSN之间一条路径中进行交拨,在-对aSN之间,信令消息用于传送GSN的能力消息,以及用于尘,更新和删除GTP隧道,TransmissionContralPratocoTntemetProlocolTCP/TP)Path,传输护制协设/联网协设路:。TCP/F路径是指两个端点之间的面向连接路径,靠点是用一个1P地址和-个TCP端口号来定文的:当T-PDU采用面向逆接协议,如X25众组层协议时,要应用TCP/TP路径.IImeIID(TID:隧道标识符:TID是由MM1:下文识别和NSAII(网络业务访问点标识)组成的。UserDuligmumPrulwwoVIntermelPrutxl(UDP/IP)Puth:用户数据报协议/互联网协议路径。LDP/IP略径是指两个端点之间的无连接略径,端点是用·个FP地址和一个UDP端口号来定义的。LDP/F辞径层GSN节点之间通一条或多条GIP隧道传送G-PDU。当T-PDU采用无连接协议传输时,如IF协议,要应用 ULPP路径。
缩略话
Anonymous Access
Hackhnne Heater
Billing System
Call Deluit Recorl Chuiging IDCharging Gateway FunctionalityGeneral Packet Radin ServiceGPRS Suppon Nodes
GPRS Tunnelling Prulocol
Intemet Assigned Namber AuthorityIntermet Control Mesage Frotocol医名接人
骨十网载体
计费系统
呼叫详细记录费标识【话单】
计费网关功能性
通用分组无线业务
GPRS支持非点
GIPRS隧追办议
医特网号码分配部门
内特网控制消息协议
MSISDN
OSP:IHOSS
4综述
Enfomiation Elemcuts
YD/T1093200C
Inlernet Engineering Taxk FarceInternet I'rotocol
Lilerrel Prulukcol Versiutl 4Intermet Protocol Version 6
MSIntemationalPSTN/TSDNNumherMaximum Iransmission Unil
Netwrk- Pruucal Dulu Uml
Cclet Stream Protocol for IiternelHosted octel xtream service
Point lo P'oint I'rotocol
PrutpulType
Onaliry of Service
Suhnelwork Dependent Con vergence PrntncolTumncl ldenrifier
Trusmission Contrl Protocol
Usor [?atagram Protocol
信息单元
因特网工程任务组
因附两(联网)办议
互联网协设议第四版
万联网协议第六版
移动国际PSTN/ISN号码
最大的传输单元
网络协设数据单元
字节流协议月于固特划的
主机产节流业务
点对点协议
协议类型
服务定量
子陶树关的收效办议
隧送标识箱
传输控制协议
用广数据报协设
本标准规定了GPRS(调用分组无线业务)避道办效GTP要求,GTP是用OFRS骨干中GSN(GPRS支持\点)节点之间【即SGSN和GGSN之间和SGSN和SGSN之间)的协议,位括GTP信令和数推传输揭序要求。还定义了两种接口,Gu接口,在个公众陆地移动网PLMIN中,GPRS支持节点(GSN)之的接口:Cp接口:在不同的公众陆地移动网PI.MN之问,PRS支持节点(GSN)之间的接口。支持计费项能的GTP协议称为GTT,协设。在:个PLMN中,GTT是用于牛成详计费让求CDR(运岸)的网络单元(SOSN,OOSN,COF)和计费网关功能单元(CGF)之间的楼议计费网关和GTP协没是坛的,计费网关功能单元可以是单独设置的网络单元,或者是当GSNCGF接不涉及外部网络单元时,也可以放入牛成CDR的网够单元(SGSN,GGSN)中去。与GTP有关的技见图1中的深色行柜部分。GTP穿许多种协议分组在GSN节点之间通过GPRS骨T网隧传输。在信令公中,GTP规定了隧道控制和管理协议,通过该协议充许SISN提供MS接入GPRS网,循令月于蛙立、改和剩除隧道。在传输?台中,GTP利用建立隧追传物的原理堤供承载用户分组数据业务。路径的选取取决丁是查要求在-象可靠的传输销略上建立降来传送用卢熬据。假定存在多个SGSN多个GGSN之间的对应关系。一个SCSNF为多个GGSN提供服务(一个SGSN可以连接多个GKSN,实以与PLIN互联>。一个GGSN也可以连按宅个SGSN,为一个很大的地理区域内的各种移动台提供化输业务。5传输次序和比特定义
本探准规定树络中传输飞位(比特)字书消息顺序是从第一字节开始的。在一个GTP消息中一个宁节最有效比特是比特8,如果GTP消息值扩展成凡个字节以及没有做任何说明时,最有效比特是量低编号字节中的比特%。BGIF字头
GIP字义是由20个宁竹的字头组成的固定格式,适用全部的GTP消、GTP宁头组成和隧适标3
TKANtKe
识符格式见图2租图3
M5C/VLR
tem ass
任中:
SMS-GMSC:
在图3业
后会摇口
YD/T 1093
SMR-CMSC
SMS-1WMSC
信令和源品代输样
其纺子系统
计费网文站单元
融基诉别索存
!属位营寄存在
勿应压部分
移动疫领中心
公众数源网
凯治息北务-网关移动交美中心
终消设备
环访堂置帝存器
GTPMAP
b许轻换SN
图1GPRS逻辑统树和接口
版本持:PT(协议类型)比特」:版本比特置心,表亦走GIP第一放:其它版本的处理见10.1.1节:PT比特是0,版本比特指示GTP:协议成本PT比特用指F,消息足CTP消息时,T是1:消息是GIP’消息(文持计费均能的GTP协议),是0。
鲁SNN用丁指示SNDCP(了网相义的收敏协议)的N-PI>L序号
GPRS费消息时:TID正 。
,流标志用于准确识划一个流。保留持供将来推间置!:
YD/T1093—2000
通常总会供GTP字必中的全部字段:但疗段中的内窄叫以小同,收决于字头消息是用丁信令消息还危用于T-PDLI传送令消息传送时GTP字头的使用见7.3节.和分组数据传送对GTP字火的偿用x1.15
消点类型
缺衣芯
SNDCP的N-FDU LLC片号
*1111111*
继逆标识等D
图2GIP字头中均消息组成
MX第2
MNC第1位免费标准下载网bzxz
MSTN第位
MISIN第3位
MSIN第5
MSIN第
第9位
MCC 剪1位
MCC第3位
MNC第?位
MSI第2位
MSIN第4F
MSTN第位
MST策6包
MSIN舞0
至3隧道标识TID)格式
图3中MCC楚移动网国家代码:MINC处移网代码和M5IN足移动仁识别号,属丁五际样动月训别MST中的一部分,对士名接入,MSIN是出特的FL分的号码求旁快:公配的专!不能与N使用均MS,成唯一的。S位未用时智卫6达制、限AP是网路业务访问点标识符,规定值是0~15,0~4备用,用于识别1上下文:7·信令平台
[PRS移动性管理功能有关的信令平台包获GPRS接,GPRS路出区史新和PTP上F文激活等。GSN节点之间的倍令是由GIRS隧道协议GT来抗行的。借令平台(切说)见至4。3
TiKAoNtKAe
了.1倍令协议
YD/T1093—2000
图信台(协没)
GIP信令流与GTP隧逆仅是逻辑上的备个,实际.上是分开的。对OS-GSN之间可存在条或多兼路径。每系路径又可能包含条利多条隧道。GTP是-于段。通过GTP来建立、促压,书埋利释政隧道。利用保持激活的回送息来保持路择:保证CSNs之间违接中断时能及时检测到。7.2信含消息格式
GTT定义了两个门关的GSN之问的一组信令消息,OSN之间SOSN和GGSN之间,SGSN利SGSN之间)以及生成CDR的网祭单元和CGF之问使用的信含消息见表1消息类型值1-7足路径管押信今消息(其中消息类型直4-了后用于计费日的可选的信令消息,类值1~3也用于费):消息类型情16-30民隧造管提信令消息:消息类型值32~37品位召告理作令消总:消总类型值48~52定移动性管理信含消息和240-24」是可迅的计费数据记求(单)传送信令消启:消良率值25是用分组数据T-PDU送
表「信令消息
消息类型值(十进制上
后专消息
将文使用不发送
回送请枣
向送通
尽本不支持
节点安站求
节点复活咳应
本定间请求
供等束主用不发送
建立 PDP 1:下文请收
史新FDP上卜文语求
更新PDP 上下响应
删PDP上下女清状
险 IDT 上 下女响应
立AAPLP下女请求
. AAPDP1下文应
谢险 AA PDP 上 F文清
删AP上
燕些指求
类值(一制)
53-239
242-254
7.3GTP字头的使用
信令注息
YD/T 1093—2000
续表1
PDL通知诸求
PTL:通知的应
PDL迪知折能请求
PDL过知拒绝响应
供净来宝用不发送
为GFRS求发送路出息
为GPRS响应骏层路山乍息
障非告请求
改障推响应
提示MSGHRS量现请求
盘示MSGPRS年现有同
供将来使而不发诺
认别请求
识划哺应
SGSN上下文求
SGSN上下席
SGSN上~文证实
步将米使用不发送
订费进据记录传送情求
计费微据记录传送喷应
供将束使用不发这
对于信令消息,GIT半头的用法如下:(GTP!字头的用法见第6节) SNN置0.
消息类型预置成唯值,取决使用的每种信争消息的类型。见表1消息类型值长度是指不包括GTP字头在内信令消息长度(字节数)借令不使用SNDCPN-PDU序号,发送侧置255,收裂略。●序列号是指一条路径域-·条隧道的有效消总号码,在路径或隧逆中发送的书条(TP信令请求消息的序列号是唯一的,连续序列号的范围是从0~65535。倍令响应消息中的序列寸是从信令请求消息(对GSK应答倍息)中复制过求的:
准全部路径理消息、位要管理消息利移动性管消息中TI)(隧道标识符)置心。隧道节理消息中,TID用丁指出目的地OSN中的MM和PLIP上下义,在全部略径管理信息和位置管理消息中,流标志没有使用壁心。在隧境管理消息和移动性管理消息中,流标志置成所请求的值,用于指示GTP实,但建守PDP上下文请求以及标认请求响应消息和SGSN上下文请求消息除外。
信令消息是出用丁信令的GIP字头加后而限随的信息单元(见7.10节信息单元)组成的,见图S,心TP字头加后函取随者一系列信息单元组成各种信令消息,主要收决信令消息的类型,不问的危令消TKAoNntKAci
YD/T1093—2000
总想型GI字头后面跟随不同的信总单元:在一多言令消息中,每种关型的管忘单元仅仅允访当现改:但是鉴板、PDP上下文利数据Ⅱ流标志息单元例外,可以允许每种类型的信总单元出现几次,下面节重点描述每条信含消息应包含的信息单元及和信息单元的动能理求。关于年评信息总元的组成格式、类型值和包含的参数及定义(编码信)见7.1说明:出于用于信含消息的GTP宁头的格式是树同的,用于信令的GTP字头中争数的合义本节山经陷出说明,下面齐节对每条信令消总推述巾不班忘GTP宁头的川法。
佑只单示
图5信令消感的组成(GTPP实及限随若系信息单元组成)7.4路待管理信分消息
在江何类型的一对GSN之间可以传送路径(ULP/止或TCP/IP整径)管理消忘7.4.1回逆请求
该信令用于生路径上从个节点发向另一个节点:以检测对端GSN是否存活:每条正交似用的路经都可发送回送请求流息:请止在使用的路径足指至少一个DP1下文道过该诺径到号一个GSN回送请求消息的发送时间和赖应与实现有关,但每条路径发送回送消求消息阅隔应含60%:GSN在任时内都准备接收回送请求及生回送响应应答,GSN在多6时叫为寸江选发送向诺请求消息、可还专用扩展信息单元包含了家或这营者的特定消息递请求信令消息包含的估息单元见表2及梦专7.10节对应均信息单元说明。表2回送洁求信良总单元
信点单元
专州扩源
7.4.2回送响应
该信令作为收到回送请求消息的顺应,支象信感单元包含了发这回这响应消息的GN的本地主新启动计数验值,接收到同级SN回运响应的GSN把收到的享新自动计数器值与以前为那个向级GSM存储的互新启动计数器查进行比较,如果以没有为个同级CSN存储此:省,喇从收到的回送响应中缺得期个同数SN的重新启动计器。如果以前为同级GSN存储的重新启动计效器宜与从同级GSN的同送响改到的单新心动计数墨值不同时,则爬发恶回送响应的GS召作是接收可送顺应的SN的重新动。新收到的重新启动片数器值由接收实件保存,并替境以前为发善S存储节值。如果发送GSN足个GGSN和接收GSN是一个SOSNSOSN将下,次MS与之联案时通知祥及的MS。所涉及的MS尼指至少行一个激活的PDP工“文正在使该新启动GOSN的M5。SGSN把该略径鼓所有PDF上下文用看作无去激活。可巡专用扩展信息单元包含!家或运营者的特定消息。同送响应信令消息包含前信息单元见表3及整专7.10节对应的信息单元的内穿。表3回送座信息尊元
当息单元
专用广属
7.4.3版本不支
该信令消息H包含GIP字头,疗1定的版本消息指示相成的GTI实依所就支持的段新GTP版率(GTP实体山[IDP/TP地址标)
7.4.4节点复店评求
YD/T1093—2000
这个消息压于通知网落中的优点复法它的心务,之活:由下转件和硬件的维护而中断了业务或画差错情况中断「数业多的节点复活它的业务,三信息单儿中除了送巨己的地址外让引以送其它的节点地址:即告许链接中前面的节点(位于发送该消息的贝外一侧节点)当前准各接收务。交果路径协议是1CP,这个消忘类型是可选的。在据供的香所方式中,节点复活请杰消息比巨送试求消息能提供更快的重新连接能力:特别足当使用CTP,的网终节点数世多时,可以减少双络的负荷:这个消息让月于通知:个新的网绍节点提供考效业务。如果还使月广回送请求消息,则节点有轻的使用充许日送谁求的查询时间间隔更长,可减少多个日送诺求给网路的如载,节点地址的格式与计费网关地址(71心25节;的寄式相同。可选专用扩展何良单元包含了厂家或运营者的村定消息:节点复活谱求信令消息创含的信总单元见表4,及参考7.1节对的接息单元的内客。寿4节点豆消诺求信息单元
信民中元
节点地址
专月限
7.4.5范点复活呵胶
送消息作为接收到节点复活请求的响应。可选专用扩展信息单元包含了!家或运普考的特定消息,节点复活响应信含消息包含的信息单元见衣5,及态考7.10节对度的信息单元的内案。衣5书点复活有成信息单元
点单元
专用扩展
7.4.6重定向请求
有两利说尝使用车定向请求。且的之一是;电于软件和便件的维护出现差臂情况信正(贾图关功能单元)节点业务中断时,使接收CDR业务的节点玉新定向输入CDR(话单)业务到另外的CCF,月的之二是:通知送数括剃遂CGF节点的SGSN节点生感CDR节点!.该CCF节点与链接中下:·个节点连接断。
如果一个CGF需费维尹必须中断业务,应引导到另一个CGF节点准备接收CDR时,应给出推荐的节点地址。这种方法能保持网给性能。推荐的节点地址是其上PLMN内部的CG让考点,而个是其它的 PT.MN F的 CGF 节点
可选专用扩展信息单元包含了厂家或运营者的特定消息。年定向销求情令消良含的信忘单元别表石,推荐的节点地址信总学元见图6:表6重定向诺求信息单元
信息的元
护举书点块址
时扭师斑
以能的状态传如下:
“这个节点立刻下载”(状态值3)“另一个苗点刻下载”状态值62)费
HTFKANKAca-
小提示:此标准内容仅展示完整标准里的部分截取内容,若需要完整标准请到上方自行免费下载完整标准文档。

标准图片预览:





- 热门标准
- YD通讯标准
- YD/T1391.1-2005 多协议标记交换(MPLS)测试方法
- YD/T1654-2007 IPTV业务需求
- YD/T724-1994 同步传送模块STM-1,STM-4的帧结构和复用方法
- YD/T1761-2008 信息无障碍 身体机能差异人群网站设计无障碍技术要求
- YD/T1974-2009 800MHz/2GHz cdma2000数字蜂窝移动通信网 广播多播业务(BCMCS)设备测试方法 接入终端(AT)
- YD/T2056-2009 通信设施保护措施的维护
- YDN034.2-1997 ISDN 用户 一 网络接口规范 第2部分:数据链路层技术规范
- YD/T1121-2001 信息寻呼网络数据传输协议(FLEX 部分)
- YD/T1277.1-2003 固定电话网主叫识别信息传送技术要求及测试方法 第一部分:技术要求
- YD/T1258.6-2006 室内光缆系列 第6部分:塑料光缆
- YD/T2794.4-2015 波分复用(WDM)网络管理技术要求 第4部分:EMS-NMS接口通用信息模型
- YD/T2916-2015 基于存储复制技术的数据灾备技术要求
- YDB078-2012 基于 IP 的虚拟网络动态构建框架
- YDN115.3-1999 中国智能网业务测试规范(电话投票业务)
- YD/T2187-2010 统一 IMS 归属用户服务器(HSS)设备技术要求(第一阶段)
- 行业新闻
网站备案号:湘ICP备2023016450号-1