- 您的位置:
- 标准下载网 >>
- 标准分类 >>
- 通信行业标准(YD) >>
- YDB 005-2007 下一代网络(NGN)中 IP 多媒体业务技术要求
标准号:
YDB 005-2007
标准名称:
下一代网络(NGN)中 IP 多媒体业务技术要求
标准类别:
通信行业标准(YD)
标准状态:
现行出版语种:
简体中文下载格式:
.zip .pdf下载大小:
614.52 KB
点击下载
标准简介:
YDB 005-2007.Technical Requirements for IP multimedia services in NGN.
1范围
YDB 005报告规定了下一代网络(NGN)中IP多媒体业务技术要求,主要包括IP多媒体业务和IP多媒体业务能力需求两部分。IP多媒体业务包括基本会话业务、视频电话业务、消息业务、呈现(presence)业务、位置业务、PoN业务、群组管理业务等。IP多媒体业务能力需求包括IP多媒体业务的提供方式、终端需求、接入网需求、客户网络、移动性、编号,命名和寻址,以及互通、QoS需求、安全需求、计费、公共利益业务等方面的需求。
YDB 005报告适用于下一代网络(NGN)中IP多媒体业务。
2规范性引用文件
下列文件中的条款通过本技术报告的引用而成为本技术报告的条款。凡是注日期的引用文件,其随后所有的修改单(不包括勘误的内容)或修订版均不适用于本标准文件,然而,鼓励根据本技术报告达成协议的各方研究是否可使用这些文件的最新版本。凡是不注日期的引用文件,其最新版本适用于本技术报告。
YD/T 004-2007下 一代网络(NGN)业务总体技术要求
3术语、定义和缩略语
3.1术语和定义
下列术语和定义适用于本技术报告:
3.1.1
IP多媒体业务( IP Multimedia Service)
指用户从一个或多个IP多媒体应用中获得的某种业务,多媒体应用泛指可以支持- -种或同时支持多种媒体(例如话音,图像和数据等)的应用。在本技术报告中,IP多媒体业务是由NGN中IP多媒体子系统提供的基于SIP的多媒体业务。
3.1.2
IP多媒体业务能力(Capability for IP MuItimedia Service),
指用于实现IP多媒体业务的某些通用的,基础的相关功能。
部分标准内容:
YDB 005--2007
下一代网络(NGN)中
IP多媒体业务技术要求
Technical Requirements for IP multimedia services in NGN2007-06-11印发
中国通信标准化协会发布
1范围
2 规范性引用,文件
3 术语、定义和缩略语
3.1 未语和定义,
3.1.1IP多媒体业务([PMultimedia Service】次
3.1.2P多媒体业务能力(Capabilityfor IPMultimedia Service)3.2缩略语..
4IP多媒体业务。
4.1 基本会话业务。
4.,1.1 会话建立的处理
4.12正在进行会话的处理
4.1.3结束会话的处理
4.1.4 能力协商,
4.1.5IP多媒体会话重定向.
4.1.6用户忙的处理
4.2视频电话业务,
4.3消息类业务..
4.4呈现(presence)业务
4.5 位置业务,,
4.6 PoN业务
4.7群维管理业务,
5IP多媒体业务能力需求、
5.1业务提供方式.
5.2终端需求.
5.3 接入网需求
5.4 客户网络。
5.4.1家庭和小型办公网络
5.4.2企业网络
5.5 移动性.
5.6 编号,命名和寻址,
5.7h通..
5.8 Qos 需求
5.9安全需求。
5.10 计费,
5.11公共利益业务支持
KAoNiKAca
YDB005-2007
YDB 005--2007
本技术报告是下一代网络(NN)业务系列技术报告之一,该系列技术报告的结构及名称预计如下:1)下一代网络(NGN)业务总体技术要求2)下一代网络(NGN)中IP多媒体业务技术要求3)下一代网络(NGN)中PSTN/ISDN真业务技术要求4)下一代网络(NGN)中PSTN/ESDN模拟业务技术要求在本技术报告编制过程中,参老了以下国际标准:ETSITS181005VJ.1.1(2006-03)TISPAN技术规范:业务和能力需求ETSES282001V1.1.1(2005-08)TISPAN:NGN第—阶段功能架构ETSITS181002V1.1.1(2006-0:3)TTSPAN技术规范:PSTN/ISDN模拟业务ETSITS122340V7.0.0(2005-12)TISPAN技术规范:IP多媒体子系统消息业务需求ETSTTSI81001V1.1.1(2006-03)TISPAN技术规范:NGN中的视频电话业务ETS1TS122115V6.7.0(2006-03)TISPAN技术规范:计费和营帐3GPPTS22.141V6.5.0(2005-12)3GPP技术舰范:呈现(preseTce)业务需求3CPPTS22.173V7.0.0(2006-06)3GPP技术规范;多媒体电话业务和补充业务OMARD-PoC-V1_O,OMAPoC规范,需求文档为适应信息通信业发展对通信标准文件的需要,在信息产业部统一-安排下,对于技术尚在发展中,又需要有相应的标准性文件引导其发展的领域,由中国通信标准化协会组织制定“逆信标准类技术报告”,推祥有关方而参考采用,有关对本技术报告的建议和意见,向中国通信标准化协会反映。本技术报皆由中国通信标推化协会提出并归口。本技术报告起单位:信息产业部电信研究院,中国电信集翻公司,中国网络通信集团公司、上海贝尔阿尔卡特股份有限公司、北京西门子通信网络股份有限公司本技术报皆王要起草人:威磊、钮额彬、黄存兰、万志坤、毛峰宁1范围
下一代网络(NGN)中IP多媒体业务技术要求YDB 0052007
本技术报告规定『下一代网络(NGN)中IP多媒体业务技术要求,主要包括IP多媒体业务和IP多媒体业务能力需求两部分。TP多媒体业务包括基本会话业务,视频电话业务、消息业务、呈现(presece)业务、位置业务、PoN业务、群组管理业务等。IP多媒体业务能力需求包括TP多媒体业务的提供方式,终端需求、接入网需求、客户网络、移动性、编号,命名和寻址,以及万通、QS需求、安个制求、训费、公共利益业务等方面的冠求。本技术报告适用于下一代网络(NN)中IP多媒体业务。2规范性引用文件
下列文件中的条款通过本技术报皆的引用而成为本技术报告的条款,凡是注月期的引用文件,其随后所有的改单(不包括勘误的内容了或修订版均不适用于本标推文件,然而,最励根据本技术报告达成协议的各方研究是否可使用这些文件的最新版本。凡是不注日期的引用文件,其最新版本适用于本技术报告。
YD/T001-2007下产代网络(NGN)业务总体技术要求3术语、定义和缩略语
3.1术语和定义
下列术语和定义适用工本技术报告:3.1.1
IP多媒体业务(IPMultimadia Service)指用户从一个或多个IP多媒体应用中获得的呆种业务,多媒体应川泛指可以支持一种或同时支持多种媒体(例如音,图像和数据等)的应用。在本按术报告中,IP多媒体业务是由NGN中IP多媒体子系统提供的基于SIP的多媒体业务。3.1.2
P多媒体业务能力(CapabilityforIPMultimediaService)指用于实现IP多媒体业务的某些通用的,基础的相关功能。3.2缩略语
下列缩略语适用于本技术报台
Application Program InterfaceApplication Server
Camel Application Part
Caling, Line Identification PresentationCore Network
Circuit Switched
Call Session Control FunctionDigital Subscriber Line
IP Multimedia
KAoNiKAca
应用程序接口
应H服务器
Camei应用部分
主叫用户线识别显示
核心网
电路交换
呼叫会话控制功能
数字用户线
卫多媒体
YDB 0052007
IM-SSF
S-CSCF
4IP多媒体业务
IP Multinmedia Service Switching FunctionIP Multimedia Subsystem
Intelligent Network
Intelligent Network Application ProtocolInternet Protocol
Internet Protocol version 4
Internet Protocol version 6
IP-Connectivity Access NetworkIntegrated ServicesDigital NetworkNetwork Address Translation
Next Gercration Network
Open Service Access
OSA Application Server
Public Land Mobile Nelwork
Puhlic Switched Telephonc NelworkService Control Function
Service Capability Server
Serving-CSCF
Session Initiated Protoco!
SIP Applicatiun Server
Service Level Agreenents
Subscription Locator FuctiorService Switching Function
Uscr Equipmcnt
Uniforn Rcsource Idcntificr
User Profile Server FunctionIP多媒体业务交换功能
IP多媒体子系统
智能网
智能网应用规程
因特网协议
因特网协议版本4
因特网协议版本石
IP接入网络
综合业务数字网
网络地址转换
下一代网络
开放业务接入
OSA应用服务器
公用陆地移动网络
公共交换电话网
业务控制功能
业务能力服务器
服务 CSCF
会活初始协议
SIP 应用服务器
业务等级协议
订购关系定位功能
业务交换功能
用户设备
统一资源标识符
用户属性服务器功能
NGN巾的IP多媒体业务应支持实时和非实时的通信业务。出于[P多媒体业务种类繁多,加之新业务的不断推出,因此无法穷尽出所有具体的业务。以下列出的是当前主要的IP多媒体业务:■基本会话业务
·点对点多媒体交互业务,例如视频电话业务;·消息类业务,例如即时消息(Instantmessaging),基于聊天室(ChatRoom)的消息业务等,PoN业务(PushtotalkoverNN):
·位骨业务:
·呈现(presence)业务;
·群红管理业务。
4.1基本会话业务
通过此业务,J用户可以进行实时话音的通信。此业务可能包含类以PSTN/ISD冰r中补充业务的业务属性。
4.1.1会话建立的处理
,会话主叫方标识的呈现
YDB 0052007
网络应呈现会话主叫方的标识(如号码,姓名或地址等),也可以根据会话主叫方的请求对标识呈现进行抑制。当紧急通信发生或被叫方属于“超越”类川广(“超越”类用户指具有特殊权限的用户,对方无法限制其标识信息的提供。)时,呈现的优先级将高于用户请求的标识抑制。·呼入会话的协商
对呼入的IP多媒体会活,应可以根据用户档案(user profile)中的信息进行能力协商。·接受或拒绝呼入的会话
网络应支持用户接受,拒,忽略或重定向呼入的IP多媒体会话的能力。4.1.2正在进行会话的处理
·会话中的媒体修改
在IP多媒体会话过程中,用户可以对IP多媒体应用中媒体成份的增减进行协商。·会话被叫方标识的望现
两绑应向会话主叫方呈现会话被叫方的标识(如号码,姓名或地址等),也可以根据会话被叫方的请求对标识呈现进行抑制。当紧急通信发生或主叫方属于“超越”类用户(“超越”类用户指具有特殊权限的用户,对方无法限制其标识信息的提供。)时,呈现的优先级将高于川户请求的标识抑制。4.1.3结束会话的处理
当多媒体会话中有1个或2个参与者时,在会话的任何阶段,如果用户请求,则网络应该结束IF多媒体会。
当IP多媒体会中有2个以上的参与者时,在会话的任何阶段,如果用户请求,则网纷可以结束(也可能维持)IP多媒体会话
两绛也可能在出现异帝册结束会话。4.1.4能力协商
网络应支持1P多媒体应用进行能力协商以确定和选择多媒体会话中适用的媒体成份,QoS等。能力协商可以发生在调用、接受和IP多媒体会话进行期间(例如,随着用户终端能力的变化,媒体类型发生相应的改变等)。用户、网络或应用都可以发起能力协商。为了支持用户对iP多媒体应用的优选,能为协要考虑用户档案中(userprofile)的信息。这包括当多个用户终端共享同一业务时,将IP多媒体会话璐由到指定用户终端的能力。4.1.51P多媒体会话重定向
网络应为用户提供识别理多媒体会话备用目的地址的能力。重定向到备用目的地止可以出发送方、接收方或者网络发起。可以在IP多媒体会话的不同阶段发起重定间。例如=·在发起IP多媒体会活的请求前在发起IP多媒体会的请求期间
·在IP串媒体会诺的建立期间
·在IP多媒体会话迹行期间
重定向可以适用于所有多媒体会话,可以装种事件或在某种条件下触发。典型的原因包括:主叫方的标识
*主叫方或被叫方的症翼或状态
·如果被叫方已经在会话中
,妞果被叫方不能到达或不可用·如果被叫方不响应
在规定的提示(振铃)时间间隔之后■根据共享同一业务的多个用终端能力,对特定TP多媒体会话路由的用户优选。·时间和日期
4. 1. 6用户忙的处理
4.1.6.1用户决定的用户忙
HKAoNiKAca
YDB 005--2007
网络应提供给用户通过“用广忙”指示拒绝呼入的IP多媒体会话的能力,即用户决定的“用广忙”。“用户忙”指示可以用作基种特定业务的触发条件、例如遇托前转。如果拒绝会话回送给主叫方,“用户忙”指示将作为拒绝会话的原因。4. 1. 6. 2网络决定的用户忙
网络判定用户忙可以基于分配给被叫用户有限资源的可用性或是状态等其他信息,网络判定的“用户忙”情况包括:
·达到网络允诈的最大通信数量,在指定的用广接.1达到最大并发媒体流数量,在指定的用户接口1达到最大带宽网络决定的“用户忙”也可以用于触发特定的业务,例如避忙前转,或者将会话拒绝。如果拒绝会话回送给主训方,“用户忙”指示将作为拒绝的原因。另外,与网络决定的用户忙相关联的“趋近网给决定的用户忙”也可以触发特定的业务。但是,这种情况并非真正的价,并且“用产忙”指示不能作为拒绝的原因传送给主叫方。趋近网络决定的用广忙的情况包括:。达到预设(或小于预设)的通信数量(所支持通信的最大数量减去当前使用的教量)可用;或者·达到预设(或小于预设)的并发媒体流数量(所支持并发媒体流的最人数量减去当前使用的数量)可用:
·指定用户接口的带宽达到规定的限制4.2视频电话业务
视频电话业务是一种可以同时使用视频媒体和音频媒体的实时会话业务。此业务适用于具有视频能力的终端。
规频电话业务应包含一种模式:,视频一音频模式:用户的视频和音频同时传送。·视频模式:用户的音频信号不传送,也称静音模式。·音频模式:川户的视频信号不传送。说频电话业务应满足会话处理部分的要求。在QoS方面,需要考虑音频质录、视频质量、音频视频同步时延、回声消除等指标。
4.3消息类业务
消息类业务总体上可以分为两大类:实时消息类,如即时消息(InstantMessaging),聊天室(ChatRoom)和非实时消息类,如多媒体消息(MMS),短消息(SMS)和电子邮件(Emai1)等。对于非实时类的消息,网络通常使用存储一转发的机制,当接收者可川时将消息可靠的发送给接收者,另外,发送者也可以对发送时间进行设置。对于实时消息类,根据用户开始通信前请求的动作,可以进一步分为两个子类,一类是户发送和接收消息前不需娶任何动作,如即时消息(InsLan1Messaging),另一类是在消息交换前先要请求加入消息会话,如聊天室(Chat Room)。实时消息类的需求包括:
·消息应即传送
,发送方可以接收消息传送结果(成功或尖败)。·发送方可以显示或隐藏自身的标识。:在网络和终端的能力范围内,用户应具有一致的业务体验,而无论是何种接入网络。:垃考虑接收终端的能力,终端的能力应至少包括:1)显小能力(包括屏葬尺寸,颜色,文本行数等):2)支持媒体内容类型(音频,视颊等):3)支持媒体内容格式(JPEG,GIF等);4
4)媒体存储能力:
5)支持加密/安全机制。
■消息的容童不应受限于技术。,消息可以包含多种媒体类,如文本,图像,音赖和视频。YDB0052007
:应支持媒体格式的最小集以保证不同终端和网络间的互返(如图片的JPEG格式,视频的II.263等)。这个最小集应适用于所有消息类型。:可以根据发送方地址、消息大小、消息内容类型和格式等规则设置消息过滤条件。4. 4 呈现(presence),业务
早现是以某种通信方式,按照一定的接入准卿,实时获取皇现信息(如用产户状态、通信能力、个人喜好等信息),并展现给其它用户的一种方法。呈现技术在即时通信中扮着非常重要的角色,依靠呈现技术,即时通信业务能以“用户多种状态设置”等功能(如用户设置为“打电话中”、“会议进行中”等多种状态)为基础,提供“订阅他人状态信息”等多种丰富的增值服务。呈现技术也可以为即时通信之外的其他需要实挝皇现信息的业务提供支撑,如PoN业务(Pushtotalk ove NGN)等。业务提供者能根据拥户目前的是现信息,来提供最适当的业务方式。呈现业务应支持以下的总体需求:■呈现信息
一呈现信息应为可用的标推化的信息格式,以便于业务的互適。一呈现信息可能包括
a)可以包含用户的状态展性,表示用户是否愿意通信(如可用,不可用)。此属性由H户控制,也可以用代表用户的网络(根据与拥户之间的协议)提供。属性的格式和取值应该是标准的。
b)可以包含网络状态属性,表示NGN用户使用终端的连接状态(如已附着、已注册等)。此属性由网络控制。属性的格式和取值应该是标准的。C)可以包含一种或多种通信方式(如短信、电话、邮件、多媒体会话等)以及相应的联系地址。此属性由用户控制,也可以由代表用户的络(根据与用户之间的协议)提供。通信方式以及地址格式均应该是标准的。d)可以包含两种类型的位置信,一种由网提供(例如地理位胃),种由用户提供(例如“在家”)。网络和用户提供的位置分别由网络和用户进行控制,用户位置也可以由代表用户的网络(根据与用户之间的协议)提供。网络和用户提供位置的格式应该是标准的。e)可以包含优选的通信方式和联系地址属性。此属性由用户控制,也可以由代表用户的网络(根据与用产之间的协议)提供。此属性的格式应该是标准的。T)可以包含文本属性(例如“会议中,4点结束”)。此属性由用户控制,也可以由代表用户的网络(根居与用户之间的协议)提供。此同性的格式应该是标准的。·与其他的呈现业务互通
其他网络(如PLMN,Lnternet,Iniranet等)当支持集些不尚形式的呈现业务,呈现业务应该支持无线或有线网络对现的兼容性互操作性,球便于无绒或有线的呈现用户可以和其他呈现(presenee)业务进行互通。
·皇现(presence)务的兼容性和互操作呈现(pescce)业务应支持终端和网络间的兼容性和互操作性。·传送无关
对呈现(presence)业务的使用应独立与承载或传送机制。呆些限制是因为底层传送机制的展性所限(例如传统PSTN然端可能无法支持与其他类型终端相同的呈现(presence)信息):·呈现(presence)和其他业务呈现(presence)业务通常与群纽管理业务配合使用。5
HKAoNiKAcawwW.bzxz.Net
YDB 005—2007
呈现(presence)业务可以与其他业务(例如补充业务,基木电信业务,承载业务或其他业务)并行或独立的使用。
4.5位置业务
位置业务应支持向应用提供用位置信息的能力。是否向应用提供位置信息则需要根据策略和用户的选择决定。网络应可以识别山用的物理接入点或定位出经过接入网鉴权的用户。NG接入网应具备向IMS供位置信息的能力。
实际的位置信息可以是多种形式,例如:·网络位置
·地理坐标
·邮件地址
具体形式根据客户隐私选择和网络接入及业务提供商之问的协议而定。4. 6 PaN 业务
NGN一键通(PoN)业务,是一种实时、半双工的通信方式,允许用户与一个或多个用户进行通信。用户通过终端按键的方式与某个用户或播到-个群组中与多个用户进行通信.Pov(PushtotalkoverNGN)业务与Poc(PushtoLalkoverCellular)业务对用户的体验是一致的,最初的PoC业务士要是为移动通信网络的用户提供这种类型的业务,PoN业务则不限7-某种特定的用户接入方式和终端类型。PoN业务的基本要求包括:
使用半双二工方式:在某一时刻,每次最多只能有一个用户发言,其他用广同步接听。支持点到点的通信方式:一个用户可以与另一个用户建立通信。,支持点到多点的通信方式:一个用户可以与已建这群组中的多个用户建立通信。与群组管理业务配合使用:可以建立多种美型的群组,如预先建立的群组,临时建亡的群组等,并且可以管理群组中的用户
4.7群组管理业务
群组管理业务支持用户管理存储于网络中的个性化群组。群组士要包括成员列表等信息,通常会与其他有关联的业务配合使用,如呈现(Presence)业务,PoN业务等。用户对群组的管理主要包括:
·创建辩组
·删除群组
·在群组中增掘成员
在群组中删除成员
·获取群红中的成员列表
获取群组中成员的标识和属性
*修改组中成员的属性
·获取与特定业务相关的群组信息*修改与特定业务相关的群组信息·搜索
5IP多媒体业务能力需求
IP多媒体业应满足妞下通用需求:,应支持接入无性的原则。无论用户是如何通过接入网络获得IP连接的,只要在接入运营商和MS运营商之间签有商务(漫游)协定,那么运营商就有为用户提供业务的必要。、「P多媒体会话应支持多种不同的媒体类型。,在每个{P多媒体会话中,应支持一个或多个I多媒体应H!。6
YDB (052007
·网络应提供给用户调用一个或多个1多媒体会话的能力。在一个多媒体会话支持多个应用时,用户在每个IP多媒体会话中可以激活并发的IP多媒体应用。■网络应存储漫游或非漫游用户的接入连接状态信息(例如附着或分离),根据策略情况,这些信息可以提供给应用。
·网络应具有获取視游或非没游用户位置信息的能方,根据策略情况,这些信息可以提供给应用。:网络应能够在通信的任何阶段,给通信的各方之间,传递用户提供的额外信息(如:图像、视频、文本),并且不一定要和某个媒体流相关。5.1业务提供方式
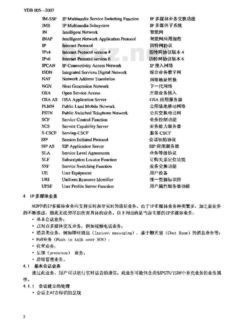
NGN中的IP多媒体业务主要有三种提供方式,如图1所示:,由SIP应用服务器直接提供
·通过IP多媒体业务交换功能与智能网的业务控制功能交互·通过05业务能力服务器此OS/应用服务器提供SIP应儿服务器包括业务能力交互作用管理器(SCIM)功能和其他应用服务器。SCIM功能是执行交年作用管理的一种应用。
IP多媒体业务交换功能主要用于接入到传统智能网中的SCP,包括基于STP信令的BCSM呼叫模型伤真、暂能业务触发和特征管班和,TN业备交换状态机的仿真以及智能网协议(如INAP等)交互。OSA业务能力服务器主要楚基了-OSA/Parlay框架,提供接入到oSA应用服务器的能力。OSA应用服务器
OSAAPI
OSA业务能力服务器
5.2终端需求
SIP应成用服务器
S-CSCF
IMS 核心控制
智能网 业务控制功能
INAP/CAP
P多媒体业务交换功能
IMS应用
翻tIP多媒体业务的提供方式
使用TP多媒体业务的终端可以是通过TP-CAN接入IS的多种终端,包括各类固定和移动终端。主要类型包括:SIP终端(硬终端和基于PC等设备的软终端),通过SIPLAD接入的传统电话终端、支持SIP协议的各种移动终端等。
不同的IP多媒体业务可能要求终端具有不同的能力。5. 3接入网需求
任何接入NGN核心啊的方式均应支持基十IP的连接,即允许用户终端与NGN核心网之间IP包的传送。接入NGN核心网的方案需要支持对用户终端分配IP地处。这些地址在公共Internet.l-可能无法路由。接入NGN核心网的方案不需要改变现有的接入技术。解决方案应支持接入网环境中的NAT功能和防火墙穿越。
KAoiKAca
YDB 005-2007
接入NGN核心网的方案应尽量不影响现有接入网的使用,也不应抑制用通过现有的机制接入Internet或其他IP网络(例如ISP对DSL用户提供的Internct接入),接入网应具有可靠的QoS保证。
5.4客户网络
从客户网络接入到NGN核心网应支持基于IP的连接,即允许从用户终端进行IP包的传送。从客户网络接入NGN核心网的方案需要客网络支持对用户终端分配IP地址。这些地址在公共Internct上可能无法路由,
从客广网络接入NCN核心网的方案不需要改变现有的客户两络技术。从客户网络接入NGN核心网的方案应尽量不影响现有客网络的使用。5.4.1家庭和小型办公网络
从家庭和小型办公网络接入到NGN需要支持NAT功能和防火墙穿越,并应支持如下两种接入方案:·终端与NGN之间的点接连接和交万·终端与NGN之间的间接连接和交互(例如通过IPPBX)5.4.2企业网络
从企业网络接入到NGN需要支持NAT功能和防火增穿越,并应支持如下两种接入方案:,终端与NGN之间的直接连接和交互(例如支持[pCEni.rx),终端与NGN之间的间接连接和交万(例如通过IPPBX)5.5移动性
NEN应支持终端的移动和用户的游牧。NGN应支持用广使川不同的终端通过一个或多个接入网络获得业务的能力。NGN应支持用户移动时改变网络接入点的能力。此如果接入网的技术是相同的并且属于同一个接入运营商,在技术允许的条件下,应支持会话的连续或切换。如果不支持会话的连续或切换,川户的业务将会停止。
NGN应支持客户在拜访网络获得归属网络中业务的能力,为了适应百标网络和终端,业务应能够重新配置。业务重新配置在用从新位置首次接入网络时逛行。
5.6编号,命名和寻址
NGN应支持唯一标识每个川户的能力。标识信息应至少包括声明的公共标识。对于公共标识,应支持电信和.联网的编号和寻址方案。IP多媒体通信可以根据E.164/TII.URI.或SIPURL建立。一个签约配置可以分配给多个公共标识。今后编号和寻址方案有可能不限TE.164/THLURI或SIP URL的方式。
公标识由网络运者进行管理,不能出用户进行改变,在可信任的网络上,对用户显示的公共标识,应出网络运营商拉保其真实性。如目前的IP业务。「MS不需要支持重登信令方式的产尘,但互通时可能需要进行转换。5.7互通
NGN提供的IP多媒体业务应支持与其他网络中提供的相应业务进行.通,其他网络包括PSTN/ISDA,FIMN,非IS和非TDM的多媒体网络等。这种互通,可能不会是所有业务属性和能力的完全互通,将是有限能力的互通,具休的方通能力其体业务有关。应支持的业务互通包括:话音业务的互通、视频业务的互通、消息类业务的互通等等。5.8QoS需求
NGN应支持:
·具有Qas保障的业务
根据SIA,对QOS参数动态协商
·接入部分的QoS保障
·应用流量的QS保障
*带宽预留的架构
·(oS机制保障接入资源的有效利用5.9安全需求
YDB 005—2007
除非用户使用紧急通信等特殊业务,否则IS和接入网只能为有资格的用户提供业务和接入连接。NCNI支持IMS鉴权和接入鉴权,二者可以是独立的,也可以是关联的。对终端用户的鉴权可以基丁硬件的方式,如移动终端中内嵌的ISIM卡,但也不排除没有内嵌ISIM卡的终端,ISIM应用可以位于与整端分离的其他设备上,NGN-也应支持基于Line的鉴权方式。5. 0 计费
对各种IP多媒体业务的使用,GN应支持产生详细呼叫记录(CIR)的能力。详细呼叫记录中应包含用于计费的必要信息,如会话的使用方、会话的建立时间、会话的持续时间。会话中的媒体成份、数据沉量等,详细的信息应根据具体的业务确定。NGN根据收集到的详细呼叫记录进行计费处理。对各种IP多媒体业务,NGN应支持灵活的计费策略和方式,包括:一计费对象
可以直接对终端则户计费,也可以对第三方业务提供商或代理商计费,对终端用户计费时,应根据具体策略,支持:
·只对会话发起方计费
·只对会话接收方计费
·对会话发起方和接收方同时计费一计费方式
应支持多邦计费方式,如在线计费和离线计效,能满起用护对通过预付费方式和后付费方式便用IP多媒休业务的需求。应可以根据如下内容进行计费:·按会话的时长计费
·按会话的数据流量订费
·按会话中的媒体成份或肉容计费,如话音,图像、上传下载的数据等等·按使用次数计费
·包月等其他方式
由丁IP多媒体业务可以同时使用多种媒体成份,因此,应该支持对各种媒休成份的独立计费,如用户发起话育业务,通话过程中又加入规频会话,则应支持对额外的视频成份进行计费。当终端用户的位育和状态发生变化时,可以采圾不同计费策略,例妞会适发起方和接收方之间的相对位置,会站中发生的会话转移、以及用户的漫游等。5.11公共利益业务支持
IP多媒体业务应支持公共利益业务,妞合法侦听业务,紧急通信业务、恶意呼叫道综业务、暨名呼叫拒绝业务等。支持公共利益业务的具体要求,应符合《下代网络(NN)业务总体技术要求》的规旋。
HKAoNiKAca
小提示:此标准内容仅展示完整标准里的部分截取内容,若需要完整标准请到上方自行免费下载完整标准文档。
标准图片预览:





- 其它标准
- 热门标准
- YD通讯标准
- YD/T2573-2017 代替 YD/T 2573-2013 LTE FDD 数字蜂窝移动通信网基站设备技术要求(第一阶段)
- YD/T2786.1-2014 支持多业务承载的 IP/MPLS 网络管理技术要求 第1部分:基本原则
- YD/T723.1-2007 通信电缆光缆用金属塑料复合带 第1部分:总则
- YD/T2890-2015 基于 LTE 技术的宽带集群通信(B-TrunC)系统接口测试方法(第一阶段)集群核心网到调度台接口
- YD2007-1993 公用移动电话工程设计规范
- YD/T1011-1999 数字同步网独立型节点从钟设备技术要求及测试方法
- YD/T837.3-1996 铜芯聚烯烃绝缘铝塑综合护套市内通信电缆试验方法 第3部分:机械物理性能试验方法
- YD/T1272.1-2003 光纤活动连接器 第一部分:LC型
- YD/T1642-2007 互联网业务服务质量测试方法
- YD/T1656-2007 采用边界网关协议多协议扩展(BGP-MP)的基于IPv6骨干网的IPv4网络互联(4 over 6)技术要求
- YD/T1669-2007 离网型通信用风/光互补供电系统
- YD/T1745-2008 传送网安全防护检测要求
- YD/T1419.2-2005 接入网用单纤双向三端口光组件技术条件 第2部分:用于基于以太网方式的无源光网络(EPON)光网络单(ONU)的单纤双向三端口光组件
- YDB026-2008 基于ParLayX应用程序接口的企业应用业务的技术要求
- YD/T1803-2008 基于IP多媒体子系统(IMS)的呈现(Presence)业务测试方法(第一阶段)
- 行业新闻
网站备案号:湘ICP备2025141790号-2