- 您的位置:
- 标准下载网 >>
- 标准分类 >>
- 化工行业标准(HG) >>
- HG/T 4091-2009 塑料衬里设备 耐温试验方法
标准号:
HG/T 4091-2009
标准名称:
塑料衬里设备 耐温试验方法
标准类别:
化工行业标准(HG)
标准状态:
现行出版语种:
简体中文下载格式:
.zip .pdf下载大小:
616.32 KB
点击下载
标准简介:
HG/T 4091-2009.Temperature test method for equipments lined with plastics.
1范围
HG/T 4091规定了塑料(ETFE、FEP、PE、PFA、PO、PP、PTFE、PVC、PVDF)衬里设备耐高、低温试验所用的装置、试样.步骤和结果确认及试验报告的要求。
HG/T 4091适用于按照HG/T4088-2008(塑料衬里设备通用技术条件》制造的塑料衬里设备的耐温试验。
2规范性引用文件
下列文件中的条款通过本标准的引用而成为本标准的条款。凡是注日期的引用文件,其随后所有的修改单(不包括勘误的内容)或修订版均不适用于本标准,然而,鼓励根据本标准达成协议的各方研究是否可使用这些文件的最新版本。凡是不注日期的引用文件,其最新版本适用于本标准。
HG/T 4090-2008塑料衬里设备电火花试验方法
3高温试验装置
3.1试验装置:对于较小的衬里设备或者与衬里设备材质及加工工艺相同的衬里片材试样,可放进高温烘箱(试验箱、恒温箱)中加热。如有特殊要求必须对整体设备检验时,可直接在衬里设备里面通电利用空气加热,也可通人热水或蒸汽直接加热。
3.2 温度仪:精度±2°C。
4试样
耐温试验是塑料衬里设备型式试验时的检验项日,试样的选择由制造商根据材料、产品和工艺情况而定,或与用户、检验方共同商定;在一般情况下,应采用在与设备钢制基体相同的钢板上衬贴与设备衬里材质及加工工艺相同的衬里片材而制成的小样品,小样品试样的大小应根据试验箱、恒温箱的大小来确定合适的尺寸。
部分标准内容:
备案号:25816—2009
中华人民共和国化工行业标准
HG/T4091-—2009
塑料衬里设备
耐温试验方法
Temperature test method for equipments lined with plastics2009-02-05发布
2009-07-01实施
中华人民共和国工业和信息化部发布
本标准由中国石油和化学工业协会提出。本标准由全国非金属化工设备标化技术委员会归口。HG/T4091-—2009
本标准起草单位:温州赵氟隆有限公司、上海大东试验设备有限公司、温州市氟塑设备制造厂、温州特种塑料研究所。
本标准主要起草人:赵君、陈国龙、陈淇、林瑞华、陈招。本标准版本为首次发布。
1范围
塑料衬里设备耐温试验方法
HG/T4091—2009
本标准规定了塑料(ETFE、FEP、PE、PFA、PO、PP、PTFEPVCPVDF)衬里设备耐高、低温试验所用的装置,试样,步骤和结果确认及试验报告的要求。通用技术条件》制造的塑料衬里设备的耐本标准适用于按照HG/T40882008塑料衬里设备温试验。
2规范性引用文件
下列文件中的条款通过本标准的引用前成为本标准的条款。凡是注日期的引用文件,其随后所有的修改单(不包括勘误的内容)或修订版均不适用于本标准,然而,鼓励根据本标准达成协议的各方研究是否可使用这些文件的最新版本。凡是不注日期的引用文件,其最新版本适用于本标准。HG/T4090—2008塑料衬里设备电火花试验方法3高温试验装置
3.1试验装置:对于较小的衬里设备或者与衬里设备材质及加工工艺相同的衬里片材试样,可放进高温烘箱(试验箱、恒温箱)中加热。如有特殊要求必须对整体设备检验时,可直接在衬里设备里面通电利用空气加热,也可通人热水或蒸汽直接加热。3.2温度仪:精度±2℃
4试样
耐温试验是塑料衬里设备型式试验时的检验项口,试样的选择由制造商根据材料,产品和工艺情况面定,或与用户,检验方共同商定:在股情况下,应采用在与设备钢制基体相同的钢板上衬站与设备村里材质及加工工艺相同的衬里片材而制成的小样品,小样品试样的大小应根锯试验箱、恒温箱的大小来确定合适的尺寸。其试验目的是考核所选衬里材质及加工工艺的可行性。只有用户对衬里设备有特殊要求时,才考虑用整体设备做为试样来检测5试验步骤
5.1小样品试样和较小的衬里设备直接放在高温烘箱将试样整体加热到额定温度即可。对于较大设备可直接在衬里设备里面通电·通热水、蒸等加热。检验人员应根据具体检测的设备的特点,采用适宜的加热介质和方法,以保障被测样品能加热到实验所许的温度为目的。并根据试验的温度高低选用适宜的温度计
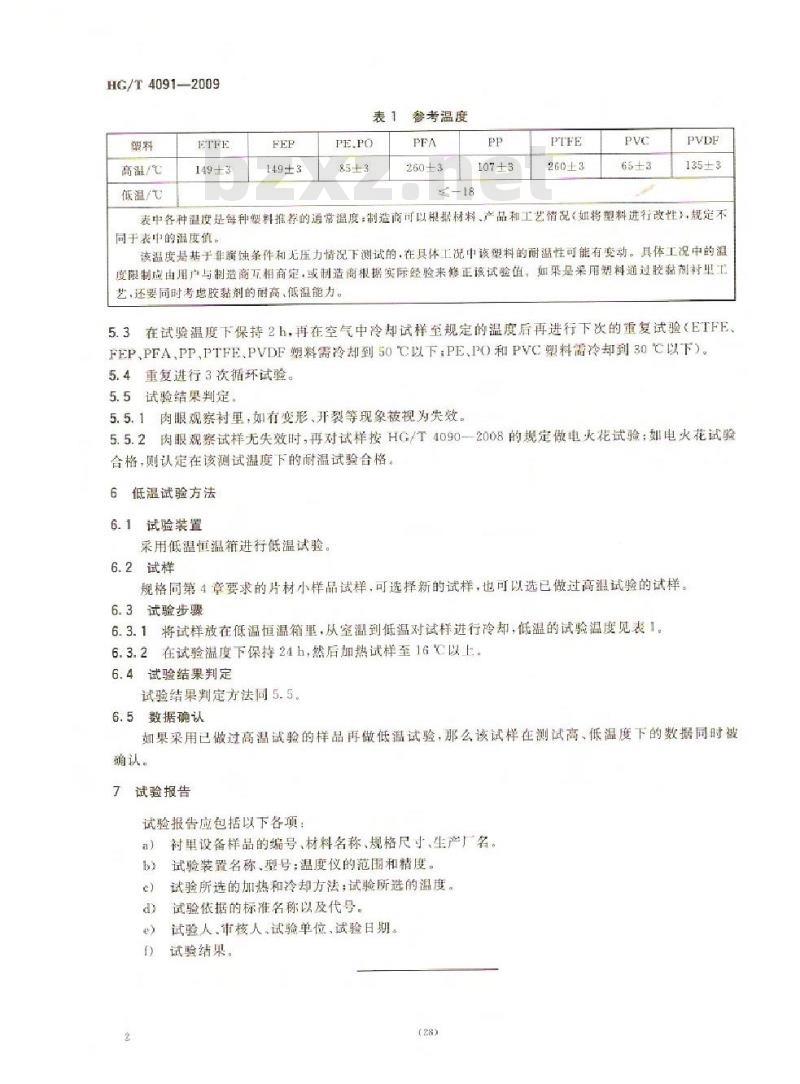
5.2将试样加热,温度从室温升到高温,不同材质塑料的高温试验温度参见表1。(27)
HG/T4091-2009
高温/℃
低温/
149±3
149±3
参考温度bZxz.net
260±3
107±3
260±3
135±3
表中各种温度是每种塑料推荐的通常温度:制造商可以根据材料、产品和工艺情况《妞将塑料进行改性》,规定不同于表中的温度值。
该温度是基于非腐蚀条件和无压力情况下测试的,在具体工况中该塑料的耐温性可能有变动。具体工况中的温度限制应由用产与制造商互相商定,或制造商根据实际经验来修正该试验值,如果是采用塑料通过胶黏剂衬里工艺,还要同时考患胶黏剂的耐高、低温能力。5.3在试验温度下保持2h,再在空气中冷却试样至规定的温度后再进行下次的重复试验《ETFE、FEP、PFA,PP、PTFE、PVDF塑料需冷却到S5OC以下:PE、PO和PVC塑料需冷却到30℃以下)。5.4重复进行3次循环试验。
5.5试验结果判定。
5.5,1肉眼观察衬里,如有变形、开裂等现象被视为失效。5.5.2肉眼观察试样无失效时,再对试样按HG/T4090一2008的规定做电火花试验:如电火花试验合格,则认定在该测试温度下的耐温试验合格。6低温试验方法
6.1试验装置
采用低温恒温箱进行低温试验。6.2试样
规格同第4章要求的片材小样品试样,可选择新的试样,也可以选已做过高温试验的试样。6.3试验步骤
6.3.1将试样放在低温恒温箱量,从室温到低温对试样进行冷却,低温的试验温度见表!。6.3.2在试验温度下保持24h,然后加热试样至16℃以上。6.4试验结果判定
试验结果判定方法同5.5。
6.5数据确认
如果采用已做过高温试验的样品再做低温试验,那么该试样在测试高、低温度下的数据同时被确认。
7试验报告
试验报告应包括以下各项:
衬里设备样品的编号、材料名称、规格尺寸、生产厂名。a
试验装置名称、型号:温度仪的范围和精度。试验所选的加热和冷却方法;试验所选的温度。试验依据的标准名称以及代号。d)
试验人、审核人、试验单位、试验日期。试验结果。
HIKAONiKAca
小提示:此标准内容仅展示完整标准里的部分截取内容,若需要完整标准请到上方自行免费下载完整标准文档。
标准图片预览:




- 其它标准
- 热门标准
- HG化工标准
- HG/T2637-2011 代替 HG/T 2637-2007 搪玻璃件几何尺寸检测方法
- HG/T21551.3-1995 手动柱塞式铸不锈钢 放料阀
- HG/T2755-1996 酚醛树脂中六亚甲基四胺含量的测定
- HG/T3434-1990 酸性绿P-3B(弱酸性艳绿GS)(原ZB/T G57027-1990)
- HG/T20665-1999 化工建、构筑物抗震设防分类标准(附条文说明)
- HG2994-1987 纺织染整助剂名词术语
- HG/T20636.1-1998 自控专业的职责范围
- HG3320-1987 涂附磨具用水溶性酚醛树脂胶粘剂
- HG21598-1999 水平吊盖不锈钢人孔
- HG/T3021-1999 未增塑乙酸纤维素水解乙酸值的测定
- HG/T3117-1998 耐酸陶瓷容器
- HG/T2553-2010 代替 HG/T 2553-2003 2,4-二硝基氯苯
- HG/T4011-2008 化学试剂 百里香酚酞
- HG/T21551.4-1995 电动柱塞式铸钢放料阀
- HG/T20515-2000 仪表隔离和吹洗设计规定(附条文说明)
- 行业新闻
网站备案号:湘ICP备2025141790号-2