- 您的位置:
- 标准下载网 >>
- 标准分类 >>
- 石油天然气行业标准(SY) >>
- SY/T 0315-1997 钢质管道熔结环氧粉末外涂层技术标准
标准号:
SY/T 0315-1997
标准名称:
钢质管道熔结环氧粉末外涂层技术标准
标准类别:
石油天然气行业标准(SY)
英文名称:
Technical standard for fusion bonded epoxy powder coating on steel pipelines标准状态:
已作废-
发布日期:
1997-12-28 -
实施日期:
1998-06-01 -
作废日期:
2005-11-01 出版语种:
简体中文下载格式:
.rar.pdf下载大小:
572.23 KB
标准ICS号:
流体系统和通用件>>管道部件和管道>>23.040.10 铁管和钢管涂料和颜料工业>>87.020涂覆工艺中标分类号:
工程建设>>工业设备安装工程>>P94金属设备与工艺管道安装工程
替代情况:
被SY/T 0315-2005代替
部分标准内容:
1总则
中华人民共和国石油天然气行业标准钢质管道熔结环氧粉末
外涂层技术标准
批准部门:中国石油天然气总公司批准日期:1997-12-28
实施日期:1998-06-01
SY/T 0315—1997
1.0.1为确保钢质管道熔结环氧粉末(以下简称环氧粉末)外涂层的防腐质量,延长钢质管道的使用寿命,提高经济效益,制定本标准。1.0.2本标准适用于以环氧粉末涂料作为成膜材料的钢质管道外涂层的设计、施工及验收。经过涂敷的管体可用于埋地管道或水下管道设施,工作温度为一30~100℃。1.0.3钢管环氧粉末外涂层的设计、施工及验收除应符合本标准外,尚应符合国家现行的有关强制性标准的规定。
1.0.4部分引用标准的名称及编号如下:GB/T1408-1989固体绝缘材料工频电气强度的试验方法固体绝缘材料体积电阻率和表面电阻率试验方法GB/T 1410---1989
GB/T 2482—1986
磨料磁性物含量测定方法
GB/T 4472-—1984
,化工产品密度、相对密度测定通则GB/T 6554—1986
电气绝缘涂敷粉末试验方法
2基本规定
2.0.1订购防腐管时,买方应向防腐厂提供下列资料:1钢管数量、外径、壁厚及长度,钢管标准或规格牌号;
涂层的厚度;
管端预留段长度;
复涂层的检测次数。
必要时,订购要求还应包括下列内容:附加的表面预处理;
买方的工厂检验;
额外增加的试件;
额外增加的标记;
装运的要求,
贮存的要求;
附加的实验室涂层试件;
其他特殊要求。
下列各项必须经买方和防腐厂双方同意:2.0.3
在常规生产过程中,管体有缺陷而不能去除的钢管的处理方法;涂敷施工场地以外的买方检验场所;钢管外表面锚纹深度测量的备选方法表面有缺陷钢管的处理方法;
漏点超过预定限制时采用的修补方法;管段试件的长度:
附加的重复測试方案;
其他可选用的修补剂料,
带涂层钢管的复涂。
3环氧粉末外涂层结构
环氧粉末外涂层为一次成膜的结构SY/T 0315—1997
钢质管道环氧粉末外涂层厚度应符合管道工程的设计规定,设计无规定时,可根据涂层使用条3.0.2
件参照表3.0.2的规定选用。
表 3.0.2埋地钢质管遍环氧粉末外涂腰厚度序号
4材料
4.1钢管
涂层级别
普通级
加强级
最小厚度(μm)
4.1.1准备涂敷的钢管应符合国家现行标准的规定或买方指定的规格特性。参考厚度(μm)
300~400
400~500
4.1.2防腐厂家应逐根对钢管进行外观和尺寸偏差检查,外观和尺寸偏差应符合有关国家现行的钢管标准的规定。
4.2环氧粉末
4.2.1环氧粉末涂料生产厂家应提供产品说明书、出厂检验合格证和质量证明书等有关技术资料。4.2.2环氧粉末涂料应包装完好。防腐厂应按照环氧粉末生产厂推荐的温度和湿度条件贮存环氧粉末涂料。环氧粉末交货时,在其外包装上应清楚地标明生产厂名、涂料的名称、型号、批号及生产日期、有效期等。
4.2.3环氧粉末涂料的性能应符合表4.2.3的规定。表 4. 2. 3 环氧粉未的性能
试验项目
固化时间(min)
胶化时间(s)
热特性
不挥发物含(%)
180℃
230℃
180℃
230℃
质量指标
色泽均匀,无结块
符合环氧粉末生产厂给定特性
试验方法
附录A
GB/T 6554--1986
附录 B
GB/T 6554—1986
SY/T 0315---1997
试验项目
粒度分布(%)
密度(g/cm2)
磁性物含量(%)
质量指标
150μm筛上粉末≤3.0
250μm筛上粉末≤0.2此内容来自标准下载网
1. 3~1. 5
试验方法
GB/T 6554-1986
GB/T4472—1984
GB/T 2482--1986
4.2.4对每一牌(型)号的环氧粉末涂料,在使用前应按表4.2.3的项目进行检验,其性能达到验收质量要求时,方可使用。
5外涂层涂敷
5.0.1涂层涂敷前,应通过涂敷试件对涂层的24h阴极剥离、抗3°弯曲、抗1.5J冲击及附着力等性能进行测试,测试结果应符合表5.0.2的要求。当生产厂、涂料配方和生产地点中三项之一或者多项发生变化时,应按本标准第5.0.2条的规定对涂层重新进行测试。5.0.2实验室涂敷试件的制备及测试应符合下列规定:1试件基板应为低碳钢,其尺寸应符合本标准附录中各项试验的要求。2试件表面应进行喷射清理,其除锈质量应达到《涂装前钢材表面锈蚀等级和除锈等级》GB/T8923-1988要求的Sa2<级。表面的锚纹深度应在40~100μm范围内,并符合环氧粉末生产广推荐的要求。
3涂层涂敷的固化温度应按照环氧粉末生产厂的推荐值,且不得超过275℃。4试件.上涂层厚度应为350μm士50μm;5对实验室涂敷试件进行的测试应符合表5.0.2的规定。表 5. 0. 2实验室试件的涂屡质量要求试验项目
24或48h阴极剥离(mm)
28d阴极剥离(mm)
耐化学腐蚀
断面孔隙率(级)
粘结面孔隙率(级)
抗3°弯曲
抗1.5J冲击
热特性
电气强度(MV/m)
体积电阻率(α·m)
附着力(级)
耐磨性(落砂法)(L/μm)
质量指标
平整、色泽均匀、无气泡、开裂及缩孔,允许有轻度橘皮状花纹
无裂纹
无针孔
符合环氧粉末生产厂给定特性
≥1×103
试验方法
附录 C
附录C
附录 D
附录E
附录 E
附录 F
附录G
附录 B
GB/T 1408—1989
GB/T 1410--1989
附录H
5.0.3表面预处理应符合下列要求:SY/T 0315-1997
1钢管外表面涂敷之前,必须采用适当的方法将钢管外表面的油、油脂及任何其他杂质清除干净。2喷(抛)射除锈前,应预热钢管,驱除潮气,预热温度为4060℃。3钢管外表面喷(抛)射除锈应达到GB/T8923-1988中规定的Sa2K级。钢管表面的锚纹深度应在40~100μm范围内,并符合环氧粉未生产厂的推荐要求。4喷(抛)射除锈后,应将钢管外表面残留的锈粉微尘清除干净。钢管表面预处理后8h内应进行喷涂。当出现返锈或表面污染时,必须重新进行表面预处理。5若买方另有特殊要求,在涂敷前应按买方的要求进行表面预处理。5.0.4涂敷和固化温度及涂层厚度应符合下列规定:1钢管外表面的涂敷温度,必须符合环氧粉末涂料所要求的温度范围,但最高不得超过275℃。2涂敷外涂层时,固化温度和固化时间应符合环氧粉末涂料的要求,3涂层的最大厚度应由买方确定,最小厚度应符合本标准表3.0.2的要求。5.0.5钢管两端预留段的长度宜为50mm土5mm,预留段表面不得有涂层。若买方有要求,可自行规定,
6质量检验
6.1涂敷前检验
6.1.1涂敷前,每批环氧粉末涂料至少应取样一次,按照《电气绝缘涂敷粉末试验方法》GB/T6554-1986中的方法进行胶化时间测试,其指标应符合本标准表4.2.3的要求。6.2涂敷过程质量检验
6.2.1表面预处理之后,应对每根钢管进行目测检查。对可能导致涂层漏点的表面缺陷,应打磨掉,且打磨后的壁厚不应小于规定值。有疵点的钢管应剔除或予以修整。6.2.2应采用适当的方法检测钢管表面预处理后的除锈质量和锚纹深度。表面除锈等级应达到GB/T8923--1988中规定的Sa2级,钢管表面的锚纹深度应在40~~100μm范围内。连续生产时,每8h至少应检测一次钢管表面预处理质量。6.2.3涂敷前的钢管表面预热温度必须控制在环氧粉末生产厂推荐的范围之内,每小时至少应记录一次温度值。
6.2.4涂敷后至淬冷之前的钢管温度应予以控制,从开始生产起至少每小时测量并记录一次。6.2.5应利用电火花检漏仪在涂层温度低于100℃的状态下,对每根钢管的全部涂层做漏点检测,检测电压为5V/μm。
6.3外涂层钢管的出厂检验
6.3.1环氧粉末外涂层钢管的出厂检验应包括涂层外观质量、涂层厚度和漏点的检验,各项检验应按下列要求进行:
1外涂层的外观质量应逐根进行检查。外观要求平整,色泽均匀,无气泡、开裂及缩孔,允许有轻度橘皮状花纹。
2使用涂层测厚仪,沿每根钢管长度随机取三个位置,测量每个位置圆周方向均勾分布的任意四点的防腐层厚度并记录,结果应符合本标准第3.0.2条的要求,不符合涂层厚度要求的,应按本标准第7.0.2条的规定复涂。
3应用电火花检漏仪对钢管外涂层进行逐根检查,漏点数量在下述范围内时,可按本标准第7.0.1条的规定进行修补:当钢管外径小于325mm时,平均每米管长漏点数不超过1.0个;当钢管外径等于或大于325mm时,平均每平方米外表面积漏点数不超过0.7个。当漏点超过上述数量时,或个别漏点的面积大于或等于250cm2时,经与买方协商,应按本标准第7.0.2条或第7.0.3条的要求对该钢管进行处理。751
SY/T 0315-—1997
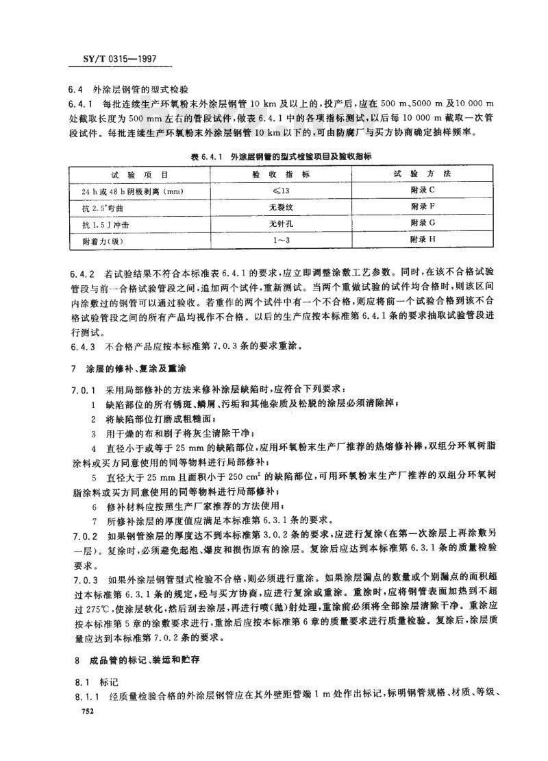
6.4外涂层钢管的型式检验
6.4.1每批连续生产环氧粉末外涂层钢管10km及以上的,投产后,应在500m、5000m及10000m处截取长度为500mm左右的管段试件,做表6.4.1中的各项指标测试,以后每10000m截取一次管段试件。每批连续生产环氧粉末外涂层钢管10km以下的,可由防魔厂与买方协商确定抽样频率。表 6. 4. 1外涂层钢管的型式检验项目及验收指标试验项目
24h或48h阴极剥离(mm)
抗2.5°弯曲
抗1.5J冲击
附着力(级)
验收指标
无裂纹
无针孔
试验方法
附录 C
附录 F
附录 G
附录 H
6.4.2若试验结果不符合本标准表6.4.1的要求,应立即调整涂敷工艺参数。同时,在该不合格试验管段与前-一合格试验管段之间,追加两个试件,重新测试。当两个重做试验的试件均合格时,则该区间内涂敷过的钢管可以通过验收。若重作的两个试件中有个不合格,则应将前个试验合格到该不合格试验管段之间的所有产品均视作不合格。以后的生产应按本标准第6.4.1条的要求抽取试验管段进行测试。
6.4.3不合格产品应按本标准第7.0.3条的要求重涂。7涂层的修补、复涂及重涂
7.0.1采用局部修补的方法来修补涂层缺陷时,应符合下列要求:1缺陷部位的所有锈斑、鳞屑、污垢和其他杂质及松脱的涂层必须清除掉,2将缺陷部位打磨成粗糙面;
3用于燥的布和刷子将灰尘清除干净;4直径小于或等于25mm的缺陷部位,应用环氧粉末生产厂推荐的热熔修补棒,双组分环氧树脂涂料或买方同意使用的同等物料进行局部修补;5直径大于25mm且面积小于250cm2的缺陷部位,可用环氧粉末生产厂推荐的双组分环氧树脂涂料或买方同意使用的同等物料进行局部修补;6修补材料应按照生产厂家推荐的方法使用7所修补涂层的厚度值应满足本标准第6.3.1条的要求。7.0.2如果钢管涂层的厚度达不到本标准第3.0.2条的要求,应进行复涂(在第一次涂层上再涂敷另一层)。复涂时,必须避免起泡、爆皮和损伤原有的涂层。复涂后应达到本标准第6.3.1条的质量检验要求。
7.0.3如果外涂层钢管型式检验不合格,则必须进行重涂。如果涂层漏点的数量或个别漏点的面积超过本标准第6、3.1条的规定,经与买方协商,应进行复涂或重涂。重涂时,应将钢管表面加热到不超过275℃,使涂层软化,然后刮去涂层,再进行喷(抛)射处理,重涂前必须将全部涂层清除干净。重涂应按本标准第5章的涂敷要求进行,重涂后应按本标准第6章的质量要求进行质量检验。复涂后,涂层质量应达到本标准第7.0.2条的要求。8成品管的标记、装运和贮存
8.1标记
8.1.1经质量检验合格的外涂层钢管应在其外壁距管端1m处作出标记,标明钢管规格、材质、等级、752
SY/T 0315—1997
生产厂名称、执行标准;外涂层的类型、等级、防腐管编号、检验员代号、涂敷厂名称、生产日期、执行标准等,并向用户提供出厂合格证。8.2装运
成品管应轻吊轻运,防止撞击变形和机械损伤。8.2.1
8.2.2装运时,应防止长钢管产生较大的弯曲而损伤外涂层。8.2.3在操作过程中钢管被损坏,应按照所使用钢管的技术要求或标准进行处理。8.2.4在操作过程中涂层被损坏,应按照本标准第7章的要求进行处理。8.2.5涂过的每根成品管都应套上隔离垫圈。垫圈的尺寸和位置应以堆放时被保护涂层不受损坏为原则。
8.3.1防腐厂应按照买方的要求提供堆放场地和贮存设施、方法的详细说明。8.3.2成品管应按涂层类型及钢管规格分开堆放,并应排列整齐、有明显标识。涂层检验不合格的钢管不得与成品管混放。在室外堆放时,场地应设立垫木、土台等管托,其高度应高于自然地面150mm、管托间距4m。防腐管堆放层数应符合表8.3.2的要求。表 8. 3. 2成品管堆放层数
管径d
最大堆
放层数
200≤d300
300d<400
8.3.3成品管堆放地点应通风良好,避免日光曦晒、丽淋。9涂数生产的安全、卫生和环境保护400≤<500
500≤d<600
d≥600
9.0.1涂敷生产的安全、环境保护应符合现行的国家标《涂装作业安全规程涂漆前处理工艺安全》GB7692及《涂装作业安全规程涂漆前处理通风净化》GB7693的要求。9.0.2钢质管道除锈、喷涂生产过程中,各种设备产生的噪音,应符合现行的国家标准《工业企业噪声控制设计规范》GBJB7的有关规定。9.0.3除锈、喷涂车间空气中粉尘含量不得超过《工业企业设计卫生标准》TJ36--1979的规定。9.0.4除锈及喷涂作业中所有机械设施的旋转和运动部位均应设有防护罩等安全保护设施。9.0.5环氧粉末喷涂区的电气设备应符合国家有关爆炸危险场所电气设备的安全规定,电气设施应整体防爆,操作部分应设触电保护器。10补口、下沟和回填
10.1现场补口及质量检验
10.1.1现场补口宜采用与管体相同的环氧粉末涂料进行热喷涂。喷涂必须在水压试验前进行,以免因钢管内存水而无法加热到环氧粉末要求的固化温度。10.1.2钢管表面的补口区域在喷涂之前必须进行喷射除锈处理,其表面质量应达到GB/T8923一1988要求的 Sa 2%级。处理后的表面不应有油污。10.1.3喷射除锈后必须清除补口处的灰尘和水分,同时将焊接时飞溅形成的尖点修平,并将管端补口搭接处15mm宽度范围内的涂层打毛。10.1.4补口喷涂的工艺参数按以下要求确定:753
SY/T 0315—1997
1在补口施工开始前,应以拟定的喷涂工艺,在试验管段上进行补口试喷,直至涂层质量符合本标准第6章的要求。
对直径273mm及以上管径的补口施工,应以与施工管径同规格的短管作为喷涂试验管段。加工出的试件尺寸应符合表10.1.4的规定。表10.1.4试验管段试件规格
附着力
抗弯曲
抗冲击
阴极剥离
试件尺寸
100mm(轴向)×100mm(周向)×钢管壁厚300mm(轴向)×30mm(周向)×钢管壁厚350mm(轴向)×170mm(周向)×钢管壁厚150mm(轴向)×150mm(周向)×钢管壁厚对直径219mm及以下管线的补口施工,用直径273mm的短管作为喷涂试验管段,并加工出上述规格的试件,但厚度应与施工管线相同,也可由施工和管线使用部门协商确定试件的制样办法。2对每天补口施工的头一道口,喷涂后应进行现场附着力检验。方法是:喷涂后待管体温度降至环境温度.用刀尖沿钢管轴线方向在涂层上刻划两条相距10mm的平行线,再刻划两条相距10mm并与前两条线相交成30°角的平行线,形成一个平行四边形。要求各条刻线必须划透涂层。然后,把刀尖插人平行四边形各内角的涂层下,施加水平推力。如果涂层呈片状剥离,应调整喷涂参数,直至涂层呈碎末状剥离为止。
10.1.5采用感应式加热器将补口处管体加热到规定温度,允许偏差为士5℃,然后进行喷涂。要求喷涂厚度与管体涂层平均厚度相同,并与管体涂层搭边不小于25mm。10.1.6补口后,应对每道口的外观、厚度及漏点进行检测,并作出记录。1外观质量:目测,涂层表面应平整光滑,不得有明显流。2厚度检测:用涂层测厚仪绕焊口两侧补口区上、下、左、右位暨共8点进行厚度测量。其最小厚度不得小于管体涂层的最小厚度。若有小面积厚度不够,可打毛后用涂料进行修补,若厚度不够处的面积超过钢管补口区表面积1/3,则应重新喷涂。3漏点检测:用电火花检漏仪,以5V/um的直流电压对补口区涂层进行检测,如有漏点,应按本标准第7章的要求进行处理。
10.2下沟、回填
10.2.1补口全部验收合格后,在管线下沟前,必须按《长输管道线路工程施工及验收规范》SYJ4001的有关规定进行全线再检测。如发现损伤处,应按本标准第7章的要求进行处理,合格后方可回填。10.2.2回填应按现行标准SYJ4001的有关要求进行。10.2.3回填后,应使用地面音频检漏仪进行全线检测,发现漏点必须进行修补。11交工资料
11.0.1环氧粉末涂料的质量证明书、合格证及有关测试项目的复验报告。11.0.2修补用的双组分液体环氧涂料的质量证明书、合格证及有关测试项目的复验报告。11.0.3环氧粉末外涂层生产过程中质量检验报告及钢管外涂层质量检验报告。11.0.4试验报告。
11.0.5外涂层生产质量证明书,内容包括:工程名称、工程编号、涂料名称及型号、涂层质量指标、技术负责人、质量负责人等。
11.0.6安装前涂层检验资料。
11.0.7补口记录及检验资料。
11.0.8回填前涂层检验资料。
11.0.9地面音频检漏及修补、复涂、重涂资料。用户要求的其他技术资料。
附录A
环氧粉末的固化时间试验
本试验需要的设备应符合下列要求:A. 0. 1
电热板,温度精度为土3℃;
金属板,尺寸为150mm×150mm×25mm;2
脱膜剂(甘油),要求能耐300℃高温而不会与环氧粉末相粘;4
接触式温度计;
计时器;
6拉延板(形状见图A.0.1);
缺口(25±1)mm×约0.9 mm
图A.0.1拉延板
镊子(小钳子);
8刮刀,
9通用小刀;
10差示扫描量热仪(DSC)。
A.0.2试验步骤应符合下列规定:1在金属板的上表面喷涂两层脱膜剂。2加热金属板并保持温度在230℃士3℃或180℃土3℃。SY/T 0315-1997
3在金属板上用拉延板把环氧粉末迅速铺开,涂敷成一层薄膜,使膜厚在300~400μm之间;当金属板上的粉末开始熔化时,立即起动计时器开始计时。4趁涂膜未完全胶化之前,用把通用小刀或刮刀将涂膜划分为10条带状,如图A.0.2所示。滁层
用刀划分涂层
一金鼠板
涂层平板划线
图 A.0.2
SY/T 0315-1997
5经过30s士3s以后,用镊子夹起第1条涂膜带,并立即淬入冷水中。6每经过30s土3s,重复一次上款中的操作。注意应按从上到下的先后顺序取下、淬冷并按顺序摆放。
7使用一台差示扫描量热仪(DSC),按本标准附录B的要求,测定△T(玻璃化温度的变化值)或固化百分率。
8按粉末生产厂的规定,绘出时间对△T。或时间对固化百分率的曲线。A.0.3试验报告应包括下列内容:1对应AT。为2℃的时间或对应99%固化百分率的时间S;2试验日期。
附录B
环氧粉末及其涂层的热特性试验B.0.1本试验用于测定环氧粉末及涂层的玻璃化温度(T。)和反应热(AH)以及涂层的固化百分率(C)。
B.0.2本试验需要的设备应符合下列规定:1带制冷设备的差示扫描量热仪(DSC仪),2分析天平,精确到0.1mg;
3试样密封器;
4带盖铝制试样Ⅲ。
B.0.3试验步骤应符合下列规定:1取10mg士1mg的环氧粉末或涂层作试样,放人预先称好的试样血中,盖上盖子密封试样并称量,试样的质量精确到0.1mg。
2将试样和参照物放入差示扫描量热仪的干燥惰性气体保护测量池中。3对环氧粉末试样,按下列操作程序完成其热扫描:1)以20℃/min的速率对试样加热,从25℃土5℃加热到70℃士5℃,然后将试样急冷到25℃±5℃;
2)以20℃/min的速率对同一试样加热,从25℃士5℃加热到285℃±10℃,然后将试样急冷到25℃±5℃:
3)以20℃/min的速率对试样加热,从25℃士5℃加热到150℃士10℃;4:对涂层试样,按下列操作程序完成其热扫描:1)以20℃/min的速率对试样加热,从25℃±5℃加热到110℃士5℃,在110℃时保持1.5min,然后将试样急冷到25℃±5℃;
2)以20℃/min的速率对同一试样加热,从25℃士5℃加热到285℃士10℃,然后将试样急冷到25℃±5℃;
3)以20℃/min的速率对试样加热,从25℃士5℃加热到150℃士10℃。B.0.4试验结果应按以下要求计算:1对应于B.0.3条第3款中2)、3)与B.0.3条第4款中2)、3)所得的每一个热扫描线,确定其相应的T。值,这些值是在低温端的外推基线与曲线转折点处的切线交点上。此外,还要确定相应的反应放热量△H、△H,(见图B.0.4-1和图B.0.4-2)。756
激度(℃)
操作过程
操作过程
图B.0.4-1对环氧粉末热扫描
2对于涂层,用公式(B.0.4-1)计算出T。值的变化。ATg — Tg4 — T3
式中:△TT。值的变化(℃);
温度(℃)
SY/T0315—1997
操作过程
操作过程
图B.0.4-2对涂层热扫描
(B.0.4-1 )
由B.0.3中第4款中的3)热扫描得到的T。值(℃),Tx4
由B.0.3中第4款中的2)热扫描得到的T。值(℃)。3对于涂层,用公式(B.0.4-2)计算出固化百分率。AH-AHL ×100
式中:
固化百分率(%),
由B.0.3中第3款中的2)热扫描得到的反应放热量(J/g);△H,-—由B.0.3中第4款中的2)热扫描得到的反应放热量(J/g)。B.0.5试验报告包括以下内容:
1差示扫描量热仪的型号,
2对于环氧粉未,报告T、Tz和AH值,3对于涂层,报告了T3、T、△H 和C的值;4试验日期。
附录C
涂展的耐阴极剩离试验
C.0.1本试验需要的设备应符合下列规定:可调直流稳压电源;
2热板或烘箱,温度精度为士3℃;3盛有石英砂的钢制浅盘;
甘汞电极,
铂丝或碳电极;
6内径75mm±3mm塑料圆簡;
73%的 NaCI溶液;
8通用小刀。
( B. 0. 4-2 )
SY/T 0315--1997
C.0.2实验室涂敷试件尺寸约为100mm×100mm×6mm。管段试件尺寸约为100mm×100mm×管壁厚度。每组试件数为2件。
C.0.3试验步骤
1本试验应使用经确认没有漏点的试件,电火花检漏仪最低检漏电压应为1800V。2在试件的中心钻一个直径3.2mm的盲孔,透过涂层,露出钢基板。3把塑料圆簡中心对准盲孔放在试件上,并用密封胶粘好,不应漏水。4往简内注入至少300 mL的NaC1溶液,并在简上作出液面位置标记。将电极插人溶液中与直流电源的正极连接,再将裸露盲孔的试件与负极连接。5施加电压于试件(对甘汞基准电极施以电压),在下列一种或多种试验条件下,保持温度不变:1) 1.5 V,20℃±3℃,28 d;
2) 1.5 V,65℃±3℃,48 h;
3)3.5V,65℃±3℃,24 h,
试验过程中,按需要添加蒸馏水以保持液面高度。6上述试验周期结束后,拆除电解槽,取下试件,将其在空气中冷却到20℃土3℃。在开始移出电源起的1h内,对试件的耐阴极剥离性能进行测试。7以盲孔为中心,用小刀划出放射线,如图C.0.3所示。线应划透涂层达到基底,并且从盲孔算起,延伸距i离至少达到20mm。
8用刀尖从盲孔处开始,插入涂层下面,以水平方向的力沿射线方向撬剥涂层,直到涂层表现出明显的抗撬剥性能为止。9从盲孔中心开始,测量各个剥距离,并求其平均值,即为该试件的阴极剥离距离。
C.0.4用平行试验两个试件阴极剥离值的算术平均值作为该组试件的阴极剥离值。
C.0.5.试验报告应包括以下内容:1平均剥离值;
2试验日期。
附录D
涂层的耐化学腐蚀试验
D.0.1本试验所需浸泡介质应符合表D.0.1的规定。试验使用的介质
表 D. 0. 1i
稀盐酸
10%氯化钠加稀硫酸
10%氯化钠水溶液
图C.0.3在试件上划透
涂层的放射线
蒸馏水
5%氢氧化钠水溶液
等质量的碳酸镁和碳酸钙饱和水溶液pH值
D.0.2实验室涂敷试件尺寸约为200mm×25mm×6mm,各边缘部位都应覆盖住,不得裸露基底。每种介质浸泡至少3件试件。
D.0.3试验步骤应符合下列规定:758
SY/T 0315-—1997
1将试件竖着放人浸泡容器内,加人足够的介质,使试件长度的一半淹没于其中。2盖好容器盖,保持温度20℃士3℃,经过90d,并保持原来的液面高度,如液面有所下降,应添加适量的蒸馏水。
3试验周期结束后,取出试件并观察其涂层是否有脱色、隆起、软化、起泡爆皮、开裂、剥离、附着力降低等现象。
D.0.4试验报告应包括以下内容:1在各种介质中浸泡90d以后涂层的情况;2试验日期。
附录E
涂层的孔隙率测定
本试验需要的设备应符合下列规定:1
体视显微镜;
台虎钳或专用弯曲机;
3干冰或冷冻箱;
通用小刀。
E.0.2实验室涂敷试件尺寸约为200mm×25mm×6mm;管段试件尺寸约为200mm×25mm×管壁厚度其中200mm为管段轴向尺寸。每组试件为3件。E.0.3试验步骤应符合下列规定:将试件冷却到--30℃以下,并在台钳或专用弯曲机上折弯到约180°2在鸾曲的试件上撬下块涂层,并放大40倍观察涂层的孔隙率。3按图E.0.3-1和图E.0.3-2中所示的等级图评定试件的孔隙率等级。E.0.4以3件试件中级别最低的试验结果分别代表该组试件的涂层断面孔隙率等级和涂层粘结面孔隙率等级。
E.0.5试验报告应包括如以下内容:1断面孔隙率等级;
2粘结面孔隙率等级;
3试验日期。
890082880
图 E. 0. 3-1
涂层断面孔隙率等级
980888
图E.0.3-2涂层黏结面孔隙率等级759
小提示:此标准内容仅展示完整标准里的部分截取内容,若需要完整标准请到上方自行免费下载完整标准文档。
中华人民共和国石油天然气行业标准钢质管道熔结环氧粉末
外涂层技术标准
批准部门:中国石油天然气总公司批准日期:1997-12-28
实施日期:1998-06-01
SY/T 0315—1997
1.0.1为确保钢质管道熔结环氧粉末(以下简称环氧粉末)外涂层的防腐质量,延长钢质管道的使用寿命,提高经济效益,制定本标准。1.0.2本标准适用于以环氧粉末涂料作为成膜材料的钢质管道外涂层的设计、施工及验收。经过涂敷的管体可用于埋地管道或水下管道设施,工作温度为一30~100℃。1.0.3钢管环氧粉末外涂层的设计、施工及验收除应符合本标准外,尚应符合国家现行的有关强制性标准的规定。
1.0.4部分引用标准的名称及编号如下:GB/T1408-1989固体绝缘材料工频电气强度的试验方法固体绝缘材料体积电阻率和表面电阻率试验方法GB/T 1410---1989
GB/T 2482—1986
磨料磁性物含量测定方法
GB/T 4472-—1984
,化工产品密度、相对密度测定通则GB/T 6554—1986
电气绝缘涂敷粉末试验方法
2基本规定
2.0.1订购防腐管时,买方应向防腐厂提供下列资料:1钢管数量、外径、壁厚及长度,钢管标准或规格牌号;
涂层的厚度;
管端预留段长度;
复涂层的检测次数。
必要时,订购要求还应包括下列内容:附加的表面预处理;
买方的工厂检验;
额外增加的试件;
额外增加的标记;
装运的要求,
贮存的要求;
附加的实验室涂层试件;
其他特殊要求。
下列各项必须经买方和防腐厂双方同意:2.0.3
在常规生产过程中,管体有缺陷而不能去除的钢管的处理方法;涂敷施工场地以外的买方检验场所;钢管外表面锚纹深度测量的备选方法表面有缺陷钢管的处理方法;
漏点超过预定限制时采用的修补方法;管段试件的长度:
附加的重复測试方案;
其他可选用的修补剂料,
带涂层钢管的复涂。
3环氧粉末外涂层结构
环氧粉末外涂层为一次成膜的结构SY/T 0315—1997
钢质管道环氧粉末外涂层厚度应符合管道工程的设计规定,设计无规定时,可根据涂层使用条3.0.2
件参照表3.0.2的规定选用。
表 3.0.2埋地钢质管遍环氧粉末外涂腰厚度序号
4材料
4.1钢管
涂层级别
普通级
加强级
最小厚度(μm)
4.1.1准备涂敷的钢管应符合国家现行标准的规定或买方指定的规格特性。参考厚度(μm)
300~400
400~500
4.1.2防腐厂家应逐根对钢管进行外观和尺寸偏差检查,外观和尺寸偏差应符合有关国家现行的钢管标准的规定。
4.2环氧粉末
4.2.1环氧粉末涂料生产厂家应提供产品说明书、出厂检验合格证和质量证明书等有关技术资料。4.2.2环氧粉末涂料应包装完好。防腐厂应按照环氧粉末生产厂推荐的温度和湿度条件贮存环氧粉末涂料。环氧粉末交货时,在其外包装上应清楚地标明生产厂名、涂料的名称、型号、批号及生产日期、有效期等。
4.2.3环氧粉末涂料的性能应符合表4.2.3的规定。表 4. 2. 3 环氧粉未的性能
试验项目
固化时间(min)
胶化时间(s)
热特性
不挥发物含(%)
180℃
230℃
180℃
230℃
质量指标
色泽均匀,无结块
符合环氧粉末生产厂给定特性
试验方法
附录A
GB/T 6554--1986
附录 B
GB/T 6554—1986
SY/T 0315---1997
试验项目
粒度分布(%)
密度(g/cm2)
磁性物含量(%)
质量指标
150μm筛上粉末≤3.0
250μm筛上粉末≤0.2此内容来自标准下载网
1. 3~1. 5
试验方法
GB/T 6554-1986
GB/T4472—1984
GB/T 2482--1986
4.2.4对每一牌(型)号的环氧粉末涂料,在使用前应按表4.2.3的项目进行检验,其性能达到验收质量要求时,方可使用。
5外涂层涂敷
5.0.1涂层涂敷前,应通过涂敷试件对涂层的24h阴极剥离、抗3°弯曲、抗1.5J冲击及附着力等性能进行测试,测试结果应符合表5.0.2的要求。当生产厂、涂料配方和生产地点中三项之一或者多项发生变化时,应按本标准第5.0.2条的规定对涂层重新进行测试。5.0.2实验室涂敷试件的制备及测试应符合下列规定:1试件基板应为低碳钢,其尺寸应符合本标准附录中各项试验的要求。2试件表面应进行喷射清理,其除锈质量应达到《涂装前钢材表面锈蚀等级和除锈等级》GB/T8923-1988要求的Sa2<级。表面的锚纹深度应在40~100μm范围内,并符合环氧粉末生产广推荐的要求。
3涂层涂敷的固化温度应按照环氧粉末生产厂的推荐值,且不得超过275℃。4试件.上涂层厚度应为350μm士50μm;5对实验室涂敷试件进行的测试应符合表5.0.2的规定。表 5. 0. 2实验室试件的涂屡质量要求试验项目
24或48h阴极剥离(mm)
28d阴极剥离(mm)
耐化学腐蚀
断面孔隙率(级)
粘结面孔隙率(级)
抗3°弯曲
抗1.5J冲击
热特性
电气强度(MV/m)
体积电阻率(α·m)
附着力(级)
耐磨性(落砂法)(L/μm)
质量指标
平整、色泽均匀、无气泡、开裂及缩孔,允许有轻度橘皮状花纹
无裂纹
无针孔
符合环氧粉末生产厂给定特性
≥1×103
试验方法
附录 C
附录C
附录 D
附录E
附录 E
附录 F
附录G
附录 B
GB/T 1408—1989
GB/T 1410--1989
附录H
5.0.3表面预处理应符合下列要求:SY/T 0315-1997
1钢管外表面涂敷之前,必须采用适当的方法将钢管外表面的油、油脂及任何其他杂质清除干净。2喷(抛)射除锈前,应预热钢管,驱除潮气,预热温度为4060℃。3钢管外表面喷(抛)射除锈应达到GB/T8923-1988中规定的Sa2K级。钢管表面的锚纹深度应在40~100μm范围内,并符合环氧粉未生产厂的推荐要求。4喷(抛)射除锈后,应将钢管外表面残留的锈粉微尘清除干净。钢管表面预处理后8h内应进行喷涂。当出现返锈或表面污染时,必须重新进行表面预处理。5若买方另有特殊要求,在涂敷前应按买方的要求进行表面预处理。5.0.4涂敷和固化温度及涂层厚度应符合下列规定:1钢管外表面的涂敷温度,必须符合环氧粉末涂料所要求的温度范围,但最高不得超过275℃。2涂敷外涂层时,固化温度和固化时间应符合环氧粉末涂料的要求,3涂层的最大厚度应由买方确定,最小厚度应符合本标准表3.0.2的要求。5.0.5钢管两端预留段的长度宜为50mm土5mm,预留段表面不得有涂层。若买方有要求,可自行规定,
6质量检验
6.1涂敷前检验
6.1.1涂敷前,每批环氧粉末涂料至少应取样一次,按照《电气绝缘涂敷粉末试验方法》GB/T6554-1986中的方法进行胶化时间测试,其指标应符合本标准表4.2.3的要求。6.2涂敷过程质量检验
6.2.1表面预处理之后,应对每根钢管进行目测检查。对可能导致涂层漏点的表面缺陷,应打磨掉,且打磨后的壁厚不应小于规定值。有疵点的钢管应剔除或予以修整。6.2.2应采用适当的方法检测钢管表面预处理后的除锈质量和锚纹深度。表面除锈等级应达到GB/T8923--1988中规定的Sa2级,钢管表面的锚纹深度应在40~~100μm范围内。连续生产时,每8h至少应检测一次钢管表面预处理质量。6.2.3涂敷前的钢管表面预热温度必须控制在环氧粉末生产厂推荐的范围之内,每小时至少应记录一次温度值。
6.2.4涂敷后至淬冷之前的钢管温度应予以控制,从开始生产起至少每小时测量并记录一次。6.2.5应利用电火花检漏仪在涂层温度低于100℃的状态下,对每根钢管的全部涂层做漏点检测,检测电压为5V/μm。
6.3外涂层钢管的出厂检验
6.3.1环氧粉末外涂层钢管的出厂检验应包括涂层外观质量、涂层厚度和漏点的检验,各项检验应按下列要求进行:
1外涂层的外观质量应逐根进行检查。外观要求平整,色泽均匀,无气泡、开裂及缩孔,允许有轻度橘皮状花纹。
2使用涂层测厚仪,沿每根钢管长度随机取三个位置,测量每个位置圆周方向均勾分布的任意四点的防腐层厚度并记录,结果应符合本标准第3.0.2条的要求,不符合涂层厚度要求的,应按本标准第7.0.2条的规定复涂。
3应用电火花检漏仪对钢管外涂层进行逐根检查,漏点数量在下述范围内时,可按本标准第7.0.1条的规定进行修补:当钢管外径小于325mm时,平均每米管长漏点数不超过1.0个;当钢管外径等于或大于325mm时,平均每平方米外表面积漏点数不超过0.7个。当漏点超过上述数量时,或个别漏点的面积大于或等于250cm2时,经与买方协商,应按本标准第7.0.2条或第7.0.3条的要求对该钢管进行处理。751
SY/T 0315-—1997
6.4外涂层钢管的型式检验
6.4.1每批连续生产环氧粉末外涂层钢管10km及以上的,投产后,应在500m、5000m及10000m处截取长度为500mm左右的管段试件,做表6.4.1中的各项指标测试,以后每10000m截取一次管段试件。每批连续生产环氧粉末外涂层钢管10km以下的,可由防魔厂与买方协商确定抽样频率。表 6. 4. 1外涂层钢管的型式检验项目及验收指标试验项目
24h或48h阴极剥离(mm)
抗2.5°弯曲
抗1.5J冲击
附着力(级)
验收指标
无裂纹
无针孔
试验方法
附录 C
附录 F
附录 G
附录 H
6.4.2若试验结果不符合本标准表6.4.1的要求,应立即调整涂敷工艺参数。同时,在该不合格试验管段与前-一合格试验管段之间,追加两个试件,重新测试。当两个重做试验的试件均合格时,则该区间内涂敷过的钢管可以通过验收。若重作的两个试件中有个不合格,则应将前个试验合格到该不合格试验管段之间的所有产品均视作不合格。以后的生产应按本标准第6.4.1条的要求抽取试验管段进行测试。
6.4.3不合格产品应按本标准第7.0.3条的要求重涂。7涂层的修补、复涂及重涂
7.0.1采用局部修补的方法来修补涂层缺陷时,应符合下列要求:1缺陷部位的所有锈斑、鳞屑、污垢和其他杂质及松脱的涂层必须清除掉,2将缺陷部位打磨成粗糙面;
3用于燥的布和刷子将灰尘清除干净;4直径小于或等于25mm的缺陷部位,应用环氧粉末生产厂推荐的热熔修补棒,双组分环氧树脂涂料或买方同意使用的同等物料进行局部修补;5直径大于25mm且面积小于250cm2的缺陷部位,可用环氧粉末生产厂推荐的双组分环氧树脂涂料或买方同意使用的同等物料进行局部修补;6修补材料应按照生产厂家推荐的方法使用7所修补涂层的厚度值应满足本标准第6.3.1条的要求。7.0.2如果钢管涂层的厚度达不到本标准第3.0.2条的要求,应进行复涂(在第一次涂层上再涂敷另一层)。复涂时,必须避免起泡、爆皮和损伤原有的涂层。复涂后应达到本标准第6.3.1条的质量检验要求。
7.0.3如果外涂层钢管型式检验不合格,则必须进行重涂。如果涂层漏点的数量或个别漏点的面积超过本标准第6、3.1条的规定,经与买方协商,应进行复涂或重涂。重涂时,应将钢管表面加热到不超过275℃,使涂层软化,然后刮去涂层,再进行喷(抛)射处理,重涂前必须将全部涂层清除干净。重涂应按本标准第5章的涂敷要求进行,重涂后应按本标准第6章的质量要求进行质量检验。复涂后,涂层质量应达到本标准第7.0.2条的要求。8成品管的标记、装运和贮存
8.1标记
8.1.1经质量检验合格的外涂层钢管应在其外壁距管端1m处作出标记,标明钢管规格、材质、等级、752
SY/T 0315—1997
生产厂名称、执行标准;外涂层的类型、等级、防腐管编号、检验员代号、涂敷厂名称、生产日期、执行标准等,并向用户提供出厂合格证。8.2装运
成品管应轻吊轻运,防止撞击变形和机械损伤。8.2.1
8.2.2装运时,应防止长钢管产生较大的弯曲而损伤外涂层。8.2.3在操作过程中钢管被损坏,应按照所使用钢管的技术要求或标准进行处理。8.2.4在操作过程中涂层被损坏,应按照本标准第7章的要求进行处理。8.2.5涂过的每根成品管都应套上隔离垫圈。垫圈的尺寸和位置应以堆放时被保护涂层不受损坏为原则。
8.3.1防腐厂应按照买方的要求提供堆放场地和贮存设施、方法的详细说明。8.3.2成品管应按涂层类型及钢管规格分开堆放,并应排列整齐、有明显标识。涂层检验不合格的钢管不得与成品管混放。在室外堆放时,场地应设立垫木、土台等管托,其高度应高于自然地面150mm、管托间距4m。防腐管堆放层数应符合表8.3.2的要求。表 8. 3. 2成品管堆放层数
管径d
最大堆
放层数
200≤d300
300d<400
8.3.3成品管堆放地点应通风良好,避免日光曦晒、丽淋。9涂数生产的安全、卫生和环境保护400≤<500
500≤d<600
d≥600
9.0.1涂敷生产的安全、环境保护应符合现行的国家标《涂装作业安全规程涂漆前处理工艺安全》GB7692及《涂装作业安全规程涂漆前处理通风净化》GB7693的要求。9.0.2钢质管道除锈、喷涂生产过程中,各种设备产生的噪音,应符合现行的国家标准《工业企业噪声控制设计规范》GBJB7的有关规定。9.0.3除锈、喷涂车间空气中粉尘含量不得超过《工业企业设计卫生标准》TJ36--1979的规定。9.0.4除锈及喷涂作业中所有机械设施的旋转和运动部位均应设有防护罩等安全保护设施。9.0.5环氧粉末喷涂区的电气设备应符合国家有关爆炸危险场所电气设备的安全规定,电气设施应整体防爆,操作部分应设触电保护器。10补口、下沟和回填
10.1现场补口及质量检验
10.1.1现场补口宜采用与管体相同的环氧粉末涂料进行热喷涂。喷涂必须在水压试验前进行,以免因钢管内存水而无法加热到环氧粉末要求的固化温度。10.1.2钢管表面的补口区域在喷涂之前必须进行喷射除锈处理,其表面质量应达到GB/T8923一1988要求的 Sa 2%级。处理后的表面不应有油污。10.1.3喷射除锈后必须清除补口处的灰尘和水分,同时将焊接时飞溅形成的尖点修平,并将管端补口搭接处15mm宽度范围内的涂层打毛。10.1.4补口喷涂的工艺参数按以下要求确定:753
SY/T 0315—1997
1在补口施工开始前,应以拟定的喷涂工艺,在试验管段上进行补口试喷,直至涂层质量符合本标准第6章的要求。
对直径273mm及以上管径的补口施工,应以与施工管径同规格的短管作为喷涂试验管段。加工出的试件尺寸应符合表10.1.4的规定。表10.1.4试验管段试件规格
附着力
抗弯曲
抗冲击
阴极剥离
试件尺寸
100mm(轴向)×100mm(周向)×钢管壁厚300mm(轴向)×30mm(周向)×钢管壁厚350mm(轴向)×170mm(周向)×钢管壁厚150mm(轴向)×150mm(周向)×钢管壁厚对直径219mm及以下管线的补口施工,用直径273mm的短管作为喷涂试验管段,并加工出上述规格的试件,但厚度应与施工管线相同,也可由施工和管线使用部门协商确定试件的制样办法。2对每天补口施工的头一道口,喷涂后应进行现场附着力检验。方法是:喷涂后待管体温度降至环境温度.用刀尖沿钢管轴线方向在涂层上刻划两条相距10mm的平行线,再刻划两条相距10mm并与前两条线相交成30°角的平行线,形成一个平行四边形。要求各条刻线必须划透涂层。然后,把刀尖插人平行四边形各内角的涂层下,施加水平推力。如果涂层呈片状剥离,应调整喷涂参数,直至涂层呈碎末状剥离为止。
10.1.5采用感应式加热器将补口处管体加热到规定温度,允许偏差为士5℃,然后进行喷涂。要求喷涂厚度与管体涂层平均厚度相同,并与管体涂层搭边不小于25mm。10.1.6补口后,应对每道口的外观、厚度及漏点进行检测,并作出记录。1外观质量:目测,涂层表面应平整光滑,不得有明显流。2厚度检测:用涂层测厚仪绕焊口两侧补口区上、下、左、右位暨共8点进行厚度测量。其最小厚度不得小于管体涂层的最小厚度。若有小面积厚度不够,可打毛后用涂料进行修补,若厚度不够处的面积超过钢管补口区表面积1/3,则应重新喷涂。3漏点检测:用电火花检漏仪,以5V/um的直流电压对补口区涂层进行检测,如有漏点,应按本标准第7章的要求进行处理。
10.2下沟、回填
10.2.1补口全部验收合格后,在管线下沟前,必须按《长输管道线路工程施工及验收规范》SYJ4001的有关规定进行全线再检测。如发现损伤处,应按本标准第7章的要求进行处理,合格后方可回填。10.2.2回填应按现行标准SYJ4001的有关要求进行。10.2.3回填后,应使用地面音频检漏仪进行全线检测,发现漏点必须进行修补。11交工资料
11.0.1环氧粉末涂料的质量证明书、合格证及有关测试项目的复验报告。11.0.2修补用的双组分液体环氧涂料的质量证明书、合格证及有关测试项目的复验报告。11.0.3环氧粉末外涂层生产过程中质量检验报告及钢管外涂层质量检验报告。11.0.4试验报告。
11.0.5外涂层生产质量证明书,内容包括:工程名称、工程编号、涂料名称及型号、涂层质量指标、技术负责人、质量负责人等。
11.0.6安装前涂层检验资料。
11.0.7补口记录及检验资料。
11.0.8回填前涂层检验资料。
11.0.9地面音频检漏及修补、复涂、重涂资料。用户要求的其他技术资料。
附录A
环氧粉末的固化时间试验
本试验需要的设备应符合下列要求:A. 0. 1
电热板,温度精度为土3℃;
金属板,尺寸为150mm×150mm×25mm;2
脱膜剂(甘油),要求能耐300℃高温而不会与环氧粉末相粘;4
接触式温度计;
计时器;
6拉延板(形状见图A.0.1);
缺口(25±1)mm×约0.9 mm
图A.0.1拉延板
镊子(小钳子);
8刮刀,
9通用小刀;
10差示扫描量热仪(DSC)。
A.0.2试验步骤应符合下列规定:1在金属板的上表面喷涂两层脱膜剂。2加热金属板并保持温度在230℃士3℃或180℃土3℃。SY/T 0315-1997
3在金属板上用拉延板把环氧粉末迅速铺开,涂敷成一层薄膜,使膜厚在300~400μm之间;当金属板上的粉末开始熔化时,立即起动计时器开始计时。4趁涂膜未完全胶化之前,用把通用小刀或刮刀将涂膜划分为10条带状,如图A.0.2所示。滁层
用刀划分涂层
一金鼠板
涂层平板划线
图 A.0.2
SY/T 0315-1997
5经过30s士3s以后,用镊子夹起第1条涂膜带,并立即淬入冷水中。6每经过30s土3s,重复一次上款中的操作。注意应按从上到下的先后顺序取下、淬冷并按顺序摆放。
7使用一台差示扫描量热仪(DSC),按本标准附录B的要求,测定△T(玻璃化温度的变化值)或固化百分率。
8按粉末生产厂的规定,绘出时间对△T。或时间对固化百分率的曲线。A.0.3试验报告应包括下列内容:1对应AT。为2℃的时间或对应99%固化百分率的时间S;2试验日期。
附录B
环氧粉末及其涂层的热特性试验B.0.1本试验用于测定环氧粉末及涂层的玻璃化温度(T。)和反应热(AH)以及涂层的固化百分率(C)。
B.0.2本试验需要的设备应符合下列规定:1带制冷设备的差示扫描量热仪(DSC仪),2分析天平,精确到0.1mg;
3试样密封器;
4带盖铝制试样Ⅲ。
B.0.3试验步骤应符合下列规定:1取10mg士1mg的环氧粉末或涂层作试样,放人预先称好的试样血中,盖上盖子密封试样并称量,试样的质量精确到0.1mg。
2将试样和参照物放入差示扫描量热仪的干燥惰性气体保护测量池中。3对环氧粉末试样,按下列操作程序完成其热扫描:1)以20℃/min的速率对试样加热,从25℃土5℃加热到70℃士5℃,然后将试样急冷到25℃±5℃;
2)以20℃/min的速率对同一试样加热,从25℃士5℃加热到285℃±10℃,然后将试样急冷到25℃±5℃:
3)以20℃/min的速率对试样加热,从25℃士5℃加热到150℃士10℃;4:对涂层试样,按下列操作程序完成其热扫描:1)以20℃/min的速率对试样加热,从25℃±5℃加热到110℃士5℃,在110℃时保持1.5min,然后将试样急冷到25℃±5℃;
2)以20℃/min的速率对同一试样加热,从25℃士5℃加热到285℃士10℃,然后将试样急冷到25℃±5℃;
3)以20℃/min的速率对试样加热,从25℃士5℃加热到150℃士10℃。B.0.4试验结果应按以下要求计算:1对应于B.0.3条第3款中2)、3)与B.0.3条第4款中2)、3)所得的每一个热扫描线,确定其相应的T。值,这些值是在低温端的外推基线与曲线转折点处的切线交点上。此外,还要确定相应的反应放热量△H、△H,(见图B.0.4-1和图B.0.4-2)。756
激度(℃)
操作过程
操作过程
图B.0.4-1对环氧粉末热扫描
2对于涂层,用公式(B.0.4-1)计算出T。值的变化。ATg — Tg4 — T3
式中:△TT。值的变化(℃);
温度(℃)
SY/T0315—1997
操作过程
操作过程
图B.0.4-2对涂层热扫描
(B.0.4-1 )
由B.0.3中第4款中的3)热扫描得到的T。值(℃),Tx4
由B.0.3中第4款中的2)热扫描得到的T。值(℃)。3对于涂层,用公式(B.0.4-2)计算出固化百分率。AH-AHL ×100
式中:
固化百分率(%),
由B.0.3中第3款中的2)热扫描得到的反应放热量(J/g);△H,-—由B.0.3中第4款中的2)热扫描得到的反应放热量(J/g)。B.0.5试验报告包括以下内容:
1差示扫描量热仪的型号,
2对于环氧粉未,报告T、Tz和AH值,3对于涂层,报告了T3、T、△H 和C的值;4试验日期。
附录C
涂展的耐阴极剩离试验
C.0.1本试验需要的设备应符合下列规定:可调直流稳压电源;
2热板或烘箱,温度精度为士3℃;3盛有石英砂的钢制浅盘;
甘汞电极,
铂丝或碳电极;
6内径75mm±3mm塑料圆簡;
73%的 NaCI溶液;
8通用小刀。
( B. 0. 4-2 )
SY/T 0315--1997
C.0.2实验室涂敷试件尺寸约为100mm×100mm×6mm。管段试件尺寸约为100mm×100mm×管壁厚度。每组试件数为2件。
C.0.3试验步骤
1本试验应使用经确认没有漏点的试件,电火花检漏仪最低检漏电压应为1800V。2在试件的中心钻一个直径3.2mm的盲孔,透过涂层,露出钢基板。3把塑料圆簡中心对准盲孔放在试件上,并用密封胶粘好,不应漏水。4往简内注入至少300 mL的NaC1溶液,并在简上作出液面位置标记。将电极插人溶液中与直流电源的正极连接,再将裸露盲孔的试件与负极连接。5施加电压于试件(对甘汞基准电极施以电压),在下列一种或多种试验条件下,保持温度不变:1) 1.5 V,20℃±3℃,28 d;
2) 1.5 V,65℃±3℃,48 h;
3)3.5V,65℃±3℃,24 h,
试验过程中,按需要添加蒸馏水以保持液面高度。6上述试验周期结束后,拆除电解槽,取下试件,将其在空气中冷却到20℃土3℃。在开始移出电源起的1h内,对试件的耐阴极剥离性能进行测试。7以盲孔为中心,用小刀划出放射线,如图C.0.3所示。线应划透涂层达到基底,并且从盲孔算起,延伸距i离至少达到20mm。
8用刀尖从盲孔处开始,插入涂层下面,以水平方向的力沿射线方向撬剥涂层,直到涂层表现出明显的抗撬剥性能为止。9从盲孔中心开始,测量各个剥距离,并求其平均值,即为该试件的阴极剥离距离。
C.0.4用平行试验两个试件阴极剥离值的算术平均值作为该组试件的阴极剥离值。
C.0.5.试验报告应包括以下内容:1平均剥离值;
2试验日期。
附录D
涂层的耐化学腐蚀试验
D.0.1本试验所需浸泡介质应符合表D.0.1的规定。试验使用的介质
表 D. 0. 1i
稀盐酸
10%氯化钠加稀硫酸
10%氯化钠水溶液
图C.0.3在试件上划透
涂层的放射线
蒸馏水
5%氢氧化钠水溶液
等质量的碳酸镁和碳酸钙饱和水溶液pH值
D.0.2实验室涂敷试件尺寸约为200mm×25mm×6mm,各边缘部位都应覆盖住,不得裸露基底。每种介质浸泡至少3件试件。
D.0.3试验步骤应符合下列规定:758
SY/T 0315-—1997
1将试件竖着放人浸泡容器内,加人足够的介质,使试件长度的一半淹没于其中。2盖好容器盖,保持温度20℃士3℃,经过90d,并保持原来的液面高度,如液面有所下降,应添加适量的蒸馏水。
3试验周期结束后,取出试件并观察其涂层是否有脱色、隆起、软化、起泡爆皮、开裂、剥离、附着力降低等现象。
D.0.4试验报告应包括以下内容:1在各种介质中浸泡90d以后涂层的情况;2试验日期。
附录E
涂层的孔隙率测定
本试验需要的设备应符合下列规定:1
体视显微镜;
台虎钳或专用弯曲机;
3干冰或冷冻箱;
通用小刀。
E.0.2实验室涂敷试件尺寸约为200mm×25mm×6mm;管段试件尺寸约为200mm×25mm×管壁厚度其中200mm为管段轴向尺寸。每组试件为3件。E.0.3试验步骤应符合下列规定:将试件冷却到--30℃以下,并在台钳或专用弯曲机上折弯到约180°2在鸾曲的试件上撬下块涂层,并放大40倍观察涂层的孔隙率。3按图E.0.3-1和图E.0.3-2中所示的等级图评定试件的孔隙率等级。E.0.4以3件试件中级别最低的试验结果分别代表该组试件的涂层断面孔隙率等级和涂层粘结面孔隙率等级。
E.0.5试验报告应包括如以下内容:1断面孔隙率等级;
2粘结面孔隙率等级;
3试验日期。
890082880
图 E. 0. 3-1
涂层断面孔隙率等级
980888
图E.0.3-2涂层黏结面孔隙率等级759
小提示:此标准内容仅展示完整标准里的部分截取内容,若需要完整标准请到上方自行免费下载完整标准文档。
标准图片预览:





- 其它标准
- 热门标准
- 石油天然气行业标准(SY)
- SY/T7615—2021 陆上纵波地震勘探资料处理技术规程
- SY/T5355-2000 油藏地质特征描述技术要求 碳酸盐岩潜山油藏部分
- SY/T5579.3-2008 油藏描述方法 第3部分:碳酸盐岩潜山油藏
- SY/T6110-1994 碳酸盐岩气藏开发地质特征描述
- SY/T6223-2013 钻井液净化设备配套、安装、使用和维护
- SY/T6423.3-2013 石油天然气工业 钢管无损检测方法 第3部分:焊接钢管用钢带钢板分层缺欠的自动超声检测
- SY/T5388-2000 碳酸盐岩储层的划分方法
- SY/T6373-2008 油气田电网经济运行规范
- SY/T6420-2008 油田地面工程设计节能技术规范
- SY/T5913-1994 岩石制片方法
- SY/T6374-2008 机械采油系统经济运行规范
- SY5974-2014 钻井井场、设备、作业安全技术规程
- SY/T0330-2004 现役管道的不停输移动推荐作法
- SY/T6721-2008 油田生产系统水平衡测试和计算方法
- SY/T6537-2002 天然气净化厂气体及溶液分析方法
- 行业新闻
请牢记:“bzxz.net”即是“标准下载”四个汉字汉语拼音首字母与国际顶级域名“.net”的组合。 ©2025 标准下载网 www.bzxz.net 本站邮件:bzxznet@163.com
网站备案号:湘ICP备2025141790号-2
网站备案号:湘ICP备2025141790号-2