- 您的位置:
- 标准下载网 >>
- 标准分类 >>
- 化工行业标准(HG) >>
- HG/T 3849-2008 硬质橡胶 拉伸强度和拉断伸长率的测定
标准号:
HG/T 3849-2008
标准名称:
硬质橡胶 拉伸强度和拉断伸长率的测定
标准类别:
化工行业标准(HG)
标准状态:
现行出版语种:
简体中文下载格式:
.zip .pdf下载大小:
168.64 KB
点击下载
标准简介:
HG/T 3849-2008.Ebonite-Determination of tensile strength and elongation at break.
1范围
HG/T 3849规定了硬质橡胶拉伸强度和拉断伸长率的测定。
HG/T 3849适用于耐介质、耐电、耐热、耐冲击等硬质橡胶。
2规范性引用文件
下列文件中的条款通过本标准的引用而成为本标准的条款。凡是注日期的引用文件,其随后所有的修改单(不包括勘误的内容)或修订版均不适用于本标准,然而,鼓励根据本标准达成协议的各方研究是否可使用这些文件的最新版本。凡是不注日期的引用文件,其最新版本适用于本标准。
GB/T 2941橡胶物理试验用试样的准备与调节通用程序(GB/T 2941-2006,idt ISO 23529:2004)
3术语和定义
下列术语和定义适用于本标准
硬质橡胶ebonite
是在橡胶中加入硫磺和其他配合剂,经硫化制造成的一种硬质材料,由于大量硫化剂的作用使它具有较高的硬度。
4试验仪器
4.1试验机
4.1.1试验机必须校准合格,同时保证使用力值在满标量程的15%~85%范围内。
4.1.2试验装置的移动速度必须保持恒定,并使施加的作用力在30s士15s内达到最大值。
4.2 夹持器
上、下夹持器由夹持表面对试样施加一均匀的压力,使试样夹紧。
4.3基准标记器
基准标记器应该有在同一平面上两条平行直线标志的光滑表面,表面宽度应在0.05mm~0.08mm之间。长度至少15mm,标记面与侧面至少成75°角。标记表面中心的距离应在所需距离的0.05mm之内。
部分标准内容:
备案号:23341—2008
中华人民共和国化工行业标准
HG/T38492008
代替HG/T3849—2006
硬质橡胶
拉伸强度和拉断伸长率的测定
Ebonite--Determination of tensile strength and elongation at break2008-02-01发布
2008-07-01实施
中华人民共和国国家发展和改革委员会发布前言
HG/T3849—2008
本标准修改采用美国材料与试验协会标准ASTMD2707:1985《硬质橡胶拉伸试验的标准方法》,对HG/T3849--2006《硬质橡胶拉伸强度和拉断伸长率的测定》进行修订。本标准与ASTMD2707:1985的主要差异:取值方法不同,ASTMD2707:1985规定取平均值,本标准规定取中位数;由于不具备条件,本标准没有参与精密度一章。本标准与HG/T3849-2006的主要差异:“引用标准”改为“规范性引用文件”;-5.2.2改为“在狭窄平行部分以外断裂或有明显缺陷的试样数据作废,应重新取样测定”;根据标准化管理委员会2003年2月10日国标委农轻函【2003】8号文在公式(2)前补充:“8.2硬质橡胶拉断伸长率按式(2)计算:”。本标准自实施之日起代替HG/T3849-2006。本标准由中国石油和化学工业协会提出。本标准由全国橡胶与橡胶制品标准化技术委员会橡胶物理和化学试验方法分技术委员会(SAC/TC35/SC2)归口。
本标准起草单位:沈阳第四橡胶(厂)有限公司。本标准主要起草人:全玲、脱锐、张岩、王纲。本标准所代替标准的历次版本发布情况为:-GB/T1701—1979.GB/T1701--1982、GB/T1701—2001;根据中华人民共和国国家发展和改革委员会2006年第46号公告,由原国家标准GB/T1701--2001转为行业标准HG/T3849—2006,但没有重新出版。I
KAoNiKAca
硬质橡胶拉伸强度和拉断伸长率的测定HG/T3849—2008
警告:使用本标准的人员应熟悉正规实验室操作规程。本标准无意涉及因使用本标准可能出现的所有安全问题。制定相应的安全和健康制度并确保符合国家法规是使用者的责任。1范围
本标准规定了硬质橡胶拉伸强度和拉断伸长率的测定。本标准适用于耐介质、耐电、耐热、耐冲击等硬质橡胶。2规范性引用文件
下列文件中的条款通过本标准的引用而成为本标准的条款。凡是注日期的引用文件,其随后所有的修改单(不包括勘误的内容)或修订版均不适用于本标准,然而,鼓励根据本标准达成协议的各方研究是否可使用这些文件的最新版本。凡是不注日期的引用文件,其最新版本适用于本标准。GB/T2941橡胶物理试验用试样的准备与调节通用程序(GB/T2941一2006,idtISO23529:2004)
3术语和定义
下列术语和定义适用于本标准
硬质橡胶ebonite
是在橡胶中加人硫磺和其他配合剂,经硫化制造成的一种硬质材料,由于大量硫化剂的作用使它具有较高的硬度。
4试验仪器
4.1试验机
4.1.1试验机必须校准合格,同时保证使用力值在满标量程的15%~85%范围内。4.1.2试验装置的移动速度必须保持恒定,并使施加的作用力在30s士15s内达到最大值。4.2夹持器
上、下夹持器由夹持表面对试样施加一均匀的压力,使试样夹紧。4.3基准标记器
基准标记器应该有在同一平面上两条平行直线标志的光滑表面,表面宽度应在0.05mm0.08mm之间。长度至少15mm,标记面与侧面至少成75°角。标记表面中心的距离应在所需距离的0.05mm之内。免费标准bzxz.net
4.4标记器座
标记器座应有一平坦不能弯曲表面(如硬木、玻璃或塑料板)。墨水对试样的性能不应有影响,并且与试样的颜色要呈鲜明的对比。5试样
5.1形状和尺寸
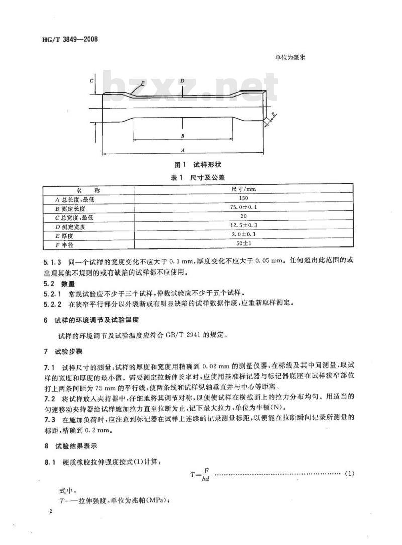
5.1.1应制备如图1所示的形状和尺寸的试样,试样可以用铣刀加工,也可以用模型硫化,表面和侧面要求光滑平整。
5.1.2试样尺寸应保持在下列公差范围内(见表1)。1
HG/T3849—-2008
A总长度,最低
B测定长度
C总宽度,最低
D测定宽度
E厚度
F半径
图1试样形状
表1尺寸及公差
尺寸/mm
75.0±0.1
12.5±0.3
单位为毫米
5.1.3同一个试样的宽度变化不应大于0.1mm,厚度变化不应大于0.05mm。任何超出此范围的或出现其他不规则的或有缺陷的试样都不应使用。5.2数量
5.2.1常规试验应不少于三个试样,仲裁试验应不少于五个试样。5.2.2在狭窄平行部分以外裂断或有明显缺陷的试样数据作废,应重新取样测定。6试样的环境调节及试验温度
试样的环境调节及试验温度应符合GB/T2941的规定。7试验步骤
7.1试样尺寸的测量:试样的厚度和宽度用精确到0.02mm的测量仪器,在标线及共中间测量,取试样的宽度和厚度的最小值。需要测定拉断伸长率时,应使用基准标记器与标记器底座在试样狭窄部位打上两条间距为75mm的平行线,使两条线和试样纵轴垂直并与中心等距离。7.2将试样放入夹持器中,仔细地将其调节对称,以便使试样在横截面上的拉力分布均匀。用适当的匀速移动夹持器给试样施加拉力直至拉断为止,记下最大拉力,单位为牛顿(N)。7.3在施加负荷时,应注意到标记器在试样上连续的记录测量标距,以便能在拉断瞬间记录所测量的标距,精确到0.2mm。
8试验结果表示
硬质橡胶拉伸强度按式(1)计算:8.1
式中:
-拉伸强度,单位为兆帕(MPa);F
TLKAONLKAca
一试样拉断时最大负荷,单位为牛顿(N);d-—试样的厚度,单位为毫米(mm);b—试样狭窄平行部分的宽度,单位为毫米(mm)。试验结果以中位数表示,取小数点后位1)。8.2硬质橡胶拉断伸长率按式(2)计算:E-
式中:
E-—拉断仲长率,单位为百分率(%)Lo——试样的初始标距,单位为毫米(mm);L-Lo
一试样在拉断时标线间的距离,单位为毫米(mm)。试验结果以中位数表示,取小数点后一位2)。9试验报告
试验报告应包括下列内容:
a)本标准编号或标准名称;
样品的名称或代号:
试验环境;
硫化条件;
试验结果:
试验日期;
试验者;
审核者。
采用说明:
1)、2)ASTMD2707+1985中无此项规定。HG/T3849--2008
硬质橡胶
中华人民共和国
化工行业标准
拉伸强度和拉断伸长率的测定
HG/T3849—2008
出版发行:化学工业出版社
(北京市东城区青年湖南街13号邮政编码100011)北京云浩印刷有限责任公司印装880mm×1230mm1/16印张%字数7千字2008年6月北京第1版第1次印刷
书号:155025·0585
购书咨询:010-64518888
售后服务:010-64518899
网址:http://cip.com.cn800
凡购买本书,如有缺损质量问题,本社销售中心负责调换。版权所有违者必究
rIKAoNrKAca-
小提示:此标准内容仅展示完整标准里的部分截取内容,若需要完整标准请到上方自行免费下载完整标准文档。
标准图片预览:





- 其它标准
- 热门标准
- HG化工标准
- HG/T3536-2003 工业循环冷却水污垢和腐蚀产物中二氧化碳含量的测定方法
- HG/T4533-2013 化妆品用硫酸钡
- HG/T5523-2019 胶鞋、运动鞋抓地性能试验方法
- HG/T4388-2012 对叔丁基酚醛增粘树脂(204 树脂)
- HG/T2735-2009 代替 HG/T 2735-1995 搪玻璃釉熔流性测定方法
- HG/T2572-1994 工业活性氧化锌
- HG/T3475-1999 化学试剂 葡萄糖
- HG/T3050.1-2020 橡胶或塑料涂覆织物整卷特性的测定 第1部分:测定长度、宽度和净质量的方法
- HG/T3770-2005 间-(β-羟乙基砜硫酸酯)苯胺
- HG/T2257-2011 代替 HG/T 2257-1991 照相化学品 成色剂挥发分的测定
- HG/T3985-2007 聚四氟乙烯波纹管膨胀节
- HG/T3380-2003 氨基漆稀释剂
- HG/T2954-2008 原子吸收光谱分析方法标准编写格式
- HG/T3482-2003 化学试剂 氯化锂
- HG/T3227.2-2020 代替HG/T 3227. 2-2009轮胎外胎模具 第2部分:两半模具
- 行业新闻
网站备案号:湘ICP备2025141790号-2