【NB能源标准】 K 应用于核电厂的一级概率安全评价第6部分:功率运行其他外部事件的筛选和保守分析
- NB/T20037.6-2017
- 现行
- 点击下载此标准
标准号:
NB/T 20037.6-2017
标准名称:
K 应用于核电厂的一级概率安全评价第6部分:功率运行其他外部事件的筛选和保守分析
标准类别:
能源标准(NB)
标准状态:
现行出版语种:
简体中文下载格式:
.zip .pdf下载大小:
10.49 MB
点击下载
标准简介:
NB/T 20037.6-2017RK.Level 1 probabilistic safety assessment for nuclear power plant application-Part 6: Screening and conservative analysis of other external events at-power.
1范围
NB/T 20037.6规定了功率运行其他外部事件的筛选和保守分析要求,保证针对不同设计方案的核电机组的其他外部事件的筛选和保守分析标准化,使其质量满足要求。
NB/T 20037.6适用于压水堆核电厂除地震、内部水淹、内部火灾外的其他外部事件的筛选和保守分析,低功率和停堆工况及其他堆型的核电厂可参照执行。
2规范性引用文件
下列文件对于本文件的应用是必不可少的。凡是注日期的引用文件,仅所注日期的版本适用于本文件。凡是不注日期的引用文件,其最新版本(包括所有的修改单)适用于本文件。
NB/T 20037.1 应用于核电厂 的一级概率安全评价第1部分: 总体要求
NB/T 20037.11应用于核电厂的一级概率安全评价第11部分: 功率运行内部事件
3术语、定义及缩略语
NB/T20037.1界定的定义、术语以及缩略语均适用于本文件。
4技术要求
4.1 总则
本章的目的是为其他外部事件的筛选和保守分析提供技术要求。各项技术要求对于单一和叠加的外部事件均适用。
外部事件的筛选和保守分析,一般是外部事件PSA首先要完成的工作。通过本部分的工作,分析人员可以确定哪些外部事件可以被筛除,而不需要进一步的PSA分析。
本部分要求的基本原则包括:
a)对所有可能 会影响核电厂的潜在外部事件(包括自然的和人为的),都需要加以考虑,且对其中任何事件的筛除都应基于明确的依据,未被筛除的事件留待简化或详细的PSA分析;
b)确定一套筛选准则,以作为筛除事件的明确依据;
部分标准内容:
备案号:59630—2017
中华人民共和国能源行业标准
NB/T20037.6—2017RK
应用于核电厂的一级概率安全评价第6部分:功率运行其他外部事件的筛选和保守分析
Level1probabilisticsafetyassessmentfornuclearpowerplantapplicationPart6:Screening and conservativeanalysis of other externalevents at-power2017-04-01发布
国家能源局
国家核安全局
2017-10-01实施
2规范性引用文件
3术语、定义及缩略语.
4技术要求
5同行评估
附录A(资料性附录)
参考文献
外部事件通用清单
NB/T20037.6—2017RK
NB/T20037.6—2017RK
NB/T20037《应用于核电厂的一级概率安全评价》分为13个部分:-第1部分:总体要求:
-第2部分:低功率和停堆工况内部事件:第3部分:功率运行内部水淹:
一第4部分:功率运行内部火灾:—第5部分:功率运行地震:
一第6部分:功率运行其他外部事件的筛选和保守分析:一第7部分:功率运行强风;
第8部分:功率运行外部水淹:
第9部分:功率运行其他外部灾害:第10部分:功率运行抗震裕度评价:第11部分:功率运行内部事件:第12部分:低功率和停堆工况外部事件:一第13部分:PSA应用的过程和质量要求。本部分为NB/T20037的第6部分。本部分按照GB/T1.1一2009给出的规则起草。本部分主要参考ASME/ANSRA-Sa:2009,并结合IAEA有关技术文件补充。本部分由能源行业核电标准化技术委员会提出。本部分由核工业标准化研究所归口。本部分起草单位:中国核电工程有限公司、苏州热工研究院有限公司、上海核工程研究设计院、中广核工程有限公司。
本部分主要起草人:马原、喻新利、闫林、王怡明、赵博、王伟金、李琳、张冰。本部分于2016年8月30日,经国家核安全局审查认可。I
1范围
应用于核电厂的一级概率安全评价NB/T20037.6—2017RK
第6部分:功率运行其他外部事件的筛选和保守分析本部分规定了功率运行其他外部事件的筛选和保守分析要求,保证针对不同设计方案的核电机组的其他外部事件的筛选和保守分析标准化,使其质量满足要求。本部分适用于压水堆核电除地震、内部水淹、内部火灾外的其他外部事件的筛选和保守分析,低功率和停堆工况及其他堆型的核电厂可参照执行。2规范性引用文件
下列文件对于本文件的应用是必不可少的。凡是注日期的引用文件,仅所注日期的版本适用于本文件。凡是不注日期的引用文件,其最新版本(包括所有的修改单)适用于本文件。NB/T20037.1应用于核电厂的一级概率安全评价第1部分:总体要求NB/T20037.11应用于核电厂的一级概率安全评价第11部分:功率运行内部事件3术语、定义及缩略语
NB/T20037.1界定的定义、术语以及缩略语均适用于本文件。4技术要求
4.1总则
本章的目的是为其他外部事件的筛选和保守分析提供技术要求。各项技术要求对于单一和叠加的外部事件均适用。
外部事件的筛选和保守分析,一般是外部事件PSA首先要完成的工作。通过本部分的工作,分析人员可以确定哪些外部事件可以被筛除,而不需要进一步的PSA分析。本部分要求的基本原则包括
a)对所有可能会影响核电厂的潜在外部事件(包括自然的和人为的),都需要加以考虑,且对其中任何事件的筛除都应基于明确的依据,未被筛除的事件留待简化或详细的PSA分析:确定一套筛选准则,以作为筛除事件的明确依据b)
如果利用筛选准则无法定性筛除某外部事件,那么将可论证的保守分析或包络分析与定量筛选c)
准则结合使用,也可以作为该事件不进行详细分析的有力依据。4.2要求
外部事件筛选和保守分析的高层次要求见表1:各高层次要求的支持性要求见表2~表61
NB/T20037.6—2017RK
HLREXT-A
HLR-EXT-B
HLR-EXT-C
HLR-EXT-D
HIR-EXT-E
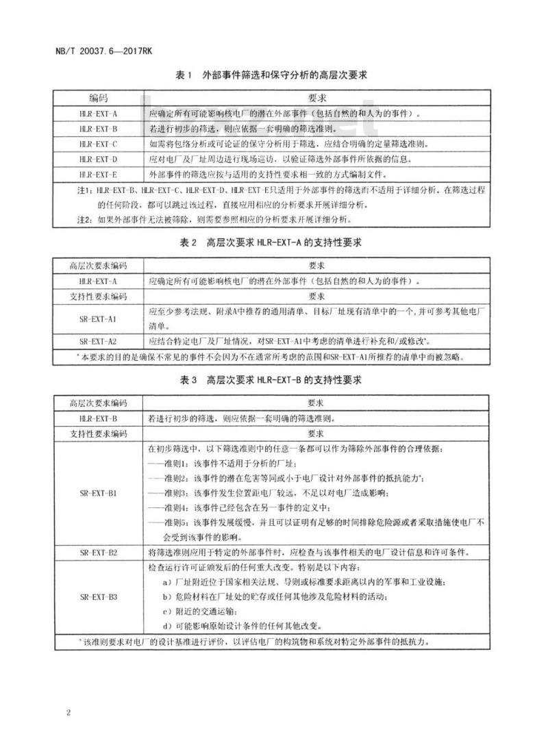
表1外部事件筛选和保守分析的高层次要求要求
应确定所有可能影响核电厂的潜在外部事件(包括自然的和人为的事件)若进行初步的筛选,则应依据一套明确的筛选准则。如需将包络分析或可论证的保守分析用于筛选,应结合明确的定量筛选准则。应对电厂及厂址周边进行现场访,以验证筛选外部事件所依据的信息。外部事件的筛选应按与适用的支持性要求相一致的方式编制文件。注1:HLR-EXT-B、HLR-EXT-C、HLR-EXT-D、HLR-EXT-E只适用于外部事件的筛选而不适用于详细分析。在筛选过程的任何阶段,都可以跳过该过程,直接应用相应的分析要求开展详细分析、注2:如果外部事件无法被筛除,则需要参照相应的分析要求开展详细分析。表2高层次要求HLR-EXT-A的支持性要求高层次要求编码
HLR-EXT-A
支持性要求编码
SR-EXT-A1
SR-EXT-A2
应确定所有可能影响核电厂的潜在外部事件(包括自然的和人为的事件)要求
应至少参考法规、附录A中推荐的通用清单、目标厂址现有清单中的一个,并可参考其他电厂清单。
应结合特定电厂及厂址情况,对SR-EXT-A1中考虑的清单进行补充和/或修改本要求的目的是确保不常见的事件不会因为不在通常所考虑的范围和SR-EXT-A1所推荐的清单中而被忽略表3高层次要求HLR-EXT-B的支持性要求高层次要求编码
HLR-EXT-B
支持性要求编码
SR-EXT-B1
SR-EXT-B2
SR-EXT-B3
若进行初步的筛选,则应依据一套明确的筛选准则。要求
在初步筛选中,以下筛选准则中的任意一条都可以作为筛除外部事件的合理依据:准则1:该事件不适用于分析的厂址:准则2:该事件的潜在危害等同或小于电厂设计对外部事件的抵抗能力:准则3:该事件发生位置距电厂较远,不足以对电厂造成影响:准则4:该事件已经包含在另一事件的定义中:准则5:该事件发展缓慢,并且可以证明有足够的时间排除危险源或者采取措施使电厂不会受到该事件的影响。
将筛选准则应用于特定的外部事件时,应检查与该事件相关的电厂设计信息和许可条件。检查运行许可证颁发后的任何重大改变。特别是以下内容:a)厂址附近位于国家相关法规、导则或标准要求距离以内的军事和工业设施:b)危险材料在厂址处的贮存或任何其他涉及危险材料的活动:c)附近的交通运输:
d)可能影响原始设计条件的任何其他改变。该准则要求对电厂的设计基准进行评价,以评估电厂的构筑物和系统对特定外部事件的抵抗力。2
高层次要求编码
HLR-EXT-C
支持性要求编码
SR EXT-CI
SR-EXT-C2
SR-EXT-C3
SR-EXT-C4
SR-EXT-C5
SR-EXT-C6
SR-EXT-C7
表4高层次要求HLR-EXT-C的支持性要求要求
NB/T20037.6-—2017RK
如需将包络分析或可论证的保守分析用于筛选,应结合明确的定量筛选准则、要求
满足以下准则之一,可筛除该外部事件:a)外部事件发生频率<10/年,且CCDP<0.1:b)采用包络或保守分析\证明外部事件导致的CDF均值<10/堆年。利用相应的模型、最新数据(如厂址所在地的年最大风速、附近飞行器活动记录,或降水记录等)对外部事件发生频率和/或其他参数进行估算。使用包络分析或可论证的保守分析估算条件堆芯损坏概率(CCDP)时,所采用的电厂响应模型应在其应用范围内满足电厂响应分析的相关要求。识别易受外部事件影响的、维持电厂运行必需的或响应始发事件以防止堆芯损坏必需的SSC,并确定其失效模式。
考虑外部事件引起的始发事件和导致的系统或功能不可用的情况,对相应的CCDP进行估算。利用对外部事件影响(脆弱性分析)的保守估计对内部事件PSA模型进行适当修正是一种可接受的方法。
根据现实的或可论证保守的模型和数据估算堆芯损坏频率,包括危险性分析和可行的易损度(脆弱性)分析。
如果4.2中的任何筛选准则均不适用于某一特定的外部事件,则应另对其进行分析。*利用包络分析或可论证的保守分析是为了给出保守的计算结果,以证明在所分析情况下,外部事件并不会造成堆芯损坏,或者堆芯损坏频率(CDF)低到可以接受的程度。外部事件安全分析的部分或全部关键要素都可以用于实现并支持这个结论:危险性分析、易损度(脆弱性)分析或电厂响应分析(如电厂系统分析、人员可靠性分析、事故序列分析等)。
堆芯损坏频率的计算可以利用不同的可论证的保守假设。对于某些外部事件,只需进行危险性分析:而对其他某些外部事件,可能需要危险性分析和简单的脆弱性分析;极少数情况下,可能需要进行电厂系统和事故序列分析。
表5高层次要求HLR-EXT-D的支持性要求高层次要求编码
HLR-EXT-D
支持性要求编码
SR-EXT-D1
SR-EXT-D2
应对电厂及厂址周边进行现场巡访,以验证筛选外部事件所依据的信息。要求
通过对电厂及厂址周边的现场巡访,验证筛除外部事件所依据的信息。如果根据电厂的特定布置筛除了某一特定外部事件,则应对电厂的该特定布置进行现场巡访验证。对于大部分外部事件,此类验证通常应对电厂建筑物内、外部布置均进行评估“通常对于外部事件筛选的巡访应关注易受强风和水滤影响的户外设施,厂址处危险材料的贮存场所,以及厂址外机场/飞机跑道、公路和气体管道的增加,不排除其他需要关注的内容3
NB/T20037.62017RK
高层次要求编码
HLR-EXT-E
支持性要求编码
SR-EXT-EIbzxz.net
SR-EXT-E2
5同行评估
表6高层次要求HLR-EXT-E的支持性要求要求
应记录筛除的外部事件,并保证相关记录文件符合适用的支持性要求。要求
应使用便于PSA应用、升级和同行评估的方式,对外部事件的筛选和保守分析进行记录,应记录外部事件的筛选和保守分析的过程,如记录通常应包括以下描述:a)筛选使用的方法,以及筛除每一外部事件所使用的筛选准则:b)为支持对外部事件的筛除或保守分析,所进行的工程分析或其他分析。针对其他外部事件筛选和保守分析的同行评估方法与应用于核电厂的概率安全评价的同行评估方法流程是类似的,可按NB/T20037.1、NB/T20037.11中的方法要求执行除了同行评估组的组成和人员资质要满足应用于核电厂的概率安全评价的同行评估的一般要求外同行评估小组应结合系统工程、相关外部事件的危险性评估及外部事件如何破坏核电厂的SSC等领域的经验。
同行评估组应采用本部分中关于所审查的外部事件筛选和保守分析的要求,确定外部事件筛选和保守分析的分析方法及其实施情况是否满足本部分的要求。同行评估过程中应关注以下七个方面:d)
导致堆芯损坏的外部事件的可能性:评估外部事件信息是否适合特定厂址,以及是否满足本部分的相关要求:评估定性和(或)定量筛选准则的使用依据是否适合特定厂址,以及是否满足本部分相关要求:评估外部事件导致的电厂始发事件是否被正确识别,SSC是否正确模化,事敌序列是否被正确量化:
从筛选、空间相互作用和关键失效模式的识别来审查电厂巡访,以确保分析结果的有效性;评估筛选分析中采用的量化方法是否恰当,以及是否给出了用于风险指引型决策所需的结果和见解:
评估筛选过程所采用假设的合理性。附录A
(资料性附录)
外部事件通用清单
内部火灾外的其他外部事件通用清单见表A.1。除地震、
内部水淹、
外部事件通用清单
大气类
地面类
水文类
Air based natural hazards
强风Strongwind/Highwind
龙卷风Tornado
高气温Highairtemperature
低气温Lowairteperature
极端气压(高低梯度)Extremeairpressure(high/lowgradient)
极端降雨Extremerain
极端降雪(包括暴风雪)ExtremeSnow(includingSnowstorm)极端冰香Extreme hail
雾Mist
霜Whitefrost
千旱Drought
盐暴Saltstorm
沙暴Sandstorm
闪电/雷暴Lightning
陨石Meteorite
Ground based natural hazards地面上升Landrise
冻土Soil frost
动物Animals
火山 Volcanic phenomena
雪崩Avalanche
滑坡Abovewaterlandslide
外部火灾Externalfire
喀斯特地形Karsts
Water based natural hazards
强水流(水下侵蚀)Strongwatercurrent(underwater erosion)
低水位Lowwaterlevel
高水位Highwaterlevel
高水温Highwatertemperature
低水温Lowwatertemperature
水下滑坡Underwaterlandslide
NB/T20037.6—2017RK
20037.6—2017RK
水文类
Water based natural hazards
表面结冰Surfaceice
碎晶冰/脆冰Frazilice
冰障Icebarriers
表A.1外部事件通用清单(续)
水中有机物Organicmaterialinwater腐蚀(来自盐水)Corrosion(fromsaltwater)船舶释放的固液杂质Solid orfluid(non-gaseous)对水体的化学释放Chemicalreleasetowater海啸Tsunani
场外事故
场内事故
Off-site accidents
impuritiesfron shiprelease
船帕撞击引起的直接影响Directimpactfromshipcollision交通事故后爆炸Explosionaftertransportationaccident交通事故后化学释放Chemicalreleaseaftertransportationaccident电厂外部爆炸Explosion outsideplant管路事故后爆炸Explosionafterpipelineaccident电厂外化学物质释放Chemical releaseoutside site管路事故后化学释放Chemicalreleaseafterpipelineaccident军事行动产生飞射物Missilesfrommilitaryactivity挖掘工程Excavationwork
卫星撞击Satellitecrash
飞机撞击Aircraftcrash
On-siteaccidents
场内重物运输的直接影响Directimpactof heavytransportationwithin site电厂内爆炸Explosionwithinplant厂内管路事故后爆炸Explosionafterpipelineaccidentinsidetheplant厂内化学释放Chemicalreleaseinsidesite厂内管路事故后化学释放Chemicalreleaseafterpipelineaccident同址其他电厂的内部火灾蔓延Internalfirespreadingfromotherplantonthesite同址其他电厂的飞射物Missilesfromotherplantonthesite由其他机组漫延的内部水淹和严酷环境Internalfloodandharshenvironmentspreadingfromotherunits场址区域内挖掘工程Excavation workinsidethesitearea其他人为事件Other human-made hazardsM21
电磁干扰Magneticdisturbance
电厂上游堤坝失效Failureofadamupstreamof theplant
参考文献
NB/T20037.6—2017RK
[1]ASME/ANSRA-Sa:2009,AddendatoASME/ANSRA-S:2008Standardforlevel1/largeearlyrelease frequency probabilistic risk assessment for nuclear power plant applications[2]ASME/ANSRA-Sb:2013,AddendatoASME/ANSRA-S:2008Standardforlevel1/largeearlyrelease frequency probabilistic risk Assessment for nuclear powerplant applications[3]IAEA Safety Standards Series No.SSG-3:2010 Development and application of level 1probabilistic safetyassessmentfornuclearpowerplants[4]NUREG/CR-230O:1983PRAPROCEDURESGUIDE:AguidetotheperformanceofprobabilisticriskAssessmentsfornuclearpowerplants7
中华人民共和
能源行业标准
应用于核电厂的一级概率安全评价第6部分:功率运行其他外部事件的筛选和保守分析
NB/T20037.6—2017RK
核工业标准化研究所出版发行
北京海淀区骚子营1号院
邮政编码:100091
电话:010-62863505
原子能出版社印刷
版权专有不得翻印
2017年10月第1版
印数1-50
2017年10月第1次印刷
定价21.00元
小提示:此标准内容仅展示完整标准里的部分截取内容,若需要完整标准请到上方自行免费下载完整标准文档。
标准图片预览:





- 热门标准
- NB能源标准
- NB/T42130-2017 光伏产品环境条件气候环境条件分类分级
- NB/T10646——2021 海上风电场直流接入电力系统用换流器技术规范
- NB/T20018-2010 核电厂安全壳密封性试验
- NB/T20371-2016 压水堆核电厂稳压器安装技术规程
- NB/T42133-2017 全钒液流电池用电解液技术条件
- NB/T20358.9-2018 核电厂建设工程预算定额 第9部分:核岛通信设备安装工程
- NB/T20430-2017 非能动压水堆核电厂反应堆堆顶结构安装技术规程
- NB/T12002.2-2015 煤气化炉制造技术条件第2部分:加压固定床气化炉
- NB/T14017-2016 页岩气录井技术规范
- NB/T20005.9-2017 压水堆核电厂用碳钢和低合金钢第9部分:2、3级无缝钢管
- NB/T20006.38-2017 压水堆核电厂用合金钢第38部分:堆芯补水箱用19MnN iMo锻件
- NB/T20404-2017 K 压水堆核电厂安全壳压力和温度瞬态分析
- NB/T41008-2017 交流电弧炉供电技术导则电能质量评估
- NB/T20221-2013 压水堆核电厂二回路热力设备腐蚀检查
- NB/T20231-2013 压水堆核电厂专设安全设施设计准则
- 行业新闻
网站备案号:湘ICP备2025141790号-2