- 您的位置:
- 标准下载网 >>
- 标准分类 >>
- 电力行业标准(DL) >>
- DL/T 600-2001 电力行业标准编写基本规定
标准号:
DL/T 600-2001
标准名称:
电力行业标准编写基本规定
标准类别:
电力行业标准(DL)
标准状态:
现行出版语种:
简体中文下载格式:
.zip .pdf下载大小:
7.05 MB
点击下载
标准简介:
DL/T 600-2001.General rules for drafting electric power professional standards.
1范围
DL/T 600规定了电力行业标准及其报批材料编写的基本要求。
DL/T 600适用于电力行业标准的制定、修订和报批。编写电力行业标准化指导性技术文件亦可参照使用。
2规范性引用文件
下列文件中的条款通过本标准的引用而成为本标准的条款。凡是注日期的引用文件,其随后所有的修改单(不包括勘误的内容)或修订版均不适用于本标准,然而,鼓励根据本标准达成协议的各方研究是否可使用这些文件的最新版本。凡是不注日期的引用文件,其最新版本适用于本标准。
GB/T 1.1标准化工作导则 第 1部分:标准的结构和编写规则(ISO/IEC Directives 一Part 3:
1997,Rules for the structre and drafting of International Standards, NEQ)
GB3101有关量、 单位和符号的一般原则(eqv ISO31 -0)
GB 3102 (所有部分)量和单位 [eqv ISO31 (所有部分)]
GB/T 15834标点符号用法
GB/T 15835出版物 上数字用法的规定
GB/T 20000.2标准化工作指南第2 部分:采用国际标准的规则(ISO/IEC Guide 21: 1999,Adoption of International Standards as regional or national standards, MOD)
建标[1996] 626号关于印发《工程建设标准编写规定》和《工程建设标准出版印刷规定》的通
知中华人 民共和国建设部1996- 12- 13
3标准编写的基本要求
3.1标准所包 含的条款在其范围所规定的界限内按需要应力求完整,明确而无歧义,能被未参加标准编写的专业人员所理解。
3.2 标准的内容应贯彻国家法律、法规和有关的方针、政策。
3.3 标准的内容应与现行的国家标准、行业标准相协调。
3.4写人标准的技术内容应成熟且行之有效。
3.5在编写 系列标准时,可充分考虑最新技术水平,为未来的技术发展提供框架。
3.6 每个标准中,某一给定概念应使用相同的术语。对于已定义的概念应避免使用同义词。每个选用的术语应只有唯一的含义。
3.7标准条文结构应严谨, 层次应清晰,所使用的语言应准确、清楚、简单、明了、易懂,避免使用模棱两可的措辞。见附录A给出的“标准的用词说明"。
3.8 当涉及安全、卫生、环境保护和技术方面的要求时,应明确规定具体的技术指标。这些指标应能测量和检验。
部分标准内容:
对应的I旧标准:DL/T600-1996
1ICS27.100
备案号:9790-2002
中华人民共和国电力行业标准
电力行业标准编写基本规定
Generalrulesdraftingelectricpowerprifessional standards2001-12-26发布
1范围
2规范性引用文件
3标准编写的基本要求
4层次的描述和编号方法
5起草
6编辑细则及格式
7工程建设标准的专用规定
8报批要求
中华人民共和国国家经济贸易委员会发布目
附录A(规范性附录)标准的用词说明附录B(规范性附录)标准中的字号和字体附录C(资料性附录)层次编号示例附录D(资料性附录)标准条文编排示例次
附录E(规范性附录)电力行业标准化指导性技术文件有关规定附录F(资料性附录)电力工程建设行业标准条文编排示例附录G(规范性附录)报批材料清单附录H(规范性附录)常用表格式样前言
贝码,1725
DL/T 600-2001
代替DL/T600—1996
2002-05-01实施
电力行业标准是全部电力行业标准的统称,其中包括电力行业工程建设标准。电力行业工程建设标准对基本建设中的各类工程勘察、规划、设计、施工、安装及验收等内容,规定了相应的技术要求和方法,是电力行业标准的重要组成部分。只适合电力行业工程建设标准编写的专用规定,本标准在第7章中予以说明。
file://c:1dlhb2002/w5.htm
DL/T6002001DL/T6002001
2006-9-19
页码:2/25
本标准与DL/T600一1996版比较有以下一些主要变化:引用文件的规定依照GB/T1.1一2000进行了修改;增加了标准中各要素的性质及编排表;附录编排以正文中提及先后为序;图注和表注的性质有所改变,不再包含要求,新增的图和表的脚注则可包含要求;一将工程建设标准的专用规定集中在第7章中叙述,补充了条文说明编写要求;其他随GB/T1.1一2000新规定应作相应改动的内容。本标准实施后代替DL/T600—1996。本标准的附录A、附录B、附录E、附录G、附录H为规范性附录。本标准的附录C、附录D、附录F为资料性附录。本标准由中国电力企业联合会标准化中心提出、归口并解释。本标准起草单位:中国电力企业联合会标准化中心。本标准主要起草人:常兆堂、赵桐兰、于明。本标准首次发布时间:1996年12月20日。引言
本标准是根据国家经贸委电力司《关于确认1999年度电力行业标准制、修订计划项目的通知》(电力【2000122号文)的安排修订的,在标准格式和规则上以GB/T1.1《标准化工作导则第1部分:标准的结构和编写规则》及《工程建设标准编写规定》为基础。本标准在对电力行业标准编写做出规定的同时,还对报批标准所必需的各种辅助材料及其书写格式与方法做出了规定。通过本标准的实施,力求使电力行业标准的编写规则、书写格式及报批要求达到统一,适应采用国际标准和国外先进标准的需要,从而规范并加快电力行业标准制定、修订的过程,以利于技术的推广和交流。
DL/T600一1996实施五年来,在电力行业标准的制、修订工作中起到了重要的指导作用。由于GB/T1.1随着ISO/IEC导则的修订而有很大变化,因此,以GB/T1.1为基础编制的DL/T600一1996亦应有相应的修改。修订后的DL/T600在编写要求和格式上与GB/T1.1协调一致。电力行业标准编写基本规定
1范围
本标准规定了电力行业标准及其报批材料编写的基本要求。本标准适用于电力行业标准的制定、修订和报批。编写电力行业标准化指导性技术文件亦可参照使用。
2规范性引用文件
下列文件中的条款通过本标准的引用而成为本标准的条款。凡是注日期的引用文件,其随后所有的修改单(不包括勘误的内容)或修订版均不适用于本标准,然而,鼓励根据本标准达成协议的各方研究是否可使用这些支件的最新版本。凡是不注日期的引用文件,其最新版本适用于本标准。GB/T1.1标准化工作导则第1部分:标准的结构和编写规则(ISO/IECDirectives—Part3:1997,Rulesforthe structre and drafting of International Standards,NEQ)GB3101有关量、单位和符号的一般原则(eqvISO31-0)GB3102(所有部分)量和单位[eqvISO31(所有部分)]GB/T15834标点符号用法
fi1e: / /C: \\dl hb2002/wy5. ht mDL/T6002001DL/T6002001
2006-9-19
页码,3/25
0002001D1000Z001
GB/T15835出版物上数字用法的规定页码:3725
GB/T20000.2标准化工作指南第2部分:采用国际标准的规则(ISO/IECGuide21:1999,AdoptionofInternationalStandardsasregionalornationalstandards,MoD)建标[1996]626号关于印发《工程建设标准编写规定》和《工程建设标准出版印刷规定》的通知中华人民共和国建设部1996-12-133标准编写的基本要求
3.1标准所包含的条款在其范围所规定的界限内按需要应力求完整,明确而无歧义,能被未参加标准编写的专业人员所理解。
3.2标准的内容应贯彻国家法律、法规和有关的方针、政策。3.3标准的内容应与现行的国家标准、行业标准相协调。3.4写入标准的技术内容应成熟且行之有效。3.5在编写系列标准时,可充分考虑最新技术水平,为未来的技术发展提供框架。3.6每个标准中,某一给定概念应使用相同的术语。对于已定义的概念应避免使用同义词。每个选用的术语应只有唯一的含义。
3.7标准条文结构应严谨,层次应清晰,所使用的语言应准确、清楚、简单、明了、易懂,避免使用模棱两可的措辞。见附录A给出的”标准的用词说明”。3.8当涉及安全、卫生、环境保护和技术方面的要求时,应明确规定具体的技术指标。这些指标应能测量和检验。
3.9标准内容应成熟,凡属手册、教材、科技书、产品说明书中一般性、解释性、常识性的内容,不应写入标准条文。
3.10制定标准时,应积极采用国际标准。采用国际标准的规则遵照GB/T20000.2。3.11标准的内容应便于实施。
3.12标准中使用的字号和字体见附录B。凡本标准未作规定的,均应执行GB/T1.1的规定。4层次的描述和编号方法
4.1层次的名称
标准的层次有:部分、章、条、段和附录。条可以继续细分。参见附录C给出的”层次编号示例”。4.2层次的描述
4.2.1部分
篇幅过长或内容相互关联的标准通常可划分为几个部分,每个部分涉及对象的一个特定方面,并能单独使用;或者对象具有通用和特殊两个方面,通用方面应作为第1部分,不能单独使用的特殊方面应作为其他各部分。
应使用阿拉伯数字从1开始对部分编号。部分的编号应置于标准顺序号之后,并用下脚点与标准顺序号隔开。如:2000.1、2000.2等。但不应将部分再分成分部分。标准各部分的名称应有相同的引导要素(可选)和主体要素(必备),补充要素应不同,补充要素前均应标明”第×部分:”(×为阿拉伯数字)。4.2.2章
章是标准内容划分的基本单元。在每项标准或每个部分中,应使用阿拉伯数字从1开始对章编号,该编号左起顶格排。编号应从”范围”一章开始,一直连续到附录之前。每一章均应有标题。标题应置于编号之后空一个字排,并与其后的条文分行。章的标题占二行4.2.3条
条是章的细分。应使用阿拉伯数字对条编号,该编号左起顶格排。编号式样参见附录C的示例。第一层次的条(例如5.1、5.2等)可分为第二层次的条(例如5.1.1、5.1.2等),需要时,一直可分到第五层次(例如fil e: / / C: 1dl hb20021vy 5. ht m2006-9-19
000200
5.1.1.1.1.1、5.1.1.1.1.2等)。贝:423
同一层次中有两个以上(含两个)的条时才可设条。例如,在第7章中,如果没有7.4.2条,就不应设7.4.1条。参见附录D给出的”标准条文编排示例”。第一层次的条宜给出标题。标题应置于编号之后空一个字排,并与其后的条文分行。第二层次的条可同样处理。在某一章或条中,同一层次的条,有无标题应统一,例如,7.1.1有标题,则7.1.2也应有标题。4.2.4段
段是章或条中一个不编号的层次。段的条文应左起空两个字排,换行时顶格排。除导语外,应尽量避免出现悬置段4.2.5附录
每个附录都应在正文中提及。附录分为规范性附录(给出标准正文的附加条款)和资料性附录(给出附加信息,不含要求):附录的编号由”附录”和大写英学母组成,附录编号下方的圆括号内应标明附录的性质,再下方排附录的标题,三行均用黑体字居中排。第一个附录应另起一面排。通常,每个附录均宜另起一面排。当有多个附录而且较短时,也可接排。附录中图、表的编号应在该附录编号的英文字母前加上”图”或”表”字,在字母后写上图或表的顺序号,字母和顺序号之间加下脚点,如”图A.1”、“图A.2”及”表C.1”、\表C.2”等。附录中公式的编号应在附录编号字母后加顺序号,其间应加下脚点。附录的章、条编号示例参见附录C。附录的编排以其在标准正文中出现的先后为序,与附录的性质无关。4.2.6标准要素的分类及编排
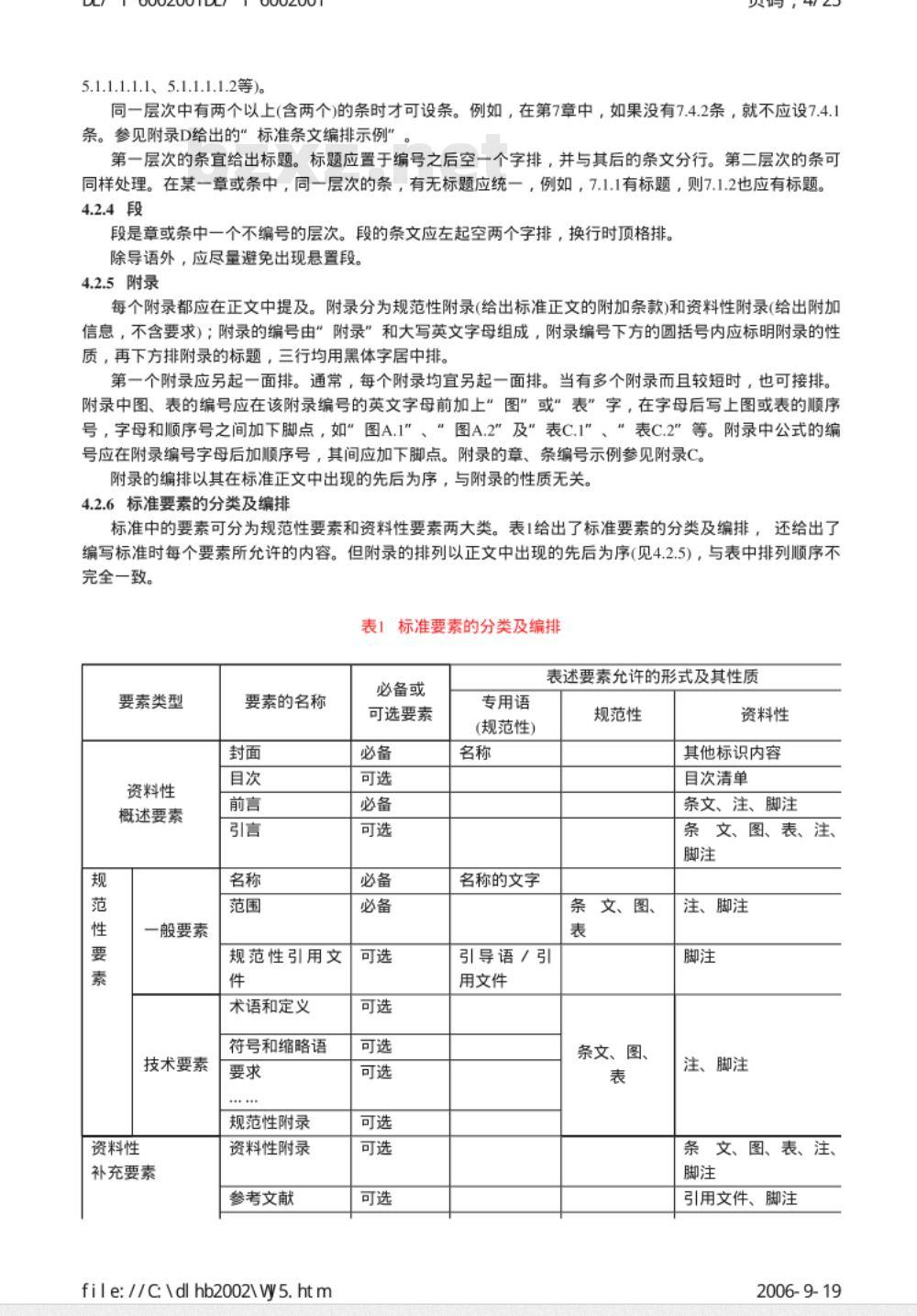
标准中的要素可分为规范性要素和资料性要素两大类。表1给出了标准要素的分类及编排,还给出了编写标准时每个要素所允许的内容。但附录的排列以正文中出现的先后为序(见4.2.5),与表中排列顺序不完全一致。
表1标准要素的分类及编排
必备或
要素类型
资料性
概述要素
一般要素
技术要素
资料性
补充要素
要素的名称
规范性引用文
术语和定义
符号和缩略语
规范性附录
资料性附录
参考文献
fi1e: // C: 1dl hb2002/y5. ht m可选要素
专用语
(规范性)
名称的文字
表述要素允许的形式及其性质
规范性
条文、图、
引导语/引
用文件
条文、图、
资料性
其他标识内容
目次清单
条文、注、脚注
条文、图、表、注、
注、脚注
注、脚注
条文、图、表、注、
引用文件、脚注
2006-9-19
5起草
5.1封面
封面除标准名称外,其余标识内容均为资料性概述要素。条文
吗:3725
封面右上部标准编号和代替标准编号右端对齐:左上角ICS(国际标准分类号)、CCS(中国标准文献分类号)号和备案号左端对齐。其余标识内容和编排格式如图1所示。如果标准有对应的国际标准,应在标准英文名称之下的圆括号内给出一致性程度的标识,其内容有:国际标准编号、英文名称、一致性程度代号。当标准的英文名称与对应的国际标准名称相同时,标识中的英文名称可省略。一致性程度代号为:IDT一等同;MOD一修改;NEQ一非等效(见GB/T20000.2)。5.2目次
目次为可选要素,根据需要而设置。一般可依次列出前言、引言、章的标题(需要时可列出带标题的条,层次自定)、附录的标题、参考文献、索引,如需要,还可列出有标题的图和表5.3前言
5.3.1一般规定
前言为必备要素,它由特定部分和基本部分组成。前言中不应包含要求、图和表。当使用翻译法等同采用国际标准时,一般不保留该国际标准的原有前言,只有在十分需要的情况下才可保留,并置于前言之后,冠名”(该国际标准组织)前言”,例如”ISO前言”。国际标准引言的适用内容应转化为我国标准的引言,不保留国际标准的引言。当使用重新起草法修改采用国际标准时,不应保留国际标准的前言和引言。
前言应排在目次之后。
5.3.2特定部分
特定部分应视情况依次给出下列信息:对于系列标准或由多个部分组成的标准,在第一项标准或标准的第1部分的前言中应说明标准的预计结构。在系列标准的每一项标准或标准的每一部分的前言中,应列出所有已知的其他标准或其他部分的名称。
说明与对应的国际标准、导则、指南或其他文件的一致性程度,写出对应的国际文件的编号、文件名称的中文译名,并列出与所采用的国际标准的技术差异和所作的主要编辑性修改。具体方法按GB/T20000.2的规定。
说明标准代替或废除的全部或部分其他文件。说明与标准前一版本相比的重大技术变化。说明标准与其他标准或文件的关系。说明标准中的附录哪些是规范性附录,哪些是资料性附录。5.3.3基本部分
基本部分应视情况依次给出下列信息:—本标准由××××提出。
本标准由××××归口。
本标准由××××负责解释。
一本标准起草单位(需要时,可指明负责起草单位和参加起草单位)。本标准主要起草人(可按对标准的贡献大小排列。不包括:在职责范围内的审阅、审查和审定人员及技术顾问等)。
本标准所代替标准的历次版本发布情况或复审确认日期。5.3.4关于强制性标准和标准化指导性技术文件的表述5.3.4.1关于强制性标准(包括电力行业工程建设标准)的表述方式全文强制的标准在前言第一段以黑体字写明:“本标准的全部技术内容为强制性。”file://c:/dlhb2002/vy5.htmbZxz.net
2006-9-19
贝:023
条文强制的标准应在前言第一段以黑体字写明:”本标准的第×章、第×条、第×条...为推荐性(强制性)的,其余为强制性(推荐性)的”。标准表格中有部分强制性技术指标时,在前言中只说明”表×的部分指标强制”并在该表内采用黑体学,用”表注”的方式具体说明。5.3.4.2关于指导性技术文件的表述内容(见附录E)说明需要制定本指导性技术文件的理由,采用ISO、IEC或其他国际组织技术报告的编号和名称及一致性程度。
注明:”本指导性技术文件仅供参考,有关对本指导性技术文件的建议和意见向标准化行政主管部门反映。”
5.4引言
引言为可选要素。引言可给出编制标准的原因以及有关标准技术内容的特殊信息或说明。引言为资料性要素,不应包含要求。
引言不编号。当需要对引言的内容分条时,条的编号为:0.1、0.2等。引言中若有图、表、公式或脚注,则应使用阿拉伯数字从1开始连续编号至附录之前。引言应在前言之后另起一面排。5.5标准名称
5.5.1措辞
标准名称的措辞应力求简练、明确地突出标准的主题,使之与其他标准易于区别。5.5.2要素
标准名称通常由不多于以下的三个要素组成,其顺序从一般到具体:a)引导要素(可选):指出该标准所属的总领域;b)主体要素(必备):表示所要论述的主要对象;c)补充要素(可选):指出对象的具体方面或给出必要的细节,以便与其他标准相区别。5.5.3英文名称
标准封面应列出标准的汉语名称和对应的英文名称。英文名称应放在汉语名称下面。标准英文名称中各要素第一个单词的头一个字母应大写,其余字母一律小写。但英文名称中的专有名词无论在任何位置,头一个字母均应大写。5.6范围
范围为必备要素,应置于每项标准正文的第1章。本章应明确表明标准的对象和所涉及的各个方面,指明该标准或其特定部分的适用界限。必要时,可指出该标准不适用的界限。范围的文学应简洁,以便能作内容提要使用。范围不应包含要求。编写时应使用以下典型用语:
”本标准给出了(规定了、确立了)..…”;”本标准适用于;不适用于.…”。5.7引用文件
5.7.1引用方式
引用文件分为规范性引用文件和资料性引用文件;引用方式有注日期引用文件和不注日期引用文件。规范性引用文件应在第2章中列出。注日期引用文件应标注年号,不注日期引用文件不应标注年号。5.7.2一般要求
5.7.2.1一致性和完整性
标准与被引用的文件技术要求应一致,不能互相矛盾;引用标准或文件的部分内容时,必须保证其相对完整性,不能任意取舍。
5.7.2.2引用原则
行业标准可以引用国家标准、行业标准,不充许引用地方标准、企业标准。行业标准可直接引用国际标准。通常,应采用引用文件中特定条文的方法,而不必重复抄录需要引用的具体内容。必要时,也可将引用的有关内容直接写入标准,但应准确地标明出处。引用的内容过多时,可作为附录。file://c:/dlhb2002/vy5.htm
2006-9-19
负吗:25
由同一部门起草的若干标准草案在能保证同时报批的情况下,这些草案可相互引用。对确保能在本标准之前发布的标准草案也可引用。5.7.3规范性引用文件一览表
凡在标准中提及的规范性引用文件(这些文件一经引用便成为标准应用时不可缺少的文件),均应列入规范性引用文件一览表。一览表应放在第2章并由如下一段引导语开头:下列件中的条款通过本标准的引用而成为本标准的条款。凡是注日期的引用支件,其随后所有的修改单(不包括勘误的内容)或修订版均不适用于本标准,然而,鼓励根据本标准达成协议的各方研究是否可使用这些文件的最新版本。凡是不注日期的引用文件,其最新版本适用于本标准。对于分部分出版的标准的某个部分,则应将上述引导语中的”本标准”改为”本部分”。编写该一览表时应符合以下要求:所列出的标准或文件左起空两个字起排,不注日期引用时,应自左至右依次写出标准的代号、顺序号,再空一个字写出标准名称,换行时顶格排;注日期引用时,标准名称在年号(用四位数表示)后空一字排;
规范性引用文件中若有对应的国际标准,还应注明与国际标准的一致性程度;引用法规或国家行政部门发布的文件时,应列出文号、文件名称、发布机构的名称、年号等;所列引用文件的排列次序是:国家标准,行业标准,国内有关文件;ISO标准、IEC标准、ISO或IEC有关文件、其他国际标准以及国际有关文件;一同种类标准按顺序号由小到大排列;不同种类标准先按代号字母顺序排列,再按顺序号排列;一注日期引用标准的所有部分时,应列出标准的编号和通用名称(引导要素和主体要素);一不注日期引用标准的所有部分时,在标准顺序号后标明”(所有部分)”及其名称的相同部分。5.8引用规则
5.8.1在标准条文中提及标准本身通常,宜根据情况使用”本标准..….”或”本标准化指导性技术文件.….”等形式。当标准分为多个单独的部分时,为了避免可能的混淆,可使用下列形式:GB/T1的本部分”(只提及一个部分);”GB3102\(提及所有部分)。
由于不注日期,这种提及方式应视为包括了引用标准的所有修改单和修订版。5.8.2引用条文
可使用下列表述方式:
”按第3章的要求”;
”符合3.1的规定”;
”按3.1b)的规定”;
\按3.1.1给出的细节”;
见附录C”((针对规范性附录);参见附录B”(针对资料性附录):”按第B.2章给出的要求”(指附录B的第2章);”参见表2的注”;
参见6.6.3的示例2”。
5.8.3引用图和表
可使用下列表述方式:
“如图A.6所示”;
”(见图3)”;
”表2给出”;
—”(见表B.2)”。
5.8.4引用其他文件
5.8.4.1注日期引用文件
fi1e: / / C: Idl hb2002/vy 5. ht m2006-9-19
引用其他文件的特定章、条、图、表时,均应注日期。贝吗:8725
注日期的引用支件,随后如果有修改单或修订版,则引用这些文件的标准可根据需要发布修改单,以便引用这些被引用文件的修改单或修订版的内容。注日期引用时,使用下列表述方式:—”.….….按GB×××××.3—1988进行试验,...”(注日期引用其他标准特定的部分);—”.…...遵照GB/T××××一1997中第3章.....”(注日期引用其他标准中特定的章);—....按GB/T××××.4—1996中表1的规定,.…..”(注日期引用其他标准的第4部分中特定的表)。
5.8.4.2不注日期引用文件
只有引用完整的文件或标准的某个部分,并在满足下列条件之一的情况下,才可不注日期引用文件:a)根据标准的目的,可接受所引用文件将来的所有改变;b)针对资料性引用的文件。
不注日期引用应视为包括所引文件的所有修改单和修订版。不注日期引用时,可使用下列表述方式:—.....按GB/T4457.4和GB3102规定的....;—”....见GB/T16273.....”。5.9术语和定义
术语和定义为可选要素。标准中术语和定义一章应使用下述引导语:“下列术语和定义适用于本标准”;\下列术语和定义适用于DL/T×××的本部分”。术语条目编号顶格排。术语本身另起一行,左起空两个字起排,其后空一个字接排术语对应的英文词。术语的定义另起一行空两个字起排,换行时顶格排。5.10附录
规范性附录在条文中提及时措辞为:“遵照附录A的规定”、“见附录B”等;资料性附录在条文中提及时措辞为”参见附录C”。两者均为可选要素。附录编写要求按4.2.5的规定。5.11参考文献和索引
两者都是可选的资料性补充要素。参考文献应置于最末一个附录之后;索引则应作为标准的最后一个要素。
6编辑细则及格式
每张表在条文中均应明确提及并编号。从引言起,表的编号由”表”和从1开始的阿拉伯数字组成,该编号应一直连续到附录之前,而与章、条和图的编号无关。每张表宜加表名,标准中有无表名应统一。表的编号与表名之间空一个字,并置于表框外上方居中位置。表的四周应有边框线。各栏使用的计量单位应标注在该栏表头项目名称下方。但当整个表使用同一计量单位时,应将这个共用的计量单位写在表的边框线外右上角处。若表需要转页接排时,每个接排的表都应重复表号和表头,表名可省略。接排的表,在续排表的表号后加”(续)”。
每张表宜排在提及该表的相应条文附近。不允许将表再分为次级表,也不允许表中有表。6.2图
每幅图在条文中均应明确提及并编号。从引言起,图的编号由”图”和从1开始的阿拉伯数字组成,该编号应一直连续到附录之前,而与章、条和表的编号无关。每幅图宜加图名,标准中有无图名应统一。图的编号与图名之间空一个学,并置于图的下方居中位置。每幅图宜排在提及该图的相应条文附近。当图样多且所占幅面较大时,也可集中排在标准正文之后。只允许对图进行一个层次的细分。例如,图1可分为a)、b)、c)等。file://c:/dlhb2002/vy5.htm
2006-9-19
6.3公式
10002001
贝码:923
条文中的公式应使用正确的数学形式表示。在量关系式和数值关系式之间应首选前者。公式中学母符号的含义应在公式下方以”式中:”为标题依次解释。“式中:”两字左起空两个字起排,单独占一行。式中需要解释的符号按先左后右、先上后下的顺序,将这些符号左起分行空两个字起排,用破折号与释文连接。换行时与上行释文对齐。各行破折号应对齐。从引言起,公式应使用阿拉伯数字从1开始连续编号,而与章、条、图和表的编号无关。公式编号写在靠右对齐的圆括号中,编号与该公式排在同一行。在注释字母符号时,可把量的单位符号标出。在条文中叙述没有数值的单位名称时应使用全称。为了减小排印行距,应尽可能避免使用多于一个层次的上标或下标符号,可适当改写公式中各量和数a
巴b改写成a/b,把2改写成0.5;把Dimax改写成D,,max值的表达形式。例如:把
一项标准中不应使用同一个字母既表示物理量又表示其对应的数值。公式中使用的物理量符号应遵守GB3102的规定。
公式及其编号的编排格式参见6.4的示例。6.4示例
每条示例另起一行空两个字起排。标题为”示例:”或”示例1:”、“示例2:”等,可单独占一行,亦可与示例内容接排。示例中文字换行时顶格排。示例:
式中:
v速度,m/s;
—距离,m;
—时间,S。
6.5数和数值的表示
6.5.1表示小于1的小数形式的数值时,应在小数点前加零。6.5.2两数值相乘时使用乘号×,而不使用圆点。6.5.3表示非物理量的数字,按GB/T15835的规定,整数一至十可使用汉字”一”、“二”、“三”.…..表示,大于十或出现在具有统计意义的一组数字中时,可使用阿拉伯数字表示;表示物理量的数值应使用阿拉伯数字,数字后加上法定计量单位的国际符号。示例1:用15根管子进行试验,每根管子长3m。示例2:三力作用于一点。
示例3:国家标准GB/T1.1一2000共有8章,9个附录,171条,其中标准正文113条(章除外)、2个表。6.5.4数值的有效位数应全部写出。示例:级差为0.25的数列,每个数均应精确到小数点后第二位。正确的写法1.50,1.75,2.00
不正确的写法1.5,1.75,2
6.5.5当用10\(n为整数)表示一个数时,有效位数中的”0”必须全部写出。例如:有效位是三位,应使用100×103表示。
6.6量、单位和符号
6.6.1标准中的数学符号、物理量符号、计量单位符号及其他符号、代号,应分别符合国家的有关法令和GB3102(所有部分)的规定。代表量的符号、代表量的下标符号和代表数的符号应使用斜体字母印刷,其他字母均应使用正体。
6.6.2标准中应采用国家颁布的法定计量单位。6.6.3法定计量单位后,可用括弧形式给出习惯用的非法定计量单位和相应的换算因数。file://c:/dlhb2002/vy5.htm
2006-9-19
000Z00D
10002001
负码:10725
任何量纲为一的量,在国际单位制(SI)中的单位都是一,符号是1。当遇到使用单位一的情况,国家标准GB3101列出了一些不能使用的写法,如:应避免使用%(每干)代替数字0.001;应采用质量分数为88%,而不用88%(m/m),但可这样表示,例如5ug/g;应采用体积分数为66%,而不用66%(V/V),但可这样表示,例如4.2mL/m3;不应使用ppb(十亿分率)、Ppm(百万分率)这种缩写,可用纯数字表示。尺寸、公差、参数范围的标注
应以不易混淆的方式标注尺寸和公差。在表示参数范围时,应按GB/T15834的规定,连接号(使用浪纹)两端均需注上单位的符号;尤其表示角度的范围时参数范围两端均应标出”。\给出了一些例子,可按其所示规律使用。表2尺寸、公差、
正确的
为写法
80mmx40mmx20mm
50mm±2mm,(50±2)mm
100mm±2gm
75820m
(77± 2) %
12N~18N
25℃~35℃
-15℃~+30℃
0°℃~40℃
25kg~30kg
2×10°mm~3×103mm;
18°00°
~36°30°
63 % ~ 67 %
15℃±2℃或(15±2)℃
450 +10
55°±5
5t1gmm
1.0,1.5,2.0,2.5mm
230× (1± 5%)V
参数范围标注举例
不推荐的写法
12~18N
25~35℃
-15~ 30℃
0~40℃
25~30 kg
1.0mm,1.5
mm,2.0mm,
不正确的写法
80×40×20mm
50±2mm
77± 2%
2×103~3×103mm
2~3×103mm
~36°30°
63 ~ 67%
15±2℃
55±5°
230V±5%
等符号,表2
6.8.1条文中的注不应包含要求,通常置于所涉及的章、条或段的下方,应在注的第一行文字前标明注:”。同一章或条中有多条注释时,应使用”注1:”、”注2:”、”注3:”等。”注:”或”注1:”、”注2:”等均左起空两个字排,其后接写注释文字,当注释换行时与上一行首字位置齐平。
fi1e://c:1dlhb2002/w5.htm
2006-9-19
1000200
货码,11723
条文的脚注不应包含要求,且应尽量少用。脚注应置于该页下方,并在页面的左边用一条长度为版心宽度1/4的细实线与正文分开。
脚注用带半圆括号的阿拉伯数字1)、2)、3)等全文连续编号,编号左起空两个字排。脚注应在正文中标识,可在有关的词或句子后插入1)、2)、3)等上角标。为了避免和上标数字混淆,有时也可使用*)、**)、***)等来代替。注释文字在编号后空一个字排印,换行时与上行第一个字对齐。6.8.2表注和图注均不应包含要求。有关表和图的要求应作为条文、表或图的脚注、表中或图中的段给出。表注应放在表格框架之内;图注可直接放在图与图名之间。每个表和图的注释应单独编号。图的脚注可包含要求。图的脚注用a、b、c等编号,在图中需要注释的位置应以相同字母的上标形式a、b、c等标明脚注。图的脚注紧跟图注,编号a、b、c空两个字起排,编号之后空一个字起排脚注条文。表的脚注可包含要求。脚注排在表注下面,并用通栏细实线分隔。书写规则与图的脚注相同。每幅图的脚注和每个表的脚注均应单独编号。6.9列项
列项中的每一项前均应加破折号或圆点,如果识别列项或对某个列项进一步细分时,用a)、b)、c)等来标识;列项中需要被识别的子项用1),2),3)等编号。列项可用一个完整的句子开头;也可用一个句子的前半部分开头,而由所列各项使句子完整。列项的开头句子后应加冒号。列项的标识:破折号或圆点或a)、b)、c)等左起空两个字排。第一层次中列项的文字起排和换行时均左起空四个字。子项标识左起空四个字,子项的文字及换行时均左起空六个字排。参见附录D给出的”标准条文编排示例”。
6.10标准的书眉和终结线
标准出版时文本均不加书眉线,从目次起,只在左(双数页)、右(单数页)上角书眉处排印标准编号。目次、前言、引言用罗马数字编排页码,其余页码用阿拉伯数字编排。在标准的最后一个要素之后应划终结线。该线为粗实线,长度为版心宽的1/4,居中排印。7工程建设标准的专用规定
7.1一般要求
7.1.1适用性
本章所列内容按《工程建设标准编写规定》的要求,只适用于电力行业工程建设标准的编写。本章无专门规定的,执行前述各章规定。7.1.2封面和隔页
封面格式见图2,上反线左上角要加印大写P字。fi1e: / / C: Idl hb2002/vy 5. ht m2006-9-19
小提示:此标准内容仅展示完整标准里的部分截取内容,若需要完整标准请到上方自行免费下载完整标准文档。
标准图片预览:





- 其它标准
- 热门标准
- DL电力标准
- DL/T820-2002 管道焊接接头超声波检验技术规程
- DL/T438-2009 火力发电厂金属技术监督规程
- DL/T5483-2013 火力发电厂再生水深度处理设计规范
- DL/T634.5101-2002 远动设备及系统 第5101部分:传输规约 基本远动任务配套标准
- DL/T555-2004 气体绝缘金属封闭开关设备现场耐压及绝缘试验导则
- DL/T695-2014 电站钢制对焊管件
- DL5162-2013 水电水利工程施工安全防护设施技术规范
- DL5061-1996 水利水电工程劳动安全与工业卫生设计规范
- DL/T5168-2002 110kV~500 kV架空电力线路工程施工质量及评定规程
- DL/T787-2001 火电厂用15CrMo钢珠光体球化评级标准
- DL/T567.7-2007 火力发电厂燃料试验方法 第7部分:灰及渣中硫的测定和燃煤可燃硫的计算
- DL5454-2012 火力发电厂职业卫生设计规程
- DL/T247-2012 输变电设备用铜包铝母线
- DL/T1202-2013 火力发电厂水汽中铜离子、铁离子的测定 溶出伏安极谱法
- DL/T5461.13-2013 火力发电厂施工图设计文件内容深度规定 第13部分水工工艺
- 行业新闻
网站备案号:湘ICP备2025141790号-2