- 您的位置:
- 标准下载网 >>
- 标准分类 >>
- 化工行业标准(HG) >>
- HG/T 3164-87 超细粉碎机械名词术语
- 标准号: - HG/T 3164-87 超
- 标准名称: - 粉碎机械名词术语
- 标准类别: - 化工行业标准(HG)
- 标准状态: 现行
- 出版语种: 简体中文
- 下载格式: .zip .pdf
- 下载大小: 12.89 MB
 标准简介/下载
标准简介/下载点击下载
标准简介:
					HG/T 3164-87.Vocabulary of terms for Super -fine and ultra- fine grinding machinery.
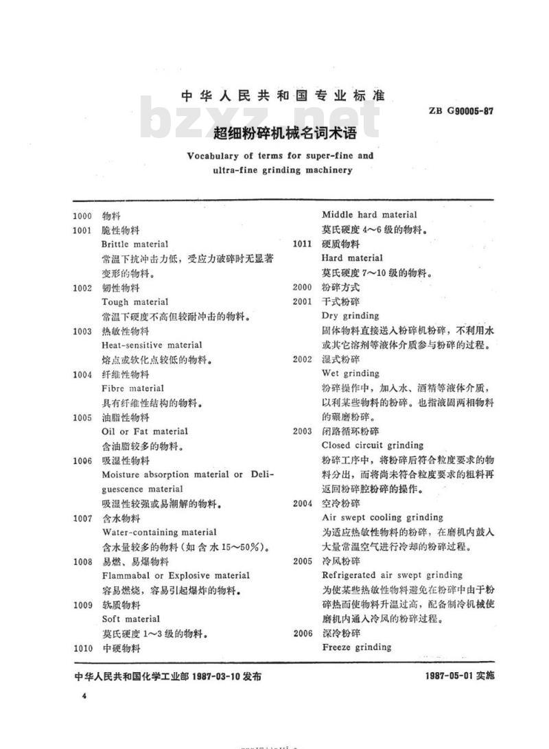
1000物料
1001脆性物料 Brittle material
常温下抗冲击力低,受应力破碎时无显著变形的物料。
1002韧性物料 Tough material
常温下硬度不高但较耐冲击的物料。
1003热敏性物料Heat-sensitive material
熔点或软化点较低的物料。
1004纤维性物料 Fibre material
具有纤维性结构的物料。
1005油脂性物料 Oil or Fat material
含油脂较多的物料。
1006吸湿性物料 Moisture absorption material or Deli-guescence material
吸湿性较强或易潮解的物料。
1007含水物料 Water-containing material
含水量较多的物料(如含水15~50%)。.
1008易燃、易爆物料 Flammabal or Explosive material
容易燃烧,容易引起爆炸的物料。
1009软质物料 Soft material
莫氏硬度1~3级的物料。
1010中 硬物料
Middle hard material
莫氏硬度4~6级的物料。
1011硬质物料 Hard material
莫氏硬度7~10级的物料。
2000粉碎方式
2001干式粉碎 Dry grinding
固体物料直接送入粉碎机粉碎,不利用水或其它溶剂等液体介质参与粉碎的过程。
2002湿式粉碎 Wet grinding
粉碎操作中,加入水、酒精等液体介质,以利某些物料的粉碎。也指液固两相物料的碾磨粉碎。
 标准内容
标准内容部分标准内容:
HG/T3162-87
HG/T3164-87
沉降设备名词术语
Vocabulary of terms for Settling equipment超细粉碎机械名词术语
Vocabulary of terms for Super-fine andultra-finegrindingmachinery
1987-03-10发布
中华人民共和国化学工业部批准1987-05-01实施
脆性物料
Brittle material
中华人民共和国专业标准
超细粉碎机械名词术语
Vocabulary of terms for super-fine andultra-fine grinding machineryMiddle hard material
莫氏硬度4~6级的物料。
硬质物料
常温下抗冲击力低,受应力破碎时无显著变形的物料。
韧性物料
Tough material
常温下硬度不高但较耐冲击的物料。热敏性物料
Heat-sensitive material
熔点或软化点较低的物料。
纤维性物料
Fibre material
具有纤维性结构的物料。
1005油脂性物料
Oil or Fatmaterial
含油脂较多的物料。
1006吸湿性物料
Moisture absorption material or Deli-guescence material
吸湿性较强或易潮解的物料。
含水物料
Water-containingmaterial
含水量较多的物料(如含水15~50%)。易燃、易爆物料
Flammabal or Explosivematerial容易燃烧,容易引起爆炸的物料。1009
软质物料
Soft material
莫氏硬度1~3级的物料。
中硬物料
中华人民共和国化学工业部1987-03-10发布Hard material
ZBG90005-87
莫氏硬度7~10级的物料。
粉碎方式
2001干式粉碎
Dry grinding
固体物料直接送入粉碎机粉碎,不利用水或其它溶剂等液体介质参与粉碎的过程。2002湿式粉碎
Wet grinding
粉碎操作中,加入水、酒精等液体介质,以利某些物料的粉碎。也指液固两相物料的碾磨粉碎。
2003闭路循环粉碎
Closed circuit grinding
粉碎工序中,将粉碎后符合粒度要求的物料分出,而将尚未符合粒度要求的粗料再返回粉碎腔粉碎的操作。
空冷粉碎
Air swept cooling grinding
为适应热敏性物料的粉碎,在磨机内鼓入大量常温空气进行冷却的粉碎过程。2005冷风粉碎
Refrigerated air swept grinding为使某些热敏性物料避免在粉碎中由于粉碎热而使物料升温过高,配备制冷机械使磨机内通入冷风的粉碎过程。
深冷粉碎
Freeze grinding
1987-05-01实施
-rrKaeerKAca-
ZBG90005-87
对于许多高分子、高韧性物料如尼龙等的粉碎,常利用液氮、干冰等致冷剂。将物料深冷到发生“冷脆”的温度,然后在低温下受冲击而致粉碎。
一般术语
3001莫氏硬度
Mohs hardness
莫氏硬度系弗列特列克·莫斯(Frederick·Mohs)于1822年按一种矿石能刻划另一种矿石的相对次序而制订的一种硬度系列。它将物料分为十级:
标准矿石
方解石
磷灰石
金刚石bzxz.net
3002粉碎比
其它例
石墨、粘土
软质石灰石、熟石灰
石灰石、磷酸盐
硬石灰石、硬磷酸盐
硫化铁
水晶、花岗岩
绿柱石
蓝宝石、金刚砂
Reduction ratio, Retio of size reduct-ion
物料粉碎前后的平均粒径之比。F
R粉碎比;
F——粉碎前物料平均粒径;
P——粉碎后物料平均粒径。
不再使用粉碎度
3003粒度;细度
Partical-size, Fineness
颗粒和粒末状固体物料的粗细度。常以某一规格筛网孔目的过筛重量百分比表示筛网孔径参见GB3520-83石墨粒度测定方法》)。
超细粉碎中,粒度以粒径尺寸表示。um
平均粒径
Average particle size
是反映分散性的固体颗粒群几何尺寸的一种方法。平均粒径的计算方法主要有:a,算术平均粒径
a,-ENd
a,算术平均粒径;
N—各粒级粒子数;
d,—当筛分时取上下两筛孔的
平均值;
即Vdd或
b几何平均粒径
d,=(d,.d.da...d.)
式中d。几何平均粒径。
c调和平均粒径
式中,—调和平均粒径;
-i粒级的重量百分数。
d.体积平均粒径
式中a,体积平均粒径。
e.质量平均粒径
f。体积表面积平均粒径
g:比表面积粒径
式中p—粉体的密度,g/cm3
S.粉体的比表面积,m\/g。
h。中位径d5o
在粒径分布曲线上质量累积百分数为50%的粒径。
平均粒径可用于粉碎前后的试样分析及产品粒度检验。
-rrKaeerKAca-
3005粒度分布
Particle size distribution
ZBG90005-87
物料采样分析时,将各粒级范围的重量百分比用坐标曲线或表格表示,以反映粉体内所含的颗粒群几何尺寸分布情况。不再使用筛分度;细度分布
3006均匀度
Homogeneity
经粉碎后的产品在粒度分布上的均勾性。比表面积
Specific surface area
单位质量颗粒的总表面积。
3008预粉碎
Pregrinding
由于进料粒径过大,物料在进入某主要粉碎工序前须先予初步粉碎,叫作预粉碎。过粉碎
Overgrinding
某一粉碎工序导致较大部分物料的粒度过细,超过了要求粒度时,称过粉碎。3010研磨体
Grinding medium
物料粉碎过程中,用以研磨粉碎物料的介质。如球磨机中的钢球等。
冲击式粉碎机
Impactmill
在固定圆简状粉碎腔内,置有快速回转的冲击销、冲击板、锤等。物料的粉碎主要是通过冲击体的冲击、物料与壳体的碰撞及物料与物料之间的碰撞而实现。4101高速锤式粉碎机
Hammermill
卧式圆筒内装有回转轴,轴上置有快速旋转的板锤对物料进行冲击粉碎,并使物料由离心力抛向壳体进行粉碎。
1一板锤,
3一筛网;
4102高速销棒粉碎机
Pinmill
2一内衬;
4一粉碎腔
1一销楼,
2一回转盘;
3一固定盘
两对置圆盘,各装若干圆形或方形冲击销,操作时单盘旋转或两盘作反向旋转,物料由中心加入,经销棒多次冲击粉碎后由径向排出。
涡轮粉碎机
Turbo-mill
rrKaeerKAca-
单级涡轮粉碎机
1一冲击叶轮;
2一内衬;
3一风扇;
4一分级叶轮
多级涡轮粉碎机
1—分配器;
2一冲击叶轮:
3一内衬,
4一分隔板
ZBG90005-87
内分级涡轮粉碎机
1一内衬;
2一风扇;
3一分级叶轮;
4一第一级冲击叶轮,
5一第二级冲击叶轮
粉碎圆筒内装有带叶片的转子。多数机型壳壁上有齿形内衬。物料以一定气固比随(空)气流轴向通过粉碎区。
常见机型有单级涡轮粉碎机、多级涡轮粉碎机、内分级涡轮粉碎机。
4200气流粉碎机
Jetmill, air mill
粉碎机设有喷嘴,压缩气体经喷嘴进入粉碎腔内,和物料混和并带动物料作高速运动。在运动中,物料通过本身颗粒之间的撞击、与气流产生的剪切以及同其他部件的冲击,获得粉碎。
0形气流粉碎机
Jet-0-mizer
粉碎腔为一垂直0形循环通路,喷嘴置于粉碎腔底部。
rrKaeerKAca-
1-粉碎腔:
体出口:
2分级口;
4一循环管,
6喷嘴
4202扁平式气流粉碎机
压缩气体
ZBG90005-87
3一物料和气
5一文丘里送料器,
1一分级腔,
2—粉碎腔;
3一喷嘴
4203靶式气流粉碎机
Target jet mill
Micronizer;P.J.M
粉碎腔为扁平圆形,喷嘴分布于同一水平面,沿周壁等距离配置。
压缩气体
Micronizer
1一料斗:
2一文丘里管;
4一粉碎腔,
5一外管:
商气体
3一均压腔
6一内管
-rrKaeerkca-
物料在喷管中与输入的气流相混合,并得到加速。混合气流经喷嘴射出后,冲击到前方设置的冲击靶上获得粉碎。排
分级器
1一料斗:
压缩气体
2—进料螺旋,
3一喷嘴:
4一粉碎腔:
5一靶
4204对冲式气流粉碎机
Majac jet mill
在粉碎腔内,相对安装两个喷嘴。物料
2次进风
压缩气体
1一分级叶轮;
2一粉碎腔;
3一喷嘴
4205流化床式气流粉碎机
Fluidized bed jet mill
ZBG90005-87
壳径向设有喷嘴。空气经喷嘴射入,对由送料器送入筒内的物料进行加速、冲击粉碎。粉碎腔顶部设有分级器。物料在粉碎腔内形成一流化床。
4300球磨式粉碎机
Ballmill
可动粉碎简体内装有研磨体,物料和研磨体在筒内混合,随着筒简体的运动而运动。物料由于研磨体的冲击与研磨得到粉碎。4301球磨机
Ballmill
卧式回转筒体内装有钢球、钢柱、陶瓷球物料
压缩气体
在立式圆筒形粉碎腔内底部设有喷嘴或在出料
压缩气体
1一分级器;
2—流化床;
3粉碎腔:
4一喷嘴
等研磨体。圆简回转时,研磨体升到一定高度后,自由落下,对物料进行撞击和研磨。
4302锥形球磨机
Conical mill
卧式圆锥形回转筒体内,装有钢球、钢柱、陶瓷球等研磨体。
4303行尾式球磨机
Planet ball mill
装有研磨体的回转粉碎圆筒,安装在行星位置上,既自转,又公转。
-rrKaeerKAca-
4304振动磨
Vibrating ball mill
ZBG90005-87
立式或卧式圆筒内轴向插入转轴,轴上径向安装各类研磨盘、环、销棒等。筒内有研磨体。
圆筒形环隙式砂磨机
Annularmill
具有双重圆简,外简固定,内筒回转。内筒与外筒筒壁间隙构成的粉碎腔内装有研磨体。
磨机的筒体内装有钢球等研磨体。筒体在偏心轮(块)和弹簧作用下作高频率振动,利用研磨体之间或研磨体与筒壁之间的冲击、摩擦,对物料进行粉碎和分散。物料
4400搅拌式磨机
Stirring-ball mill
在固定粉碎腔内,装有回转体以及各类研磨体。物料在回转体作用下,和研磨体混合进行回转。物料通过研磨体之间,及与粉碎腔各部分之间产生的研磨、剪切而粉碎。
砂磨机
Sandmill
一物料
1一物料、研磨体入口,
2-转子:
3固定外壳:
4一冷却夹套;
5一研磨体
4403锥形环隙砂磨机
Co-ball mill
具有一个锥形环隙粉碎腔。外侧锥体固定,内侧锥体回转。内、外锥体之间间隙形成的粉碎腔内装有研磨体。
1一转子;
2—外壳;
3—粉碎腔;
4冷却水
rrKaeerkAca-
4404塔式砂磨机
Vertical sand mill
ZBG90005-87
立式圆简内,垂直插入转轴,轴上绕有螺旋形搅拌片。可连续进出料。
直中心轴线公转,由于公转的离心力作用,磨辊向外摆动,紧压于研磨环,对环辊之间的物料进行研磨粉碎。
胶体磨
Colloid mill
磨机由一对相对安装彼此具有一定间隙的回转体构成。高速转动后,依靠液体介质形成高速流体,产生剪切力,使悬浮在液体中的固态物料得到研磨和分散。物
1电机;
2一螺旋形搅拌片
4501环辊磨;雷蒙机
Raymondmill
立式圆筒内垂直安装一星形架,架上有磨辊研磨装置。运转时磨辑自转,同时绕垂物料
1一主输:
4一分级叶轮;
2一磨辊:
3一磨环;
5一星形架:6一加料器
5000附属设备
5001分离器
Seperator
1一转子;
2一定子;
3一夹套
在粉碎操作中,使固体微粒与气体或液体介质分离的机械。有筛网分离、袋式分离、离心分离、重力沉降分离、惯性分离、洗涤、吸附及静电分离等方式。5002分级器
Classifier
使粒子进行分级的机械。在粉碎操作中,其功能是使符合要求的细颗粒作为产品排出,而使未符合要求的粗粒分离返回粉碎腔,进行闭路循环粉碎。如叶片旋转式分级器。
附加说明:
本标准由中华人民共和国化学工业部提出,由化学工业部化工机械研究院归口。本标准由上海市化工装备研究所负责起草。本标准主要起草人李然隆。
-rrKaeerKAca-
小提示:此标准内容仅展示完整标准里的部分截取内容,若需要完整标准请到上方自行免费下载完整标准文档。
 标准图片预览
标准图片预览 标准图片预览:





- 热门标准
- HG化工标准
- HG/T3050.1-2020 橡胶或塑料涂覆织物整卷特性的测定 第1部分:测定长度、宽度和净质量的方法
- HG/T20518-2008 化工粉体工程设计通用规范
- HG∕T5056-2016 GB 7544在天然橡胶胶乳避孕套质量管理中的使用指南
- HG/T4243-2011 医用干银胶片中银含量测定
- HG/T3219-2009 代替 HG/T 3219-1999 搪玻璃平面阀
- HG/T3459-2003 化学试剂 顺丁烯二酸酐
- HG/T21598-2014 水平吊盖衬不锈钢人孔
- HG/T3985-2007 聚四氟乙烯波纹管膨胀节
- HG/T2017-2011 代替 HG/T 2017-2000 普通运动鞋
- HG/T2956.5-2001 硼镁矿石中氧化亚铁含量的测定重铬酸钾 容量法
- HG/T2257-2011 代替 HG/T 2257-1991 照相化学品 成色剂挥发分的测定
- HG/T21529-2014 代替 HG/T 21529-2005 板式平焊法兰手孔
- HG/T2371-2003 代替 HG/T 2371-1992 搪玻璃开式搅拌容器
- HG/T2128-2009 代替 HG/T 2128-1991 改性酚醛玻璃纤维增强塑料管技术条件
- HG/T2225-2010 代替 HG/T 2225-2001 工业硫酸铝
- 行业新闻
网站备案号:湘ICP备2025141790号-2
