- 您的位置:
- 标准下载网 >>
- 标准分类 >>
- 安全行业标准(AQ) >>
- AQ 1009-2007 矿山救护队质量标准化考核规范
- 标准号: - AQ 1009-2007
- 标准名称: - 矿山救护队质量标准化考核规范
- 标准类别: - 安全行业标准(AQ)
- 标准状态: 现行
- 出版语种: 简体中文
- 下载格式: .zip .pdf
- 下载大小: 581.24 KB
 标准简介/下载
标准简介/下载点击下载
标准简介:
					AQ 1009-2007.Assessment standard of quality assurance for mine rescue team.
1范围
AQ 1009规定了矿山救护大队、中队质量标准化考核标准及评定办法。
AQ 1009适用于矿山救护大队、中队开展质量标准化考核达标活动。
2规范性引用文件
下列文件中的条款通过AQ 1009的引用而成为AQ 1009的条款。凡是注日期的引用文件,其随后所有的修改单(不包括勘误的内容)或修订版均不适用于AQ 1009,然而,鼓励根据AQ 1009达成协议的各方研究是否可使用这些文件的最新版本。凡是不注日期的引用文件,其最新版本适用于AQ 1009。
AQ 1008-2007 矿山救护规程
《煤矿安全规程》2006 年版
3术语和定义
下列术语和定义适用于本标准。
3.1
矿山敷护 队mine rescue team
处理矿山灾害事故的职业性、技术性并实行军事化管理的专业队伍。
3.2
矿山教护指挥员 commander of mine rescue
矿山救护队担任副小队长以上职务人员技术人员的统称。
3.3
演习巷道 tunnel for exercising
指专供矿山救护队进行实战演习训练的地下巷道、硐室或地面密封构筑物。
3.4
井下基地 surface rescue base
选择在井下靠近灾区、通风良好、运输方便.不易受灾害事故直接影响的安全地点,用于井下救灾指挥通信联络.存放救灾物资、待机小队停留和急救医务人员值班等需要而设立的工作场所。
3.5
火区 fire area
井下火灾燃烧区域或无法直接扑灭而予以封闭的区域。
3.6
风障 air brattice
在广比共活哉下体:面内21旦风然的进施
 标准内容
标准内容部分标准内容:
备案号:22147—2007
中华人民共和国安全生产行业标准AQ1009—2007
矿山救护队质量标准化考核规范Assessment standard of yuality assurance for mine rescue team2007-10-22发布
国家安全生产监督管理总局
2008-01-01实施
AQ 1009—2007
本标惟规定了矿山教护大队,中队质量标准化考核标准及评定办法。为如强矿山救护队的管理,全而促进矿山教护队的专业化、正规化、标准化建设,提高管理水平、技术水半、莊备水平和整体素质,保证安全,迅连有效地处理矿山事故,最大限度地减少人员伤亡和财产损失,保扩矿工生命和国家财产的安全,编制本标准,
本标准是依据国家有关法律法规的要求,在充分考虑矿山安个生产事故特点和救援工作实际的基础上编制而成。
本标难为强制性标准,
本标摊由国家安全生产监督管理总局提出,本标雅由全国安全牛产标推化技术委员会煤矿安全分技术委员会归本标准负责起草单位:国家安全生产监督管理总局矿山救援指挥中心。本标准签加起草单位:山东煤矿安全监察局、中国安全生产科学研究院。本标准主要起草人:王志坚,孟斌成,日得雨.岛雁.高中强.李刚业,王云海、李春民,45
AQ1009—2007
1范围
矿山救护队质量标准化考核规范本标推规定了矿川救护大队,中队质量标准化考核标准及评定办法。本标准适用丁矿山救扩大队,中队开展质量标准化考核达标活动。2规范性引用文件
下列文件中的条款通过本标准的引用而成为本标准的条款,凡是注日期的引用文件,其随后所有的修改单(不包括勘误的内容)或修订版均不适用于本标准,然而,鼓励根据本标准达成协议的各方研究是否可使用这些文件的最新版本。凡是不注日期的引用文件,其最新版本适用于本标准。AQ1008—2007扩山救护规程
煤矿安全规程》2006年版
3术语和定义
下列术语和定义适用于本标准,3.1
矿山数护队mine rescue team
处理矿山灾害事改的职业性、技术性非实行军事化管理的专业队伍。3.2
矿山教护指挥员comnander of mine rescue矿出教护队担任副小队长以上职务人员,技术人员的统称。3. 3
演习巷道tunnel for exercising指专供矿山救护队进行实战演习训练的地下老道,佣室戴地面案封构筑物。3.4
并下塞地
surtaee rescae hase
选择在井下靠近灾这,通风良好,运输方便,不易受灾害事故直接影响的安全地点,用于井下救灾指挥通信取络,存改救灾物资,待机小队停留和急救医务人员值班等需要而设立的工作场所。3.5
火区fire area
并下火灾燃烧区域或无法直接扑灭而子以封闭的区域。3.6
风障air brattice
在铲井巷道或下作面内引导风流的设施。3.7
人工呼级artifielal respiratinn在自然呼吸停止、不规则或不充分时,借助人山的方法,强迫空气进出脑部,帮助伤员恢复呼吸功能的一项急激技术。
氧气呼吸器校验仪calibratorofrcspirator用以准确检验氧气呼吸器相关技术指标是否合乎规定标准的专用议器。AQ1009-2007
氧气充填泵xygen pump
将氧气从大容积氧气瓶抽出并充人小容积氧气瓶的升压泵(主要供孕山救护队充填氧气用)。3.10
自动苏生器automatic resuscitator刘中萨或宰息的伤员自动进行人工呼吸或输氧的急教器具,3.11
高泡灭火high expansion foam Tire extingxishing利用高倍数泡沫灭火机产生的空气泡沫混合体进行灭火的方法。3.12
热成像仪therual iuagingdevice逆过红外光学系统、红外探测器及电了处理系统,将物体表面红外辐射转换成可冠图像的一种设备。它具有测温功能,能够定量显示物体表面温度分布情况,将东度图像进行伪彩色编码,在每红编码中都带有图像和温度数据,可随时读取。4一般规定
4.1矿山救护大队质量标准化考核包括:组织机构、技术装备与设施、救护培训、综合管理、所属各矿面救护中队质量标准化考核共五项,满分为100分,4.2采用各单项单独扣分的方法计分,标准分完为1。五个项尽中,前四项标准分合计为4分,第五现为所属矿出教护中队质量标准化考核(百分制计分)半均分乘以60矿山教护大队质量标准化考核得分前四项分数之和十所属各矿山数护中队质量标准化考核平均得分×60X
4.3矿山救护中队质量标准化考核包括:教护版伍及人员.救护培训,教援装备、维护保养与设施,业务技术丁作,救援准备,医疗急救,毅技术操作,综会休质,军事化队容,风纪、礼节,综合管理共十项,满分为100分,
矿山教护中队质量标准化考核时,业务知识,军事化队容、风纪、礼节和综合管理由中队集体完成,其他项月以小队为单位独立完成,两个及以上小队完成同一项目,小队平均得分为该项目中队得分,
4.4矿山数护大队,字队质量标化考核分为四个等缴:a)特级:总分9分以上(含0分1。b)-级:总分85分以1(含85分)。c)二级:总分80分以上(含Bn分)。d)三级:总分75分以(含75分)所量标确化考核75分以下,必须限期整政。4.5扩山救伊中队应每季度组织一次达标自检,矿山数护大队(独立中队)应每半年组织·-次达标检查,省级矿山教缓指挥机构应每年组织一次格查验收,国家矿山教援指挥机构适时组织插查、4.6凡被评为特级,级、二级和三级的价山教护大队(独立中既).由国家矿山教援指挥机构命名;凡被评为特级、一级,二级和三级的矿山救护中队,冲省组事出救指挥机构命名,当年发生造章自身伤亡事故的矿山护欧压基标推化考核等级应低一级4.7矿山企业应将山教的队伍的质量标准化考核工作与矿山质量标准化工作同布置.同检查,同总结,共纳人到本企业适显标惟化建设的括动去。47
AQ 1009--2007
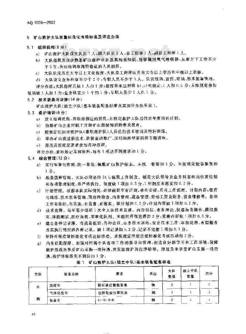
5矿山救护大队质量标准化考核标准及评定办法5.1组织机构(8分)
a)矿山教势大既设太队长1人,副人队长2人,总工程师1人,副总工程师1人。b)大队指挥员应出熟悉矿山救护业务及其相关知识,能够佩用氧气呼级器,从事井下工作不少于5年,并经培训取得资格证的人员担往。c)大队长应具有大专以上文化程度,大队总工程师应具有大专以上学历和中级以土职称。d)大议设立业务科室不少于2个,专职人员不少于3人,鱼责战谢、宣传、培训,技术装备肾理。评分办法:大队指挥员缺1人和1分,指挥员未达到第b)、心)项规定,「人扣0.5分:长按规定参如培谢缺1人扣1分,业务科室少1个扣1分,专职人员少1人扎1分。5.2技术装备与设施(14分)
矿山救护大队(独立中队)基本装备配备标准及其扣分办法风表1。5.3数护培训(6分)
a)建立培训机构,并取得相应的资质,并制定教护人队指战员年度培训计划。协助矿山企业对职工开展矿山救援知识的普及教育。b)
c℃)按规定组织对救护队(兼职救护队)人员进行技术培训及特种训练。山)举办矿山救摄新技术,新装备的推广、应和典型案例的专题讲座。e)指战员按规定要求参加备种培谢。评分办法:查源始记录和资料,每有1项达不到要求扣1分。5. 4综合管理(12 分)
a)实行车事化管理,统一着装,佩巍扩山教护标志。木统着装扣1分。未按规定配备服转扣1分。
战备值班管理。大队必须坚持241值班工作制度。制定大队领导及业务科室的岗位责任制h
和各项管理制度,并严格执行。制度缺1项扣0.5分,1项制度未落实扣0.2分计划管理。根据本队实际情况·必须做到年有计划,季有安排,月有工作流程。计划内容:数育与训练、技术装备管理、预防性检查内务管理、战备管理、劳动工资及财务、设备维修等。各项工作有组织、有实地,有监督有落实,缺计划扣6.2分.计划内容缺1项扣0.1分。d)技术竞赛。每年至少组织1饮全人队技术竞赛。内容包括:业务理论、仪替装备操作、模拟救灾、体能测试、医疗急教、军事化队列。未组织并展竞赛扣2分,竞寒内容缺1项扣0.5分。建立各种记录筹。有战备值班、种会议、业务技术训练、安全技术工作、事故处理、有偿服务e
整其执行情况的各种记录,缺1项记录扣0.2分,记录不完整1项扣0.1分。坚持开展质量标准花考核达标动。未按规定开展质量标准化考核括动扣2分。g)内务后勤保障。加强对所属中拟各项工作的指导和管理,创造良好的学习和工作环境,保障敦护指战员享受矿山采撕一线待遇,并发给教护岗位净贴等。指战员未享受矿山采掘一线待遇,救护津贴落实不到位扣1分,表1矿山救护大队(独立中队)基本装备配备标准类别
指挥车
装备名你
气体化毯车
装备车
附有通信警报装置
包括化验仪器仪表
4~-5t卡车
独业中队
装餐名称
移动电话
现频指誉系统
程控电话
对谢机
情气(泡)火火装备
!有节数泡殊灭火机
快速密闭
高扬程水泵
高压脉冲灭火装置
气体分机化验设备
热成像仪
使携式强炸三角形测定仪
演习巷道设随与系统
多功能体育训练器
多媒本电教设备
破拆工具
复印机
台式计算机
笔记本脑
码摄像机
数码照格机
防爆射灯
氢氧化钙
泡沫药剂
表1(续)
指挥员1部!人
值班室配备、带录音
癌携式
或二氧化碳发生器
矿用本历安全或防爆型
具备炎区环境与条件
指挥员1台/人
配无载网号bZxz.net
直属中队踪外
直展中队除外
直属中队除外
注1;化验车和气体分析化验室两者配备任意其中须可。单位
AQ 1009—2007
独立中队
注2:破诉工具包括剪划工具,切制工具,扩张工具,起重设备。救护大既应设置有专用电子邮箱。注3:在用设备应保持完好、及时更新。6矿山数护中队质量标准化考核标准及评定办法6.1教护队伍及人员(5分)
)中队由3个以上小队组成,设中队长1人,副中队长2人,工程技术人员1人。小队由不少于9人组成,设止、副小队长各人。中队指挥员应由熟悉矿出救护业务及其相关知识.能够佩用氧气呼吸器,从事矿山救护工作h
AQ 1009—2007
不少于3年,并经培训取得资格证的人员担任,中队长应具有中专以上文化程度。中以技术员应真有中专及以「学历和初级及以上职称。中队指挥员年龄不应超过45岁,队员不应超过40岁。35岁以下的队员至少要保持2/3a
以上,
e)指战员每年行一次体检,对体检不合格人员及时调整。评分办达:查阅资料和现场抽查相结合。中队指挥员缺!人扣1分:指挥员末达到第b)、第c)项规定,人扣C.5分;末按规定参加培训的指挥员缺1人扣1分;小级人员缺1人扣「分;指战员超龄1人划!0.1分,35岁以下的队员在2/3以下扣2分:末按规定进行体检,缺1人扣0.5分对不符合条件的人且不及时调整,发现 1 人扣 0. 5 分。6.2教援培训与训练(5 分)
新队员人队前须经过教援工作基础培训;在职救护队员每年须经过救护大队组织的复训。a)
救援指挥员应按规定参加培训或复训。b)
中队应组织军事和体质训练,有计均地进行业务技术「作、教摄难备、医疗急教、一般技术操作训练等。
)中队应定期迹行高温浓烟演习训练,每月至少进行1次单项或多项演习训练。评分小法;查阅证件,未按规定参加培训,缺少1人扣0.5分;查阅原始训练记录,缺少1项扣0.5分
6.3教援装备、维护保养与设施(15分)6.3.1救援装备(7分)
矿山救护中队,小队和救护队员基本装备配备及检查详见表?、表3、表4,表2矿山教护中队基本装备配备标准美别
装备名称
矿出数护车
移动电话
灾区电话
程控电话
引路线
4h呼吸器
2h呼吸器
使携式自劲苏生机
自救器
隔热履
高信数泡沫灭火机
干粉灭火器
水龙带
高压脉冲灭火装置
每小队 1辆
中队指挥质1!人
压缩氧
开花、直统各2个
直径3.5mm或51.8mm
12L2支和3511支
装备名称
呼吸器控验仪
数字式氧气便携仪
红外线测温仪
红外线藏野
多种气检测仪
光学瓦斯检定器
--氨化碳检定器
干湿湿度计
温度计
液生起重器
液乐剪力
防爆工具
氧气充填泵
救生素
保温毯
快逆接管工其
绝缘于玺
绘图工段
电工工具
工业冰箱
瓦工工具
灾区指路器
演习巷道
体能训练器域
熟氧化钙
泡沫药剂
注:在用设备应保持完好、及时更新表2【续)
CII.CO、O 等3种以上气体
10%、100%各2台
机械中、低速客 1 台:电子 2 台0041000
或起重气垫
锤,芳、镐、钠,针等
4h呼吸器1个:人
2 h呼吸器备用
长 30 ,抗拉强度 3 C00 k
含2副负压多功能担架
副小队长以上指挥员 1块/人
或玲光管
AQ 1009--2007
AQ 10092007
装备名称
灾区电话
引路毁
氧气呼吸器
自动苏生器
累急呼教器
灭火器
帆布水桶
呼吸番校验仪
光学瓦斯检定器
一氧化碳检定器
氧气检定器
多功能气体检测仪
矿用电子风表
红外线测温仪
灾区指路器
舞气瓶
梁气样工具
液压起器
铜顶等
两用敏
矿工筹
起钉器
此工工具
电T具
钉子包
信号喇吧!
表 3矿山教护小队基本装备配备标准要求
可用电话线代荐
2 h,4h氧气呼吸器各备用
声音80 dR
10%,100%名1台
检定不少于35支
检测 CH.,CD,C, 等
玲光管或变区强光灯
4 h,2 h 氧气瓶备用
包括球胆4个
或起重气垫
内装钉子各 1 ka
1套至少2个
绝缘于套
教尘素
探险棍
充气夹板
急救籍
记乘本
圆珠笔
备件袋
装备名称
个人基本技术装备
表3(续)
长30m,抗拉强度3c00kz
不包括企业消防照装
套/人
AQ1009—-2007
注1:急数箱内装止血带,夹板、酒精、碘酒、翊带、胶布、药、消炎药、于术刀、摄子,剪刀,以及止病药、中暑药和止泻药等。
注2:备件袋内装:保明片、防零液、各种垫菌每件10个,以及其他氧气吸器易损件等。注3:在用设备放保持完好、及耐更新。表4矿山教护队指战员个人基本装备配备标准类别
装备名称
氧气呼吸器
白教器
战斗服
安全帽
联络绳
氧气呼吸器工具
温度计
注:在用设备应保持完好、及时更新。技术装备的维护保养(5分)
压缩氧
带反光标点
便搏、双光源
布手套、线于套各1副
装战斗服
长2㎡
0℃~10
正压氧气呼驱器;按照各种氧气呼吸器说明咀书的规定标准,检查在用氧气呼吸器性能。负压氧气呼吸器:附件齐全,氧气瓶压力在18 MPa以上,前五项性能检查合格:自动苏生器:自动肺工作范围在12次/min~16次/min,氧气瓶压打在15MPa以上、附作、T其齐全,各系统完好,不漏气
气密性检查方法:打开氧气瓶,美闭分配阀开关:再美闭氧气瓶,观看氧气压力下降值,大于63
AQ1009--2007
F.5MPa/min为不合格
d)氧气呼吸器检验仪:按说明书检查其性能。瓦斯检定器:光谱清晰,性能良好、气等性、菌件、吸收剂符合要求。e
1行一氧化候检定器:气密,推拉灵活,附件全,检定管在有效期内不于30支。多)氧气测定仪:数值准确,灵敏度高,h)突区电钙:使用方便,通话清晰。氛气充填系!专人管理,工具齐全,按规程操作,氧气玉为达到20MP附,不漏气、不漏水,运转正常。
矿山救护车:灯亮,信号响,方向灵活,制动好,能在现定时间出车,电、水.油婴足:不水,不漏动,传动正常:年体内外清洁,工具、附件齐全,值班车及库的装备要摆放整齐,挂牌管,无耻乱现象。大,小型装备要有保养制度,放在k)
周定地点,指定专人保管,保证战时好用。1》小队装备、工具:须有专人保养,达到个.竞准、尖,利稳的规定要求。评分办法按要求对个人,小队,中认装备的维护保养情况进行全面检套,对小队及个人装备的抽控率应达到50%以上。在检查过程中所发现的装备继护保养方面的问题均纳入考评范围。发现有·台、件、处、人次不合格扣0.1分。
6.3.3设施(3分)
中队应有下列设施;电话值班室、值班宿舍、办公室、会议室、着装室、修理室,复气充填室,战备器材库、汽车库、演习训练设施、运动场地等。评分办法,每缺少1项设施扣0.5分。6.4业务技术工作(15分)
6. 4. 1业务知识及战术运用(7分)6.4.1.1业务知识(5分)
标准要求改评分方法:按《煤安全规程》,《矿山教护规程》等相关内容按百分制出题,中队全体人员参加考试,考试少【人扣0.5分,中队平均分乘以5即为中队业务知识得分。6.4.1.2战术运用(2分)
标准要求及评分办法:假设一次事故(火东,瓦斯、煤尘事故).根据《矿教护规程》制定作战方案,15min完成;被检中从指辉员全部参加考试.考派少1人扣1分,不合格1人扣0.5分,6. 4. 2仪器操作(8 分)
标准要求及评分办法:以小队为单位,每个队员机灡定6种夜器进行考核。单个队员采用各仪器单独扣分的方法计分,单项标准分扣完为止,满分减去个人合计扣分为个人议器操作得分。所有参加考核人员的乎均得分为中队仪器操作得分。仅器部件名称及有美操作内容以仪器说明书处难,应多与应会得分各占必,应知部分您种仪器至少提两个问题,每错1题扣0.5分。6.4.2.14b正压氧气呼吸器(2分)应知:仪器的构造、性能、各部件名称,作用和氧气循环系统,应会:按规定对仪器设置至少6个故障,3Cmin内正进行仪器故障的判断并排除。故障判断错误或未排除1处扣0.5分,超过时间扣1分,6.4.2.24h正压氧气呼吸器更换氧气瓶(1分)更换氢气瓶:50$按程序完成,操作不正确扣0.5分,超过时司扣1分。6.4. 2.34 直负压氧气呼吸器(1 分)应知:仪器的构造,性能,各郊件名称,作用和氧气循环系统,应会,正确进行仪器效障判断,90时间内完成,障判暨错误·处拆0.2分,超过时间招.5分,54
6. 4. 2, 44 h 负压氧气呼吸器自换氧气瓶(1 分)自换载气瓶:60a按程序完成,燥作不正确扣9.5分,超过时间扣1分6. 4. 2. 5 2 h 氧气呼吸器(1 分)应知仪器的构造,性能,各部件名称,作用和氧气循环系统。AQ 1009—2007
应会:能熟练地将4h氧气呼吸器更换成2.h氢气呼吸器,303按程序完成,操作不正确扣0.5分,超过时间折0.5分。
6. 4.2. 6自动苏生器(2分)
应知:仪器的构造,性能,使用范围、主要部件名陈及作用。应会:按程序进行苏生器准备,60s完成,操作不正确扣0,5分,超过时间扣1分。6.4.2.7氧气呼吸器校验仪(1分
应知:仪器的构造、性能、各部件名称、作用,检查氧气呼吸器各项性指标。应会:对氧气呼吸器能正确进行检查,检餐不正确扣0.5分6. 4.2.8瓦斯检定器(1分)
应知:仪器的构造,性能、各部件名称及作用,吸收剂名称。应会:正确检查瓦斯和二氧化碳:操作不正确扣9.5分。6, 4. 2. 9--氧化碳检定器(1 分)应知:仪髓的构造,性能,各部件称及作用。应会:对一氧化碳三量(常量、微量、浓量)进行检查.会读数,会换算结果;三量检查不正确却0. 5分,
)氧气测定仪(1分)
6. 4. 2. 10
应知:议器的构造、性能.各部件名称及作带。应会:正确检查氧气在空气中的含量,不能正确检查扣0.5分。6. 4. 2. 11自教器(1 分)
应:过滤式、隔离式白救器的构造,原理、什用性能,使用条件及注意事项。成会:能自已或若他人正确佩用不能正确佩加扣0.5分。6. 4.2. 12灾区电话(1分)
成知:灾区电话的构造、性能、各部件名称及作用。应会:正确使用电话通信,不能正确使用扣0.5分,6.5救援准备(5分)
6. 5. 1 凋酱集合(2 分)
6. 5.1. 1 标准要求
值班小队不少于 人集体住宿,24 h值班b
接到事放电话通知时,电证值研员应立即按下电铃(作为赖备铃)。电话值班员按规定接听和记录事故内容:具体包括:事教单位名称,地点、类别、遇险人数、通知e
人姓名及单位;白动小队及人数,带队指员,记录人,出动时间、并立即拉响事故警报,d)
60 5出动。不需乘车出动时,不得超过120 5。值班队员听到事故警报,立即跑步集合,面向汽车列队,小队长清点人数,电话值班员向指挥员e
报告事故情况,提挥员简单布置任条店,享即发出车命令,f)在值班队出动后待机队120 s内转为值班队,必要时与值班队一 起出动。6. 5. 1.2评分办法
a)少于5人或末进行24h值班,该项无分。b)不打预备铃扣0.2分。
出动时间超过规定、扣1分:
小提示:此标准内容仅展示完整标准里的部分截取内容,若需要完整标准请到上方自行免费下载完整标准文档。
 标准图片预览
标准图片预览 标准图片预览:





- 其它标准
- 热门标准
- AQ安全生产行业标准
- AQ2032-2011 金属非金属地下矿山人员定位系统建设规范
- AQ/T4248-2015 钢铁企业烧结球团防尘防毒技术规范
- AQ1037-2007 煤矿用无极绳绞车安全检验规范
- AQ1066-2008 煤层瓦斯含量井下直接测定方法
- AQ/T5207-2011 涂装企业事故应急预案编制要求
- AQ/T1065-2008 钻屑瓦斯解吸指标测定方法
- AQ4238-2014 日用化学产品生产企业防尘防毒技术要求
- AQ2043-2012 石油行业安全生产标准化 陆上采气实施规范
- AQ1060-2008 煤矿井下爆破工安全技术培训大纲及考核标准
- AQ4129-2019 烟花爆竹 化工原材料使用安全规范
- AQ/T4258-2015 玻璃生产企业职业病危害防治技术规范
- AQ/T7006-2012 白酒企业安全管理规范
- AQ9003.2-2008 企业安全生产网络化监测系统技术规范 第2部分:危险场所网络化监测系统集成技术规范
- AQ3027-2008 化学品生产单位盲板抽堵作业安全规范
- AQ/T3049-2013 危险与可操作性分析(HAZOP分析)应用导则
- 行业新闻
网站备案号:湘ICP备2025141790号-2
