- 您的位置:
- 标准下载网 >>
- 标准分类 >>
- 电力行业标准(DL) >>
- DL/T 1413-2015 变电站用接地线绕线装置
标准号:
DL/T 1413-2015
标准名称:
变电站用接地线绕线装置
标准类别:
电力行业标准(DL)
标准状态:
现行出版语种:
简体中文下载格式:
.zip .pdf下载大小:
1.12 MB
点击下载
标准简介:
DL/T 1413-2015.Device of winding earthing wire for substation.
1范围
DL/T 1413规定了变电站用接地线绕线装置的分类、要求、试验、检验规则,以及标志、包装、运输和贮存。
DL/T 1413适用于变电站使用的接地短路线(包括个人保安线)绕线装置。
2规范性引用文件
下列文件对于本文件的应用是必不可少的。凡是注日期的引用文件,仅注日期的版本适用于本文件。凡是不注日期的引用文件,其最新版本(包括所有的修改单)适用于本文件。
GB/T9174-般 货物运输包装通用技术条件
GB 13398带 电作业用空心绝缘管、泡沫填充绝缘管和实心绝缘棒
GB/T16927.1高电压试验技术第1部分:一般定义及试验要求
DL/T879带电作业用便携式接地和接地短路装置
3术语和定义
下列术语和定义适用于本标准。
3.1接地线 earthing wire
与接地装置相连接的导体,由多股铜线绞合而成,外部有塑料套保护。
3.2个人保安线personal safety wire
与接地线结构相同,用于保护工作人员免遭感应电伤害的导线。
3.3绕线支架winding wire bracket
固定在接地操作杆上或单独成型并有--定间隔距离的支架,用来缠绕接地线及个人保安线,可采用绝缘材料制成。
3.4接地操作杆earthing pole
接地棒earthing stick
连接线路端线夹及其接地线的绝缘部件,具有固定或可拆卸的连接器。
部分标准内容:
备案号:50058-2015
中华人民共和国电力行业标准
DL/T1413
变电站用接地线绕线装置
Device of winding earthing wire for substation2015-04-02发布
国家能源局
2015-09-01实施
规范性引用文件
术语和定义
分类及型号
7检验规则
8标志、包装、运输和贮存
附录A(资料性附录)使用指南
附录B(资料性附录)
机械试验布置示意图
DL/T1413—2015
DL/T1413—2015
本标准按照GB/T1.1一2009《标准化工作导则第1部分:标准的结构和编写》给出的规则起草。本标准由中国电力企业联合会提出。本标准由全国高压电气安全标准化技术委员会归口。本标准起草单位:苏州工业园区金禾电气设备有限公司、中国电力科学研究院、国家电网公司华中分部、天津市电力公司、苏州热工研究院有限公司、山东电力集团公司检修公司、江西奉新县供电有限责任公司、河北沙河市供电公司。本标准主要起草人:文志科、易辉、王锋利、谷建方、张曦、王为科、刘峰、杜志强、刘晓升、甘艳、顾燕苏、张伟、郑强、李同谦、王秋亮、薛军红。本标准在执行过程中的意见或建议反馈至中国电力企业联合会标准化管理中心(北京市白广路二条号,100761)。
1范围
变电站用接地线绕线装置
DL/T1413—2015
本标准规定了变电站用接地线绕线装置的分类、要求、试验、检验规则,以及标志、包装、运输和贮存。本标准适用于变电站使用的接地短路线(包括个人保安线)绕线装置。2规范性引用文件
下列文件对于本文件的应用是必不可少的。凡是注日期的引用文件,仅注日期的版本适用于本文件。凡是不注日期的引用文件,其最新版本(包括所有的修改单)适用于本文件。GB/T9174一般货物运输包装通用技术条件GB13398带电作业用空心绝缘管、泡沫填充绝缘管和实心绝缘棒GB/T16927.1高电压试验技术第1部分:一般定义及试验要求DL/T879带电作业用便携式接地和接地短路装置3术语和定义
下列术语和定义适用于本标准。3.1
接地线earthingwire
与接地装置相连接的导体,由多股铜线绞合而成,外部有塑料套保护。3.2
个人保安线personal safetywire与接地线结构相同,用于保护工作人员免遭感应电伤害的导线。3.3
绕线支架windingwirebracket
固定在接地操作杆上或单独成型并有一定间隔距离的支架,用来缠绕接地线及个人保安线,可采用绝缘材料制成。
接地短路线绕线装置windingwiredeviceforgroundshortingwire由接地线或接地短路线、线夹、接地操作杆和绕线架组成,接地线或接地短路线可方便地缠绕于绕线架之上,以便于接地线或接地短路线使用和贮存的装置。3.5
接地操作杆earthingpole
接地棒earthing stick
连接线路端线夹及其接地线的绝缘部件,具有固定或可拆卸的连接器。4分类及型号
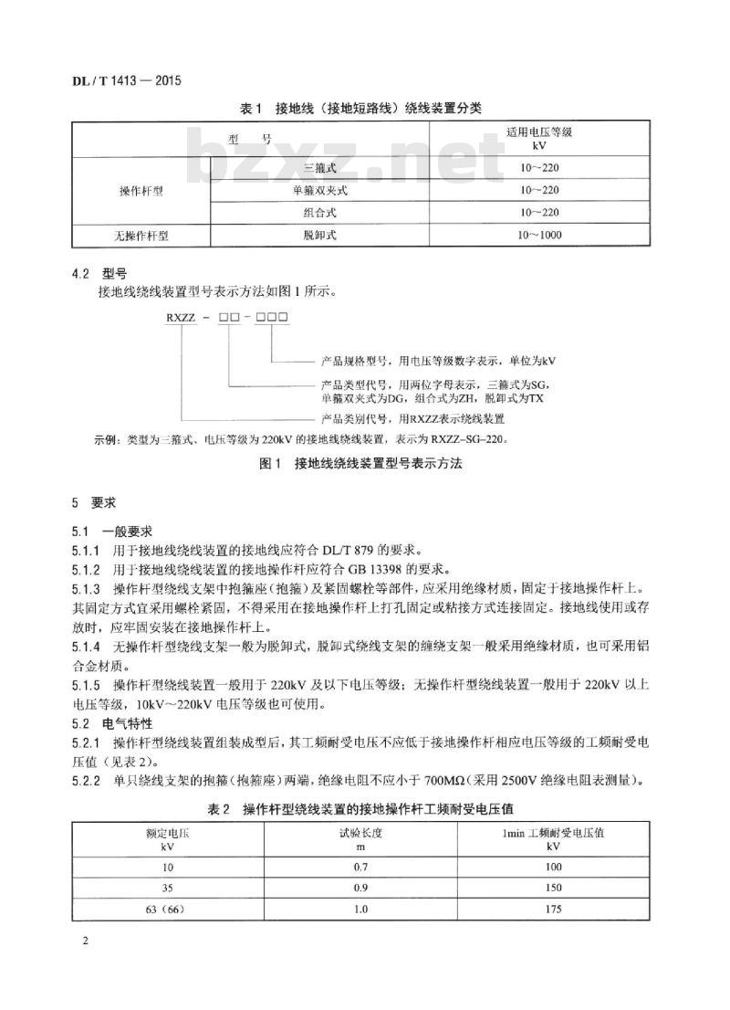
4.1分类
接地线绕线装置可分为操作杆型和无操作杆型,其中操作杆型包括三箍式、单箍双夹式及组合式无操作杆型为脱卸式(见表1)。装置图参见附录A。1
DL/T1413—2015
操作杆型
无操作杆型
2型号
表1接地线(接地短路线)绕线装置分类型
三箍式
单箍双夹式
组合式
脱卸式bZxz.net
接地线绕线装置型号表示方法如图1所示。00-000
适用电压等级
10~220
10~220
10~220
10~1000
产品规格型号,用电压等级数字表示,单位为kV产品类型代号,用两位字母表示,三箍式为SG单箍双夹式为DG,组合式为ZH,脱卸式为TX产品类别代号,用RXZZ表示绕线装置示例:类型为三箍式、电压等级为220kV的接地线绕线装置,表示为RXZZ-SG-220。图1接地线绕线装置型号表示方法5要求
5.1一般要求
5.1.1用于接地线绕线装置的接地线应符合DL/T879的要求。5.1.2用于接地线绕线装置的接地操作杆应符合GB13398的要求。5.1.3操作杆型绕线支架中抱箍座(抱箍)及紧固螺栓等部件,应采用绝缘材质,固定于接地操作杆上。其固定方式宜采用螺栓紧固,不得采用在接地操作杆上打孔固定或粘接方式连接固定。接地线使用或存放时,应牢固安装在接地操作杆上。5.1.4无操作杆型绕线支架一般为脱卸式,脱卸式绕线支架的缠绕支架一般采用绝缘材质,也可采用铝合金材质。
5.1.5操作杆型绕线装置一般用于220kV及以下电压等级:无操作杆型绕线装置一般用于220kV以上电压等级,10kV~220kV电压等级也可使用。5.2电气特性
5.2.1操作杆型绕线装置组装成型后,其工频耐受电压不应低于接地操作杆相应电压等级的工频耐受电压值(见表2)。
5.2.2单只绕线支架的抱箍(抱箍座)两端,绝缘电阻不应小于700M2(采用2500V绝缘电阻表测量)。表2操作杆型绕线装置的接地操作杆工频耐受电压值额定电压
63(66)
试验长度
1min工频耐受电压值
额定电压
注:试验长度为带有绕线装置的接地操作杆部分。5.3机械特性
5.3.1操作杆型绕线装置
表2(续)
试验长度
操作杆型绕线装置的机械特性应满足下列要求:DL/T1413—2015
Imin工频耐受电压值
a)三箍式和单箍双夹式绕线装置的抱箍座与接地操作杆应有良好的配合,抱箍座经螺栓紧固后,其紧固力应不小于120N。
组合式绕线装置的抱箍经螺栓紧固后,其紧固力应不小于100N。b)
三箍式绕线装置的箍与箍之间应紧密结合,箍与箍之间的卡扣结合力应不小于60N。c)
单箍双夹式和组合式绕线装置的夹片应具备一定夹紧力夹紧接地操作杆,其夹片夹紧力应不d)
小于60N。
三箍式和单箍双夹式绕线装置的缠绕支架中部所承受垂直向下的力(沿接地操作杆方向)应不小于120N,垂直于接地操作杆方向的力应不小于60N。组合式绕线装置支架中部所承受垂直向下的力(沿支撑架的接地操作杆方向)应不小于200N,f)
垂直于支撑架方向的力应不小于100N。5.3.2无操作杆型绕线装置
脱卸式绕线装置的缠绕支架中部所承受垂直向下的力(沿支撑架方向)应不小于200N,垂直于支撑架方向的力应不小于100N。
6试验
6.1外观检查
6.1.1目测检查绕线装置各连接处应光滑,无气泡、皱纹或开裂。6.1.2地线编号、使用注意事项标签应粘贴齐全。6.1.3三箍式绕线装置抱箍座与抱箍座的连接插销应灵活、可靠。6.1.4单箍双夹式和组合式绕线装置用于紧固夹片的螺杆应旋转灵活、连接可靠。6.1.5脱卸式和组合式绕线装置的缠绕支架应能插入到支架使用孔和支架存放孔中,并能固定牢固。6.1.6脱卸式和组合式绕线装置的缠绕支架插入支架使用孔时的水平偏差角不应大于2°。6.2电气试验
6.2.1工频耐受电压试验
工频耐受电压试验的方法和要求如下:a)高电压试验设备及测量系统应符合GB/T16927.1的规定,高压电极应使用直径不小于30mm的金属管,试品应垂直悬挂,接地极的对地距离宜为1.0m~1.2m。接地极及高压电极(无金具时)处,以50mm宽金属箔缠绕,单导线两侧均压球直径不小于b)
200mm,均压球距试品不小于1.5m。对接地线绕线装置试品(即缠绕支架已经安装到接地操作杆上)进行如表2所示相应电压等级c)
的工频耐受电压试验,以无击穿、闪络及过热为合格。6.2.2
绝缘电阻试验
使用2500V绝缘电阻表,将测量夹固定在抱箍(抱箍座)上、下两端,测量绝缘电阻值以符合5.2.23
DL/T1413—2015
的要求为合格。
6.3机械试验
6.3.1抱箍座(抱箍)抱紧力试验抱箍座(抱箍)抱紧力试验应在拉力试验机上进行,也可参照附录B的B.1所述方法进行。6.3.2抱箍座与抱箍座结合力试验抱箍座与抱箍座结合力试验应在拉力试验机上进行,也可参照附录B的B.2所述方法进行。6.3.3夹片夹紧力试验
夹片夹紧力试验应在拉力试验机上进行,也可参照附录B的B.3所述方法进行。6.3.4缠绕支架静荷载试验
缠绕支架静荷载试验应在拉力试验机上进行,也可参照附录B的B.4所述方法进行。6.3.5绑绳拉力试验
绑绳拉力试验应在拉力试验机上进行,也可参照附录B的B.5所述方法进行。检验规则
型式试验
具备下列条件之一时,应进行型式试验:a)新产品投产或老产品转厂生产的试制定型。b)正式生产后,产品结构或材料成分有改动时。c)产品停产1年以上恢复生产时。d)国家质量监督检验机构提出型式试验要求时。用于型式试验的试样应从生产线中一个批量的产品中随机抽样,但不得少于3件,型式试验项目见表3。试验结果不满足表3中任一项时,检验为不合格。7.2出厂试验
7.2.1产品以批为单位进行验收
2产品出厂应逐个进行产品的外观检查,并进行表3所列项目的出厂试验。7.2.2
表3试验项目及要求
电气试验
机械试验
检验项目
外观检查
工频耐受电压试验
绝缘电阻试验
抱箍座(抱箍)抱紧力试验
抱箍座与抱箍座结合力试验
夹片夹紧力试验
缠绕支架静荷载试验
绑绳拉力试验
注1:“/”表示必须进行的项目,“二”表示不进行的项目:注2:“√*”为出厂前零部件试验,应逐件进行试验。8标志、包装、运输和贮存
8.1铭牌
标准条文
型式试验
出厂试验
绕线装置应在明显处配备铭牌,铭牌应坚固、耐久,字迹清楚。铭牌应至少包括下列内容:4
制造厂名称或商标。
产品名称与型号。
地线编号。
执行的标准编号。
随同产品提供的技术文件
绕线装置出厂时,应随同产品提供下述文件或资料:a)
产品合格证明书
使用维护必要的装配图、使用说明书。装置清单。
检测报告,
包括产品检测时间、检测有效期及检测机构。备用件一览表。
3包装、运输
绕线装置的包装和运输应符合GB/T9174的规定。贮存
绕线装置应贮存在无强酸、强碱等腐蚀性物质场所。DL/T1413
DL/T14132015
A.1三箍式绕线装置
附录A
(资料性附录)
使用指南
A.1.1三箍式绕线装置的每根接地操作杆上均装有两个抱箍座,其中一根接地操作杆上的两个抱箍座安装有缠绕支架,如图A.1所示。插铺
抱箍座
接地线编号牌
a)接地操作杆分离状态
缠绕支架
c)接地线缠绕状态
b)接地操作杆合并过程
e)接地线装设状态
d)接地线缠绕后状态
图A.1三箍式绕线装置图
接地线存放时,接地操作杆与接地操作杆之间通过两个抱箍座的插销连接固定,接地线缠绕在支A.1.2
架上。
使用接地线时,将缠绕支架上的接地线解下,提拔插销分开抱箍座。A.1.31
A.2单箍双夹式绕线装置
A.2.1单箍双夹式绕线装置的一根接地操作杆上装有两个抱箍座(抱箍座上固定有缠绕支架及两个固定夹片),如图A.2所示。
A.2.2接地线存放时,将另外两根接地操作杆通过两个固定夹片固定,接地线缠绕在支架上。A.2.3使用接地线时,将缠绕支架上的接地线解下,松开固定夹片分开接地操作杆。6
抱箍座
a)接地操作杆分离状态
缠绕支架
c)接地线缠绕状态
A.3组合式绕线装置
发地线编号牌
b)接地操作杆夹紧过程
d)接地线缠绕后状态
图A.2单箍双夹式绕线装置图
DL/T1413—2015
e)接地线装设状态
A.3.1组合式绕线装置在其中一根接地操作杆上安装两个抱箍,如图A.3所示。A.3.2接地线存放时方法如下:
将缠绕支架从支撑架端部的支架存放孔中抽出。a
b)抱箍插入到支撑架的固定孔中,用绑绳固定。c)
另外两根接地操作杆用夹片固定接地线缠绕在缠绕支架上。
使用接地线时方法如下:
将缠绕支架上的接地线解下。
松开绑绳分离带有抱箍的接地操作杆。b)
松开固定夹片分开另外两根接地操作杆。缠绕支架插入到支撑架端部的支架存放孔中(用于缩小绕线装置的体积,便于装设接地线时绕d
线装置和接地线一起使用)。
A.4脱卸式绕线装置
脱卸式绕线装置由支撑架和缠绕支架组成,如图A.4所示。A.4.1
A.4.2接地线存放时方法如下:
将缠绕支架从支撑架端部的支架存放孔中抽出。a
缠绕支架插入到支架使用孔中。b)
接地线的夹头挂在缠绕支架上。c)
d)接地线缠绕在缠绕支架上。
DL/T1413—2015
a)固定抱箍状态
c)接地操作杆双夹夹紧过程
a)存放孔抽出
支架状态
支撑架
b)接地操作杆捆绑状态
缠绕支架
接地线编号牌
d)接地线缠绕状态
e)接地线缠绕后状态
图A.3组合式绕线装置图
缠绕支架
支撑架
b)使用孔插入
支架状态
A.4.3使用接地线时方法如下:
c)接地线
缠绕状态
d)接地线缠绕
后状态
图A.4脱卸式绕线装置图
a)将缠绕支架上的接地线解下,分离接地线夹头。8
f)接地线装设状态
接地线
编号牌
e)接地线装设
DL/T1413—2015
缠绕支架插入到支撑架端部的支架存放孔中(用于缩小绕线装置的体积,便于装设接地线时绕线装置和接地线一起使用)。
A.5使用、维护
绕线装置在使用过程中应避免抛掷、撞击损坏。A.5.1
2应严格按照绕线装置警示标签所规定的方式使用A.5.2
3应定期检查,螺栓松动应及时紧固,配件损坏应及时更换A.5.3
小提示:此标准内容仅展示完整标准里的部分截取内容,若需要完整标准请到上方自行免费下载完整标准文档。
标准图片预览:





- 其它标准
- 热门标准
- DL电力标准
- DL/T553-2013 电力系统动态记录装置通用技术条件
- DL/T1750-2017 燃气-蒸汽联合循环机组卧式自然循环余热锅炉检修与维护规程
- DL/T1315-2013 电力工程接地装置用放热焊剂技术条件
- DL/T673-1999 火力发电厂水处理用001×7强酸性阳离子交换树脂报废标准
- DL/T5161.5-2002 电气装置安装工程 质量检验及评定规程 第5部分:电缆线路施工质量检验
- DL/T5340-2006 直流输电线路对电信线路危险影响防护设计技术规程
- DL/T1270-2013 火力发电建设工程机组甩负荷试验导则
- DL/T5216-2005 35kV~220kV城市地下变电站设计规定
- DL/T651-1998 氢冷发电机氢气湿度的技术要求
- DL/T835-2003 水工钢闸门和启闭机安全检测技术规程
- DL/T822-2002 水电厂计算机监控系统试验验收规程
- DL/T790.441-2004 采用配电线载波的配电自动化 第4-41部分:数据通信协议 应用层协议--配电线报文规范
- DL/T846.3-2004 高电压测试设备通用技术条件 第3部分:高压开关综合测试仪
- DL/T849.1-2004 电力设备专用测试仪器通用技术条件 第1部分:电缆故障闪测仪
- DL/Z713-2000 500kV变电所保护和控制设备抗扰度要求
- 行业新闻
网站备案号:湘ICP备2025141790号-2