- 您的位置:
- 标准下载网 >>
- 标准分类 >>
- 电力行业标准(DL) >>
- DL/T 1286-2013 火电厂烟气脱硝催化剂检测技术规范
标准号:
DL/T 1286-2013
标准名称:
火电厂烟气脱硝催化剂检测技术规范
标准类别:
电力行业标准(DL)
标准状态:
现行出版语种:
简体中文下载格式:
.zip .pdf下载大小:
931.62 KB
点击下载
标准简介:
DL/T 1286-2013.Testing guideline of SCR catalysts for thermal power plants.
1范围
DL/T 1286规定了火电厂烟气脱硝催化剂的检测内容及使用的设备和方法。
DL/T 1286适用于火电厂烟气脱硝蜂窝式、平板式催化剂的检测,波纹式催化剂可参照执行。
2规范性引用文件
下列文件对 于本文件的应用是必不可少的。凡是注日期的引用文件,仅注日期的版本适用于本文件。凡是不注日期的引用文件,共最新版本(包括所有的修改单)适用于本文件。
GB/T 14642工业循环冷 却水及锅炉水中氟、氯、磷酸根、亚硝酸根、硝酸根和硫酸根的测定离子色谱法(GB/T 14642-2009,ASTM D4327: 2003, NEQ)
GB/T 14669空气质量 氨的测定 离 子选择电极法
GB/T 15454工业循环冷却水中钠、 铵、钾、镁和钙离子的测定离子色谱法(GB/T 15454- 2009, ISO 14911: 1998,CNEQ)
GB/T 16157 C固定污染源排气中颗粒物测定与气态污染物采样方法
3术语和定义
下列术语和定义适用于本标准。
3.1 标准状态 standard condition
烟气在温度为273K,压力为101 325Pa时的状态,简称标态。
3.2 选择性催化还原法selective catalytic reduction (SCR)
在催化剂作用下,氨基还原剂与氮氧化物反应,生成氮气和水的脱硝工艺。
部分标准内容:
备案号:42646-2014
中华人民共和国电力行业标准
DL/T1286—2013
火电厂烟气脱硝催化剂检测技术规范Testing guideline of SCR catalysts for thermal power plants2013-11-28发布
国家能源局
2014-04-01实施
范围·
规范性引用文件
3术语和定义……
4检测内容.
5检测方法
录A(资料性附录)微型催化剂活性测试置次
附录B(资料性附录)特殊尺寸的平板式催化剂活性测试装置DL/T 1286 —2013
DL/T1286—2013
本标准按照GB/T1.1一2009《标准化工作导则繁1部分:标准的结构和编写》给出的规则起草。本标准中中国电力企业联合会提出。本标曲电力行业环境保扩标准化技术委员会归口。本标准起草单位:国也环境保护研究院、西安热工研究院有限公司、江苏龙源继化剂有限公司、重庆远达化剂制造有限公司、大唐南京环保科技有限资任公司。本标推主要起草人:陈宝康、笨林、汪德志、黄锐、孔凡、灵碧君、肖雨亭、解晓斌、江烧明、李小海。
本标准在执行过程中的意见或建议反馈至中国电力企业联合会标准化管理中心(北京市广路二条号,100761)。
1范围
火电厂烟气脱硝催化剂检测技术规范本标准规定了火电厂烟气脱硝催化剂的检测内容及使用的设备和方法DL/T1286—2013
本标准适用于火电厂烟气脱硝蜂窝式、平板式催化剂的检测,波纹式催化剂可参照执行。2规范性引用文件
下列文件对于本文件的应用是必不可少的。凡是注日期的引用文件,仅注日期的版本适用于本文件。凡是不注日期的引用支件其最新版本(包括所有的修改单)适用于本文件工业功冷却水及锅炉水中氟、氯、磷酸根、亚硝酸根、硝酸根和硫酸根的测定离GB/T14642
子色谱法(GB/T14642-
2009,ASTMD4327:2003,NEQ
GB/T14669
GB/T15454
质量氨的测定离子选择电极法
业循环冷却水中钠、铵、钾、镁和钙离子的测定离子色谱法(GB/T15454—2009,ISO14911:1998NEQ)
固定污染源排气中颗粒物测定与气态污染物采样方法GB/T16157
GB/T19587
GB/T21650.
21650.12008,
气本吸附BET法测定固态物质比表面积(GB/T19587-2004,ISO9277:1995,NEQ)玉汞法和气体吸附
去测定固体材料孔径分布和孔隙度第1部分:压汞法(GB/T15901-1:2005,
化管试剂电感耦合
等离子体原子发射光谱法通则
GB/T23942
HJ534环境控
氨的测定
深氟酸钠-水杨酸分光光度法
固定源排气中氮氧化物的测定一盐酸茶乙二胺分光光度法HJ/T43
HJ/T56
SH3501
JJG662
ISO7996
固定污染源排气中二氧化硫的测定碘量法石油化工有毒、可燃介质钢制管道工程施工及验收规范顺磁式
分析器检定规程
环境空气贺氧化物质量浓度的测定化学发光法CAmbient air Determination of themass concentrationofnitrogenoxides Chemiluminescencemethod)ISO9352塑料用磨轮测定抗磨耗性能(Plasties.Determinationfresistancetowearbyabrasivewheels)
ISO10498环境空气二氧化碗的测定紫外线荧光法AmbientairDeterminationofsulfurdioxideUltravioletfluorescencemethod)3术语和定义
下列术语和定义适用于本标准。3.1
标准状态standard condition
烟气在温度为273K,压力为101325Pa时的状态,简称标态。3.2
选择性催化还原法
selectivecatalyticreduction(SCR)在催化剂作用下,氨基还原剂与氮氧化物反应,生成氮气和水的脱硝工艺。DL/T 1286—2013
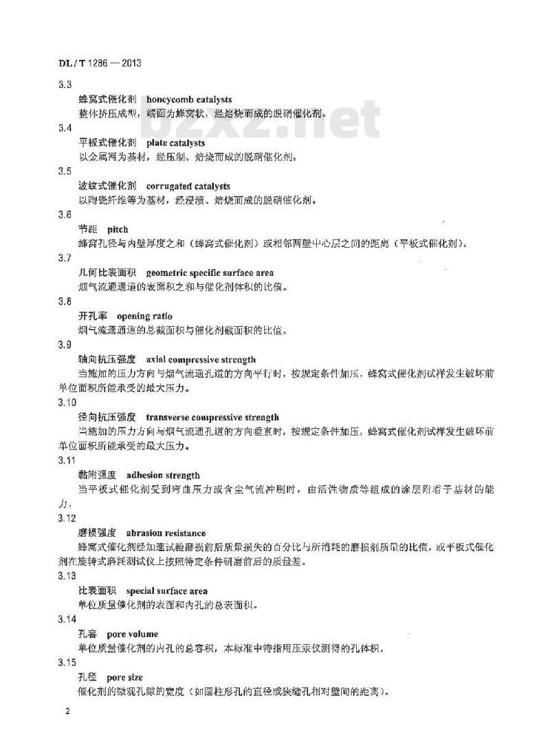
蜂窝式催化剂honcycombcatalysts体挤压成型,端面为摔窝状,经焙烧而成的脱硝催化剂。3.4
平板式催化剂platecatalysts
以金属网为基材,经压制、焙烧而成的脱硝催化剂3.5
波纹式催化剂corrugatedfcatalysts以陶瓷纤维等为基材,经浸溃、焙烧而成的脱硝催化剂。3.6
节距itch
蜂窝孔径与内壁厚度之和(蜂窝式俄化剂)或相邻两壁中心层之间的距离(平板式催化剂)。3.7
几何比表面积geometric specific surface area烟气流通通道的表面积之和与催化剂体的比值,3.8
开孔率openingratio
烟气流逝通道的总截而积与催化剂截面积的比值。3.9
轴向抗压强度axialcompressivestrcngth当施加的压力方向与烟气流通孔道的方向平行时,按规定条件加压,峰窝式催化剂试样发生被坏前单位面积所能承受的墩大压力。3.10
轻向抗压强度
transverse compressive strength当施加的压力方向与烟气流通孔道的方向垂直时,按规定条件加压,蜂窝式催化剂试样发生破环前单位面积所能承受的最大压力。3.11
黏附强度adhesionstrength
当平板式催化剂受到弯曲压力或含尘气流冲刷时,由语性物质等组成的涂层附者于基材的能办
磨损强度abrasionresistance
蜂窝式催化剂经加速试验磨损前后质量损失的白分比与所消耗的磨损剂质量的比值,或平板式催化剂在旋转式磨耗测试仪上按照特定条件研前后的质量差。3.13
比表面积special surfacearea
单位质量催化剂的表面和内孔的总表面积。3.14
孔容porevolume
单位质量催化剂的内孔的总容积,本标准中特指用压汞议测得的孔体积。3.15
孔径pore size
催化剂的微观孔隙的宽度(如圆柱形孔的直径或狭缝孔相对壁间的距离)。2
脱硝效率denitrificationefficiency烟气中脱除的NO,量与原烟气中所含NO,最的百分比:面速度areavelocity
DL/T1286—2013
烟汽流量与催化剂单元体的总儿何表而积(催化剂单元体体积与儿何比表面积的乘积)之比。氨氨摩尔比NH/NOxmolarratio
烟气中氮物质的最与氮氧化物物质的量之比。活性a心tivity
脱硝催化剂在氨基还原剂与氮氧化物反应的过程中所起到的偿化作用的能力,SOz/SO,转换率SOz/SOconversionrate烟气中的一氧化硫(SO)在催化反应过程中被氧化成三氧化碗(SO)的体积浓度百分比。3.21
氢逃逸ammaniaslip
反应器出口烟气中氨的质量与气体积(101325Pa、0℃,干整,过量空气系数1.4)之比。3.22
压降differentialpressure
催化剂进口和出口烟气全压之差。4检测内容
4.1儿何特性指标应包括脱硝催化剂的外观尺寸、儿何比表面积和开孔率。4.2理化特性指标应包括脱硝化剂的抗压强度(蜂窝式催化剂)、黏附强度(平板式催化剂)、磨损强度、比表面积、孔容、孔径及孔径分布、土要化学成分和微元素。4.3工艺特性指标应包括脱硝催化剂单元体的脱硝效率、氨逃巡、活性、SO/SO,转换率和压降,其中脱硝效率和氨逃逸指标应同时检测。5检测方法
5.1几何特性指标
5.1.1外观尺寸
5.1.1.1降窝式催化剂应符合下列要求:峰窝式催化剂外观尺寸的检燕如图1所示,内容应包括单元体的长度(1),横截面尺寸(α,6),a)
单元体的内、外壁厚(、)和孔径(da、d,)。峰窝式催化剂外观尺小中单元体的长接及横裁面尺寸的测量结果应精确到1.0mm,单元体哗b)
内、外壁厚和孔径的测量结果应精确到0.10mm。蜂窝式催化剂乳径d以α、方向的孔径da、d的算术平均值计,节距r以α、b方向的节距rac
r的算术平均值计。
平板式催化剂应符合下列要求:a)平板式催化剂外观尺寸的检测如图2所示,内容应包括单元的长度(1),横截面尺寸(α,b)板体的壁厚(点),节距(r),波高(h)和波宽(h)。b)平板式催化剂外观尺寸.单元体的长度及横截面尺寸的测量结果应精确到1.0mm,板休的壁厚、节距、波高和波宽的测量结果应精确到0.10mm。3
DL/T 1286
—2013
)蜂窝武催化剂中元体示意图
6)蜂窝式催化剂单元体裁面示意图蜂窝式催化剂单元体及截面示意图间
)平板式催化剂单元体示意图
b)平板式化剂单元体裁而示意图图2平板式催化剂单元体及截面示意图5.1.1.3测量的位置和次数。测量点的位置取决丁试样的形状,应分散分布均匀:测量点的数量应不少于10个,最终结果应取其算术平均值,5.1.2几何比表面积
5.1.2.1蜂窝式催化剂
蜂离式催化剂的几何比轰面积应按公式(1)计算:A. =
式中:
催化剂的几何比表面积,m/m:
蜂宽式催化剂的孔径,mn:
α、h
4dn2×1000
蜂窝式催化剂单元体端面上一排的孔数;-峰蜂窝式催化剂单元体的横截面尺,mm:5.1.2.2平板式催化剂
平板式催化剂的儿何比裘面积应接公式(2)计算:4
式中:
折弯前的单板宽度,mm:
平板式催化剂单元体中单板的数量5.1.3开孔率
5.1.3.1蜂窝式催化剂
蜂窝式催化剂的开孔率应按公式(3)计算2wnmx1000
式中:
—一催化剂的开孔
5.1.3.2平板式催化剂
平板式催化剂的开按公式(4)计算:Gw
式中:
平板式催化剂单元体中单板的厚度,m书
5.2理化特性指标
蜂窝式催化剂抗压强度
设备和材应符合下列要求:
DL/T1286—2013
压力试验机。
施加于试样上的最大应力应大于量程的10%,示值误差立在±2%以内。游标卡尺e5量程应为0mm~200mm,最大允连误差应为±0.01mm。
衬垫片。爆度应为3mm~6mm的高岭棉或陶瓷切割机。
最选用立式锯床,
测试方法如下
试样制备应净合
下列要求
能保证催化剂切制市
时端面平整、光滑即可
1)在催化单元体的未经硬化部位,截取两个长度为150mm+2mm前试样,分别用于测定轴向抗压强度和整向抗压强度。试样应保持结构完整且无裂纹,切割面应平整光滑并与催化剂孔壁垂直。
测量试样受压面4个不同位置的高度以检验受压面的平行度,在何两个测量点的高度之差应不大于平均高度的2%。
按照5.1.1.3的要求测量试样受力面的截面尺寸将两片高岭棉或陶瓷纤维纸分别放在试样受力面的项部和底部,并将试样装入塑料袋中,折登封好。
测试。将试样置于压力试验机两块压板的中心位置,开启压力试验机并以1125N/s的加压速率连续均匀施加压力,直至试样完全破碎或压力试验机完全停止,记录此时的最大压力示值。计算。蜂窝式催化剂的轴向和径向抗压强度应按公式(5)分别计算:PE
式中:
抗压强度,MPa:
F最大压力示值,N;
DL/ T 1286 — 2013
L一—试样底部(或顶部)长度,mm;一试样底部(或项部)宽度,mm。5.2.2平板式催化剂黏附强度
设备和材料应符合下列要求:
拉轴弯曲试验仪。应适用于厚度为 0.7mm~0.8mm的板材。心轴。轴径为8mm,应由硬质抗腐蚀材料(如不锈钢)制成b)
游标卡尺。量程应为0mm~200mtm,最大允许误差应为土0.0imm。电子关平。最人允许误差应为±0.001g。划割机。一般选用立式锯床,能保证催化剂切剃时端面平整、光滑即可。测试方法应符合下列要求
试样制备。从平板式催化剂.上切制-一块尺寸约为90mmn×50mm的试样,试样不应包含催化剂的波部分。核照 5.1.13的要求分别测量试样长,宽片向的尺计,并川电子天平称量,记录试样的质量。
测试。将试样垂直固定在柱轴弯曲试验仪上,按照仪器操作手册逊行测试,弯曲过程应平稳迅速。b)
测试完成后取下试样,采用压力为0.1MPa的压缩空气在试样折弯处来回均匀吹扫20s,称重并记录。)计算。平板式催化剂的黏附强度应按照公式(6)计算:=热-m2x100
黏附强度,%:
试样测试前所量,g:
一试样测试后质量,g。
5.2.3蜂窝式催化剂磨损强度
5.2.3.1测试装置如图3、图4所示。自动给料机
对比样黏仓
风最调节间
风速仪
测试样品仓
磨摄剂收势装置
图3样品仓串联布置的磨损强度测试装置流程图风速仪
自动给料机
测试样品仓
对比样品仑
威谢节间
风速仪免费标准bzxz.net
除尘装置
陈尘装些
搬损剂收集装置
图4样品仓并联布置的磨损强度测试装置流程图6
DL / T 1286 --- 2013
蜂窝式催化剂的磨损独度应采用加速试验方法测试。测试装置应中风机、风量调节阀、自动给料机、对比样品仓和磨损剂收集装置、除尘装置等主要部分组成,测试样品和对比样品可以采用中联或非联方式:
辅助设备和材料应符合下列要求:5.2.32
电子秤。最大允许误差应为土10ga)
b)电子天平。最大允许误差应为士0.001g磨损剂。干燥的高硬度石英矿砂,粒径范围应为40H~50目。测试方法应符合下列要求:
试样制备。截取长度和宽度均为60mm~80mm高度为100mm+2mm.的试样两块(应保持引型完整,作为测试样品和对比样品。将样品罩于105℃±2℃的恒温烘箱中工爆 2h,取出并白然冷却至室温后称重。
测试。样品用海绵或高岭棉包裹,于样品仓中(若样品经过硬化处理,应将硬化端作为迎风面)。h)
样品外壁与仓壁之间应完全密封,使牢气和磨损剂完全从试样的通道中流过。测试条件见表1。表1蜂窝式催化剂磨损强度测试条件项目
设定值
化剂通道内风速
测试后,称量测试样品、对比样品以及收集到的磨损剂的质最。c)峰窝式催化剂的磨损疆度应按照公式(7)计算:I_m,n
式中:
一蜂窝式催化剂的磨损强度,%/kg:-测试样品测试前质量:g:
一测试样品测试后质量:&:
-对比样品测试前质量,g:
m.对比样品溅试后质量,g;
-磨损剂质,kg。
5.2.4平板式催化剂磨损强度
测试装置应符合下列要求
磨损剂浓度
平板式催化剂的磨损强度应采用研麻法测试,测试装置应为旋转式磨耗测试仪。5.2.4.2辅助设备和材料应符合下列要求:卷尺。摄人允许误差为士1mm。
电子关平。最大允许误差为士0.001g。b)
干燥箱。温度波动范围为主1℃。c)
d)干燥器。干燥剂为无水硫酸铜。剪板机。可剪板厚大于或等于2mm,可剪板宽大于或等于1000mm。e)
锥钻。直径为8mm。
测试应符合下列要求:
测试时间
DL/ T 1286 — 2013
a)试样制备。綫取长度和宽度均为90mm土2mm的试样两块(试样表面平整,不应包含波形部分),用锥钻在试样中心钻孔。将钻我后的诚样放入60℃干燥箱巾干燥30mil,然底放入于焕器小冷却30miⅡ,用电子天平测量并记录试样质量(从干燥器中取出后的称垂过程应在60s内完成)b)测试。将试样固定在磨耗测试仪中,按想表2要求设置麻耗测试仪,启动测试。表2平板式催化剂磨损强度测试条件项日
设定值
砂轮的附加码
砂轮转逑
研膀方式
300转:不间斯
研磨结束屑,将试摔再次放入60℃干燥箱中-燥30min,然后放入干燥器心冷却30min,测最并记聚试样质比(从干燥器取出店的称再过程布60s内究成)c)平板式催化剂的磨损强度应按公式(8)计算:2(m-m)
平板式催化剂的磨损强度,mg/100U:m
测试样品测试前质量,mg:
测试样品测试后质量,mg。
5.2.5比表面积
测试仪器应符合下列要求:
比表面积仪。应根据 BET 原理御作。电了天平。最大允许误差应为士0.0001gb)
测试方法应符合下列要求:
采样及预处理。从催化剂有效反应整面一定质量的试样,放入样品管内进行息空脱气处堆,以虫除试样表面物理吸附的物质。乎板式催化剂不应取基材部位。b)测试。试样经真空脱气处理后,冷却率室温,按照GB/T19587的规定,利用比表而积仪按照多点BET法逊行测试。
5.2.6孔容、孔径及孔径分布
5.2.6.1原邸。非浸润波体仅在受到外压作用时方可进入多孔体,在外压作月下进入样品中的汞休积!与所施外力成函数关系,从而测得样品的孔径分布。5.2.6.2测试仪器应合下列要求:压求仪。最大压强应不低于200MPa,孔径测量范围为5mm~1000μun1:各化学成分检出限应不a)
大于50μg/g。
电了天乎。最大允许误差为±0.0001g。b)【
5.2.6.3测试方法应符合下列要求:采样及预处理。从催化剂有效反应壁面截取试弹,放入埚并置于马期炉内,在300℃条件下a)
搬烧1h,取出后置丁干燥器中冷却至密泥:从冷却后的样品称取质量为0.62g~0.68g的试样放入栏品管,密后装入压汞仪,开始抽真空,道至残压不搞丁7Pa,以排除试样中的气体并确保汞从储存鼠转移至样品管内。平板式化剂不应取基材部位。
b)测试。测试应分为低压和高压两个步骤,均按照GB21650.1的规定进行。8
5.2.7主要化学成分
DL/T1286—2013
5.2.7.1测试内容。催化剂中的主要化学成分视具配方不同一般包括二氧化钛(TiO,)三氧化钨(WO,)三氧化钼(MoOs)、五氧化二钒(VeOs)、氧化镇(BaO)等。5.2.7.2测试仪器和材料应符合下列要求:X射线荧光光谱仪(简称XRF)。各化学成分检出限不大于5Oug/g。a
压片机。压强范围为0MPa~100MPa,制样时压强应不低于30MPa。by
铂金。95%铂+5%金:
混合气体。90%氩气+10%甲烷。
标准样品。基体材质应与脱硝催化剂样品一致测试方法应符合下列要求
试样制备。采用固体粉末压片法或熔样法制备试样测试。用XRE测试催化剂的化学成分!微量元素
测试内容。脱码催剂中除5.2.7.1以外的其他元素,如钾(K)钠(Na)、钙(Ca)、铁(Fe)磷(P)、砷(As)等Q
测试仪器和芯料应符合下列要求:电感耦合
电子天
电加热板
手子发射光谱仪。波长为160nm~820nm,反射功率不大丁10W,功率波动不大于稳定性不大于0.1%。
量大允许误差应为±0.0001g。
温度为0℃~500,
微波消器
氩气。
控温精度为士5℃,
功率不小于2kW
(如需要)。压力不低于3MPa,耐温不低于300℃。纯度更不低于99.99%。
优级纯化学试剂。包括盐酸
氢氟酸(HF)等
HOD、硝酸(HNO
去离子水
级水。
标准储省液选用国家标准物质的混合溶液或单标落液。
测试方法合下列要求:
试样制备。从告测催化剂需测量部位取样,参照GB/T23942规定来用适盲的方法消解。参照CB/T23942规定制备待测液、程序空白试液和标准溶液试液制备。
测试。参照CB/T23942标准规定进行,标准由线的线性相关系数应不低于0.9995.3工艺特性指标
5.3.1测试装置
5.3.1.1装置流程。脱硝催化剂工艺特性指标的检测应采用专门的测试装置,针对完整的蜂窝式催化剂单元体或按照特殊要求切割后的平板式催化剂进行,其装置流程见图5。微型催化剂活性测试装置参见附录A,特殊尺寸的平板式催化剂活性测试装置参见附录B。烟气套数
调节系统
烟气发生系统
烟气参数测量
反应器系统
烟气参数测量
烟气净化及排放系统
图5脱硝催化剂工艺特性指标测试装置流程图9
小提示:此标准内容仅展示完整标准里的部分截取内容,若需要完整标准请到上方自行免费下载完整标准文档。
标准图片预览:





- 热门标准
- DL电力标准
- DL/T634.5101-2002 远动设备及系统 第5101部分:传输规约 基本远动任务配套标准
- DL/T5483-2013 火力发电厂再生水深度处理设计规范
- DL/T787-2001 火电厂用15CrMo钢珠光体球化评级标准
- DL5009.3-2013 电力建设安全工作规程 第3部分:变电站
- DL/T5096-2008 电力工程钻探技术规程
- DL/T567.7-2007 火力发电厂燃料试验方法 第7部分:灰及渣中硫的测定和燃煤可燃硫的计算
- DL/T695-2014 电站钢制对焊管件
- DL5162-2013 水电水利工程施工安全防护设施技术规范
- DL/T5168-2002 110kV~500 kV架空电力线路工程施工质量及评定规程
- DL/T912-2005 超临界火力发电机组水汽质量标准
- DL/T5033-2006 输电线路对电信线路危险和干扰影响防护设计规程
- DL/T5461.13-2013 火力发电厂施工图设计文件内容深度规定 第13部分水工工艺
- DL/T5198-2004 水电水利工程岩壁梁施工规程
- DL/T716-2000 电站隔膜阀选用导则
- DL/T5157-2002 电力系统调度通信交换网设计技术规程
- 行业新闻
网站备案号:湘ICP备2025141790号-2