- 您的位置:
- 标准下载网 >>
- 标准分类 >>
- 电力行业标准(DL) >>
- DL/T 1234-2013 电力系统安全稳定计算技术规范
标准号:
DL/T 1234-2013
标准名称:
电力系统安全稳定计算技术规范
标准类别:
电力行业标准(DL)
标准状态:
现行出版语种:
简体中文下载格式:
.zip .pdf下载大小:
1.33 MB
点击下载
标准简介:
DL/T 1234-2013.Technique specification of power system security and stability calculation.
1范围
DL/T 1234规定了电力系统安全稳定计算的术语和定义、目的和要求、基础条件、方法和判据、安全稳定计算分析和提高稳定性的措施以及安全稳定计算分析的管理。
DL/T 1234适用于220kV及以上电力系统的安全稳定计算分析工作。电力系统规划、设计、建设、生产运行、科学试验、设备制造等单位在开展电力系统安全稳定计算分析时,均应遵守和执行本标准。220kV以下电力系统的安全稳定计算工作可参照执行。
2规范性引用文件
下列文件对于本文件的应用是必不可少的。凡是注日期的引用文件,仅所注日期的版本适用于本文件。凡是不注日期的引用文件,其最新版本(包括所有的修改单)适用于本文件。
GB/T 26399电力 系统安全稳定控制技术导则
DL755电力系统安全稳定导则
DL/T 1040电网运行准则
3术语和定义
GB/T 26399、DL 755和DL/T 1040界定的术语和定义及下列术语和定义适用于本标准。
3.1 电力系统的安全性 power system security
电力系统在运行中承受扰动(例如突然失去电力系统的元件或短路故障等)的能力。通过两个特性表征:
a)电力 系统能承受住故障扰动引起的暂态过程并过渡到-一个可接受的运行工况。
b)在新的运行 工况下,各种约束条件得到满足。
部分标准内容:
备号:40064-2013
中华民工和方行际准
DL/T12342013
电力系统安全稳定计算技术规范Technique specification of power system security and stability calculation2013-03-07发布
国家能源局
2013-08-01实施
规范性引用文件
术语和定义
目的和要求
基础条件
方法和判·
安全稳定计算分折和提商稳定性的措施安全稳定计算分析的管斑
DL/T1234. 2013
DL/T1234—2013
为势彻热行DL755《电力系统安全稳定导则》利DL/T1040《电网运行雅则》的有关要求,指导并规范各有关单位并展电力系统安余稳定分析计算工作,特制定本标准。本标滩山中国电力企业联合会提出。本标推国余国电网运行与控制标摊化技术委员会口。本标推起草单位:国家电网公司国家电力调度控制中心,中国电力科学研究院、中国南方电网电力调度控谢中心、中国能源建设集团有限公司。本标准主要起草人:荡、李明节、孙华东、雨济、苏寅生、曾勇刚、常青、何剑、徐武蕴、叶俭、刘志铎、杨攀峰、寇珍、刘肇旭、刘增煌、朱方、宋瑞华、仲悟之。本标准在执行过程中的意见或建议反馈至中国电力企业联合会标滩化管理中心(北京市自广路二条一号,100761)
1范围
电力系统安全稳定计算技术规范DL. / T t234 — 2013
本标准规了电力紊统整金稳定证算的术语谢定文,国的和媒求、基础条件、方法和别据、安全稳定计算分析和提富稳定性的措施以及安会稳定计算分析的管理。本标雅造用手220kV及以上电力系统的安金稳定计算分析工作。电力系统规划、设计、建设、生产运行、科学试验、设各制造等单位在并展电力系统安金稳定计算分析时,均应遵守和执行本标。220kV以下电力系统的安金稳定计算工作可参照执行。2、规范性引用文件
下列文件对于求文件的应用是必不可少的。凡是注扫期的引朋文件,仅所注日期的版本适用于本文件。凡是不注日期的引用文件,其锻版(拓斯的惨政单)适用于本文件:GB/T26399电蔡统安全稳定控接我尊则DL755电力系统安全稳定票则
DLT1040电网运行准则
3术语和定义
GB/T26399、DL755利DL/T1040界定的术语和定义及下列术语和定义适用于本标准。3.1
电力系统的安全性power system security电力系统在运行承受批动(例如突然失丢电力系统的元件或短路故障等)的能力。避过两个特性裴征:a)电力系统能承受住故障扰动引起的暂态过程并过波到-个可接受的运行工况:b)在新的运行工况下,各种约策祭件得到满足。3.2
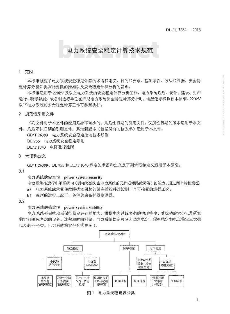
电力系统的稳定性power system stabiity患力系统受到扰动后保持稳定运行的能力。根据电力系统失稳的物理特性、受挑动的大小以及研究瘾定问题应考的设备,过程和时间框架,电力系统稳定可分为功确稳定、频率稳定和电压稳定三大奖以及著乎子类。电为系统稳定性分类见图1。电力系热定性
功自您定
小抗部
坎能程定
非同版
(游态稳定免费标准bzxz.net
同期性类税
逊恶稳定)
火犹动
功角恐庭
邹一、三褪
实貌《新态
高性失致
(大忧动动
检定)
颗器定
短潮逆理
电用稳定
小扰动电
定(族态
压教定》
长期过程
电力系统稳定性分类
失扰动
电压慈定
短抑过弱
(新态
长期超程
DL/T1234—2013
功角稳定rotoranglestability
同步互联电力系统中的同步发电机受到扰动层保持同步送行的能力。功确失稳由同步转矩或阻尼转知不高起,同转不尊致非期性张稳,而阻转钜不起导缴喉荡关稳,3.2.1.1
小扰动功角稳定small-disturbancerotoranglestability电力系统遭受小挑动后保持同步运行的能力,它出系统的初始运行状态决定。小挑动功确失稳可表现转子同步转妞不定引起的非册摄先施以及阻尼转矩不足造成的转了增幅荡失稳3.2.1.1.1
静态功角稳定steady-staterotoranglestability指电力系统受到小犹动盾,不发生非周期性失步,自动谈复到起始运行状态的能力。简称静态稳是小扰动功角稳定的-~种形式。3.2.1.1.2
小扰动动态稳定small-disturbancedynamicstability电力系统受到小的扰动,在白动谢节和控制装置的作用下,不发生发散振荡或持续的振荡。是小挑动功葡稳定的另种形我。
大扰动功角稳定large-disturbancerutoranglestability电力系统遗受严熏故障时保持同步运行的能力,它由系统的初始运行状态和受挑动的严重程度共阅次定。大优动功筛装稳也表现为非周期稳和振哭稳两神式。3.2.1.2.1
暂态稳定trasient stability
电力系统受到大扰动扇,各同步电机保持同步运行开过渡到新的或恢复到原来稳恶运行方式的能力。随常指操舟第,第三摇摆不失步的功角稳楚,是天挑动动角稳定的一种形式。3.2.1.2.2
大拢动动态稳定large-disturbancedynamicstabilit地力系统受到大的挑动后,在自动调节和控制装的作用下,保持较长过程的功角稳定性的能力。通常指电力系统受扰动后不发生发散握荡或持续的振荡,是大挑动功角德定的另一种形式。3.2.2
电压稳定voltagestability
电力系统受到小的或大的就动后,系统电压能够保持或恢复到允许的范丽内,不发生电压崩溃的能力。其物理本质是指:当统向负荷提供的动率随电流增加而增加时,系统电压稳定:反之,当系统间负荷提供的功率随电流的增加而减少时,系统电压不稳定。粮据挑动的大小,电压稳定分为小扰动电压稳定和大扰动电压稳定:
小扰动电压稳定small-disturbancevoltagestabity电力系统受到谐如负荷增加等小挑动后,系统所有母线维特稳定电所的能力。也称为静态电压稳定。3.2.2.2
大扰动电压稳定iarge-disturbancevaitagestahility电力系统遭受大抚动如系统收障、失去发电机或线路之后,系统所有母线保持稳定电压的能力。大挑动电压稳定可能是短期的或长期的。知期电压蕊定又称暂态电压稳定(trunsientvollagestability)。3.2.3
频率稳定frequencystability
电力系统受到严更扰动后,发电利负荷需求出现大的不平衡况下,系统频率能够保持或恢复到允3
许的范内、不发生频率前溃的能为。率稳定可是一种短期或长期现象。3.3
电磁暂态过程lectromagnetietransientD1./T1234 2013
电力系统电磁暂态过程的分析,主要研究电力系统中从微穆系数秒之间的动态过程,研究对象主要包据:由系统外部引起的暂态过程如雷电适电压等:由做障及操作引起的暂态,如操作过电压、工频过电压等;谐振暂态,如次同步曾振、铁磁谐振等:控制暂态,如一次与二次系统的相互作用等:电力电子装罩及灵活交流输电系统、高医直流输电中的快速暂态和非正弦的准稳态过程等:3.4
机电暂态过程electromechanigantransient电力系统机电暂态过程的分析,上要研密破系统爱到大扰暂态稳定利受到小下挑后的小干挑稳宠性能,包指功角定电压稳宠和频率稳定,主要考稳个周波刻激十秒的过程。3.5
中长期动态过程
nidepg term dynamic
中长期动态过程壳电力系统遭受到大的或小的扰动后,系绕在长时阅过程内维持正常运行的能力。中长期稳定要等感数十秒至数十分钟的动态过程。制、负荷频牵控制象其产生影瞻。3.6
奇步谐振subsynch
次同步振荡/
次词步振荡器籍-量科电网和汽轮运行状态。
次阅步谐振据亲用审补装置的输中换暂态过可能邀闻尼或负尼:
再同步reskxghuonization
统或个机组受
再步是指略发
同步运行方式:
速控制元件观励磁射励限制、自动发电控ynchroneus resgnanes
个或儿个频率相五胶换能最的非正带组的机裁量和电气掀,该振荡的能最交RR
凯经过短时间非同步遥行过程后再恢复到N-1原则N-1rgcAle
正常运行方式下战道豪统中任“元件(如线路、发电机、变压器,直流单极等)无效障或因收障停运,电力系统应能保持选逻行利正常供电,其他元件不过负荷,跑质和额率均在充许范图内:这通常称为V-1 原则。
N-1原则用丁电力系统静态安全势辆(单一元件无整衡开),或)安全分析(单一元件故降后断元的电力系统稳定性分析)。3.9
直流调制HVDC modulation
直流调制是指利用直流输电系统所联交流系统中的渠些运行参数的变化,对直流功率、直流电流、直流电压或者换流器吸收的无功功率逊行自动调整,充分发挥直流系统的快速可控,用以改落交流系统运行性能的控制功能:
直流谢制丰要包括紧急功密控带、紧急题率控制、陶加功率调制、附加频调制、功调制、次周步振荡抑制和快速功率反转等功能。4目的和要求
4.1目的
出力系统安全稳定计算的目的是通过对电力系统进行详细的仿真计算和分析研究,确定系统稳定间3
DL / T 1234 2013
题的主要特征和稳定水平,提出提高系统定水平的措施和保证系统安金稳定运行的控制策略,用以指导电网规划、设计、遵设、生产运行以及科研、试验中的相关了作。4.2总体要求
电力系统安全稳定计算应根据系统的具体情况和要求,对系统的电压无功、短路电流、静态安全、静态稳定、暂态稳定、动态稳定、电压稳定、频率稳定、中长期动态过程、次同步振/次冏步谐振以及再同步进行计算与分析,并研究系统的基本稳定将性,检验电网的安全稳定水平,优化电网规划方案,提出保证系统安全稳定运行的控制策略利提高系统稳定水平的措施。4.3无功功率平衡和电压波动分析无功电压分析主要分析无功平德与电压控策咯,其月的悬实现无功的分层分区菀地乎衡,殖保在正常,检修及特殊方式下各电底等级母线电压均能控制在合理水平,并具有灵活的电压调书手段。对于联系瓣弱的电网联络线、刚络中的薄弱断而等有必要开展电压波动计算分析。4.4静态安全分析
电力系统擎态安全分析指应用潮流计算的方法,根据N-1原则,逐个无故障断开线路、变压器面流单极等单:元作,检查其他元件是否因此过负荷和电网电压水平是香符合要求,用以验验电网结构强度和运行方或是否满足安金运行的要求。4.5短路电流安全校核
短路流安全校核的目的是在规定的运行方式或网络拓扑结构下,检验系统中各母线短璐电流水平是否满足相关断路器开断能力的求,究限制短路电流水平的措施。4.6静态稳定计算分析
4.6.1电力系统静态稳定证等分析的国的是采用相应的判据确定电力系统各个运行点的静态稳定性,在给定运行方式下求取静态输送功率极限和静稳定储备,捡验静稳定储备是否满足要求。4.6.2对于大电源送出线、联系潮弱的电网联络线、大受端系统、网络中的弱断面等翡要逃行静态薇定分析。
4.7暂态稳定计算分析
暂态稳楚计算分析的日的是在规定的运行方式和做障形悉下,对系统的暂态稳定性逊行棱验,研究保证电网安全稳定的控制策略,并对继良保护和自动整置以及各剂安全稳定猎施提出拍应的婴求4.8动态稳定计算分析
4.8,1动态稳定可分小挑动动态稳定和大扰动动态稳定。小挑动动态稳定分断国扰动足够小,系统可用线性化状态方程描述。大批动动态稳定分析中,挑动最大到系统应采用非线性方程来描述。4.8.2动态稳定计算分析的目的是在规定的运行方式和就动形态下,对系统的动态稳定性进行校验,确定系统中是否存在负阻尼或弱阻尼振荔模式,并对系统中敏感断面的潮流控制,提篇系统阻尼特性的措施、外网机组励磁及其谢如控制系统和调速系统的配置和参数优化以及各种安全稳定措施提出相应的要求。
4.9电压稳定计算分析
电压稳定计算分析的目的是在规定的运行方式和做障形态下,对系统的电压稳定性进行校验,并对系统电压稳定控制策咯、低电旺减负荷方案、无功补偿配置以及各种安全稳定措施提出相应的要求。4.10频率稳定计算分析
频率稳定计算的目的是,当系统的全部或解列后的肩部出现较大的有功功率扰动造成系统频率大范围波动时,对系统的频率稳定性进行计算分析,并对系统的频率稳定控对策,包括低频减负荷方案,低频解列方案、商频切机方案、机网协调策略、直流调制以及各种安全稳定措施提出柜应的要求。4.11中长期动态过程计算分析
4.11.1中长期动态过程仿其计算中系统则非线性方程来拢述,应采用适用于刚性动态系统的数值积分算法,一般为其有自动变步长的隐武积分算法:应计入在一殿暂态稳定计算中不考愿的电力系统慢递罚4
态元件特性。中长期动态过程计算的时间范虚可从几十秒翻儿十分锦其至数小时。DL / T 1234 —2013
4.11.2长期动态过程讨算分析的目的是在规定的运行方式利扰动形态下,对系统的中长期动态过程进行校验,研究保证电网安全稳定的控制策略,并对继电保护和自动装置以及各种安全稳定措施提出相应的要求。
4.12次同步振荡/次同步谐振计算分析次同步振落/次同步谐振计算同的是在不同运行方式下,对电力系统的次同步振荡/次同步谐据稳定性过行计算分析,并对输电系统的欢同步握/次同步谱振稳定控制对策,包括运行方式调整方察、次同步振荡/次同步谐振阻尼控方案、机组轴系扭振保护措施提出相应的要求。4.13再同步计算分析
4.13.1电力系统再高步计算分析的图的是,当运行中稳定破坏后或线路采用非同涉重合阐时,研究系绕运行状态的变化趋向,并找出适当措施,使失宏同步的机纠经过短附间的异步运行,能较快再拉入同步运行。
4.13.2再同步的计算分析可在特殊要求或事救分析需要时进行。5基础条件
5.1计算条件和基础数据
5.1.1电力系统安全稳定计算分析前应首先确定的滤础条件包括:电力系统接线利运行方式、电力系统各元件及淇控制系统的模型和参数、负荷模型和参数、收障类型和故障切除间、重合闸动作时问、继电保护和安全自动装强的模理和动作时间等。5.1.2应避过建模研究和实测工作,建立适用于电力系统安全稳定计算的各种光件、控制装置及货荷的详细模型和参数。计算分析中应使用合玛的模型和参数,以保证伤其计算的准确度。对于完成参数实测的元件和控制装置,应采用实测模塑和参数;对于已投产但尚完成参数实测或尚米投产的元件和控制装置,应采用制造厂家提供的出厂模型利和参数,或参照终过实测的同奖理设备,选用合理的模型和参数。5.1.3在系统设计、生产运行和试验研究的许算分析中,应保证所采用模型利参数的准确性和一致性在规设计阶段的计算分析中对现有系统以外部分可采用典型模型和参数。5.2运行方
5.2.1选取原则
应根据计穿分析的的,针对系统运行中实际可能山现的不利情况,设定系统接线和运行方式。应从下列三运行方式(正带方式、事故后方式、特殊方式)中分别选择可能出现的对系统安命稳定不利的情况,进行计算分析。
5.2.2正常方式
包括计划检修方式,和按照负荷帕线以及季节变化比现的水电火发,火电大发、风电最大同时出力、最大戴最小负荷、最小并机和抽水蓄能运行工况等可能山现的运行方式。5.2.3事故后方式
电力系统事救消除后,在谈复到正常运行方式前所出现的短期稳态运行方式。5.2.4特殊方式
包括节目运行方武、主平线路、变压器或其他系统重要元件、设备计划外检修和设备启动等,电网主要安金稳定控制装置退出:以及其他对系统安全稳定运行影响较为严需的方式。5.3电力系统的简化和等值
5.3.1根据计算分析的目的和要求,必要时可对外部电网等值简化或对所研究电网的低压网络进行合理简化。
5.3.2网络接线简化原则
电力系统网络接线的筒化原则:5
DL / T 1234 - 2013
a)研究网络简化前后各主要线路和输电断面的潮流、电压分布整本不变。b)评究网络原则上应保留220kV以上电压的网络接线(可根据需要保留110kV没以下电压网络)。负荷宜挂在最低一级电压等级的变压器的负荷侧。低乐电磁环网线路原则上应保留。c)被简化的低压网络中的小电源,原卿可与本地负荷抵消,对紊统特經响较大的小源可根据露变予以保留。
5.3.3互联电网外部系统等值的原则可根据码究目的,对所研究系统的外部系统进行适当等值。应保持等值前后联络线谢流和电压分布不变,所研究系统稳定特性和稳疑水平基求保持不变。5.3.4动态等值方法
动态等值与电力系统稳定计算分析的物理淘题紧密相关。在电力系统安全稳定计算分析中,可根据所研究的间题,分别针对以下情况逊行等值:a)适用于大规模电力系统的短路电流、次同步撤荡/次同步谐搬分析的等值方法,要求研究系统在等值前后有接近的短路电流:
b)适用天规模电力系统的和点肌动动稳定分析的等值行法,婴求研究系统在周大挑数“下,等值前后有按近的转子撰逝线。c)适用于大规模电力系统的小扰动动态稳定性分析的等镇方法,要求研究系统在等值前后所研究的主要振模式和态分布基本致。d)适用于大规模电力系统的在线动态安全分析的等值方法,要求研究系统在等值前后所研究的主要动态性据本数
5.4故障类型、地点、重合阐及故障切除时间5,4.1障地点和故障类型
敢降地点版选取对紧统稳不利的地点:线露敢障宜选在线露两侧变电站,变压器龄障宜选在高压侧或中压调出口,发电凯变求器组出口改障应选在升压变尚服侧邮口,32断略器接线美装灵障宜设为中开关拒动。
故障类型应根DL755的要求,按照计算的具体需要选取。在具体计算中,应特别注意如下问题:a)对于双回或多回线路、环网线路,应以线路的三相故障作为稳定校核的主要故障类型。根珺DL755规定,对于某些特殊绒路的三相短踏敏障需费采取稳延控制猎施时,应对线璐单推水久故障,三相无放障断开逃行俊核。线路尊相永久故障、三相光橄障断元导致系统稳适破坏时,宜通过谭整电网运行方式等方法保证系统稳,不雨求圾划机,谢货何等稳定控制销施。
b)同杆并架双回线具备分相重合能力时,应考虑导名相或同名相瞬时故障和永久敢障,以及合闸的作。对于瞬时做障,应在不来取切机、切负荷等稳定控創措施的条件下保持系统稳定:5.4.2故障切除时间
放障切除时间为从枚障起始至断路器断弧的时间,主要包括保护动作时间、序间继电器时间利断踏器全开断时间等,按下列数摇选取:a)220kV线路
近故障点侧:0.12s:
远故障点侧:0.125。
b)330kV线露
—近故障点侧:0.1s:
一—远故障点侧:0.1s。
c)500kcV线路
-近故障点侧:0.09s:
远放障点侧:0.1s
d)750kV线路
-近放障点侧:0.098:
远微障点侧:0.1s。
母线、变压器的故障切除时问按同电压舒级线路近端故障切除时间考虑。DL/ T1234 — 2013
1000kV线路、母线和变压器的故障划除时间可参照500kV执行,并将依据运行底故障统计数据调整
对于保护与开关的动作时间不能起到上述故障切除时简张的老旧设备,应进行整改:完成整改前其故障切除时问可督按当能实际情说考虑5.4.3重合闸时间
重合间时间为从收障插到断路器主断扫适新合上的时间非要考魔重合闹整定时间和断路器属有合过间。应根据系
系统稳定的需要等因素确定。
5.5系统元件模型和
5.5.1同步电机
采用基于数值时域仿真方法进行电力系统暂态程计算,动态稳定计算以及暂态电压稳定计算分析时,同步爱航粒采用者感阻尼绕组的次誓态电动意E、E)变稳的详细模。极发电机(汽轮发电机)
南器~-6阶次暂态电动势变化模型势变化模型,同谓摄机应按无机摄采用基于特征值算的频域分析离步发电机可采用管态矩动势(E)变化模同步发电机暴间考虑阻尼绕组的裙(标么转/标么熟度差)应取较小假应考虑阻尼因子映阻尼绕组的
D0.5~1.0)。
同步发电机的缸采比实燃参
数的规划机组,可聚波产的同类5.5.2同步电机控制练
5.5.2.1励磁系统及其热控制系统温擦馨电机(水轮发电机)聚用5阶次哲态电动动态稳定性计辞谢,为降低系统阶数,同组
耐,发电机转了运动方程中的阻尼因子D同步发电机采不计距尼绕组的模型时,(例如:刘汽辅能机:取D1.02.0对水轮发电机,取参数。在规划毅计障段,对尚米有具体参进行电力系统稳定请真谢:应考患发电机组的励磁系统及其险加轻系统(如电力系统稳定器PSS)的作用。
励磁系统及其附加控制系然的模型独据摄实际装遥的调节特忆,选用适当的标准伤县模型,其容数原则上应采用实测参数同然型系统的实参数。对于特媒的励磁系统根据其情况采用自定义模型:
5.5.2.2原动机及其调节系统
采用时域仿真方法进行电系统稳定计筑时,应考虑发电机的原动机及具调节系统,采用特征值分析方法进行电力系统小挑动动态稳定计算分析时,允许不考虑机组的原动机及其调节系统,但在进行时域伤其验证时,应考虑机组的原动机及其谢节系统。原动机及具调节系统的参数原则上应采用实测参数或制造厂家提供的出厂参激。5.5.3负荷模型
负荷模型可采用综合静态模型(综合指数模型)综合动态模型(电动机模型及综合指数模塑)建议采用综合动态负荷模型。
各电网应根橱本网的具体情说决定本电网负荷模型的组成和参数。7
DL/T1234—2013
系统母线上的综合负荷特性参数可根据典型负荷的特性参数和实际负荷设备的构成、容量和使用率等因崇来确定,也可根据实测辫识确,并经系统试验或事故录波的伤改验证,5.5.3.1综合静态模型反映了负荷有功、无功功率随电压和频率变化的规得,通带可用以下多项式表示:P- P(4,U*+ B,U +C,U')(I+LaAf)Q=Q(A,U*+ B,U'+C,U(I+ La.A)
4, +B, +C =1.0 ;
A +B,+C,=1.0;
,取值范服为0~3.0,宜取1.2~1.8df lf-fe
,取值范为-2.0~0,宜取-2.0。La=df rufs
系数A、B、C分别代表负荷的恒定阻抗(Z)、值定电流(I)、恒定功率(P)部分在节点负荷中所占的比例,称为ZIP模型
5.5.3.2综合动态模型采用等值感应电动机和综合静态模型表示。等值电动机模型应采用三阶机电暂态电动机模型,静态模型采用ZIP模型。5.5.3.3厂用电负荷应按电动机负荷考虑。5.5.3.4小扰动动态稳定计算分析时的负荷模型。采用基于特征值计算的频域分析方法逊行电力系统小挑动动态稳定性计算时,负荷模型可选用恒定阻抗模型,也可采用静态负荷模型和动态负荷模型:选用恒定阻抗模型时,负荷的阻尼作用可在本系统的发电机转了运动方程的阻尼因子D甲近似地加以考虑。具体数值由负荷模型中的阻尼作用的大小情决定5.5.4线路、高压电抗器和变压器输电线路和变压器宜按元型等值电路计算,线路、变压器、简压电抗器均应采用实测参数。避行不对称做障计算时,也应采用实测的线骼零序参数,变压器零序参数应能反映变压器绕组联方我:如果变底器、高压电抗器中性点通过小电抗接地,零序参数应包含中性点小电抗,对于规划设计中的新建线璐、高压电抗器和变压器,其参数可取典型值。5.5.5直流输电
在电力系统稳定计算中,直流输电可采用准稳态模型,并按直流控制系统实际情况模拟,直流输电如果投入直流调制功能,在稳定计算中应考虑直流调制,并采用实际直流调制功能的控制规律和参敬。
在换流站逆变侧附近发生故障,或系统严垂低电压时,应恶惠点流愉电紊统发生换精失败的可能性。同步摄荡计篇中应采用直流输电及其控制、保护系统的电磁暂态模型。5.5.6稳定控制措施的模型和参数电力系统中装有稳定控制装暨或需要研究系统稳定控制措施时,在电力系统稳定计弹中应考虑稳定控制措施的作用。
应根帮联锁切机,快速压出力(快关)、联锁切负荷、高频切机,低频自动减负荷、低压自动减负猎、电厂失步解列、电网事故鹏列等装置的实际动作时间,以及电力电子裝置的控制规律,进行电力系统稳定控制遭施的仿真计算
规划阶段可参照继电保护,稳定控制装置的实际动作水平选典型动作时间。5.5.7中长期动态过程计算的相关模型在迹行电力系统中长期动态过程计算时,除了需要详细模拟暂态稳定计算所需要的元件外,还应考感更详细的原动机及其控制系统、自动发电控制(AGC)、自动电压控制(AVC)、发电机定子过流限制8
小提示:此标准内容仅展示完整标准里的部分截取内容,若需要完整标准请到上方自行免费下载完整标准文档。
标准图片预览:





- 热门标准
- DL电力标准
- DL/T820-2002 管道焊接接头超声波检验技术规程
- DL/T438-2009 火力发电厂金属技术监督规程
- DL/T634.5101-2002 远动设备及系统 第5101部分:传输规约 基本远动任务配套标准
- DL/T5483-2013 火力发电厂再生水深度处理设计规范
- DL/T555-2004 气体绝缘金属封闭开关设备现场耐压及绝缘试验导则
- DL/T5186-2004 水力发电厂机电设计规范
- DL/T695-2014 电站钢制对焊管件
- DL5162-2013 水电水利工程施工安全防护设施技术规范
- DL5061-1996 水利水电工程劳动安全与工业卫生设计规范
- DL/T5168-2002 110kV~500 kV架空电力线路工程施工质量及评定规程
- DL/T787-2001 火电厂用15CrMo钢珠光体球化评级标准
- DL/T5096-2008 电力工程钻探技术规程
- DL/T567.7-2007 火力发电厂燃料试验方法 第7部分:灰及渣中硫的测定和燃煤可燃硫的计算
- DL5454-2012 火力发电厂职业卫生设计规程
- DL/T5461.13-2013 火力发电厂施工图设计文件内容深度规定 第13部分水工工艺
- 行业新闻
网站备案号:湘ICP备2025141790号-2