- 您的位置:
- 标准下载网 >>
- 标准分类 >>
- 化工行业标准(HG) >>
- HG/T 4256-2011 反应红FL-2BL
标准号:
HG/T 4256-2011
标准名称:
反应红FL-2BL
标准类别:
化工行业标准(HG)
标准状态:
现行出版语种:
简体中文下载格式:
.rar .pdf下载大小:
相关标签:
反应
部分标准内容:
ICS 71.100.01:87.Q60. 10
备案号:34657-—2012
中华人民共和宝化工行业标雅
HG/T 4256—2011
反应红FL-2BL
Reactive red FL-2BL
2011-12-20发布
2012-07-01实施
中华人民和国工业和信息化部发布前言
HG/T4256—2011
本标准依据GB/T1.1一-2009标准化工作导则第1部分:标摊的结构和编写》进行编制,请注意本文件的桌些内筹可能涉及专利,本文件的发布单位不承担识别这些专利的责任。本标滩由中国石油和化学工业联合会提出。本标准山全国染料标准化技术委员会(SAC/TC134)归口。本标滩起草单位:沈阳化工研究院有限公司、丽源(翻北)科技有限公司。本标主要起草人:董仲尘、尚爱国、沈日划、姬兰琴、王勇。1范围
反应红 FL-2BL
HG/T 4256—2011
本标准规定了反应红FI.2BL产品的要求、采样、试验方法,检验舰则以及标志,标签.包装、运输和贮存。
本标推适于反应红FL-2BL的产品质量控制2规范性引用文件
下刻文件对于本文件的成却是必不可少的凡是注日期的引用文件,收所注口期的版本适用于求文件。儿足不注口期的引用文件,其最新版本(包括所有的髂改单)适而于本文件。GB/T 2374 2007
染料染负测定的-一般条件规定
GB/T 2381
:2006下载标准就来标准下载网
GB/T 2386
GR/T 2387.. 2006
G7T 2390
GB/I 2391
染料及染料中问体不溶物含量的测定染料及染料中间体水分的测定
反应染料色光和强度的测定
水济性染料H值的测定
2006反应染料固色率的测定
GB/T 3671. 1
1996水溶性染料溶解度和溶液稳定性的测定(idt1S0105-207:1995)GB/T 3920—2008
GB/T 3921
GR/T 3922
纺织品色牢度试验耐摩瘀色牢度(med1S0)105-X12:2001)纺织品色牢度试验耐洗色半度(modISO105-C10!2006)纺织品耐汗渍色牢度试验方法(gv150)105-E04:1991)GB/T4841.4--2006
染料染色标灌深度色卡:2/1、1/3、1/6.1/12、1/25GI/T 6152—1997
GB/1 6678—2003
GB/I 6603—2000
GR/T 8427
GB/T8433
纺织品色牢度试验耐热压也牢度(e4IS0)105-XI1:1994)化丁产品采样总则
染料粉尘飞扬性的测定(idtISO105-Z061996)纺织品色牢度试验耐人造光色牢度:氟弧(modIS)105-B02:1994)纺织品色牢度试验耐氯化水色牢度(谢泳池水)(VISO105E03:纺织品耐光,汗复合色牢度试验方法GB/T 14576
GB19601染料产品中23种有害荐香胺的限量及测定GB 20811
3要求
染料产品心10种重金属元紊的限量及测窕3.1反应红FL-2BL的质量要求应符合表1的规定。HG/T 4256-2011
(1)外观
(2)强度(为标准品的)/分
(3)色光(与标准品)
(1)水分的质盘分数/%
(5)水术溶物的届世分数/%
(6)pH值
(7)落解度(50)/(g/1.)
(8)防尘性/级
(9)色率/%
(10)有害节香胺的质基分数
(11>重金两元素的质量分数
(12)在棉织物上的色牢度/级
反应红FL-2BL的质要求
深红色均到粉术或颗粒
近似做
5. 0-7. 0
符合GR 19601的标推要求
符合CB20814的标准要求
不低下本标准3.2要求
反应红FL2BI.在棉织物上的色年度应不低」表2的规定。表2反应红FL-2BL在棉织物上的色牢魔耐汗光
深度(鼠弧)
耐洗 95
注:2%(owf>相当于1/3染色标准深度:4采样
耐廖换
试验方法
耐热压
200℃
(4h后:
耐氯化水
有效氯
以批为单位采样,一次拼混均匀的产品为一批。每批采样件数应符合GB/T66782003中7.6的规定,所采样产品的包装必须完好,采样时勿使外界杂质落人产品巾,用探管从上,中,下二部分采样,所采样品总量不得少」200%。将采得的样品充分混匀后、分装」两个清洁、十燥、密封良好的容器中,其上粘贴标签。注明:产品名称,批号、牛产」名称、收样日期、地点。一个供检验,另个保存备查。5试验方法
5.1外观的评定
采用目视评定。
5.2色光和强度的测定
5. 2. 1 染色一般条件
染色时的一般条件应符合GB/T2374一2007的有关规定,染色操作按6B/T2387200G中6.1的规定进行。
染色爪棉布或棉纱:5,染色欲比:1:40;或而棉针织布或棉纱:10g,染色欲比:1:20,染色深度:2%(uwl),
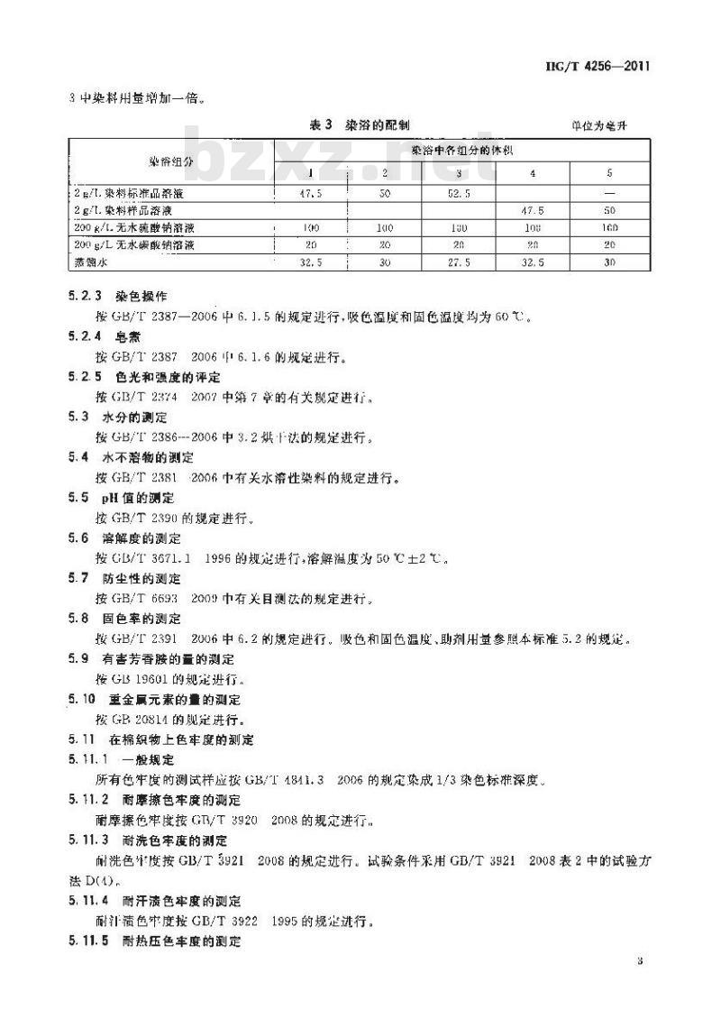
5.2.2染浴的配制
以5棉布或棉纱染色为例.丁五个染杯,按表3规定配制染济。如用10g棉纱或棉针织布,表2
3 中染料用量增加一倍。
染裕组分
2/L.染料标准品落液
2 g/L. 染料样品容液
200g/.无水硫钠游液
200g/L无水磁酸钠溶液
5.2.3染色操作
表3染浴的配制
染浴中各组分的体积
IIG/T4256—2011
单位为升
接GB/T2387—2006中6.].5的规定进行,吸色温度和固色温度均为60%。5.2.4皂煮
按GB/T238720066.1.6的规定进行。5.2.5色光和强度的评定
按GIB/T23742007中第7章的有关规定进行,5.3水分的测定
按GB/T2386--2006中3.2烘1-法的规定进行。5.4水不落物的测定
按GB/T2381200%中有关水资性染料的规定进行。5.5PH值的测定
接GB/T2390的规定进行
5.6溶解度的测定
按 GB/T 3671. 1
5.7 防尘性的测定
1996的规定进行,溶解温度为50℃土2℃按GB/T 6693
200\ 中有关目测选的规定进行,5.8固色率的测定
按GB/T23912006中6.2的规定进行。吸色和固色温度、助剂用量参照本标准5.2的规定。5.9有害芳香胺的的测定
按GB19601的规定进行。
5.10重金属元素的量的测定
按GP20814的舰定进行。
5.11在棉织物上色牢度的测定
5.11.1一毅规定
所有色牢度的测试样应按GB/T1841.32006的规定染成1/3染色标推深度。5.11.2耐摩擦色车度的测定
耐摩擦负穿度按G/T3920
2008的规定进行,
5.11.3耐洗色牢度的测定
耐洗色度按GB/T3921
法 D(4),
5.11.4耐汗色牢度的测定
2008的规定进行。试验条件采用GB/T39212008表2中的试验方耐汀滴色卒度按 GB/T 3922
1995的规是进行,
5.11.5耐热压色率度的测定
HG/T 4256—2011
耐热压色牢度按GB/T61521997的规定进行-200C干压(h斤评定)5. 11. 6耐光色牢度的测定
耐光色年度按B/T8427—2008的规定逃行:5.11.7耐氯化水色牢度的测定
耐氯化水色牢度按GB/T8433.1998的规定进行。5.11. 8耐汗光色牢度的测定
耐光色车度按GB/T145761993中7.2的规定进行6检验规则
6.1检验分类
标准第3章所列的检验项日均为型式检验项日。其中本标准表1中(1)~(8)项为山厂检验项目,府逐批进行检验。在正常连续生产情况下,每年卓少进行一次型式检验。们如有下述情况需进行型式检验:
新产品最初定型时;
b)产品异地生产时;
生产配方工艺及原材料有较改变时:d)停产三个月后又恢复生产肘
)客广据出妥求时。
6.2出厂检验
反成红FL-2BL应由牛产的质量愉验部门检验合格,渐合格证明后方可出厂,生产厂应保证所有出的反应红FI-2BI.产品均符合本标准的要求。6.3双检
如果检验结果中有一顺指标不符合本标推的娶求时,应重新自两倍量的包装中取样进行检验·重新检验的结果,即使只有一项指标不符合本标准要求,则整批产品判定为不合格。7标志、标签、包装、运输、存
7.1标志
反成红FI-2BL的每个包装穿器上都应涂印耐久.消断的标志,标志内容至少应有:)产品名称;
b)生产厂名称、地址:
)生产口期:
d)净含量。
7.2标签
产品应有标签,标签上应江明产品生产期、合格证明、执行标准编号、批号。7.3包装
反应红 FL-2BIL装于内衬塑料袋的包装容器内,并加密封,每件净含量25kg士(0.2kg-其他包装可与用户协商确定。
7.4运输
运输时应止倒置,小心轻放,避免碰摘,切勿报坏包装。7.5贮存
反应红 FI-2B,应些存于阴凉,干燥,通风处,防止受潮受热。贮有期二年。中华人民共和国
化工行业标准
反应红 FL-2BL
HG/T42562011
出版发行:化学工业出版社
(北京1东城区青年御南街13号豫歧编码:00011)化学工业山版社印刷厂
880mm×1230mm1/16印张头
字数9千学
2012年6北京第1版第1次印刷
书号:155025:1171
购书咨询:010-64518888
售后服务:01064518899
网址:htip://cip.com.cn凡购买本书,如有缺损质量间题,本杜销售中心负责调换。定价:10.00元
版所有
违者必究
小提示:此标准内容仅展示完整标准里的部分截取内容,若需要完整标准请到上方自行免费下载完整标准文档。
备案号:34657-—2012
中华人民共和宝化工行业标雅
HG/T 4256—2011
反应红FL-2BL
Reactive red FL-2BL
2011-12-20发布
2012-07-01实施
中华人民和国工业和信息化部发布前言
HG/T4256—2011
本标准依据GB/T1.1一-2009标准化工作导则第1部分:标摊的结构和编写》进行编制,请注意本文件的桌些内筹可能涉及专利,本文件的发布单位不承担识别这些专利的责任。本标滩由中国石油和化学工业联合会提出。本标准山全国染料标准化技术委员会(SAC/TC134)归口。本标滩起草单位:沈阳化工研究院有限公司、丽源(翻北)科技有限公司。本标主要起草人:董仲尘、尚爱国、沈日划、姬兰琴、王勇。1范围
反应红 FL-2BL
HG/T 4256—2011
本标准规定了反应红FI.2BL产品的要求、采样、试验方法,检验舰则以及标志,标签.包装、运输和贮存。
本标推适于反应红FL-2BL的产品质量控制2规范性引用文件
下刻文件对于本文件的成却是必不可少的凡是注日期的引用文件,收所注口期的版本适用于求文件。儿足不注口期的引用文件,其最新版本(包括所有的髂改单)适而于本文件。GB/T 2374 2007
染料染负测定的-一般条件规定
GB/T 2381
:2006下载标准就来标准下载网
GB/T 2386
GR/T 2387.. 2006
G7T 2390
GB/I 2391
染料及染料中问体不溶物含量的测定染料及染料中间体水分的测定
反应染料色光和强度的测定
水济性染料H值的测定
2006反应染料固色率的测定
GB/T 3671. 1
1996水溶性染料溶解度和溶液稳定性的测定(idt1S0105-207:1995)GB/T 3920—2008
GB/T 3921
GR/T 3922
纺织品色牢度试验耐摩瘀色牢度(med1S0)105-X12:2001)纺织品色牢度试验耐洗色半度(modISO105-C10!2006)纺织品耐汗渍色牢度试验方法(gv150)105-E04:1991)GB/T4841.4--2006
染料染色标灌深度色卡:2/1、1/3、1/6.1/12、1/25GI/T 6152—1997
GB/1 6678—2003
GB/I 6603—2000
GR/T 8427
GB/T8433
纺织品色牢度试验耐热压也牢度(e4IS0)105-XI1:1994)化丁产品采样总则
染料粉尘飞扬性的测定(idtISO105-Z061996)纺织品色牢度试验耐人造光色牢度:氟弧(modIS)105-B02:1994)纺织品色牢度试验耐氯化水色牢度(谢泳池水)(VISO105E03:纺织品耐光,汗复合色牢度试验方法GB/T 14576
GB19601染料产品中23种有害荐香胺的限量及测定GB 20811
3要求
染料产品心10种重金属元紊的限量及测窕3.1反应红FL-2BL的质量要求应符合表1的规定。HG/T 4256-2011
(1)外观
(2)强度(为标准品的)/分
(3)色光(与标准品)
(1)水分的质盘分数/%
(5)水术溶物的届世分数/%
(6)pH值
(7)落解度(50)/(g/1.)
(8)防尘性/级
(9)色率/%
(10)有害节香胺的质基分数
(11>重金两元素的质量分数
(12)在棉织物上的色牢度/级
反应红FL-2BL的质要求
深红色均到粉术或颗粒
近似做
5. 0-7. 0
符合GR 19601的标推要求
符合CB20814的标准要求
不低下本标准3.2要求
反应红FL2BI.在棉织物上的色年度应不低」表2的规定。表2反应红FL-2BL在棉织物上的色牢魔耐汗光
深度(鼠弧)
耐洗 95
注:2%(owf>相当于1/3染色标准深度:4采样
耐廖换
试验方法
耐热压
200℃
(4h后:
耐氯化水
有效氯
以批为单位采样,一次拼混均匀的产品为一批。每批采样件数应符合GB/T66782003中7.6的规定,所采样产品的包装必须完好,采样时勿使外界杂质落人产品巾,用探管从上,中,下二部分采样,所采样品总量不得少」200%。将采得的样品充分混匀后、分装」两个清洁、十燥、密封良好的容器中,其上粘贴标签。注明:产品名称,批号、牛产」名称、收样日期、地点。一个供检验,另个保存备查。5试验方法
5.1外观的评定
采用目视评定。
5.2色光和强度的测定
5. 2. 1 染色一般条件
染色时的一般条件应符合GB/T2374一2007的有关规定,染色操作按6B/T2387200G中6.1的规定进行。
染色爪棉布或棉纱:5,染色欲比:1:40;或而棉针织布或棉纱:10g,染色欲比:1:20,染色深度:2%(uwl),
5.2.2染浴的配制
以5棉布或棉纱染色为例.丁五个染杯,按表3规定配制染济。如用10g棉纱或棉针织布,表2
3 中染料用量增加一倍。
染裕组分
2/L.染料标准品落液
2 g/L. 染料样品容液
200g/.无水硫钠游液
200g/L无水磁酸钠溶液
5.2.3染色操作
表3染浴的配制
染浴中各组分的体积
IIG/T4256—2011
单位为升
接GB/T2387—2006中6.].5的规定进行,吸色温度和固色温度均为60%。5.2.4皂煮
按GB/T238720066.1.6的规定进行。5.2.5色光和强度的评定
按GIB/T23742007中第7章的有关规定进行,5.3水分的测定
按GB/T2386--2006中3.2烘1-法的规定进行。5.4水不落物的测定
按GB/T2381200%中有关水资性染料的规定进行。5.5PH值的测定
接GB/T2390的规定进行
5.6溶解度的测定
按 GB/T 3671. 1
5.7 防尘性的测定
1996的规定进行,溶解温度为50℃土2℃按GB/T 6693
200\ 中有关目测选的规定进行,5.8固色率的测定
按GB/T23912006中6.2的规定进行。吸色和固色温度、助剂用量参照本标准5.2的规定。5.9有害芳香胺的的测定
按GB19601的规定进行。
5.10重金属元素的量的测定
按GP20814的舰定进行。
5.11在棉织物上色牢度的测定
5.11.1一毅规定
所有色牢度的测试样应按GB/T1841.32006的规定染成1/3染色标推深度。5.11.2耐摩擦色车度的测定
耐摩擦负穿度按G/T3920
2008的规定进行,
5.11.3耐洗色牢度的测定
耐洗色度按GB/T3921
法 D(4),
5.11.4耐汗色牢度的测定
2008的规定进行。试验条件采用GB/T39212008表2中的试验方耐汀滴色卒度按 GB/T 3922
1995的规是进行,
5.11.5耐热压色率度的测定
HG/T 4256—2011
耐热压色牢度按GB/T61521997的规定进行-200C干压(h斤评定)5. 11. 6耐光色牢度的测定
耐光色年度按B/T8427—2008的规定逃行:5.11.7耐氯化水色牢度的测定
耐氯化水色牢度按GB/T8433.1998的规定进行。5.11. 8耐汗光色牢度的测定
耐光色车度按GB/T145761993中7.2的规定进行6检验规则
6.1检验分类
标准第3章所列的检验项日均为型式检验项日。其中本标准表1中(1)~(8)项为山厂检验项目,府逐批进行检验。在正常连续生产情况下,每年卓少进行一次型式检验。们如有下述情况需进行型式检验:
新产品最初定型时;
b)产品异地生产时;
生产配方工艺及原材料有较改变时:d)停产三个月后又恢复生产肘
)客广据出妥求时。
6.2出厂检验
反成红FL-2BL应由牛产的质量愉验部门检验合格,渐合格证明后方可出厂,生产厂应保证所有出的反应红FI-2BI.产品均符合本标准的要求。6.3双检
如果检验结果中有一顺指标不符合本标推的娶求时,应重新自两倍量的包装中取样进行检验·重新检验的结果,即使只有一项指标不符合本标准要求,则整批产品判定为不合格。7标志、标签、包装、运输、存
7.1标志
反成红FI-2BL的每个包装穿器上都应涂印耐久.消断的标志,标志内容至少应有:)产品名称;
b)生产厂名称、地址:
)生产口期:
d)净含量。
7.2标签
产品应有标签,标签上应江明产品生产期、合格证明、执行标准编号、批号。7.3包装
反应红 FL-2BIL装于内衬塑料袋的包装容器内,并加密封,每件净含量25kg士(0.2kg-其他包装可与用户协商确定。
7.4运输
运输时应止倒置,小心轻放,避免碰摘,切勿报坏包装。7.5贮存
反应红 FI-2B,应些存于阴凉,干燥,通风处,防止受潮受热。贮有期二年。中华人民共和国
化工行业标准
反应红 FL-2BL
HG/T42562011
出版发行:化学工业出版社
(北京1东城区青年御南街13号豫歧编码:00011)化学工业山版社印刷厂
880mm×1230mm1/16印张头
字数9千学
2012年6北京第1版第1次印刷
书号:155025:1171
购书咨询:010-64518888
售后服务:01064518899
网址:htip://cip.com.cn凡购买本书,如有缺损质量间题,本杜销售中心负责调换。定价:10.00元
版所有
违者必究
小提示:此标准内容仅展示完整标准里的部分截取内容,若需要完整标准请到上方自行免费下载完整标准文档。
标准图片预览:





- 其它标准
- 热门标准
- 行业标准
- HG/T20518-2008 化工粉体工程设计通用规范
- HG/T3985-2007 聚四氟乙烯波纹管膨胀节
- HG/T3219-2009 代替 HG/T 3219-1999 搪玻璃平面阀
- HG/T3459-2003 化学试剂 顺丁烯二酸酐
- HG∕T5056-2016 GB 7544在天然橡胶胶乳避孕套质量管理中的使用指南
- HG/T2017-2011 代替 HG/T 2017-2000 普通运动鞋
- HG/T2257-2011 代替 HG/T 2257-1991 照相化学品 成色剂挥发分的测定
- HG/T21529-2014 代替 HG/T 21529-2005 板式平焊法兰手孔
- HG/T2956.5-2001 硼镁矿石中氧化亚铁含量的测定重铬酸钾 容量法
- HG/T2371-2003 代替 HG/T 2371-1992 搪玻璃开式搅拌容器
- HG/T2044-2020 代替 HG/T 2044-2003 机械密封用喷涂氧化铬密封环技术条件
- HG/T2343-2012 硫化促进剂 ETU
- HG/T3531-2011 代替 HG/T 3531-2003 工业循环冷却水污垢和腐蚀产物中水分含量的测定
- HG/T3415-2010 代替 HG/T 3415-2001 红色基 B(2-甲氧基-4-硝基苯胺)
- HG/T20585-2011 代替 HG 20585-1998 钢制低温压力容器技术规定
- 行业新闻
请牢记:“bzxz.net”即是“标准下载”四个汉字汉语拼音首字母与国际顶级域名“.net”的组合。 ©2025 标准下载网 www.bzxz.net 本站邮件:bzxznet@163.com
网站备案号:湘ICP备2025141790号-2
网站备案号:湘ICP备2025141790号-2