- 您的位置:
- 标准下载网 >>
- 标准分类 >>
- 地方标准(DB) >>
- DB34/T 230-2001 亳白芍
标准号:
DB34/T 230-2001
标准名称:
亳白芍
标准类别:
地方标准(DB)
标准状态:
现行出版语种:
简体中文下载格式:
.rar .pdf下载大小:
部分标准内容:
1范围
安徽省地方标准
亳白芍
DB34/T230-2001
本标准规定了毫白芍的定义、要求、试验方法、检验规则及包装、标志、运输、贮存。本标准适用于商品毫白芍。
2规范性引用文件
下列文件中的条款通过本标准的引用而成为本标准的条款。凡是注日期的引用文件,其随后所有的修改单(不包括勘误的内容)或修订版均不适用于本标准,然而,鼓励根据本标准达成协议的各方研究是否可使用这些文件的最新版本。凡是不注日期的引用文件,其最新版本适用于本标准。GB/T5009.38
GB/T17331
《中国药典》2000年版一部
《中国药典》2000年版一部
《中国药典》2000年版一部
《中国药典》2000年版一部
DB34/T202-200
3定义
本标准采用下列定义。
食品中多菌灵残留量测定
食品中有机磷及氨基甲酸酯类农药多种残留量的测定白芍的质量标准
附录IIA药材抽样方法
白苟项下规定Www.bzxZ.net
附录重金属的测定方法
蔬菜中农药残留量的测定方法
3.1毫白芍:指产于毫州境内的毛食科植物芍药(PaeonialPaeitiploraPall)去皮、加工的干燥根3.2干货:指经加工干燥含水量达到标准的毫白。3.3芦头:指芍药根从根茎上拆下后,顶端不平坦的根头部分。3.4麻花点:指浅狗眼即脐等地下害虫伤害所造成的浅疤。3.5破皮:指毫白芍被起挖工具碰破的伤口。3.6裂口:指毫白芳外皮出现的裂隙。3.7夹生:指白芍煮时欠火侯晒干折断面中央出现的白色环纹。3.8枯药:指生长过程中死亡的白芍根条,癌瘦、体小不能药用。4要求
4.1毫白芍的技术要求(见表1)。4.2农药的残留限量:禁用农药不得检出。4.3重金属:铅≤0.3mg/kg,镐≤0.04mg/kg,砷≤0.3mg/kg,汞≤0.01mg/kg。5试验方法
5.1感观:用感官检查。
5.2规格:用游标卡尺测量。
安徽省质量技术监督局2001-12-31发布2001-12-31实施
DB34/T230-2001
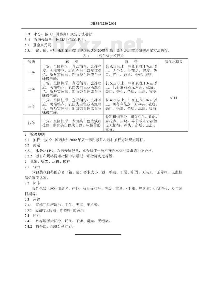
5.3水分:按《中国药典》规定方法进行。5.4农药残留量:按DB34/T202执行。5.5重金属元素
铅、、、汞测定:按《中国药典》2000年版一部附录,重金属的测定方法执行。表1
毫白芍技术要求
干货。呈圆柱形,直或稍弯,去净栓皮,两端整齐。表面类白色或淡红棕色,质坚实体重。断面类白色或白色味微苦酸。
千货。呈圆柱形,直或稍弯,去净栓皮,两端整齐。表面类白色或淡红棕色,质坚实体重。断面类白色或白色味微苦酸
干货。呈圆柱形,直或稍弯,去净栓皮,两端整齐。表面类白色或淡红棕色,质坚实体重。断面类白色或白色味微苦酸。
干货。呈圆柱形,表面类白色或淡红棕色,断面类白色或白色。味微苦酸6检验规则
长8cm以上,中部直径1.7cm以
上,无芦头、麻花点、破皮、裂口、夹生、杂质、虫蛀、霉变
长6cm以上,中部直径1.3cm以
上,间有麻花点无芦头、破皮、裂口、夹生、杂质、虫、霉变
长4cm以上,中部直径0.8cm以
上,间有麻花点,无芦头、破皮、裂口、夹生、杂质、虫蛀、霉变长短粗细不分,间有夹生、破皮、麻花点、头尾、碎节或未去净栓皮无枯芍、芦头、杂质、虫蛀、霉变。
6.1抽样:按《中国药典》2000年版一部附录IⅡIA药材抽样方法规定进行。6.2判定
6.2.1水分>14%,农药残留限量,重金属任一项不符合本标准要求判为不合格。6.2.2:感官和规格两项指标中以最低一项指标判定等级。7包装、标志、运输、购存
7.1包装
安全水份%
预包装毫白芍的容器(箱、袋)要求大小一致,整洁、干燥、牢固、无污染、无异味,无虫蛀腐烂霉变现象。
7.2标志
每件包装上应标明品名,产地、执行标准号、等级、重量。(毛重、净含量)供货单位,及包装日期等。
7.3运输
7.3.1运输工具应清洁、卫生、无毒、无污染。7.3.2运输时应防潮、防曝晒、防污染。7.4贮存
7.4.1贮存场所应阴凉、通风、干燥、避光、无污染。7.4.2按等级、规格分别贮存。
小提示:此标准内容仅展示完整标准里的部分截取内容,若需要完整标准请到上方自行免费下载完整标准文档。
安徽省地方标准
亳白芍
DB34/T230-2001
本标准规定了毫白芍的定义、要求、试验方法、检验规则及包装、标志、运输、贮存。本标准适用于商品毫白芍。
2规范性引用文件
下列文件中的条款通过本标准的引用而成为本标准的条款。凡是注日期的引用文件,其随后所有的修改单(不包括勘误的内容)或修订版均不适用于本标准,然而,鼓励根据本标准达成协议的各方研究是否可使用这些文件的最新版本。凡是不注日期的引用文件,其最新版本适用于本标准。GB/T5009.38
GB/T17331
《中国药典》2000年版一部
《中国药典》2000年版一部
《中国药典》2000年版一部
《中国药典》2000年版一部
DB34/T202-200
3定义
本标准采用下列定义。
食品中多菌灵残留量测定
食品中有机磷及氨基甲酸酯类农药多种残留量的测定白芍的质量标准
附录IIA药材抽样方法
白苟项下规定Www.bzxZ.net
附录重金属的测定方法
蔬菜中农药残留量的测定方法
3.1毫白芍:指产于毫州境内的毛食科植物芍药(PaeonialPaeitiploraPall)去皮、加工的干燥根3.2干货:指经加工干燥含水量达到标准的毫白。3.3芦头:指芍药根从根茎上拆下后,顶端不平坦的根头部分。3.4麻花点:指浅狗眼即脐等地下害虫伤害所造成的浅疤。3.5破皮:指毫白芍被起挖工具碰破的伤口。3.6裂口:指毫白芳外皮出现的裂隙。3.7夹生:指白芍煮时欠火侯晒干折断面中央出现的白色环纹。3.8枯药:指生长过程中死亡的白芍根条,癌瘦、体小不能药用。4要求
4.1毫白芍的技术要求(见表1)。4.2农药的残留限量:禁用农药不得检出。4.3重金属:铅≤0.3mg/kg,镐≤0.04mg/kg,砷≤0.3mg/kg,汞≤0.01mg/kg。5试验方法
5.1感观:用感官检查。
5.2规格:用游标卡尺测量。
安徽省质量技术监督局2001-12-31发布2001-12-31实施
DB34/T230-2001
5.3水分:按《中国药典》规定方法进行。5.4农药残留量:按DB34/T202执行。5.5重金属元素
铅、、、汞测定:按《中国药典》2000年版一部附录,重金属的测定方法执行。表1
毫白芍技术要求
干货。呈圆柱形,直或稍弯,去净栓皮,两端整齐。表面类白色或淡红棕色,质坚实体重。断面类白色或白色味微苦酸。
千货。呈圆柱形,直或稍弯,去净栓皮,两端整齐。表面类白色或淡红棕色,质坚实体重。断面类白色或白色味微苦酸
干货。呈圆柱形,直或稍弯,去净栓皮,两端整齐。表面类白色或淡红棕色,质坚实体重。断面类白色或白色味微苦酸。
干货。呈圆柱形,表面类白色或淡红棕色,断面类白色或白色。味微苦酸6检验规则
长8cm以上,中部直径1.7cm以
上,无芦头、麻花点、破皮、裂口、夹生、杂质、虫蛀、霉变
长6cm以上,中部直径1.3cm以
上,间有麻花点无芦头、破皮、裂口、夹生、杂质、虫、霉变
长4cm以上,中部直径0.8cm以
上,间有麻花点,无芦头、破皮、裂口、夹生、杂质、虫蛀、霉变长短粗细不分,间有夹生、破皮、麻花点、头尾、碎节或未去净栓皮无枯芍、芦头、杂质、虫蛀、霉变。
6.1抽样:按《中国药典》2000年版一部附录IⅡIA药材抽样方法规定进行。6.2判定
6.2.1水分>14%,农药残留限量,重金属任一项不符合本标准要求判为不合格。6.2.2:感官和规格两项指标中以最低一项指标判定等级。7包装、标志、运输、购存
7.1包装
安全水份%
预包装毫白芍的容器(箱、袋)要求大小一致,整洁、干燥、牢固、无污染、无异味,无虫蛀腐烂霉变现象。
7.2标志
每件包装上应标明品名,产地、执行标准号、等级、重量。(毛重、净含量)供货单位,及包装日期等。
7.3运输
7.3.1运输工具应清洁、卫生、无毒、无污染。7.3.2运输时应防潮、防曝晒、防污染。7.4贮存
7.4.1贮存场所应阴凉、通风、干燥、避光、无污染。7.4.2按等级、规格分别贮存。
小提示:此标准内容仅展示完整标准里的部分截取内容,若需要完整标准请到上方自行免费下载完整标准文档。
标准图片预览:


- 其它标准
- 热门标准
- 地方标准
- DB22/T2586-2016 定制式活动义齿
- DB35/T823-2008 白芽奇兰茶 精制加工技术规范
- DB11/T157.8-2008 虹鳟养殖技术规范 第8部分:常见病诊治与安全用药
- DB33/T360-2002 出口冷冻粽子检验规程
- DB13/T1155-2009 大叶女贞商品苗木质量分级
- DB34/T146-1997 三练薄荷素油
- DB34/T394-2004 榨菜无公害生产技术规程
- DB34/T415-2004 皖南三黄鸡青年鸡饲养管理规程
- DB32/T2707-2014 水利工程施工质量项目法人委托检测规范
- DB33/T729-2015 建德苞茶生产技术规范
- DB63/T733-2008 青稞昆仑12号种子繁育技术规程
- DB64/T505-2007 无公害食品食用向日葵生产技术规程
- DB33/T397.1-2003 无公害罗氏沼虾 第1部分:虾苗繁育
- DB11/T499.5-2007 北京黑猪饲养管理技术规范 第5部分:卫生防疫
- DB13/T1081.24-2009 食品用包装材料及制品 塑料 第24部分:马来酸和马来酸酐特定迁移量的测定
- 行业新闻
请牢记:“bzxz.net”即是“标准下载”四个汉字汉语拼音首字母与国际顶级域名“.net”的组合。 ©2025 标准下载网 www.bzxz.net 本站邮件:bzxznet@163.com
网站备案号:湘ICP备2025141790号-2
网站备案号:湘ICP备2025141790号-2