- 您的位置:
- 标准下载网 >>
- 标准分类 >>
- 船舶行业标准(CB) >>
- CB/T 4183-2011 船用起货绞车通用技术要求
标准号:
CB/T 4183-2011
标准名称:
船用起货绞车通用技术要求
标准类别:
船舶行业标准(CB)
标准状态:
现行出版语种:
简体中文下载格式:
.rar .pdf下载大小:
部分标准内容:
ICS47.020.50
备案号:32901-2011
中华人民共和国船舶行业标准
CB/T4183—2011
船用起货绞车通用技术要求
General technical rcquirements of marine cargo winches2011-06-15发布
中华人民共和国工业和信息化部2011-10-01实施
CB/T41832011
本标准是国家标准调整为行业标准的项目,原国家标准编号是GB/T7389一1987。本标准与CB/T7389一1987船用起货绞车》相比,主要有下列变化:标准名称改为《船用起货绞车通用技术要求》a2
明确了起货绞车的设计要求;
明确了制动装置的负载要求;
补充了对钢丝绳的要求
补充了对带缆卷筒的要求:
增加“标志”的内容。
本标准中中国船铂重工集团公司提出。本标雅山中国船舶重工集团公司标准化研究中心归口。本标准起草单位:中国船舶重工集团公司第-七〇四研究所、武昌船舶罩工有限资任公司。本标准主要起草人:黄薇、陈寒松TYKANYKACa
1范围
船用起货绞车通用技术要求
CB/T41832011
本标准规定了船用起货绞车(以下简称起货绞车)的术语和定义、分类、要求、试验方法、标志、*
包装、运输、贮存。
本标准适用于各类船舶用起
2规范性引用文件
交车的线
的惠用是必
下列文件对」本及
件。凡是不注日期引用件,其最GB/T 3893
1SO6482
3术语和定义
GB/T3893
额定负荷
上结构物
甲板机械
(包)
欧简处
可期的
有的修改
可以及下列术语和定义适用下本文件。和
起货绞车在寇定
额定提升速度
working lo#
速度下所能
起货绞车能吊起额定负透的速度,卷简负荷drumToad
的载荷,道位为千牛
位为来每秒(m/s
文件,夜所法期的版木适用于本文适而于本
在卷简卷绕单层谢素条件下,起贷续车以额定拯门球度吊货叫,在钢索离开卷筒处测得的最大拉力,单位为干牛(kN)
右式和左式起货绞车right-hand andleft-hand cargo winches当观察者位于电动机、动力源或控制器(就对称式的起货绞车而言)一边时,如果减速装置或卷简的驱动装置在卷筒的石侧,则为右式起货绞车(见图1)。如果减速装置或卷简的驱动装置在卷筒的左侧,则为左式起货绞车。
TY KANY KAca-
CB/T4183—2011
右式起货绞车实例
最大着地速度maximumlanding speed起货绞车承载的工作负荷着地时所允许的最大速度,单位为米每秒(m/s)。4分类
4.1型式
起货绞车分为下列2种型式:
a)Y—=右式起货绞车:
b)7.—-左式起货绞车。
4.2技术参数
起货绞车的性能见表1。表1中的公称规格不适用于重型吊杆装置:表1起货绞车的性能
额定负荷
卷简负荷
额定提升速
A系列
B系列
C系列
负载的最人若地速度坠
4.3标记
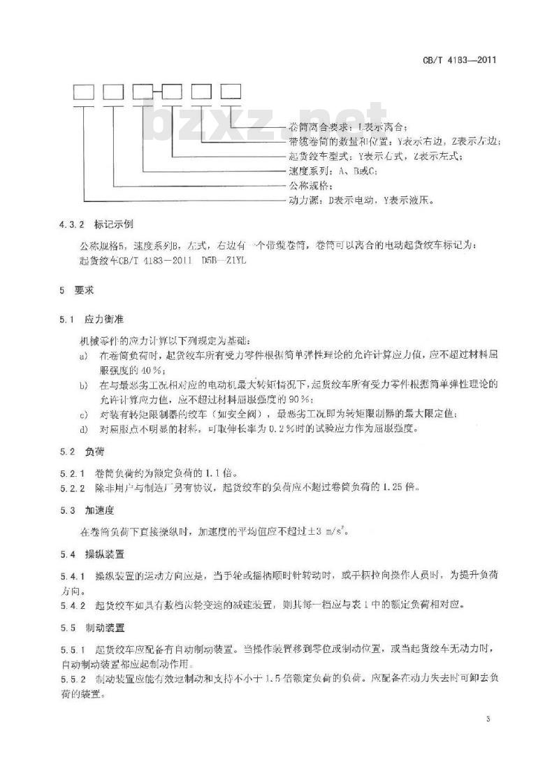
型号表示方法
起货绞车的型号衣示方法如下:2
TYKANYKACa
4.3.2标记示例
卷筒离合要求:L表示离合
CB/T4183—2011
带缆卷筒的数量和位置:Y表示右边,Z表示左边:起货绞车型式:表示式,2表示左式速度系列:A、B或C:
公称规格;
动力源:D表示电动,Y表示液压。公称规格5,速度系列B,左式,右边有个带缆卷简。卷筒可以离合的电动起货绞车标记为起货绞车CB/T1183-2011D5B--Z1YL5要求
5.1应力衡准
机械零仆的应力计算以下列规定为基础:a)在卷筒负荷时,起货绞车所有受力零件根据简单弹性理论的允许计算应力值,应不超过材料屈服强度的40%;
在与最恶劣工况相对应的电动机最大转矩情况下,起货绞车所有受力零件根据简单弹性理论的b
充许计算应力值,应不超过材料届服强度的90%;对装有转矩限制器的绞车(如安全阀),最恶劣工况即为转矩限制器的最大限定值:c
)对屈服点不明显的材料,可取伸长率为0.2%时的试验应力作为届服强度。5.2负荷
5.2.1卷简负荷约为额定负荷的1.1倍。5.2.2除非用户与制造厂另有协议,起货绞车的负荷应不超过卷简负荷的1.25倍。5.3加速度
在卷简负荷下直接操纵时,加速度的平均值应不超过土3m/s。5.4操纵装置
5.4.1操纵装置的运动方向应是,当于轮或摇柄顺时针转动时,或于柄拉向操作人员时,为提升负荷方向。
5.4.2起货绞车如具有数档以轮变速的减速装置,则其每一档应与表1中的额定负荷相对应。5.5制动装置
5.5.1起货绞车应配备有自动制动装置。当操作装置移到零位或制动位置,或当起货绞车无动力时,自动制动装置都应起制动作用
5.5.2制动装置应能有效地制动和支持不小1.5倍额定负荷的负荷。应配备在动力失去时可卸去负荷的装置。
TYKAONYKAca
CB/T 4183—2011
5.5.3带卷简离合器的起货绞车应在卷简上配备锁紧装置或制动器以防止卷筒无控制转动。注:如集点要制动器支持负荷,打货时应了以说明。5.5.4制动装置不应引起过人的冲击负载。5.5.5不论采用何种动力,当操作人员改松控制器时,操作装置应白动恢复到制动位置,注:参照问际劳一织制定的“码头作业安全和卫生实施条例”。5.6带缆卷筒
5.6.1起货绞车可规定是否带有带缆卷筒5.6.2如要求带有带缆卷箭,其外形应符合ISO6都2。订货时应谈明,带缆卷简是否要求离合,并说明其位置(右或左)。
5.6.3不论在何种工作状没下,
至少应为钢丝绳直径的2袋
5.6.4带缆卷简的直错应不
6股,由抗拉强度为
6试验方法bZxz.net
6.1空载试验
在空载罩
如起货
试验时
度范围内的运转
额定负载试
酱筒上卷绕钢丝后的外星直径与带览卷简凸缘最人外径的差值否刚应配置
严钢丝维
下运转30mi
小钢线
专用防护装置
美绳应实教
有诚速装置,每级都应在最高速度下加试5min。含首纤维芯,几应不少丁
人功率、卷简正、反转的转速,结果应符衍合表1的要求。桂查起货绞车在全部速应无漏油、无异常
在卷筒负载洗
20s的间隔时间。
30min试验证
试验时应进行
实际升降速度;
输入功率;
以额定速
风进行机械
减测量
无异常声
连续升降30min,升降赢
式验,每级应长
制动装置工作时的负载程
切断动力时,自动制动载置的情况。d)
变为10m,
婴求试验
州两次之间允许有
结果应符合表1的要求检查起资线4在全部避度范围内的运转情况,应无漏油、无异常发热、无异常卢响。
6.3超载试验
以额定速度提升等于1.25倍额定负荷的负荷进行试验,升降高度为10m,在下降操作中,起货绞车应至少停车三次。试验时测偷入功率、卷简的转速,结果应符合衣1的要求。检查起货绞车的运转情况,应无漏油、无异常发无异常市响。TIYKADNY KACa
标志、包装、运输和贮存
起货绞车应具有下列标志:
产品名称;
标记示例:
制造厂名称;
制造口期;
检验合格印章:
船检标记:
起货绞车各零部件的包装应可靠,装箱应牢固。7.2
起货绞车在运输过程中应固定并有防腐、防潮等措施:7.4起货绞车应贮存在T燥通风的库房内。CB/T4183-2011
CB/T 4183—2011
中华人民共和国
船舶行业标推
船用起货绞车通用技术要求
CB/T4183-2011
中国船舶工业综合技术经济研究院出版北京市海淀区学院南路70号
邮政编码:100081
网址:shipstd.com.cn
电话:010-62185021
船舶标准信息咨询中心发行
版权专有不得翻印
开本880×12301/16印张0.43字数3.6千字2011年12月第1版
2011年12月第一次印刷
印数1—500
船标出字第2011086号
定价20元
小提示:此标准内容仅展示完整标准里的部分截取内容,若需要完整标准请到上方自行免费下载完整标准文档。
备案号:32901-2011
中华人民共和国船舶行业标准
CB/T4183—2011
船用起货绞车通用技术要求
General technical rcquirements of marine cargo winches2011-06-15发布
中华人民共和国工业和信息化部2011-10-01实施
CB/T41832011
本标准是国家标准调整为行业标准的项目,原国家标准编号是GB/T7389一1987。本标准与CB/T7389一1987船用起货绞车》相比,主要有下列变化:标准名称改为《船用起货绞车通用技术要求》a2
明确了起货绞车的设计要求;
明确了制动装置的负载要求;
补充了对钢丝绳的要求
补充了对带缆卷筒的要求:
增加“标志”的内容。
本标准中中国船铂重工集团公司提出。本标雅山中国船舶重工集团公司标准化研究中心归口。本标准起草单位:中国船舶重工集团公司第-七〇四研究所、武昌船舶罩工有限资任公司。本标准主要起草人:黄薇、陈寒松TYKANYKACa
1范围
船用起货绞车通用技术要求
CB/T41832011
本标准规定了船用起货绞车(以下简称起货绞车)的术语和定义、分类、要求、试验方法、标志、*
包装、运输、贮存。
本标准适用于各类船舶用起
2规范性引用文件
交车的线
的惠用是必
下列文件对」本及
件。凡是不注日期引用件,其最GB/T 3893
1SO6482
3术语和定义
GB/T3893
额定负荷
上结构物
甲板机械
(包)
欧简处
可期的
有的修改
可以及下列术语和定义适用下本文件。和
起货绞车在寇定
额定提升速度
working lo#
速度下所能
起货绞车能吊起额定负透的速度,卷简负荷drumToad
的载荷,道位为千牛
位为来每秒(m/s
文件,夜所法期的版木适用于本文适而于本
在卷简卷绕单层谢素条件下,起贷续车以额定拯门球度吊货叫,在钢索离开卷筒处测得的最大拉力,单位为干牛(kN)
右式和左式起货绞车right-hand andleft-hand cargo winches当观察者位于电动机、动力源或控制器(就对称式的起货绞车而言)一边时,如果减速装置或卷简的驱动装置在卷筒的石侧,则为右式起货绞车(见图1)。如果减速装置或卷简的驱动装置在卷筒的左侧,则为左式起货绞车。
TY KANY KAca-
CB/T4183—2011
右式起货绞车实例
最大着地速度maximumlanding speed起货绞车承载的工作负荷着地时所允许的最大速度,单位为米每秒(m/s)。4分类
4.1型式
起货绞车分为下列2种型式:
a)Y—=右式起货绞车:
b)7.—-左式起货绞车。
4.2技术参数
起货绞车的性能见表1。表1中的公称规格不适用于重型吊杆装置:表1起货绞车的性能
额定负荷
卷简负荷
额定提升速
A系列
B系列
C系列
负载的最人若地速度坠
4.3标记
型号表示方法
起货绞车的型号衣示方法如下:2
TYKANYKACa
4.3.2标记示例
卷筒离合要求:L表示离合
CB/T4183—2011
带缆卷筒的数量和位置:Y表示右边,Z表示左边:起货绞车型式:表示式,2表示左式速度系列:A、B或C:
公称规格;
动力源:D表示电动,Y表示液压。公称规格5,速度系列B,左式,右边有个带缆卷简。卷筒可以离合的电动起货绞车标记为起货绞车CB/T1183-2011D5B--Z1YL5要求
5.1应力衡准
机械零仆的应力计算以下列规定为基础:a)在卷筒负荷时,起货绞车所有受力零件根据简单弹性理论的允许计算应力值,应不超过材料屈服强度的40%;
在与最恶劣工况相对应的电动机最大转矩情况下,起货绞车所有受力零件根据简单弹性理论的b
充许计算应力值,应不超过材料届服强度的90%;对装有转矩限制器的绞车(如安全阀),最恶劣工况即为转矩限制器的最大限定值:c
)对屈服点不明显的材料,可取伸长率为0.2%时的试验应力作为届服强度。5.2负荷
5.2.1卷简负荷约为额定负荷的1.1倍。5.2.2除非用户与制造厂另有协议,起货绞车的负荷应不超过卷简负荷的1.25倍。5.3加速度
在卷简负荷下直接操纵时,加速度的平均值应不超过土3m/s。5.4操纵装置
5.4.1操纵装置的运动方向应是,当于轮或摇柄顺时针转动时,或于柄拉向操作人员时,为提升负荷方向。
5.4.2起货绞车如具有数档以轮变速的减速装置,则其每一档应与表1中的额定负荷相对应。5.5制动装置
5.5.1起货绞车应配备有自动制动装置。当操作装置移到零位或制动位置,或当起货绞车无动力时,自动制动装置都应起制动作用
5.5.2制动装置应能有效地制动和支持不小1.5倍额定负荷的负荷。应配备在动力失去时可卸去负荷的装置。
TYKAONYKAca
CB/T 4183—2011
5.5.3带卷简离合器的起货绞车应在卷简上配备锁紧装置或制动器以防止卷筒无控制转动。注:如集点要制动器支持负荷,打货时应了以说明。5.5.4制动装置不应引起过人的冲击负载。5.5.5不论采用何种动力,当操作人员改松控制器时,操作装置应白动恢复到制动位置,注:参照问际劳一织制定的“码头作业安全和卫生实施条例”。5.6带缆卷筒
5.6.1起货绞车可规定是否带有带缆卷筒5.6.2如要求带有带缆卷箭,其外形应符合ISO6都2。订货时应谈明,带缆卷简是否要求离合,并说明其位置(右或左)。
5.6.3不论在何种工作状没下,
至少应为钢丝绳直径的2袋
5.6.4带缆卷简的直错应不
6股,由抗拉强度为
6试验方法bZxz.net
6.1空载试验
在空载罩
如起货
试验时
度范围内的运转
额定负载试
酱筒上卷绕钢丝后的外星直径与带览卷简凸缘最人外径的差值否刚应配置
严钢丝维
下运转30mi
小钢线
专用防护装置
美绳应实教
有诚速装置,每级都应在最高速度下加试5min。含首纤维芯,几应不少丁
人功率、卷简正、反转的转速,结果应符衍合表1的要求。桂查起货绞车在全部速应无漏油、无异常
在卷筒负载洗
20s的间隔时间。
30min试验证
试验时应进行
实际升降速度;
输入功率;
以额定速
风进行机械
减测量
无异常声
连续升降30min,升降赢
式验,每级应长
制动装置工作时的负载程
切断动力时,自动制动载置的情况。d)
变为10m,
婴求试验
州两次之间允许有
结果应符合表1的要求检查起资线4在全部避度范围内的运转情况,应无漏油、无异常发热、无异常卢响。
6.3超载试验
以额定速度提升等于1.25倍额定负荷的负荷进行试验,升降高度为10m,在下降操作中,起货绞车应至少停车三次。试验时测偷入功率、卷简的转速,结果应符合衣1的要求。检查起货绞车的运转情况,应无漏油、无异常发无异常市响。TIYKADNY KACa
标志、包装、运输和贮存
起货绞车应具有下列标志:
产品名称;
标记示例:
制造厂名称;
制造口期;
检验合格印章:
船检标记:
起货绞车各零部件的包装应可靠,装箱应牢固。7.2
起货绞车在运输过程中应固定并有防腐、防潮等措施:7.4起货绞车应贮存在T燥通风的库房内。CB/T4183-2011
CB/T 4183—2011
中华人民共和国
船舶行业标推
船用起货绞车通用技术要求
CB/T4183-2011
中国船舶工业综合技术经济研究院出版北京市海淀区学院南路70号
邮政编码:100081
网址:shipstd.com.cn
电话:010-62185021
船舶标准信息咨询中心发行
版权专有不得翻印
开本880×12301/16印张0.43字数3.6千字2011年12月第1版
2011年12月第一次印刷
印数1—500
船标出字第2011086号
定价20元
小提示:此标准内容仅展示完整标准里的部分截取内容,若需要完整标准请到上方自行免费下载完整标准文档。
标准图片预览:





- 其它标准
- 热门标准
- 行业标准
- CB/T3686-1995 电汽热水柜
- CB/T4026-2005 J类法兰铸铁0.5 MPa闸阀
- CB/T3955-2004 法兰不锈钢闸阀
- CB/T3921-2001 船用辅锅炉人孔装置
- CB/Z303-1978 长江客货船船模系列试验图谱
- CB/T3954-2002 船用热油炉
- CB/T786-2005 船用圆筒形隔震器
- CB/T3348-2005 船用锅壳式辅锅炉本体总装技术条件
- CB1390-2008 舰用柴油机排气系统消声器规范
- CB/T3945-2002 法兰铸钢带波纹管截止阀
- CB/T3852.7-2008 船用照明灯具类型、参数和主要尺寸 第7部分:壁灯
- CB/T709.1-2004 船用柴油机喷油器总成技术条件
- CB667-1968 铝质通风法兰
- CB/T4161-2011 锚链修理技术要求
- CB/T4164-2011 船用组合式放泄阀
- 行业新闻
请牢记:“bzxz.net”即是“标准下载”四个汉字汉语拼音首字母与国际顶级域名“.net”的组合。 ©2025 标准下载网 www.bzxz.net 本站邮件:bzxznet@163.com
网站备案号:湘ICP备2025141790号-2
网站备案号:湘ICP备2025141790号-2