- 您的位置:
 - 标准下载网 >>
 - 标准分类 >>
 - 其他行业标准 >>
 - 07FJ01 防空地下室建筑设计07FJ01~03(2007年合订本)
 
标准号:
07FJ01
标准名称:
防空地下室建筑设计07FJ01~03(2007年合订本)
标准类别:
其他行业标准
标准状态:
现行出版语种:
简体中文下载格式:
.rar .pdf下载大小:
8.41 MB
替代情况:
替代04FJ01~04
点击下载
标准简介:
										 标准下载解压密码:www.bzxz.net
					 					 
						 
	        
	      本图集符合2005版《人民防空地下室设计规范》要求,适用于核5级常5级、核6级常6级、核6B级常6级的甲类防空地下室和常5级、常6级的乙类空地下室建筑设计。一、工程设计示例:1)核5级常5级防空专业队队员掩蔽部;2)核5级常5级防空专业队装备掩蔽部;3)核5级常5级一等人员掩蔽所;4)核5级常5级二等人员掩蔽所;5)核6级常6级二等人员掩蔽所;6)常6级二等人员掩蔽所;7)核6级常6级人防物资库;8)核6级常6级人防汽车库。二、口部示例:1)均在地面建筑的倒塌范围之外的防空地下室各类室外阶梯出入口、坡道出入口、连通口及物资运输口等9例;2)A、B、C、D四类集气室的做法。3)防护密闭门保护构造措施及防火门设置图。 07FJ01 防空地下室建筑设计07FJ01~03(2007年合订本) 07FJ01
部分标准内容:
					
					国家建筑标准设计图集
07FJ01
防空地下室建筑设计示例
中国建筑标准设计研究院
关于批准《防空地下室建筑设计》等十四项国家建筑标准设计的通知建质【2007】50号
各省、自治区、直辖市建设厅(建委)、人民防空办公室:经审查,批准由上海市地下建筑设计研究院等五个单位编制的《防空地下室建筑设计》等十四项国家建筑标准设计,自2007年5月1日起实行。原《防空地下室建筑设计》[FJ01~04(2004年合订本)]、《防空地下室结构设计》[FG01~03(2004年合订本)1、《防空地下室给排水设计》[FS01~02(2004年合订本)、《防空地下室通风设计》[FK0102(2004年合订本]、《防空地下室电气设计》[FD0102(2004年合订本标准设计同时废止。
附件:国家建筑标准设计名称及编号表中华人民共和国建设部
国家人民防空办公室
二00七年一月二十五日
“建质【2007150号”文批准的十四项国家建筑标准设计图集号序号
1~~3
图集号
FJ01~03
(2007年合订本)
图集号
07FJ05
图集号
FG0105
(2007年合订本)
图集号
07FS02
图集号
FK01~02
(2007年合订本)
图集号
FD0102
(2007年合订本)
防空地下室建筑设计示例
批准部门
主编单位
实行日期
中华人民共和国建设部
国家人民防空办公室
上海市地下建筑设计研究院
中国建筑标准设计研究院
二〇〇七年五月一日
编制说明..
工程设计示例
工程设计示例说明·
批准文号
统一编号
图集号
示例1核5级常5级甲类防空专业队队员掩蔽部设计要点一览表·
平面示意图·
主要出入口放大平面图
洗消间平面布置图·.··
进风口部放大平面图
1-1、2—2、3-3、4-4面图·..
5-5、6-6剖面图
示例2核5级常5级甲类防空专业队装备掩蔽部设计要点一览表
平面示意图,
11、2-2坡道展开剖面图.
建质【2007]50号
GJBT-990
07FJ01
主编单位负责人3手文艳
主编单位技术负责人王王烘乐
技 术审 定人陈身耀谈
设计 负责人池放2王
口部放大平面图和3-3、4-4剖面图示例3核5级常5级甲类一等人员掩蔽所设计要点一览表
平面示意图.
主要出入口放大平面图
进风口部放大平面图
1-1、2-2剖面图··
3-3,4-4.5-5部面图.
示例4核5级常5级甲类二等人员掩蔽所设计要点一览表·
平面示意图
主要出入口放大平面图。
进风口部放大平面图·
简易洗消间平面布置图·…
图集号
审核沈志红人校对孙晓秋设讯杨嘉伟科07FJ01
1-1~2-2~3—3.44剖面图..
5-5、6-6.77剖面图·
示例5核6级常6级甲类二等人员掩蔽所设计要点一览表·
平面示意图·www.bzxz.net
主要出入口,次要出入口放大平面图进风口部放大平面图··
1-1-2-2.3-3剖面图.
4-4.5-5.6-6部面图.
示例6常6级乙类二等人员掩蔽所设计要点一览表··
平面示意图··
主要出入口放大平面图·.
进风口部放大平面图·
1-12-2、3-3部面图.
4-4~5-5面图
示例7核6级常6级甲类人防物资库设计要点一览表
平面示意图
主要出入口、进风口部放大平面图··次要出入口放大平面图·
1-1~2-2、3-3部面图··
4-4.5-5、6-6剖面图
示例8核6级常6级甲类人防汽车
设计要点一览表
平面示意图·
主要出入口放大平面图·..
次要出入口放大平面图·
1-1、2-2剖面图….
3-3、4-4、5-5剖面图
口部设计示例
口部设计示例说明。
1室外出入口、连通口、物资运输口出入口设计要点一览表
独立式室外阶梯出入口
附壁式室外阶梯出入口.
相邻防护单元合用一个室外出入·自行车坡道出入口··
汽车坡道出入口
连通和预留连通·
物资坡道运输口
物资垂直运输口··
2集气室
集气室设计要点一览表··
A型集气室
B型集气室..
C型集气室·
D型集气室
防护密闭门保护措施构造图·
防火门设置图··
审核沈志红R校对孙晓秋OG设计杨嘉伟杨·56
+++-73
图集号
O7FJ01
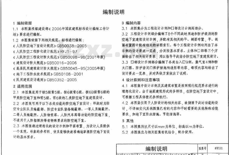
1编制依据
编制说明
3编制内容
1.1本图集根据建设部2006年国家建筑标准设计编制工作计划》要求进行编制。
1.2本图集依据下列相关规范,标准进行编制:《人民防空地下室设计规范》GB50038一2005《人民防空工程防化设计规范》RFJ1-97《人民防空工程设计防火规范》GB50098-98(2001年版)《建筑设计防火规范》GB50016-2006《高层民用建筑设计防火规范》GB50045-95(2005年版)《地下工程防水技术规范》GB50108-2001《民用建筑设计通则》GB50352-20052适用范围
2.1本图集适用于核5级常5级,核6级常6级,核6B级常6级的甲类防空地下室和常5级,常6级的乙类防空地下室建筑设计。2.2本图集可用于以下各类功能的防空地下室设计:即战时为防空专业队队员掩蔽部、防空专业队装备掩蔽部、一等人员掩蔽所、二等人员掩蔽所,人防物资库、人防汽车库等功能的防空地下室不适用于人防指挥所等有特殊要求的防空地下室。2.3本图集通过理想化的设计示例和平面布置,为设计人员提供一个直观。形象的参考图,使其能够快速准确地掌握防空地下室设计的基本要求。
3.1本图集分为工程设计示例和口部设计示例两部分。3.2工程设计示例部分编制了8个不同战时用途和防护级别的防空地下室建筑设计示例,并配有其相关的平、剖面布置平、部面布置图中配有相关的详图索引。每个工程设计示例均列出了本示例的设计要点一览表,分别按基本要求,主体和口部等三个方面给出了相关设计要求,用以指导平战结合防空地下室建筑设计。3.3口部设计示例部分编制了各类出入口9例,集气室4例和防火门图、防护密闭门保护措施构造图等内容,每项内容均给出了设计要点一一览表,并对具体方案做出了说明。4设计原则和注意事项
4.1本图集中设计示例及其建筑布置是按照现行规范要求进行的理想化设计。由于地面建筑形式的多样性,在防空地下室设计中,可根据工程真体情况参照执行。4.2本图集仅限于人防设计的相关内容,故侧重于战时功能的设计,不详细交代其他图集已有的内容和平时需要的其他特殊功能要求,如地下室防水措施,节能措施等。5其他
5.1本图集所注尺寸以mm为单位,标高以m为单位。5.2本图集应与相关图集有机结合,配合使用。编制说明
图集号
审核沈志红记志记校对孙晓秋设计杨嘉伟伟顶
07FJ01
1编制内容
工程设计示例说明
1.1本图集共提供了8个不同用途和抗力级别的防空地下室建筑设计示例(见表1.1)、并配有其相关的平、剖面布置图。在每个设计示例前,列出了设计要点一览表,对各类防空地下室的基本要求、主体和口部等三个方面提出了设计要求,用以指导平战结合防空地下室的建筑设计。平,剖面布置图中配有相关的详图索引。本图集的平面布置仅为理想化的设计示例,目的在于为使用者提供一个较直观的形象作参考及引出各类详图。1.2本图集中提供的8个示例均按海拔高度小于或等于200m的城市设计,故对于海拔高度大于200rm的城市,甲类防空地下室的设计应根据规范的要求,满足相应的防早期核辐射要求(详见表4.1)。
1.3限于篇幅关系,本图集没有提供两个以上相防护单元的工程示例,在设计两个或两个以上相邻防护单元的工程时,必须满足规范对以下几方面的要求:
1.3.1人员掩蔽所两相邻防护单元共用的室外出入口通道和楼梯的净宽应满足两个单元掩蔽入口通过人数之和的每100人不小于0.3m的要求。
1.3.2相邻防护单元间防护密闭隔墙上开设门洞时应在其两侧设置防护密闭门(人员掩蔽所与汽车库相邻防护单元间防护密闭隔墙上开设门洞时,宜设置密闭通道)。专业队队员掩蔽部与装备掩蔽部之间开设门洞时,宜设防毒通道和洗消间示例
防空地下室设计示例一览表
建筑面积设防
≤1000
≤2000
≤4000
战时用途
防空专业队
队员掩蔽部
防空专业队
装备掩蔽部
一等人员
掩蔽所
二等人员
掩蔽所
二等人员
掩蔽所
二等人员
掩蔽所
人防物资库
人防汽车库
平时用途
办公室,招
待所、活动室
汽车库
商场、活动室
物业管理
办公室
汽车库
自行车库
汽车库
汽车库
工程设计示例说明
地面建筑
结构类型
砌体结构
钢筋混凝土
单建掘开式
战时主要
出入口
附壁式
室外出入口
室外出入口
框架结构
独立式
室外出入口
剪力墙结构
附壁式
室外出入口
框架结构
室外出入口
钢筋混凝土
钢结构
加强型
室内出入口
单建掘开式
室外出入口
单建掘开式
室外出入口
图集号
审核沈志红志校对孙晓秋设计杨嘉伟检#页
07FJ01
1.3.3上、下层相邻防护单元间的共用楼梯,应满足两个掩蔽单元入口通过人员之和的每100人不小于0.30m的要求。1.4为了便于设计人员对8个示例的理解和设计时参照,我们对以下几方面做了理想化设计:
1.4.1结构柱网和剪力墙布置的简化。142对地下室平时设备用房特别是高层建筑地下室的设备用房和管道井等做了简化处理。在实际工程设计时,对上述部位可采取以下的防护措施:
专供上部建筑使用的设备房间宣设置在防护密闭区之外,临战时采取平时出入口的封堵措施,但必须为实施封堵的施工人员留有出路。
因条件限制战时必须划入人防区域内的设备用房,应按规范规定,对进入人防工程内的管线,采取平时预埋套管,临战完善防护密闭措施的方法。
2口部设计
2.1本图集每个设计示例中,多配有进,排风口的放大平面图,并标注了相关尺寸,使设计人员了解口部设计中常遇到的各级,各类防空地下室为满足不同防护要求所需的构造要求和相互关系。2.2平战结合的进、排风口宜在室外单独设置,并分设在建筑物的不同方向。人员掩蔽所的排风口应设在战时人员主要出入口附近;除人防汽车库外的防空地下室的进风口,宜选择室外单独设置。
进风口与排风口之间的水平距离不宜小于10m,进风口与柴油机排烟口之间的水平距离不宜小于15m,或高差不宜小于6m。2.3进、排风口部的房间组成及其功能关系2.3.1专业队队员掩蔽部和一等人员掩蔽所(1)进风口部,由扩散室、滤毒室和密闭通道组成。进风竖井
进风扩散室
次要出入口
或备用出入口
滤毒室
密闭通道
梁毒区
进风机房防化值班室
清洁区
(2)主要出入口(排风口部),由扩散室、两道防毒通道和洗消间(包括脱衣室、淋浴室、检查穿衣室)组成。排风机房
储水间一厕所
清洁区一
第二防毒通道
排风扩散室
第一防毒通道
洗消间
染毒区
注:虚线表示排风机房可设可不设,不设时来用超压排风。工程设计示例说明
排风竖井
主要出入口
图集号
审核沈志红校对孙晓秋设计杨嘉伟杨件页
07FJ01
2.3.2二等人员掩蔽所
进风口部的房间组成与专业队队员掩蔽部基本相同,主要出入口仅设一个防毒通道不设洗消间,只设简易洗消(并宜与防毒通道合并设置)。
排风机房!
排风扩散室
储水间
清洁区
防毒通道
排风竖井
主要出入口
简易洗消间(宜与
防毒通道合并设置)
→染毒区
注:虚线表示排风机房可设可不设,不设时采用超压排风:2.3.3人防物资库
与人员掩蔽所相比,口部不设滤毒室、洗消间或简易洗消间战时要求防毒,充许暂停通风,出入口设密闭通道,不设防毒通道。
2.3.4装备掩蔽部、人防汽车库
平时通风量较大,战时主体允许轻微染毒,且空袭时允许暂停通风,各出入口和通风口可仅设一道防护密闭门,不设密闭通道和密闭门。
2.4口部的其他设施
2.4.1当电梯通至地下室时,电梯必须设置在防空地下室的防护密闭区以外。
2.4.2仅供平时空调、除湿用的机房,可与战时通风机房合用,也可分开设置。
2.4.3通风口部扩散室的选用见07FJO2《防空地下室建筑构造》:扩散箱的构造要求及用于消波系统的防爆波活门的选用见07FJO3《防空地下室防护设备选用》。3主体设计
3.1各类工程的面积标准和室内净高必须满足规范所规定的标准,3.2防护单元和抗爆单元的划分
本图集在各类防空地下室典型示例中提出的防护单元,抗爆单元的面积指标均按上部建筑层数为九层或九层以下的工程来划分。对于上部建筑层数为十层或多于十层的防空地下室的防护单元面积指标及抗爆单元面积指标应严格按规范要求由单项工程自行确定。
3.3变形缝处理
变形缝是人防工程在防护与密闭方面的薄弱环节,按规范要求,在防护单元内不宜设变形缝。在特殊情况下防护单元内必须设置伸缩缝或沉降缝时,应有可靠的防护密闭措施,见O7FJO2《防空地下室建筑构造》。相邻防护单元之间设有变形缝时,一般应设置两道防护密闭隔墙,当需开设门洞时,应在两道防护密闭隔墙上分别设置防护密闲门。工程设计示例说明
审核沈志红2校对孙晓秋设计杨嘉伟杨图集号
07FJ01
3.4顶板埋置深度的控制
上部建筑为钢筋混凝土结构的甲类防空地下室项板底面不得高出室外地面:当上部建筑为劲体结构的甲类防空地下室时,其顶板底面可分别高出室外地面0.50m或1.00m见≤人民防空地下室设计规范》GB50038-2005(以下简称规范)第3.2.15条的要求1。乙类防空地下室的顶板底面高出室外地面的高度不得大于该地下室净高的1/2,且其高出室外底面的外墙必须满足战时防常规武器爆炸,密闭和墙体防护厚度等各项防护要求。4防早期核辐射和口部防常规武器的设计4.1各类防空地下室的防早期核辐射和口部防常规武器设计应满足以下各部位的防护要求(见表4.1):4.1.1顶板最小防护厚度;
4.1.2、外墙顶部最小防护距离:4.1.3独立式室外出入口的通道形式和通道长度:4.1.4附壁式室外出入口内通道最小长度:4.1.5室外出入口(独立式,附壁式)临空墙最小防护厚度:4.1.6室内出入口的形式和内通道长度:4.1.7室内出入口临空墙最小防护厚度:4.1.8防护密闲门设置的要求(见本图集5.3)。4.2当顶板厚度小于最小防护厚度时,应在顶板上覆土,土层厚度应满足规范第3.2.2-3条规定。对于预板厚度不满足要求的5级防空地下室,当其上方设有管道层或普通地下室,且满足规范第3.2.3条的规定时,其顶板上可不覆土。
4.3当钢筋混凝土临空墙厚度不能满足最小防护厚度时,可按规范第3.3.16条的要求处理。
5建筑构造要求
5.1结构类型
5.1.1本图集全部采用现浇钢筋混凝土结构。5.1.2上部建筑为多层砌体结构时,地下室的内部承重纵横墙可采用素混凝土浇筑。
5.1.3上部建筑为钢筋混凝土结构时,地下室柱网结构和纵横承重内墙的位置和构造形式应与上部承重结构相协调。5.1.4地下室内部非承重墙可采用砌块砌筑,其与钢筋混凝土墙柱的拉结应满足抗震要求。
5.2结构尺寸。结构构件最小厚度见表5.2。5.3出入口,通风口防护密闭门设置应符合下列规定:5.3.1当防护密闭门设置在直通式坡道中时,应采取防护密闭门不被常规武器(通道口外的)爆炸破片直接命中的措施(如适当弯曲或折转通道轴线等)。
5.3.2当防护密闭门沿通道侧墙设置或设置于坚井内时,其门扇可采取以下两种方式之一加以保护:(1)防护密闭门门扇嵌入墙内设置,门扇的外表面不得突出肉墙面。
2)在满足防护密闭门开启最小安装净尺寸的门框墙外侧设立保护门扇的门垛和门帽(宽X厚取值宜为250X门厚)。工程设计示例说明
图集号
审核沈志红记校对孙晓秋设计杨嘉伟杨页07FJ01
防空地下室类别
早期核辐射和口部常规武器防护设计要点一览表主体
项板最小
防护厚度
核5级
医疗救护工程,专业队队员掩蔽部等人员接蔽所、二等人员掩蔽所、人防物资库等有人员停留工程专业队装备搭藏部人防汽车库
医疗救护工程、专业队队员掩蔽部250
360540
200200200
外墙项部
最小防护
250540720
室外出入口(不宜采用直通式)通过净宽不大于2m的防护
密阅门外通道最小长度(m)
核5级宜
一等人员掩融所、二等人员掩蔽所、人防物资库等有人员停留工程250430610250430
专业队装备掩蔽部、人防汽车库医疗救护工程。专业队队员掩蔽部200200200
250610790
一等人员掩蔽所。二等人员掩蔽所。人防物资库等有人员停留工程250500680专业队装备掩蔽部、人防汽车库1.表中厚度系指钢筋混凝土厚度2.表中*表示通道长度和形式可按建筑需要确定。200200200
具有一个
90拐弯
核5级
直通式
附壁式内通遗
最小长度(m)
核5级
核6日
5.05.05.0
8.07.012.0
5.05.05.0
3.顶板的防护厚度可计入项板结构层上面的混凝土地面厚度,当其上覆土时,其覆土厚应乘以0.7的折算系数。临空墙最小
防护厚度
核5级
650250
550250
250250
700250
3.0250600250
250250
750250
650250
250250
4.表中钢筋混凝土人防门系指钢筋混凝土防护密阅门和钢筋混凝土密闭门:钢结构人防门系指钢结构防护密闭门和钢结构密闭门。5.内通道长度按防护密阅门至窑闭门之间的通道中心线的折线长确定。6.核5级甲类防空地下室,防护密阅门外通道长度净宽大于2m的室外出入口,其通道最小长度应按上表的通道乘以修正系数×,Sx=0.8br-o.6(式中br为通道净宽,m)工程设计示例说明
室内出入口
按有无90°
拐弯内通道最小长度
核6级
核5级
中临空墙最小
防护厚度
服位有一个90物
钢结钢蔻钢结
构人常6
构人华
防门防行防门
2.02.04.0
2.52.55.0
审核沈志红沈志校对孙晓秋设计杨嘉伟杨米
图集号
07FJ01
项板。中间楼板
承重内墙
临空墙
密闭门
密闭门
门框墙
抗爆隔墙
密闭隔墙
表5.2结构构件最小厚度(mm)
构件材质
钢筋混凝土
钢筋混凝土
钢筋混凝土、混凝土
钢筋混凝土
钢筋混凝土
钢筋混凝土
钢筋混凝土
钢筋混凝土
钢筋混凝土
现浇混凝土
砂袋堆垒
钢筋混凝土
需满足防早期核辐射的要求
需满足防早期核辐射、防水、防震的要求需满足防早期核辐射要求
两侧安装防护密闭门
可为现尧或与主体结构连结牢固的预制构件组合墙墙体断面宜采用梯形,高度不小于1.80m500
5.3.3战时使用的通风坚井和人员安全出入口,防护密闭门门框墙离竖井的距离不应小于门扇开启长度+200mm。5.4防护密闭门和防爆波活门设计压力值选用规定:5.4.1设置在甲类防空地下室出入口的防护密闭门和防爆波活门设计压力值:核5级为0.3MPa,核6级为0.15MPg,核6B级为o.10MPa。
5.4.2设置在乙类防空地下室出入口的防护密闭门和防爆波活门设计压力值:常5级为0.3MPa,常6级室外直通式通道长度≤15m为0.15MPg,其余为0.10MPa。5.4.3设置在防护单元之间连通口的防护密闭门设计压力值:乙类防空地下室宜为0.03MPα。甲类防空地下室两相邻防护单元抗力级别相同时核5级为0.10MPg,核6级,核6B级为0.05MPa;两相邻防护单元抗力级别不同时,详见规范表3.2.10-2、表3.2.11。
5.4.4预留连通口有可能不连通,偏于安全考虑,预留连通口防护密闭门设计压力值按出入口选用。6防水设计
不应低于《地下工程防水技术规范》GB50108规定的防水等级的二级标准。
7防雨水和地表水倒灌措施
见口部设计示例说明第2.3条。
工程设计示例说明
审核沈志红校对孙晓秋0设计杨嘉伟场图集号
07FJ01
8防火措施
示例按平战结合要求设计。防火设计应根据防空地下室平时使用用途并结合地面建筑,遵循《人民防空工程设计防火规范》GB50098和相关现行建筑设计防火规范统一设计。9内部装修
9.1室内装修材料应与平时用途相结合,除满足防火要求外,还应考虑防潮、防腐、抗震、环保及其他特殊功能的要求。9.2项板不应抹灰,仅做喷白处理。如需要设置吊顶时,应采用轻质、坚固的龙骨,吊顶饰面材料应方便拆卸。9.3口部用房、通风坚井、室外通道处,墙面、顶面、地面均应平整光洁、易于清洗。
9.4设置地漏的房间和通道,其地面坡度不应小于0.5%、坡向地漏,且其地面应比相连的无地漏房间(或通道)的地面低20mm。10建筑制图图例
除按国家相关建筑制图标准执行外,补充与人防设计有关的图例,见表10.1。
11防护密闭门、密闭门、防爆波活门、防火门型号符号含义
11.1防护密闭门、密闭门型号符号含义序号
表10.1补充图例
固定门槛防护密阅门
活门槛防护密闭门
固定门槛密闭门
活门槛密阅门
防爆波活门
防火隔声门
防火门
带百叶回风口的门
临战构筑墙体
临战封堵
洗消污水集水坑
FHM(甲)
工程设计示例说明
防护密阅门
密闭门
括号内文字为防火等级
也可通过加大门扇
下沿门缝实现回风
图集号
审核沈志红江校对孙晓秋价设计杨嘉伟杨件页
O7FJ01
小提示:此标准内容仅展示完整标准里的部分截取内容,若需要完整标准请到上方自行免费下载完整标准文档。
	 
	        
	      07FJ01
防空地下室建筑设计示例
中国建筑标准设计研究院
关于批准《防空地下室建筑设计》等十四项国家建筑标准设计的通知建质【2007】50号
各省、自治区、直辖市建设厅(建委)、人民防空办公室:经审查,批准由上海市地下建筑设计研究院等五个单位编制的《防空地下室建筑设计》等十四项国家建筑标准设计,自2007年5月1日起实行。原《防空地下室建筑设计》[FJ01~04(2004年合订本)]、《防空地下室结构设计》[FG01~03(2004年合订本)1、《防空地下室给排水设计》[FS01~02(2004年合订本)、《防空地下室通风设计》[FK0102(2004年合订本]、《防空地下室电气设计》[FD0102(2004年合订本标准设计同时废止。
附件:国家建筑标准设计名称及编号表中华人民共和国建设部
国家人民防空办公室
二00七年一月二十五日
“建质【2007150号”文批准的十四项国家建筑标准设计图集号序号
1~~3
图集号
FJ01~03
(2007年合订本)
图集号
07FJ05
图集号
FG0105
(2007年合订本)
图集号
07FS02
图集号
FK01~02
(2007年合订本)
图集号
FD0102
(2007年合订本)
防空地下室建筑设计示例
批准部门
主编单位
实行日期
中华人民共和国建设部
国家人民防空办公室
上海市地下建筑设计研究院
中国建筑标准设计研究院
二〇〇七年五月一日
编制说明..
工程设计示例
工程设计示例说明·
批准文号
统一编号
图集号
示例1核5级常5级甲类防空专业队队员掩蔽部设计要点一览表·
平面示意图·
主要出入口放大平面图
洗消间平面布置图·.··
进风口部放大平面图
1-1、2—2、3-3、4-4面图·..
5-5、6-6剖面图
示例2核5级常5级甲类防空专业队装备掩蔽部设计要点一览表
平面示意图,
11、2-2坡道展开剖面图.
建质【2007]50号
GJBT-990
07FJ01
主编单位负责人3手文艳
主编单位技术负责人王王烘乐
技 术审 定人陈身耀谈
设计 负责人池放2王
口部放大平面图和3-3、4-4剖面图示例3核5级常5级甲类一等人员掩蔽所设计要点一览表
平面示意图.
主要出入口放大平面图
进风口部放大平面图
1-1、2-2剖面图··
3-3,4-4.5-5部面图.
示例4核5级常5级甲类二等人员掩蔽所设计要点一览表·
平面示意图
主要出入口放大平面图。
进风口部放大平面图·
简易洗消间平面布置图·…
图集号
审核沈志红人校对孙晓秋设讯杨嘉伟科07FJ01
1-1~2-2~3—3.44剖面图..
5-5、6-6.77剖面图·
示例5核6级常6级甲类二等人员掩蔽所设计要点一览表·
平面示意图·www.bzxz.net
主要出入口,次要出入口放大平面图进风口部放大平面图··
1-1-2-2.3-3剖面图.
4-4.5-5.6-6部面图.
示例6常6级乙类二等人员掩蔽所设计要点一览表··
平面示意图··
主要出入口放大平面图·.
进风口部放大平面图·
1-12-2、3-3部面图.
4-4~5-5面图
示例7核6级常6级甲类人防物资库设计要点一览表
平面示意图
主要出入口、进风口部放大平面图··次要出入口放大平面图·
1-1~2-2、3-3部面图··
4-4.5-5、6-6剖面图
示例8核6级常6级甲类人防汽车
设计要点一览表
平面示意图·
主要出入口放大平面图·..
次要出入口放大平面图·
1-1、2-2剖面图….
3-3、4-4、5-5剖面图
口部设计示例
口部设计示例说明。
1室外出入口、连通口、物资运输口出入口设计要点一览表
独立式室外阶梯出入口
附壁式室外阶梯出入口.
相邻防护单元合用一个室外出入·自行车坡道出入口··
汽车坡道出入口
连通和预留连通·
物资坡道运输口
物资垂直运输口··
2集气室
集气室设计要点一览表··
A型集气室
B型集气室..
C型集气室·
D型集气室
防护密闭门保护措施构造图·
防火门设置图··
审核沈志红R校对孙晓秋OG设计杨嘉伟杨·56
+++-73
图集号
O7FJ01
1编制依据
编制说明
3编制内容
1.1本图集根据建设部2006年国家建筑标准设计编制工作计划》要求进行编制。
1.2本图集依据下列相关规范,标准进行编制:《人民防空地下室设计规范》GB50038一2005《人民防空工程防化设计规范》RFJ1-97《人民防空工程设计防火规范》GB50098-98(2001年版)《建筑设计防火规范》GB50016-2006《高层民用建筑设计防火规范》GB50045-95(2005年版)《地下工程防水技术规范》GB50108-2001《民用建筑设计通则》GB50352-20052适用范围
2.1本图集适用于核5级常5级,核6级常6级,核6B级常6级的甲类防空地下室和常5级,常6级的乙类防空地下室建筑设计。2.2本图集可用于以下各类功能的防空地下室设计:即战时为防空专业队队员掩蔽部、防空专业队装备掩蔽部、一等人员掩蔽所、二等人员掩蔽所,人防物资库、人防汽车库等功能的防空地下室不适用于人防指挥所等有特殊要求的防空地下室。2.3本图集通过理想化的设计示例和平面布置,为设计人员提供一个直观。形象的参考图,使其能够快速准确地掌握防空地下室设计的基本要求。
3.1本图集分为工程设计示例和口部设计示例两部分。3.2工程设计示例部分编制了8个不同战时用途和防护级别的防空地下室建筑设计示例,并配有其相关的平、剖面布置平、部面布置图中配有相关的详图索引。每个工程设计示例均列出了本示例的设计要点一览表,分别按基本要求,主体和口部等三个方面给出了相关设计要求,用以指导平战结合防空地下室建筑设计。3.3口部设计示例部分编制了各类出入口9例,集气室4例和防火门图、防护密闭门保护措施构造图等内容,每项内容均给出了设计要点一一览表,并对具体方案做出了说明。4设计原则和注意事项
4.1本图集中设计示例及其建筑布置是按照现行规范要求进行的理想化设计。由于地面建筑形式的多样性,在防空地下室设计中,可根据工程真体情况参照执行。4.2本图集仅限于人防设计的相关内容,故侧重于战时功能的设计,不详细交代其他图集已有的内容和平时需要的其他特殊功能要求,如地下室防水措施,节能措施等。5其他
5.1本图集所注尺寸以mm为单位,标高以m为单位。5.2本图集应与相关图集有机结合,配合使用。编制说明
图集号
审核沈志红记志记校对孙晓秋设计杨嘉伟伟顶
07FJ01
1编制内容
工程设计示例说明
1.1本图集共提供了8个不同用途和抗力级别的防空地下室建筑设计示例(见表1.1)、并配有其相关的平、剖面布置图。在每个设计示例前,列出了设计要点一览表,对各类防空地下室的基本要求、主体和口部等三个方面提出了设计要求,用以指导平战结合防空地下室的建筑设计。平,剖面布置图中配有相关的详图索引。本图集的平面布置仅为理想化的设计示例,目的在于为使用者提供一个较直观的形象作参考及引出各类详图。1.2本图集中提供的8个示例均按海拔高度小于或等于200m的城市设计,故对于海拔高度大于200rm的城市,甲类防空地下室的设计应根据规范的要求,满足相应的防早期核辐射要求(详见表4.1)。
1.3限于篇幅关系,本图集没有提供两个以上相防护单元的工程示例,在设计两个或两个以上相邻防护单元的工程时,必须满足规范对以下几方面的要求:
1.3.1人员掩蔽所两相邻防护单元共用的室外出入口通道和楼梯的净宽应满足两个单元掩蔽入口通过人数之和的每100人不小于0.3m的要求。
1.3.2相邻防护单元间防护密闭隔墙上开设门洞时应在其两侧设置防护密闭门(人员掩蔽所与汽车库相邻防护单元间防护密闭隔墙上开设门洞时,宜设置密闭通道)。专业队队员掩蔽部与装备掩蔽部之间开设门洞时,宜设防毒通道和洗消间示例
防空地下室设计示例一览表
建筑面积设防
≤1000
≤2000
≤4000
战时用途
防空专业队
队员掩蔽部
防空专业队
装备掩蔽部
一等人员
掩蔽所
二等人员
掩蔽所
二等人员
掩蔽所
二等人员
掩蔽所
人防物资库
人防汽车库
平时用途
办公室,招
待所、活动室
汽车库
商场、活动室
物业管理
办公室
汽车库
自行车库
汽车库
汽车库
工程设计示例说明
地面建筑
结构类型
砌体结构
钢筋混凝土
单建掘开式
战时主要
出入口
附壁式
室外出入口
室外出入口
框架结构
独立式
室外出入口
剪力墙结构
附壁式
室外出入口
框架结构
室外出入口
钢筋混凝土
钢结构
加强型
室内出入口
单建掘开式
室外出入口
单建掘开式
室外出入口
图集号
审核沈志红志校对孙晓秋设计杨嘉伟检#页
07FJ01
1.3.3上、下层相邻防护单元间的共用楼梯,应满足两个掩蔽单元入口通过人员之和的每100人不小于0.30m的要求。1.4为了便于设计人员对8个示例的理解和设计时参照,我们对以下几方面做了理想化设计:
1.4.1结构柱网和剪力墙布置的简化。142对地下室平时设备用房特别是高层建筑地下室的设备用房和管道井等做了简化处理。在实际工程设计时,对上述部位可采取以下的防护措施:
专供上部建筑使用的设备房间宣设置在防护密闭区之外,临战时采取平时出入口的封堵措施,但必须为实施封堵的施工人员留有出路。
因条件限制战时必须划入人防区域内的设备用房,应按规范规定,对进入人防工程内的管线,采取平时预埋套管,临战完善防护密闭措施的方法。
2口部设计
2.1本图集每个设计示例中,多配有进,排风口的放大平面图,并标注了相关尺寸,使设计人员了解口部设计中常遇到的各级,各类防空地下室为满足不同防护要求所需的构造要求和相互关系。2.2平战结合的进、排风口宜在室外单独设置,并分设在建筑物的不同方向。人员掩蔽所的排风口应设在战时人员主要出入口附近;除人防汽车库外的防空地下室的进风口,宜选择室外单独设置。
进风口与排风口之间的水平距离不宜小于10m,进风口与柴油机排烟口之间的水平距离不宜小于15m,或高差不宜小于6m。2.3进、排风口部的房间组成及其功能关系2.3.1专业队队员掩蔽部和一等人员掩蔽所(1)进风口部,由扩散室、滤毒室和密闭通道组成。进风竖井
进风扩散室
次要出入口
或备用出入口
滤毒室
密闭通道
梁毒区
进风机房防化值班室
清洁区
(2)主要出入口(排风口部),由扩散室、两道防毒通道和洗消间(包括脱衣室、淋浴室、检查穿衣室)组成。排风机房
储水间一厕所
清洁区一
第二防毒通道
排风扩散室
第一防毒通道
洗消间
染毒区
注:虚线表示排风机房可设可不设,不设时来用超压排风。工程设计示例说明
排风竖井
主要出入口
图集号
审核沈志红校对孙晓秋设计杨嘉伟杨件页
07FJ01
2.3.2二等人员掩蔽所
进风口部的房间组成与专业队队员掩蔽部基本相同,主要出入口仅设一个防毒通道不设洗消间,只设简易洗消(并宜与防毒通道合并设置)。
排风机房!
排风扩散室
储水间
清洁区
防毒通道
排风竖井
主要出入口
简易洗消间(宜与
防毒通道合并设置)
→染毒区
注:虚线表示排风机房可设可不设,不设时采用超压排风:2.3.3人防物资库
与人员掩蔽所相比,口部不设滤毒室、洗消间或简易洗消间战时要求防毒,充许暂停通风,出入口设密闭通道,不设防毒通道。
2.3.4装备掩蔽部、人防汽车库
平时通风量较大,战时主体允许轻微染毒,且空袭时允许暂停通风,各出入口和通风口可仅设一道防护密闭门,不设密闭通道和密闭门。
2.4口部的其他设施
2.4.1当电梯通至地下室时,电梯必须设置在防空地下室的防护密闭区以外。
2.4.2仅供平时空调、除湿用的机房,可与战时通风机房合用,也可分开设置。
2.4.3通风口部扩散室的选用见07FJO2《防空地下室建筑构造》:扩散箱的构造要求及用于消波系统的防爆波活门的选用见07FJO3《防空地下室防护设备选用》。3主体设计
3.1各类工程的面积标准和室内净高必须满足规范所规定的标准,3.2防护单元和抗爆单元的划分
本图集在各类防空地下室典型示例中提出的防护单元,抗爆单元的面积指标均按上部建筑层数为九层或九层以下的工程来划分。对于上部建筑层数为十层或多于十层的防空地下室的防护单元面积指标及抗爆单元面积指标应严格按规范要求由单项工程自行确定。
3.3变形缝处理
变形缝是人防工程在防护与密闭方面的薄弱环节,按规范要求,在防护单元内不宜设变形缝。在特殊情况下防护单元内必须设置伸缩缝或沉降缝时,应有可靠的防护密闭措施,见O7FJO2《防空地下室建筑构造》。相邻防护单元之间设有变形缝时,一般应设置两道防护密闭隔墙,当需开设门洞时,应在两道防护密闭隔墙上分别设置防护密闲门。工程设计示例说明
审核沈志红2校对孙晓秋设计杨嘉伟杨图集号
07FJ01
3.4顶板埋置深度的控制
上部建筑为钢筋混凝土结构的甲类防空地下室项板底面不得高出室外地面:当上部建筑为劲体结构的甲类防空地下室时,其顶板底面可分别高出室外地面0.50m或1.00m见≤人民防空地下室设计规范》GB50038-2005(以下简称规范)第3.2.15条的要求1。乙类防空地下室的顶板底面高出室外地面的高度不得大于该地下室净高的1/2,且其高出室外底面的外墙必须满足战时防常规武器爆炸,密闭和墙体防护厚度等各项防护要求。4防早期核辐射和口部防常规武器的设计4.1各类防空地下室的防早期核辐射和口部防常规武器设计应满足以下各部位的防护要求(见表4.1):4.1.1顶板最小防护厚度;
4.1.2、外墙顶部最小防护距离:4.1.3独立式室外出入口的通道形式和通道长度:4.1.4附壁式室外出入口内通道最小长度:4.1.5室外出入口(独立式,附壁式)临空墙最小防护厚度:4.1.6室内出入口的形式和内通道长度:4.1.7室内出入口临空墙最小防护厚度:4.1.8防护密闲门设置的要求(见本图集5.3)。4.2当顶板厚度小于最小防护厚度时,应在顶板上覆土,土层厚度应满足规范第3.2.2-3条规定。对于预板厚度不满足要求的5级防空地下室,当其上方设有管道层或普通地下室,且满足规范第3.2.3条的规定时,其顶板上可不覆土。
4.3当钢筋混凝土临空墙厚度不能满足最小防护厚度时,可按规范第3.3.16条的要求处理。
5建筑构造要求
5.1结构类型
5.1.1本图集全部采用现浇钢筋混凝土结构。5.1.2上部建筑为多层砌体结构时,地下室的内部承重纵横墙可采用素混凝土浇筑。
5.1.3上部建筑为钢筋混凝土结构时,地下室柱网结构和纵横承重内墙的位置和构造形式应与上部承重结构相协调。5.1.4地下室内部非承重墙可采用砌块砌筑,其与钢筋混凝土墙柱的拉结应满足抗震要求。
5.2结构尺寸。结构构件最小厚度见表5.2。5.3出入口,通风口防护密闭门设置应符合下列规定:5.3.1当防护密闭门设置在直通式坡道中时,应采取防护密闭门不被常规武器(通道口外的)爆炸破片直接命中的措施(如适当弯曲或折转通道轴线等)。
5.3.2当防护密闭门沿通道侧墙设置或设置于坚井内时,其门扇可采取以下两种方式之一加以保护:(1)防护密闭门门扇嵌入墙内设置,门扇的外表面不得突出肉墙面。
2)在满足防护密闭门开启最小安装净尺寸的门框墙外侧设立保护门扇的门垛和门帽(宽X厚取值宜为250X门厚)。工程设计示例说明
图集号
审核沈志红记校对孙晓秋设计杨嘉伟杨页07FJ01
防空地下室类别
早期核辐射和口部常规武器防护设计要点一览表主体
项板最小
防护厚度
核5级
医疗救护工程,专业队队员掩蔽部等人员接蔽所、二等人员掩蔽所、人防物资库等有人员停留工程专业队装备搭藏部人防汽车库
医疗救护工程、专业队队员掩蔽部250
360540
200200200
外墙项部
最小防护
250540720
室外出入口(不宜采用直通式)通过净宽不大于2m的防护
密阅门外通道最小长度(m)
核5级宜
一等人员掩融所、二等人员掩蔽所、人防物资库等有人员停留工程250430610250430
专业队装备掩蔽部、人防汽车库医疗救护工程。专业队队员掩蔽部200200200
250610790
一等人员掩蔽所。二等人员掩蔽所。人防物资库等有人员停留工程250500680专业队装备掩蔽部、人防汽车库1.表中厚度系指钢筋混凝土厚度2.表中*表示通道长度和形式可按建筑需要确定。200200200
具有一个
90拐弯
核5级
直通式
附壁式内通遗
最小长度(m)
核5级
核6日
5.05.05.0
8.07.012.0
5.05.05.0
3.顶板的防护厚度可计入项板结构层上面的混凝土地面厚度,当其上覆土时,其覆土厚应乘以0.7的折算系数。临空墙最小
防护厚度
核5级
650250
550250
250250
700250
3.0250600250
250250
750250
650250
250250
4.表中钢筋混凝土人防门系指钢筋混凝土防护密阅门和钢筋混凝土密闭门:钢结构人防门系指钢结构防护密闭门和钢结构密闭门。5.内通道长度按防护密阅门至窑闭门之间的通道中心线的折线长确定。6.核5级甲类防空地下室,防护密阅门外通道长度净宽大于2m的室外出入口,其通道最小长度应按上表的通道乘以修正系数×,Sx=0.8br-o.6(式中br为通道净宽,m)工程设计示例说明
室内出入口
按有无90°
拐弯内通道最小长度
核6级
核5级
中临空墙最小
防护厚度
服位有一个90物
钢结钢蔻钢结
构人常6
构人华
防门防行防门
2.02.04.0
2.52.55.0
审核沈志红沈志校对孙晓秋设计杨嘉伟杨米
图集号
07FJ01
项板。中间楼板
承重内墙
临空墙
密闭门
密闭门
门框墙
抗爆隔墙
密闭隔墙
表5.2结构构件最小厚度(mm)
构件材质
钢筋混凝土
钢筋混凝土
钢筋混凝土、混凝土
钢筋混凝土
钢筋混凝土
钢筋混凝土
钢筋混凝土
钢筋混凝土
钢筋混凝土
现浇混凝土
砂袋堆垒
钢筋混凝土
需满足防早期核辐射的要求
需满足防早期核辐射、防水、防震的要求需满足防早期核辐射要求
两侧安装防护密闭门
可为现尧或与主体结构连结牢固的预制构件组合墙墙体断面宜采用梯形,高度不小于1.80m500
5.3.3战时使用的通风坚井和人员安全出入口,防护密闭门门框墙离竖井的距离不应小于门扇开启长度+200mm。5.4防护密闭门和防爆波活门设计压力值选用规定:5.4.1设置在甲类防空地下室出入口的防护密闭门和防爆波活门设计压力值:核5级为0.3MPa,核6级为0.15MPg,核6B级为o.10MPa。
5.4.2设置在乙类防空地下室出入口的防护密闭门和防爆波活门设计压力值:常5级为0.3MPa,常6级室外直通式通道长度≤15m为0.15MPg,其余为0.10MPa。5.4.3设置在防护单元之间连通口的防护密闭门设计压力值:乙类防空地下室宜为0.03MPα。甲类防空地下室两相邻防护单元抗力级别相同时核5级为0.10MPg,核6级,核6B级为0.05MPa;两相邻防护单元抗力级别不同时,详见规范表3.2.10-2、表3.2.11。
5.4.4预留连通口有可能不连通,偏于安全考虑,预留连通口防护密闭门设计压力值按出入口选用。6防水设计
不应低于《地下工程防水技术规范》GB50108规定的防水等级的二级标准。
7防雨水和地表水倒灌措施
见口部设计示例说明第2.3条。
工程设计示例说明
审核沈志红校对孙晓秋0设计杨嘉伟场图集号
07FJ01
8防火措施
示例按平战结合要求设计。防火设计应根据防空地下室平时使用用途并结合地面建筑,遵循《人民防空工程设计防火规范》GB50098和相关现行建筑设计防火规范统一设计。9内部装修
9.1室内装修材料应与平时用途相结合,除满足防火要求外,还应考虑防潮、防腐、抗震、环保及其他特殊功能的要求。9.2项板不应抹灰,仅做喷白处理。如需要设置吊顶时,应采用轻质、坚固的龙骨,吊顶饰面材料应方便拆卸。9.3口部用房、通风坚井、室外通道处,墙面、顶面、地面均应平整光洁、易于清洗。
9.4设置地漏的房间和通道,其地面坡度不应小于0.5%、坡向地漏,且其地面应比相连的无地漏房间(或通道)的地面低20mm。10建筑制图图例
除按国家相关建筑制图标准执行外,补充与人防设计有关的图例,见表10.1。
11防护密闭门、密闭门、防爆波活门、防火门型号符号含义
11.1防护密闭门、密闭门型号符号含义序号
表10.1补充图例
固定门槛防护密阅门
活门槛防护密闭门
固定门槛密闭门
活门槛密阅门
防爆波活门
防火隔声门
防火门
带百叶回风口的门
临战构筑墙体
临战封堵
洗消污水集水坑
FHM(甲)
工程设计示例说明
防护密阅门
密闭门
括号内文字为防火等级
也可通过加大门扇
下沿门缝实现回风
图集号
审核沈志红江校对孙晓秋价设计杨嘉伟杨件页
O7FJ01
小提示:此标准内容仅展示完整标准里的部分截取内容,若需要完整标准请到上方自行免费下载完整标准文档。
标准图片预览:





- 其它标准
 
- 热门标准
 - 其他行业标准
 
- HG/T3773-2012 分散黑EX-SF300%
 - QZLS0032S-2016 郑州林诺实业有限公司 压片糖果
 - JB/T7673-2011 真空技术 真空设备型号编制方法
 - JB/T6313.3-2011 电工铜编织线 第3部分:直纹编织线
 - QX/T409-2017 农业气象观测规范 番茄
 - NB/T33006-2013 电动汽车电池箱更换设备通用技术要求
 - YS/T3044-2022 铜冶炼侧吹炉协同处置氰渣技术规范
 - TB/T3523.3-2018 交流传动电力机车试验方法 第3部分:温升、电气保护及辅助机组试验
 - YS/T1168-2016 饰品用锗合金
 - DGJ08-2077-2010 危险性较大的分部分项工程安全管理规范
 - YS/T891-2013 高纯钛化学分析方法 痕量杂质元素的测定 辉光放电质谱法
 - QX/T365-2016 气象卫星接收时间表格式
 - YS/T940-2013 柠檬酸金钾
 - YS/T515-2012 钨丝下垂试验方法
 - FZ/T01159-2022 纺织品 定量化学分析 蚕丝与羊毛或其他动物毛纤维的混合物(盐酸法)
 
- 行业新闻
 
请牢记:“bzxz.net”即是“标准下载”四个汉字汉语拼音首字母与国际顶级域名“.net”的组合。 ©2025 标准下载网 www.bzxz.net 本站邮件:bzxznet@163.com
网站备案号:湘ICP备2025141790号-2
网站备案号:湘ICP备2025141790号-2