- 您的位置:
- 标准下载网 >>
- 标准分类 >>
- 其他行业标准 >>
- 05SFD10 《人民防空地下室设计规范》图示-电气专业
标准号:
05SFD10
标准名称:
《人民防空地下室设计规范》图示-电气专业
标准类别:
其他行业标准
标准状态:
现行出版语种:
简体中文下载格式:
.rar .pdf下载大小:
16.42 MB
点击下载
标准简介:
标准下载解压密码:www.bzxz.net
《人民防空地下室设计规范》第7章电气部分条文的图示。采用形象、直观的图示加文字说明的方法对规范的条文进行详实的解释,以便于设计人员能够正确、深入的理解和掌握新规范。可供民用建筑设计单位的电气专业设计人员从事防空地下室设计时使用,也可供设计审图、监理、质检、施工部门的技术人员参考。 05SFD10 《人民防空地下室设计规范》图示-电气专业 05SFD10
部分标准内容:
《人民防空地下室设计规范》图示电气专业
批准部门
主编单位
实行日期
中华人民共和国建设部
国家人民防空办公室
上海市地下建筑设计研究院
中国建筑标准设计研究院
二00五年九月一日
目录、编制说明
索引表
编制说明
2总则、
3电源
战时常用设备电力负荷分级表
平时,战时电力负荷计算表
平战共用电站的设置
防空地下室内变压器的设置
批准文号
建质[2005]120号
统一编号
GJBT-862
图集号
05SFD10
2-5~20
深球艳
主编单位负责人
主编单位技术负责人至握李
技 术审 定人葛孩元成印
设计负责人现
建筑面积大于5000m2设置柴油电站1~2
中心医院,急救医院设置柴油发电站固定电站设置示例
固定电站设置示例(续)
移动电站设置示例(一)~(三)内部电站(区域电站)设置示例
各类人防工程战时隔绝防护时间中心医院、急救医院供电方案(一)~(二)一救护站、一等人员掩蔽所等供电方案二等人员掩蔽所等供电方案(一)~(二)各级负荷电源保证措施
审核葛洪元葛玻元校对魏要更设计孙兰吃页
3-10~12
3-15~16
3-18-19
图集号
05SFD10
4配电
防护单元配电系统方案()~(二)人防电源配电柜(箱)的设置位置()二)-人防配电箱的安装要求
就地解除、集中控制装置
通风方式信号箱平面图示例
通风方式信号装置电路图示例
呼唤按钮的设置
5线路敷设
电气线路暗管敷设防护、密闭措施电气线路明管敷设防护、密闭措施弱电线路暗管敷设防护、密闭措施预理4~6根备用管示意图
电缆桥架穿密闭墙示意图
密闭母线槽穿防护密闭隔墙示意图电缆防爆波井示意图
电缆穿过非防护区的保护措施
低压配电室供电方案()~(二)一电缆、电线密闭平战转换措施示意图6·照明
应急照明布置示意图
5-9~10
防化值班室插座的设置
灯具链吊及保护网设置示意图
出入口照明示例
战时主要出入口照明电源引接
TN-S系统变压器接地示意图
防护单元等电位接地示意图
结构钢筋接地网示意图
8柴油电站
防空地下室电站布置
固定电站布置方案
移动电站布置方案(一)~(六)柴油电站布置形式推荐尺寸
联络信号箱电路图示例
9通信
通信设备的设置及缆线引入
相关技术资料
密封母线槽-
审核葛洪元驾读衣校对魏雯动变设计孙兰页
8-11~12
图集号
05SFD10
规范条文
1.0.4、1.0.5
2.1.10~2.1.13
2.1.14.2.1.23
2.1.15.2.1.16
2.1.17、2.1.19
2.1.27~2.1.29
2.1.35,2.1.36
2.1.38、2.1.39
2.1.41.2.1.42
2.1.65、2.1.66
文字叙述
图示内容
文字叙述、表格
甲、乙类防空地下室
文字叙述
全埋式和非全埋式防空地下室
土中压缩波等
主体、口部
清洁区,染毒区
防护单元、单元间平时通行口
人防围护结构
临空墙
主要、次要、备用出入口
防护密闭门、密闭门
消被设施
滤毒室、密闭通道
防毒通道
洗消间、简易洗消间
区域电站
固定电站、移动电站
三个移动电站的设置示例
移动电站设置在防空专业队车辆掩蔽所或人防汽车库工程内
移动电站设置在人员搭蔽工程,物资库工程内
线路敷设
柴油电站
规范条文
图示肉容
柴油发电机分列运行方案
柴油发电机并列运行方案
动力、照明分别计量,混合计量供电方案无内部(区域)电源供电方案
防护单元动力、照明分别计量配电系统防护单元配电系统
人防电源配电柜(箱)设置在防化通信值班室内人防电源配电柜(箱)设置在汽车库内人防配电箱明装在围护结构墙、密闭隔墙上人防配电箱明装详图
电气线路暗管敷设的防护、密闭措施电气线路明管敷设的防护、密闭措施电缆穿过非防护区的保护措施
一路电力系统电源、一路内部电源供电方案两路电力系统电源、一路内部电源供电方案固定电站设备及管道平面布置图固定电站设备及管道剖面图
移动电站布置在防空地下室口部移动电站的进排风扩散室设置在机房的两端防护密闭门设在排风扩散室处
移动电站不设专用防毒通道的方案移动电站平、战结合设置方案
排风、排烟扩散室移到人防内部设置的方案索引表
审核葛洪元高波光校对魏雯魂变设计孙兰,图集号
05SFD10
1编制依据
编制说明
1.1本图集根据建设部《2005年国家建筑标准设计编制工作计划》(建质函【2005】137号)的安排进行编制,1.2《人民防空地下室设计规范》(GB50038一2005)1.3《人民防空工程设计防火规范》(GB50098-98)(2001年版)
1.4《民用建筑设计通则》(GB50352-2005)1.5国家现行的其他相关规范
2编制目的
经全面修订后的《人民防空地下室设计规范》把防空地下室划分为甲、乙两类,并且突出了对常规武器的防护,因此建筑,结构和各设备专业的条文在防护要求,防护标准等方面都作了重大修改。本图集采用形象,直观的图示加文字说明的方法对规范的条文进行了翔实地解释,以便于设计人员能够正确,深入地理解和掌握新规范。3适用范围
本图集可供民用建筑设计单位的电气专业设计人员在从事防空地下室电气设计时使用:也可供设计审图,监理,质检施工等部门的技术人员参考。
4编制原则
4.1以规范的条文为依据,正确、形象地解释规范的条文。4.2尽量采用实用的示例图解规范的条文,不便图示的辅以文字说明。
4.3图示中着重强调条文的适用条件、针对的对象以及设计中应该注意的问题。必要时介绍条文的编制依据。4.4为满足电气专业人员的设计需要,适当增加部分相关的术语图示内容。
4.5规范条文已将规范内容交代清楚的本图集未列入:5表达形式
5.1蓝底部分的文字为《人民防空地下室设计规范》(GB50038一2005)原条文(包括规范中的表)及条文说明黑体字条文为强制性条文。编号为规范的条、款、项的原有编号。条文及条文说明中的图示×1为本图集插入的图示号。5.2白底部分为与规范相对应的图示内容,是对规范条文的理解和解释:图示按照规范条文顺序以[X.X.X图示×编号。5.3本图集基本上按照规范条文的顺序排列。当规范条文的图示内容较多,一页图纸交代不完时,采用续页解释。图面注有\续”字。
6图集内容
6.1电源
6.1.1战时常用设备电力负荷分级表。6.1.2内部电源柴油电站的设置
中心医院、急救医院和救护站、防空专业队工程:人员掩蔽工程、配套工程等设置柴油电站要求。建筑物平时设置的应急柴油发电机组与战时区域电站的结编制说明
审核葛洪元驾域元校对魏雯动变设计孙兰图集号
05SFD10
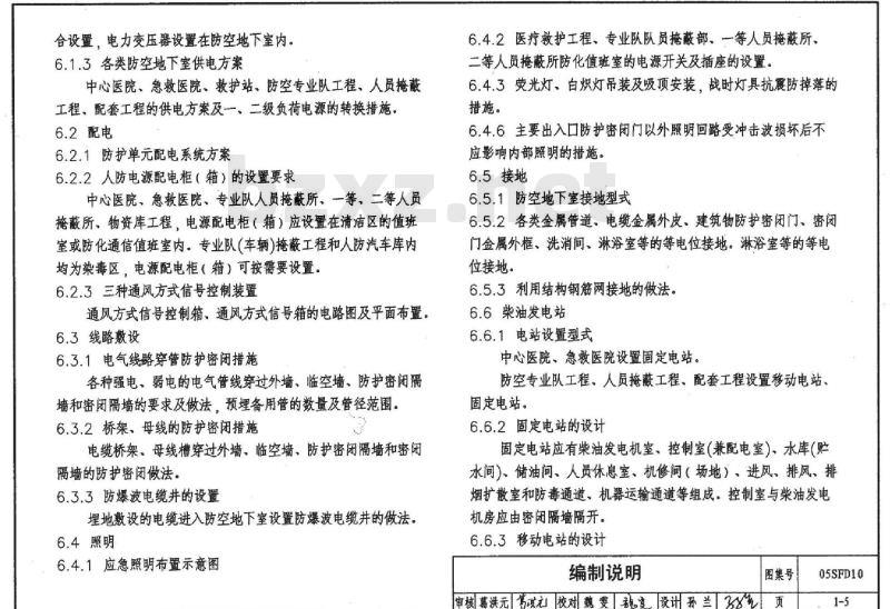
合设置,电力变压器设置在防空地下室内。6.1.3各类防空地下室供电方案
中心医院、急救医院、救护站、防空专业队工程、人员掩蔽工程、配套工程的供电方案及一,二级负荷电源的转换措施,6.2配电
6.2.1防护单元配电系统方案
6.2.2人防电源配电柜(箱)的设置要求中心医院、急救医院、专业队人员掩蔽所、一等,二等人员掩蔽所、物资库工程,电源配电柜(箱)应设置在清洁区的值班室或防化通信值班室内。专业队(车辆)掩蔽工程和人防汽车库内均为染毒区。电源配电柜(箱)可按需要设置6.2.3三种通风方式信号控制装置通风方式信号控制箱、通风方式信号箱的电路图及平面布置。6.3线路敷设
6.3.1电气线路穿管防护密闭措施各种强电弱电的电气管线穿过外墙、监空墙、防护密闭隔墙和密闭隔墙的要求及做法,预埋备用管的数量及管径范围。6.3.2桥架、母线的防护密闭措施电缆桥架、母线槽穿过外墙,临空墙、防护密闭隔墙和密闭隔墙的防护密闭做法。
6.3.3防爆波电缆井的设置
埋地敷设的电缆进入防空地下室设置防爆波电缆井的做法。6.4照明
6.4.1应急照明布置示意图
6.4.2医疗救教护工程、专业队队员掩蔽部,一等人员掩蔽所、二等人员掩蔽所防化值班室的电源开关及插座的设置。6.4.3荧光灯、白炽灯吊装及吸顶安装,战时灯具抗震防掉落的措施。
6.4.6主要出入口防护密闭门以外照明回路受冲击波损坏后不应影响内部照明的措施。
6.5接地
6.5.1防空地下室接地型式
6.5.2各类金属管道,电缆金属外皮,建筑物防护密闭门、密闭门金属外框,洗消间,淋浴室等的等电位接地。淋浴室等的等电位接地。
6.5.3利用结构钢筋网接地的做法。6.6柴油发电站
6.6.1电站设置型式
中心医院、急救医院设置固定电站。防空专业队工程、人员掩蔽工程、配套工程设置移动电站固定电站。
6.6.2固定电站的设计
固定电站应有柴油发电机室,控制室(兼配电室)、水库(购水间),储油间、人员休息室、机修间(场地),进风、排风、排烟扩散室和防毒通道,机器运输通道等组成。控制室与柴油发电机房应由密闭隔墙隔开。
6.6.3移动电站的设计
编制说明
图集号
审核葛洪元驾校对魏雯移变设计孙兰38气页05SFD10
移动电站应有柴油发电机室,进风排风,排烟扩散室(活门室),储油间,机器运输出入口。直接在机房内操作,控制。与防空地下室清洁区相连通时需设防毒通道,进行简易洗消。6.6.4电站机组容量
柴油发电站的规模一般不宜过大否则会带来供油、供水,通风,冷却系统和附属设备的复杂和目标过大。被破坏后将影响停电的范围也大,损失也大,而且修复时间也长,同时给平时管理,维修也增大工作量。因此固定电站的容量一般应控制在机组台数不宜超过4台,单机容量不宜大于300kW,总容量在1200kW及以下。移动电站总容量在120kW及以下,通常设置一台机组,小容量机组不宜超过二台。6.6.5电站机组的操作方式
固定电站应采取隔室操作要求设计。应有机房和控制室间的声光联络信号,控制室内应能满足检测柴油机组的油压,水温、水压和转速等技术要求,应能控制柴油发电机室内所有的电动机和电动阀门。
移动电站为机、电合一。在柴油发电机房内直接控制、操作。根据设计要求和当地条件。可有选择地选用不同程度的自动化柴油发电机组,提高机组的自动化程度,保障供电的可靠性、安全性,减轻运行人员的劳动强度和改善工作环境。6.6.6柴油电站的平战转换
柴油电站的土建工程,防护密闭门,密闭门,防爆波活门等不分甲类,乙类工程,均应一次施工到位中心医院、急救医院工程平时全部安装到位。甲类防空地下室的救护站、防空专业队工程、人员掩蔽部工程、配套工程等除柴油发电机组不安装到位外,其它附属设备及管线均应安装到位,包含内部电站至各防护单元内的人防电源配电箱的电缆。
乙类防空地下室的柴油发电机组,附属设备和电站至各防护单元的电缆均不安装,但应设计到位,照明仍应到位。6.7通信
通信设备的使用是保障防空地下室与外界联系的重要手段。保障通信设备的电源和线路引入是设计中重要的一环。因此规定了各类工程的通信电源容量和进线预埋管的数量、管径、位置及防护措施。
7相关图集
7.1《人民防空地下室设计规范》图示一建筑专业7.2《人民防空地下室设计规范》图示一暖通专业7.3《人民防空地下室设计规范》图示一给排水专业编制说明
申核葛洪元驾校对魏雯凌设计孙兰气图集号
05SFD10
1总则
1.0.1为使人民防空地下室(以下简称防空地下室)设计符合战时及平时的功能要求,做到安全,适用,经济、合理,依据现行的《人民防空工程战术技术要求》制定本规范,由于玲战的结束和科学技术的发展,未来的战争模式发生了重大变化。为了适应未来战争的需要,国家国防动员委员会于2003年11月12日颁发了经全面修订的《人民防空工程战术技术要求》(以下简称《战技要求》)与1998年颁发的《战技要求》相比较,现行《战技要求》在防御的武器以及防护要求,专业标准等诸多方面都做了相应地修改和调整。《战技要求》是国家标准《人民防空地下室设计规范》(以下简称本规范)的编制依据。为此本规范以现行《战技要求》为依据,并结合近年来的科技成果进行了全面地修订。本规范与原规范相比较具有如下特点:
(1)突出了对常规武器的防护
在未来战争中空袭作战将是主要的战争样式,城市防空面对的主要兵器是航弹和导弹。规范突出了对常规武器的防护,规范第一次规定了防常规武器的防护标准,规定了防常规武器的具体要求,给出了结构的设计计算方法,并在各相关专业中采取了相应的技术措施。
(2)将防空地下室划分为甲。乙两类虽然未来爆发核大战的可能性已经很小,但未来战争中的核威胁依然存在。因此在我国的一些城市和城市中的一些地区人总则
防工程建设仍须考虑防御核武器。但是由于我国地域辽阔,城市(地区)之间战略地位差异悬殊,威胁环境十分不同,因此按照考虑防核和不考虑防核把防空地下室划分为甲,乙两类。甲类防空地下室战时需防核武器,防常规武器、防生化武器,乙类防空地下室不考虑防核武器,只防常规武器和防生化武器。(3)增加了新的低抗力级别
在未来战争中精确打击将是空袭作战的主要手段,因而用于保护城市居民的绝大部分人防工程并不是敌人打击的自标。因此规范适当降低了一般性防空地下室的抗力要求:甲类防空地下室在原有抗力级别的基础上增设了一个新的低抗力级别一核6B级:新增设的乙类防空地下室的常5级,常6级,其抗力要求一般不高于相应的防核抗力级别的抗力要求。(4)与现行的国家标准更加协调在此次规范的全面修订过程中,为了有利于防空地下室的平时使用,并且为了与相关的现行国家标准相协调,对各专业的一些标准和要求作了适当调整。
总则-1.0.1
审核马希荣上拜茶校对王焕东手姨来设计赵贵华 主责车图集号
05SFD10
1 总则
1.0.2本规范适用于新建或改建的属于下列抗力级别范围内的甲,乙类防空地下室图示1、图示2]以及居住小区内的结合民用建筑易地修建的甲,乙类单建掘开式人防工程「图示1、图示3]设计1防常规武器抗力级别5级和6级(以下分别简称为常5级和常6级):2防核武器抗力级别4级、4B级、5级、6级和6B级(以下分别简称为核4级、核4B级、核5级、核6级和核6B级)。注:本规范中对“防空地下室“的各项要求和规定,除注明看外均适用于居住小区内的结合民用建筑易地修建的单建掘开式人防工程按照《人民防空法》和国家的有关规定,结合新建民用建筑应该修建一定数量的防空地下室:但有时由于地质,地形、结构和施工等条件限制不宜修建防空地下室时,国家充许将应修建防空地下室的资金用于在居住小区内,易地修建单建掘开式人防工程。为了便于做好居住小区的人防工程规划和个体设计,更好地实现平战结合,适应各地设计单位和主管部门的需要,本规范的适用范围做了适当地调整。为此本条特别注明:本规范中对“防空地下室”的各项要求和规定除注明者外均适用于居住小区内的结合民用建筑易地修建的单建掘开式人防工程。在本规范条文中凡只写明“防空地下室”,但未注明甲类或乙类时,系指甲、乙两类防空地下室均应遵守的规定:在本规范条文中只写明甲类防空地下室(或乙类防空地下室),未注明其抗力级别时,系指符合本条规定范围内的各抗力级别的甲类防空地下室(或乙类防空地下室)均应遵守的规定。
防空地下室的战时用途、抗力级别等都是由人防主管部门依据城市人防工程规划和相关规定确定的。防空地下室按照战时功能的分类如表1所示:
工程类别
指挥工程
医疗救护工程
防空专业队工程
人员掩蔽工程
配套工程
单体工程
各级人防指挥所
中心医院
急救医院
敏护站
专业队掩藏所*
一等人员掩蔽所
二等人员掩蔽所
核生化监测中心
食品站
生产车间
区域电站
区域供水站
物资库
人防汽车库
警报站
分项名称
专业队队员掩藏部
专业队装备掩藏部
“”防空专业队是按专业组成的担负人民防空勘务的组织。包括:抢险抢修、医疗救护。消防、防化防疫、通信、运输、治安等专业队。总则-1.0.2
图集号
审核 马希荣 上汽茶校对王焕东 王峡东设计赵贵华 走贵年页
05SFD10
住宅楼
住宅楼
上办公楼
防空地下室
防空地下室
地面建筑
1.0.2图示2
商业办公楼
住宅楼
防空地下室
1.0.2图示1
防空地下室
1.0.2图示3
总则-1.0.2(续)
审核 马希荣 上泽茶 校对王焕东玉续来设计赵贵华 支贵年图集号
05SFD10
1总则
1.0.4甲类防空地下室设计必须满足其预定的战时对核武器,常规武器和生化武器的各项防护要求:乙类防空地下室设计必须满足其预定的战时对常规武器和生化武器的各项防护要求甲类防空地下室是指战时能抵御预定的核武器,常规武器和生化武器袭击的防空地下室。乙类防空地下室是指战时能抵御预定的常规武器和生化武器袭击的防空地下室。甲,乙两类防空地下室均应考虑防常规武器和生化武器,其主要区别在于甲类防空地下室设计应考虑防核武器,乙类防空地下室不考虑防核武器,在甲,乙类防空地下室设计中主要在防早期核辐射、口部设置和抗力要求等相关方面可能有所不同。至于防空地下室是按甲类还是乙类设计,应由人防主管部门根据国家的有关规定,结合该地区的具体情况确定。
1.0.5防空地下室设计除应符合本规范外尚应符合国家现行有关标准的规定。
战时作为指挥工程,医疗救护工程、防空专业队工程、人员掩蔽工程和配套工程等各种用途的防空地下室设计除应符合本规范外,尚应符合国家现行有关标准的规定。与本规范关系较为密切的规范,除一般民用建筑设计规范以外,尚有如下国家标准和行业标准:《人民防空工程设计规范》,《人民防空工程设计防火规范》,《地下工程防水技术规范》以及《人民防空工程防化设计规范》,《人民防空医疗救护工程设计标准》、《人民防空工程柴油电站设计标准》、《人民防空物资库工程设计标准》《人防工程防早期核辐射设计规范》(此规范尚未正式发布)等等。总则-1.0.4、1.0.5
审核马希荣上祥象校对王焕东玉姨来设计赵贵华走童单图集号
05SFD10
2.1 术语
2.1.4防空地下室airdefencebasement具有预定战时防空功能的地下室:在房屋中室内地平面低于室外地平面的高度超过该房间净高了的为地下室2.1术语
防空地下室一般有两种形式:全埋式厂图示11和非全埋式图示21。顶板下表面不高于室外地平面的防空地下室称为全埋式防空地下室:项板下表面高于室外地平面的防空地下室称为非全埋式防空地下室。防空地下室具有的主要特征是:(1)战时能抵御预定武器的袭击;(2)建造形式为地下室,满足h1>h。地面建筑
室外地平面
地下室室内地平面
首层地平面免费标准下载网bzxz
防空地下室
2.1.4图示1
室外地平面
地面建筑
首层地平面
68 0122
地下室室内地平面
防空地下室
2.1.4图示2
术语-2.1.4
审核马希荣上拜茶校对王焕东玉姨来设计赵贵华麦贵图集号
室外地平面
05SFD10
2.1术语
2.1 术语
2.1.10 冲击波 shock wave
空气冲击波的简称:武器爆炸在空气中形成的具有空气参数强间断面的纵波.
2.1.11冲击波超压 positive pressure of shockwave
入射波
反射液
入射减
合成波
(空气冲击激)
核爆动葡载
超压值AP
合成波
(空气冲击液
土中压缩被
反射波
入射波
“土中压缩液
入射波
返射波】
土中氏缩液
2.1.10~2.1.13图示1
压编区
冲击波超压形
正常大气压
稀蔬区
哥间t
2.1.10~2.1.13图示2
冲击波压缩区内超过周围大气压的压力值2.1.12地面超压 surface positive pressure系指防空地下室室外地面的冲击波超压峰值2.1.13±中压缩波 compressive wave in soil武器爆炸作用下,在土中传播并使其受到压缩的妆:核武器在空中爆炸时会瞬间形成极高温极高压的气团,随着高温高压气团急剧膨胀,猛烈压缩周围空气,在空气中形成具有强间断面的纵波,即空气冲击波。空中爆炸时空气冲击波最初呈球形向周围扩张,当入射波传播到地面时,在地面以上的空气中会形成反射波,在土中会形成土中压缩波图示1]。反射波传播到一定距离时,会与入射波汇合形成沿地面水平传播的地面冲击波「图示2]。量大面广的防空地下室一般处在地面冲击波作用的区域中。防核武器抗力级别是按防地面超压大小划分的。
常规武器主要指装有常规弹头的航弹和导弹。常规武器在地面爆炸时会在空气中产生空气冲击波。在土中会产生直接土中压缩波。而且沿地面传播的空气冲击波在土中也会引发感生土中压缩波。防常规武器抗力级别是按其在地面爆炸时的破坏效应划分的,主要取决于装药量的大小。
武器爆炸形成的地面冲击波和土中压缩波对防空地下室的人防围护结构(包括顶板,外墙、临空墙和底板等)会形成明显的动荷载术语-2.1.10~2.1.13
审核马希荣 上净茶校对王焕东 王峡来设计赵贵华 壶贵伞图集号
05SFD10
小提示:此标准内容仅展示完整标准里的部分截取内容,若需要完整标准请到上方自行免费下载完整标准文档。
批准部门
主编单位
实行日期
中华人民共和国建设部
国家人民防空办公室
上海市地下建筑设计研究院
中国建筑标准设计研究院
二00五年九月一日
目录、编制说明
索引表
编制说明
2总则、
3电源
战时常用设备电力负荷分级表
平时,战时电力负荷计算表
平战共用电站的设置
防空地下室内变压器的设置
批准文号
建质[2005]120号
统一编号
GJBT-862
图集号
05SFD10
2-5~20
深球艳
主编单位负责人
主编单位技术负责人至握李
技 术审 定人葛孩元成印
设计负责人现
建筑面积大于5000m2设置柴油电站1~2
中心医院,急救医院设置柴油发电站固定电站设置示例
固定电站设置示例(续)
移动电站设置示例(一)~(三)内部电站(区域电站)设置示例
各类人防工程战时隔绝防护时间中心医院、急救医院供电方案(一)~(二)一救护站、一等人员掩蔽所等供电方案二等人员掩蔽所等供电方案(一)~(二)各级负荷电源保证措施
审核葛洪元葛玻元校对魏要更设计孙兰吃页
3-10~12
3-15~16
3-18-19
图集号
05SFD10
4配电
防护单元配电系统方案()~(二)人防电源配电柜(箱)的设置位置()二)-人防配电箱的安装要求
就地解除、集中控制装置
通风方式信号箱平面图示例
通风方式信号装置电路图示例
呼唤按钮的设置
5线路敷设
电气线路暗管敷设防护、密闭措施电气线路明管敷设防护、密闭措施弱电线路暗管敷设防护、密闭措施预理4~6根备用管示意图
电缆桥架穿密闭墙示意图
密闭母线槽穿防护密闭隔墙示意图电缆防爆波井示意图
电缆穿过非防护区的保护措施
低压配电室供电方案()~(二)一电缆、电线密闭平战转换措施示意图6·照明
应急照明布置示意图
5-9~10
防化值班室插座的设置
灯具链吊及保护网设置示意图
出入口照明示例
战时主要出入口照明电源引接
TN-S系统变压器接地示意图
防护单元等电位接地示意图
结构钢筋接地网示意图
8柴油电站
防空地下室电站布置
固定电站布置方案
移动电站布置方案(一)~(六)柴油电站布置形式推荐尺寸
联络信号箱电路图示例
9通信
通信设备的设置及缆线引入
相关技术资料
密封母线槽-
审核葛洪元驾读衣校对魏雯动变设计孙兰页
8-11~12
图集号
05SFD10
规范条文
1.0.4、1.0.5
2.1.10~2.1.13
2.1.14.2.1.23
2.1.15.2.1.16
2.1.17、2.1.19
2.1.27~2.1.29
2.1.35,2.1.36
2.1.38、2.1.39
2.1.41.2.1.42
2.1.65、2.1.66
文字叙述
图示内容
文字叙述、表格
甲、乙类防空地下室
文字叙述
全埋式和非全埋式防空地下室
土中压缩波等
主体、口部
清洁区,染毒区
防护单元、单元间平时通行口
人防围护结构
临空墙
主要、次要、备用出入口
防护密闭门、密闭门
消被设施
滤毒室、密闭通道
防毒通道
洗消间、简易洗消间
区域电站
固定电站、移动电站
三个移动电站的设置示例
移动电站设置在防空专业队车辆掩蔽所或人防汽车库工程内
移动电站设置在人员搭蔽工程,物资库工程内
线路敷设
柴油电站
规范条文
图示肉容
柴油发电机分列运行方案
柴油发电机并列运行方案
动力、照明分别计量,混合计量供电方案无内部(区域)电源供电方案
防护单元动力、照明分别计量配电系统防护单元配电系统
人防电源配电柜(箱)设置在防化通信值班室内人防电源配电柜(箱)设置在汽车库内人防配电箱明装在围护结构墙、密闭隔墙上人防配电箱明装详图
电气线路暗管敷设的防护、密闭措施电气线路明管敷设的防护、密闭措施电缆穿过非防护区的保护措施
一路电力系统电源、一路内部电源供电方案两路电力系统电源、一路内部电源供电方案固定电站设备及管道平面布置图固定电站设备及管道剖面图
移动电站布置在防空地下室口部移动电站的进排风扩散室设置在机房的两端防护密闭门设在排风扩散室处
移动电站不设专用防毒通道的方案移动电站平、战结合设置方案
排风、排烟扩散室移到人防内部设置的方案索引表
审核葛洪元高波光校对魏雯魂变设计孙兰,图集号
05SFD10
1编制依据
编制说明
1.1本图集根据建设部《2005年国家建筑标准设计编制工作计划》(建质函【2005】137号)的安排进行编制,1.2《人民防空地下室设计规范》(GB50038一2005)1.3《人民防空工程设计防火规范》(GB50098-98)(2001年版)
1.4《民用建筑设计通则》(GB50352-2005)1.5国家现行的其他相关规范
2编制目的
经全面修订后的《人民防空地下室设计规范》把防空地下室划分为甲、乙两类,并且突出了对常规武器的防护,因此建筑,结构和各设备专业的条文在防护要求,防护标准等方面都作了重大修改。本图集采用形象,直观的图示加文字说明的方法对规范的条文进行了翔实地解释,以便于设计人员能够正确,深入地理解和掌握新规范。3适用范围
本图集可供民用建筑设计单位的电气专业设计人员在从事防空地下室电气设计时使用:也可供设计审图,监理,质检施工等部门的技术人员参考。
4编制原则
4.1以规范的条文为依据,正确、形象地解释规范的条文。4.2尽量采用实用的示例图解规范的条文,不便图示的辅以文字说明。
4.3图示中着重强调条文的适用条件、针对的对象以及设计中应该注意的问题。必要时介绍条文的编制依据。4.4为满足电气专业人员的设计需要,适当增加部分相关的术语图示内容。
4.5规范条文已将规范内容交代清楚的本图集未列入:5表达形式
5.1蓝底部分的文字为《人民防空地下室设计规范》(GB50038一2005)原条文(包括规范中的表)及条文说明黑体字条文为强制性条文。编号为规范的条、款、项的原有编号。条文及条文说明中的图示×1为本图集插入的图示号。5.2白底部分为与规范相对应的图示内容,是对规范条文的理解和解释:图示按照规范条文顺序以[X.X.X图示×编号。5.3本图集基本上按照规范条文的顺序排列。当规范条文的图示内容较多,一页图纸交代不完时,采用续页解释。图面注有\续”字。
6图集内容
6.1电源
6.1.1战时常用设备电力负荷分级表。6.1.2内部电源柴油电站的设置
中心医院、急救医院和救护站、防空专业队工程:人员掩蔽工程、配套工程等设置柴油电站要求。建筑物平时设置的应急柴油发电机组与战时区域电站的结编制说明
审核葛洪元驾域元校对魏雯动变设计孙兰图集号
05SFD10
合设置,电力变压器设置在防空地下室内。6.1.3各类防空地下室供电方案
中心医院、急救医院、救护站、防空专业队工程、人员掩蔽工程、配套工程的供电方案及一,二级负荷电源的转换措施,6.2配电
6.2.1防护单元配电系统方案
6.2.2人防电源配电柜(箱)的设置要求中心医院、急救医院、专业队人员掩蔽所、一等,二等人员掩蔽所、物资库工程,电源配电柜(箱)应设置在清洁区的值班室或防化通信值班室内。专业队(车辆)掩蔽工程和人防汽车库内均为染毒区。电源配电柜(箱)可按需要设置6.2.3三种通风方式信号控制装置通风方式信号控制箱、通风方式信号箱的电路图及平面布置。6.3线路敷设
6.3.1电气线路穿管防护密闭措施各种强电弱电的电气管线穿过外墙、监空墙、防护密闭隔墙和密闭隔墙的要求及做法,预埋备用管的数量及管径范围。6.3.2桥架、母线的防护密闭措施电缆桥架、母线槽穿过外墙,临空墙、防护密闭隔墙和密闭隔墙的防护密闭做法。
6.3.3防爆波电缆井的设置
埋地敷设的电缆进入防空地下室设置防爆波电缆井的做法。6.4照明
6.4.1应急照明布置示意图
6.4.2医疗救教护工程、专业队队员掩蔽部,一等人员掩蔽所、二等人员掩蔽所防化值班室的电源开关及插座的设置。6.4.3荧光灯、白炽灯吊装及吸顶安装,战时灯具抗震防掉落的措施。
6.4.6主要出入口防护密闭门以外照明回路受冲击波损坏后不应影响内部照明的措施。
6.5接地
6.5.1防空地下室接地型式
6.5.2各类金属管道,电缆金属外皮,建筑物防护密闭门、密闭门金属外框,洗消间,淋浴室等的等电位接地。淋浴室等的等电位接地。
6.5.3利用结构钢筋网接地的做法。6.6柴油发电站
6.6.1电站设置型式
中心医院、急救医院设置固定电站。防空专业队工程、人员掩蔽工程、配套工程设置移动电站固定电站。
6.6.2固定电站的设计
固定电站应有柴油发电机室,控制室(兼配电室)、水库(购水间),储油间、人员休息室、机修间(场地),进风、排风、排烟扩散室和防毒通道,机器运输通道等组成。控制室与柴油发电机房应由密闭隔墙隔开。
6.6.3移动电站的设计
编制说明
图集号
审核葛洪元驾校对魏雯移变设计孙兰38气页05SFD10
移动电站应有柴油发电机室,进风排风,排烟扩散室(活门室),储油间,机器运输出入口。直接在机房内操作,控制。与防空地下室清洁区相连通时需设防毒通道,进行简易洗消。6.6.4电站机组容量
柴油发电站的规模一般不宜过大否则会带来供油、供水,通风,冷却系统和附属设备的复杂和目标过大。被破坏后将影响停电的范围也大,损失也大,而且修复时间也长,同时给平时管理,维修也增大工作量。因此固定电站的容量一般应控制在机组台数不宜超过4台,单机容量不宜大于300kW,总容量在1200kW及以下。移动电站总容量在120kW及以下,通常设置一台机组,小容量机组不宜超过二台。6.6.5电站机组的操作方式
固定电站应采取隔室操作要求设计。应有机房和控制室间的声光联络信号,控制室内应能满足检测柴油机组的油压,水温、水压和转速等技术要求,应能控制柴油发电机室内所有的电动机和电动阀门。
移动电站为机、电合一。在柴油发电机房内直接控制、操作。根据设计要求和当地条件。可有选择地选用不同程度的自动化柴油发电机组,提高机组的自动化程度,保障供电的可靠性、安全性,减轻运行人员的劳动强度和改善工作环境。6.6.6柴油电站的平战转换
柴油电站的土建工程,防护密闭门,密闭门,防爆波活门等不分甲类,乙类工程,均应一次施工到位中心医院、急救医院工程平时全部安装到位。甲类防空地下室的救护站、防空专业队工程、人员掩蔽部工程、配套工程等除柴油发电机组不安装到位外,其它附属设备及管线均应安装到位,包含内部电站至各防护单元内的人防电源配电箱的电缆。
乙类防空地下室的柴油发电机组,附属设备和电站至各防护单元的电缆均不安装,但应设计到位,照明仍应到位。6.7通信
通信设备的使用是保障防空地下室与外界联系的重要手段。保障通信设备的电源和线路引入是设计中重要的一环。因此规定了各类工程的通信电源容量和进线预埋管的数量、管径、位置及防护措施。
7相关图集
7.1《人民防空地下室设计规范》图示一建筑专业7.2《人民防空地下室设计规范》图示一暖通专业7.3《人民防空地下室设计规范》图示一给排水专业编制说明
申核葛洪元驾校对魏雯凌设计孙兰气图集号
05SFD10
1总则
1.0.1为使人民防空地下室(以下简称防空地下室)设计符合战时及平时的功能要求,做到安全,适用,经济、合理,依据现行的《人民防空工程战术技术要求》制定本规范,由于玲战的结束和科学技术的发展,未来的战争模式发生了重大变化。为了适应未来战争的需要,国家国防动员委员会于2003年11月12日颁发了经全面修订的《人民防空工程战术技术要求》(以下简称《战技要求》)与1998年颁发的《战技要求》相比较,现行《战技要求》在防御的武器以及防护要求,专业标准等诸多方面都做了相应地修改和调整。《战技要求》是国家标准《人民防空地下室设计规范》(以下简称本规范)的编制依据。为此本规范以现行《战技要求》为依据,并结合近年来的科技成果进行了全面地修订。本规范与原规范相比较具有如下特点:
(1)突出了对常规武器的防护
在未来战争中空袭作战将是主要的战争样式,城市防空面对的主要兵器是航弹和导弹。规范突出了对常规武器的防护,规范第一次规定了防常规武器的防护标准,规定了防常规武器的具体要求,给出了结构的设计计算方法,并在各相关专业中采取了相应的技术措施。
(2)将防空地下室划分为甲。乙两类虽然未来爆发核大战的可能性已经很小,但未来战争中的核威胁依然存在。因此在我国的一些城市和城市中的一些地区人总则
防工程建设仍须考虑防御核武器。但是由于我国地域辽阔,城市(地区)之间战略地位差异悬殊,威胁环境十分不同,因此按照考虑防核和不考虑防核把防空地下室划分为甲,乙两类。甲类防空地下室战时需防核武器,防常规武器、防生化武器,乙类防空地下室不考虑防核武器,只防常规武器和防生化武器。(3)增加了新的低抗力级别
在未来战争中精确打击将是空袭作战的主要手段,因而用于保护城市居民的绝大部分人防工程并不是敌人打击的自标。因此规范适当降低了一般性防空地下室的抗力要求:甲类防空地下室在原有抗力级别的基础上增设了一个新的低抗力级别一核6B级:新增设的乙类防空地下室的常5级,常6级,其抗力要求一般不高于相应的防核抗力级别的抗力要求。(4)与现行的国家标准更加协调在此次规范的全面修订过程中,为了有利于防空地下室的平时使用,并且为了与相关的现行国家标准相协调,对各专业的一些标准和要求作了适当调整。
总则-1.0.1
审核马希荣上拜茶校对王焕东手姨来设计赵贵华 主责车图集号
05SFD10
1 总则
1.0.2本规范适用于新建或改建的属于下列抗力级别范围内的甲,乙类防空地下室图示1、图示2]以及居住小区内的结合民用建筑易地修建的甲,乙类单建掘开式人防工程「图示1、图示3]设计1防常规武器抗力级别5级和6级(以下分别简称为常5级和常6级):2防核武器抗力级别4级、4B级、5级、6级和6B级(以下分别简称为核4级、核4B级、核5级、核6级和核6B级)。注:本规范中对“防空地下室“的各项要求和规定,除注明看外均适用于居住小区内的结合民用建筑易地修建的单建掘开式人防工程按照《人民防空法》和国家的有关规定,结合新建民用建筑应该修建一定数量的防空地下室:但有时由于地质,地形、结构和施工等条件限制不宜修建防空地下室时,国家充许将应修建防空地下室的资金用于在居住小区内,易地修建单建掘开式人防工程。为了便于做好居住小区的人防工程规划和个体设计,更好地实现平战结合,适应各地设计单位和主管部门的需要,本规范的适用范围做了适当地调整。为此本条特别注明:本规范中对“防空地下室”的各项要求和规定除注明者外均适用于居住小区内的结合民用建筑易地修建的单建掘开式人防工程。在本规范条文中凡只写明“防空地下室”,但未注明甲类或乙类时,系指甲、乙两类防空地下室均应遵守的规定:在本规范条文中只写明甲类防空地下室(或乙类防空地下室),未注明其抗力级别时,系指符合本条规定范围内的各抗力级别的甲类防空地下室(或乙类防空地下室)均应遵守的规定。
防空地下室的战时用途、抗力级别等都是由人防主管部门依据城市人防工程规划和相关规定确定的。防空地下室按照战时功能的分类如表1所示:
工程类别
指挥工程
医疗救护工程
防空专业队工程
人员掩蔽工程
配套工程
单体工程
各级人防指挥所
中心医院
急救医院
敏护站
专业队掩藏所*
一等人员掩蔽所
二等人员掩蔽所
核生化监测中心
食品站
生产车间
区域电站
区域供水站
物资库
人防汽车库
警报站
分项名称
专业队队员掩藏部
专业队装备掩藏部
“”防空专业队是按专业组成的担负人民防空勘务的组织。包括:抢险抢修、医疗救护。消防、防化防疫、通信、运输、治安等专业队。总则-1.0.2
图集号
审核 马希荣 上汽茶校对王焕东 王峡东设计赵贵华 走贵年页
05SFD10
住宅楼
住宅楼
上办公楼
防空地下室
防空地下室
地面建筑
1.0.2图示2
商业办公楼
住宅楼
防空地下室
1.0.2图示1
防空地下室
1.0.2图示3
总则-1.0.2(续)
审核 马希荣 上泽茶 校对王焕东玉续来设计赵贵华 支贵年图集号
05SFD10
1总则
1.0.4甲类防空地下室设计必须满足其预定的战时对核武器,常规武器和生化武器的各项防护要求:乙类防空地下室设计必须满足其预定的战时对常规武器和生化武器的各项防护要求甲类防空地下室是指战时能抵御预定的核武器,常规武器和生化武器袭击的防空地下室。乙类防空地下室是指战时能抵御预定的常规武器和生化武器袭击的防空地下室。甲,乙两类防空地下室均应考虑防常规武器和生化武器,其主要区别在于甲类防空地下室设计应考虑防核武器,乙类防空地下室不考虑防核武器,在甲,乙类防空地下室设计中主要在防早期核辐射、口部设置和抗力要求等相关方面可能有所不同。至于防空地下室是按甲类还是乙类设计,应由人防主管部门根据国家的有关规定,结合该地区的具体情况确定。
1.0.5防空地下室设计除应符合本规范外尚应符合国家现行有关标准的规定。
战时作为指挥工程,医疗救护工程、防空专业队工程、人员掩蔽工程和配套工程等各种用途的防空地下室设计除应符合本规范外,尚应符合国家现行有关标准的规定。与本规范关系较为密切的规范,除一般民用建筑设计规范以外,尚有如下国家标准和行业标准:《人民防空工程设计规范》,《人民防空工程设计防火规范》,《地下工程防水技术规范》以及《人民防空工程防化设计规范》,《人民防空医疗救护工程设计标准》、《人民防空工程柴油电站设计标准》、《人民防空物资库工程设计标准》《人防工程防早期核辐射设计规范》(此规范尚未正式发布)等等。总则-1.0.4、1.0.5
审核马希荣上祥象校对王焕东玉姨来设计赵贵华走童单图集号
05SFD10
2.1 术语
2.1.4防空地下室airdefencebasement具有预定战时防空功能的地下室:在房屋中室内地平面低于室外地平面的高度超过该房间净高了的为地下室2.1术语
防空地下室一般有两种形式:全埋式厂图示11和非全埋式图示21。顶板下表面不高于室外地平面的防空地下室称为全埋式防空地下室:项板下表面高于室外地平面的防空地下室称为非全埋式防空地下室。防空地下室具有的主要特征是:(1)战时能抵御预定武器的袭击;(2)建造形式为地下室,满足h1>h。地面建筑
室外地平面
地下室室内地平面
首层地平面免费标准下载网bzxz
防空地下室
2.1.4图示1
室外地平面
地面建筑
首层地平面
68 0122
地下室室内地平面
防空地下室
2.1.4图示2
术语-2.1.4
审核马希荣上拜茶校对王焕东玉姨来设计赵贵华麦贵图集号
室外地平面
05SFD10
2.1术语
2.1 术语
2.1.10 冲击波 shock wave
空气冲击波的简称:武器爆炸在空气中形成的具有空气参数强间断面的纵波.
2.1.11冲击波超压 positive pressure of shockwave
入射波
反射液
入射减
合成波
(空气冲击激)
核爆动葡载
超压值AP
合成波
(空气冲击液
土中压缩被
反射波
入射波
“土中压缩液
入射波
返射波】
土中氏缩液
2.1.10~2.1.13图示1
压编区
冲击波超压形
正常大气压
稀蔬区
哥间t
2.1.10~2.1.13图示2
冲击波压缩区内超过周围大气压的压力值2.1.12地面超压 surface positive pressure系指防空地下室室外地面的冲击波超压峰值2.1.13±中压缩波 compressive wave in soil武器爆炸作用下,在土中传播并使其受到压缩的妆:核武器在空中爆炸时会瞬间形成极高温极高压的气团,随着高温高压气团急剧膨胀,猛烈压缩周围空气,在空气中形成具有强间断面的纵波,即空气冲击波。空中爆炸时空气冲击波最初呈球形向周围扩张,当入射波传播到地面时,在地面以上的空气中会形成反射波,在土中会形成土中压缩波图示1]。反射波传播到一定距离时,会与入射波汇合形成沿地面水平传播的地面冲击波「图示2]。量大面广的防空地下室一般处在地面冲击波作用的区域中。防核武器抗力级别是按防地面超压大小划分的。
常规武器主要指装有常规弹头的航弹和导弹。常规武器在地面爆炸时会在空气中产生空气冲击波。在土中会产生直接土中压缩波。而且沿地面传播的空气冲击波在土中也会引发感生土中压缩波。防常规武器抗力级别是按其在地面爆炸时的破坏效应划分的,主要取决于装药量的大小。
武器爆炸形成的地面冲击波和土中压缩波对防空地下室的人防围护结构(包括顶板,外墙、临空墙和底板等)会形成明显的动荷载术语-2.1.10~2.1.13
审核马希荣 上净茶校对王焕东 王峡来设计赵贵华 壶贵伞图集号
05SFD10
小提示:此标准内容仅展示完整标准里的部分截取内容,若需要完整标准请到上方自行免费下载完整标准文档。
标准图片预览:





- 其它标准
- 上一篇: 07FJ05 防空地下室移动柴油电站(新编)
- 下一篇: 05X101-2 地下通信线缆敷设
- 热门标准
- 其他行业标准
- QB/T2289.4-2012 园艺工具 剪枝剪
- DGJ08-2117-2012 装配整体式混凝土结构施工及质量验收规范
- JB/T11313-2012 电袋复合除尘器用旁路阀
- YB/T027-2009 SY型高刚度轧钢机
- FZ/T10014-2011 纺织上浆用聚丙烯酸类浆料试验方法 pH值测定
- FZ/T14020-2020 涂料染色水洗棉布
- YS/T349.4-2010 硫化钴精矿化学分析方法 第4部分:二氧化硅量的测定 氟硅酸钾容量法
- FZ/T72025-2019 西裤用针织面料
- QDLBG0001S-2016 吉林绿波中药药业有限公司 桦褐孔菌茶
- FZ/T73046-2020 一体成型文胸
- CECS219-2007 简易自动喷水灭火系统应用技术规程(附条文说明)
- 91SJ803 中悬钢天窗(1/2、1/4中悬)
- DGTJ08-211-2014 假山叠石工程施工规程
- NB/T34011-2012 生物质气化集中供气污水处理装置技术规范
- QJDSD0004S-2016 吉林德尚得生物科技有限公司 短梗五加鹿茸血饮液
- 行业新闻
请牢记:“bzxz.net”即是“标准下载”四个汉字汉语拼音首字母与国际顶级域名“.net”的组合。 ©2025 标准下载网 www.bzxz.net 本站邮件:bzxznet@163.com
网站备案号:湘ICP备2025141790号-2
网站备案号:湘ICP备2025141790号-2