- 您的位置:
- 标准下载网 >>
- 标准分类 >>
- 其他行业标准 >>
- 08K132 金属、非金属风管支吊架
标准号:
08K132
标准名称:
金属、非金属风管支吊架
标准类别:
其他行业标准
标准状态:
现行出版语种:
简体中文下载格式:
.rar .pdf下载大小:
5.95 MB
替代情况:
代替03K132
点击下载
标准简介:
标准下载解压密码:www.bzxz.net
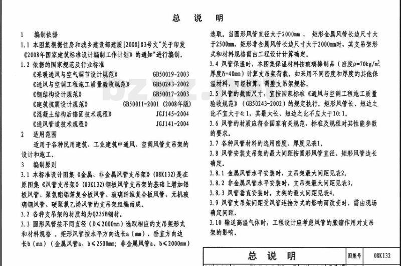
适用于民用及工业建筑中通风、空调风管支吊架的设计和施工。主要内容包括:风管支吊架在墙上、柱上以及梁、楼板下的安装方式;常用的固定方式;金属(钢板、铝板)风管、聚氨酯铝箔复合风管、玻璃纤维复合板风管、无机玻璃钢风管、硬聚氯乙烯风管支吊架材料表。 08K132 金属、非金属风管支吊架 08K132
标准图片预览:





- 其它标准
- 上一篇: 06K131 风管测量孔和检查门(新编)
- 下一篇: 07K133 薄钢板法兰风管制作与安装(新编)
- 热门标准
- 其他行业标准
- DGJ32J16-2014 住宅工程质量通病控制标准
- QTXDQ0004S-2016 通化兄弟泉酒业有限公司 人参枸杞酒(配制酒)
- FZ/T81004-2012 连衣裙、裙套
- FZ/T95024-2017 热转移印花机
- QB/T2164-2013 家用和类似用途风扇型PTCR发热器
- JB/T11127-2010 印刷机械 光敏光聚合型直接制版冲版机
- JB/T9986-2013 工具热处理金相检验
- QX/T221-2013 气象计量实验室建设技术要求二等标准实验室
- YB/T190.12-2014 连铸保护渣 三氧化二硼含量的测定 电感耦合等离子体原子发射光谱法
- CECS:7094 建筑安装工程金属熔化焊焊缝射线照相检测标准CECS70:94
- CAS166-2008 家用深冷冷藏冷冻箱(附英文版)
- NB/T31048.4-2014 风力发电机用绕组线 第4部分 玻璃丝包薄膜绕包铜扁线
- QZWSK0017S-2016 郑州万生生物科技有限公司 枸杞黄精压片糖果
- TB/T2689.4-2018 铁路货物集装化运输 第4部分:一次性集装箱液体集装袋
- QB/T4549-2013 滑板鞋
- 行业新闻
请牢记:“bzxz.net”即是“标准下载”四个汉字汉语拼音首字母与国际顶级域名“.net”的组合。 ©2025 标准下载网 www.bzxz.net 本站邮件:bzxznet@163.com
网站备案号:湘ICP备2025141790号-2
网站备案号:湘ICP备2025141790号-2