- 您的位置:
- 标准下载网 >>
- 标准分类 >>
- 航天工业行业标准(QJ) >>
- QJ 782A-2005 铆接通用技术要求
标准号:
QJ 782A-2005
标准名称:
铆接通用技术要求
标准类别:
航天工业行业标准(QJ)
标准状态:
现行-
发布日期:
2005-12-12 -
实施日期:
2006-05-01 出版语种:
简体中文下载格式:
.rar.pdf下载大小:
3.92 MB
替代情况:
QJ 782-1982
部分标准内容:
中华人民共和国航天行业标准
FL1600
铆接通用技术要求
General technical requirements for riveting2005-12-12发布
国防科学技术工业委员会发布
QJ782A—2005www.bzxz.net
代替QJ782-1982
2006—05—01实施
本标准代替QJ782一1982《铆接通用技术条件》。本标准与QJ782一1982相比主要有以下变化铆钉引用标准均为最新发布标准;补充了螺纹空心铆钉铆接技术要求;增加了铝锂合金件的铆接技术要求;增加了质量保证规定。
本标准由中国航天科技集团公司提出。本标准由中国航天标准化研究所归口。本标准起草单位:一院二一一厂。本标准主要起草人:李善慧、张玉国、王学明、林龙。本标准于1983年3月首次发布,2005年12月第一次修订。QJ782A-2005
1范围
铆接通用技术要求
QJ782A—2005
本标准规定了用于航天产品铆接结构件的普通实心铆钉和螺纹空心铆钉的铆接要求。本标准适用于航天产品金属铆接结构件的铆接设计、制造和检验。2规范性引用文件
下列文件中的条款通过本标准的引用而成为本标准的条款。凡是注日期的引用文件,其随后所有的修改单(不包含勘误的内容)或修订版均不适用于本标准,然而,鼓励根据本标准达成协议的各方研究是否可使用这些文件的最新版本。凡是不注日期的引用文件,其最新版本适用于本标准。QJ325A-2001
螺纹空心铆钉通用规范
QJ3141-2001
QJ3142-2001
QJ3143-2001
3术语和定义
螺纹空心铆钉
普通铆钉
普通铆钉通用规范
下列术语和定义适用于本标准。3.1
间距space between
一排铆钉中相邻两个铆钉中心之间的距离。3.2
边距rimspace
铆接零件边缘到相邻的铆钉中心或铆钉排中心线之间的距离。3.3
排距romspace
一排铆钉中心线与相邻的一排铆钉中心线之间的距离。4一般要求
4.1,总则
4.1.1产品设计要求和本标准不一致时,以设计图样或专用技术条件规定的技术要求为准。4.1.2铆钉应符合QJ31412001、QJ3142-2001、QJ3143-2001、QJ325A2001及产品设计图样的规定。
4.1.3铆接的尺寸要求按相应产品的有关规定。4.1.4产品设计图样规定的铆钉长度是生产、订货、备件的主要依据之-一。实心铆钉铆接装配时,在特殊情况下为保证铆成头(又称镦头)高度和直径,可按工艺需要选择铆钉长度。4.2孔位
QJ782A-2005
4.2.1间距t(见图1)的极限偏差为土2mm。极限偏差超过土2mm到土3mm时的间距数,应不多于一排铆钉间距总数的15%;有装配协调关系的,间距t的极限偏差为土1mm。极限偏差超过土1mm到土2mm时的间距数,应不多于一排铆钉间距总数的10%。在保证铆钉最小边距bmin的前提下,铆钉排尾最后个间距t的实际尺寸可为0.65t~1.3t;当其实际尺寸大于1.3t时,应在其中间位置增加一个铆钉。
铆接零件边缘
图1铆钉的间距、边距、排距
4.2.2边距b的极限偏差为土1mm(见图1);边距的极限偏差超过土1mm到土2mm时的铆钉数,.应不多于同排的铆钉总数的10%。铆钉的最小边距bmin应符合下列规定:a)凸头铆钉bmin≥1.7d;
b)沉头铆钉bmin≥2d。
注:d为铆钉直径,单位为毫米(mm)。4.2.3排距l的极限偏差为土1mm(见图1)。当铆钉排的全长大于1m时,排距的极限偏差超过土1mm到土2mm时的铆钉数,应不多于一排铆钉的总数的10%。4.2.4铆钉中心对铆钉排中心线的极限偏差为土0.5mm。当铆钉排的全长大于1m时,可按1m的局部长度为单位检查铆钉中心对铆钉排中心的极限偏差。4.2.5按本标准有关内容规定的百分数的数值和铆钉长度计算时,应按“四舍五入”的规则将小数部分修约成整数,但不应连续修约两次。4.3铆钉孔
4.3.1孔径
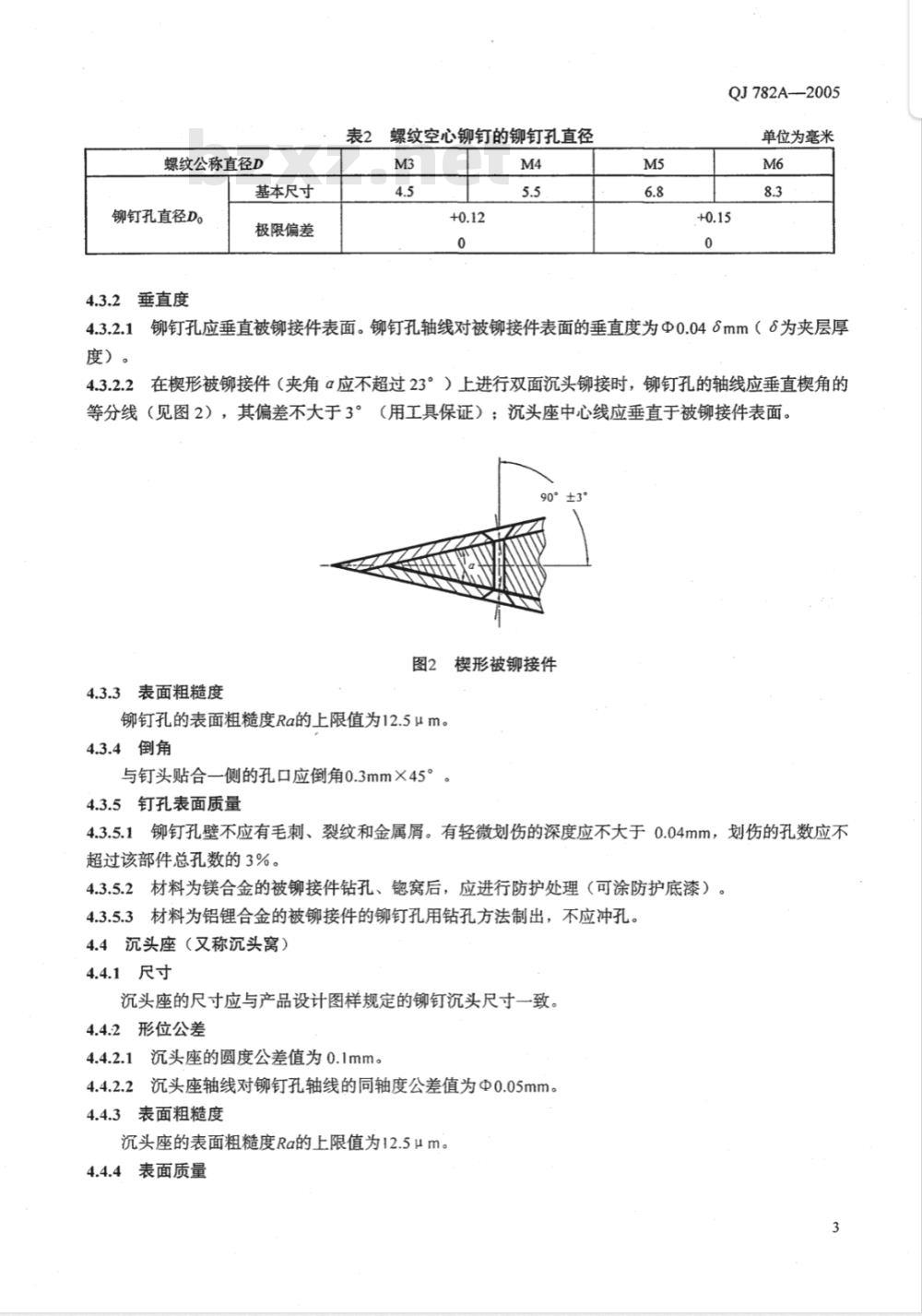
普通实心铆钉的铆钉孔直径d.按表1规定;螺纹空心铆钉的铆钉孔直径D。按表2规定。表1普通实心铆钉的铆钉孔直径
铆钉直径d
铆钉孔
直径do
基本尺寸
极限偏差
单位为毫米
螺纹公称直径D
基本尺寸
铆钉孔直径D。
4.3.2垂直度
极限偏差
螺纹空心铆钉的铆钉孔直径
QJ782A--2005
单位为毫米
4.3.2.1铆钉孔应垂直被铆接件表面。铆钉孔轴线对被铆接件表面的垂直度为Φ0.048mm(8为夹层厚度)。
4.3.2.2在楔形被铆接件(夹角α应不超过23°)上进行双面沉头铆接时,铆钉孔的轴线应垂直楔角的等分线(见图2),其偏差不大于3°(用工具保证);沉头座中心线应垂直于被铆接件表面。0°
图2楔形被铆接件
4.3.3表面粗糙度
铆钉孔的表面粗糙度Ra的上限值为12.5μm4.3.4倒角
与钉头贴合一侧的孔口应倒角0.3mm×45°4.3.5钉孔表面质量
4.3.5.1铆钉孔壁不应有毛刺、裂纹和金属屑。有轻微划伤的深度应不大于0.04mm,划伤的孔数应不超过该部件总孔数的3%。
4.3.5.2材料为镁合金的被铆接件钻孔、窝后,应进行防护处理(可涂防护底漆)。4.3.5.3材料为铝锂合金的被铆接件的铆钉孔用钻孔方法制出,不应冲孔。4.4沉头座(又称沉头窝)
4.4.1尺寸
沉头座的尺寸应与产品设计图样规定的铆钉沉头尺寸一致。4.4.2形位公差
4.4.2.1沉头座的圆度公差值为0.1mm。4.4.2.2沉头座轴线对铆钉孔轴线的同轴度公差值为Φ0.05mm。4.4.3表面粗糙度
沉头座的表面粗糙度Ra的上限值为12.5μm。4.4.4表面质量
QJ782A-2005
沉头座表面不应有毛边、划伤、裂纹和金属屑。冲窝扩孔后,不应有裂纹和破边。冲窝周围的被铆接件表面局部凹凸值应不大于0.2mm。4.5铆接
4.5.1实心铆钉的铆成头
4.5.1.1铆成头直径和高度
铆成头直径和高度按图3、表3的规定。图3铆成头直径和高度
4.5.1.2铆成头形位公差
铆成头的圆度公差值、同轴度公差值按表3的规定。表3
铆成头直径、高度和形位公差
铆钉直径
铆成头直径
铆成头高度
基本尺寸
极限偏差
基本尺寸
极限偏差
铆成头圆度
铆成头对铆钉轴线同轴度
注:铆成头高度h公差带的上偏差供参考。4.5.1.3表面质量
单位为毫米
4.5.1.3.1铆接后,铆钉的铆成头平面,不应有划伤和其它机械损伤,可以有深度不大于0.15mm的压痕。有压痕的铆钉,应不连续产生,且数量应不多于一排铆钉总数的5%。4.5.1.3.2铆接后,铆成头允许有图4、图5所示的裂纹。裂纹只允许在铆成头柱面上出现,且不能贯穿至顶面,总数不超过3条,宽度与深度不超过0.1mm。不应出现图6所示的裂纹。4.5.1.3.3铆接后,铆成头表面根据产品需要喷(涂)产品用底漆。4.5.2螺纹空心铆钉铆接
4.5.2.1螺纹空心铆钉的铆接使用专用铆接工具(抽钉枪),抽钉枪上的螺钉螺纹公差应不低于6h。4.5.2.2选用螺纹空心铆钉铆接时,在产品正式铆接前要选用与被铆接件夹层厚度相同的试片做铆接成形性能试验,确定抽钉枪的铆接行程1(见图7)、检查铆接质量,铆成头不应出现裂纹。4
相邻两斜向裂纹延伸线
不应在铆成头高度范围内相交
图4铆成头上允许出现的斜向裂纹图5铆成头上允许出现的纵向裂纹裂纹延伸至顶面
相交叉的两裂纹延伸线
在铆成头高度范围内发生交汇
a)斜向裂纹
QJ782A—2005
裂纹发生错位
QJ782A-—2005
b)纵向裂纹
图6铆成头上不应出现的裂纹
铆接前
图7螺纹空心铆钉铆接
铆接后
4.5.2.3铆接试片按QJ325A一2001中3.6.1要求做铆接成形性能试验。4.5.2.4铆接试片按QJ325A-2001中3.6.3要求做抗拧力矩试验。4.5.2.5铆接试片按QJ325A-2001中3.6.4要求做转动力矩试验。4.5.2.6在螺纹空心铆钉上安装螺栓时,应在螺栓的螺纹部分涂结构胶,防止螺栓松动。4.5.3被铆接件材料为铝锂合金的铆接4.5.3.1铆接时,用手将铆钉放人铆钉孔内,禁止用锤子打入。4.5.3.2被铆接件不应制沉头窝。4.5.4铆接后铆钉钉头表面质量
铆接后沉头铆钉、凸头铆钉的钉头表面不应有划伤、裂纹和其它机械损伤,允许有深度不大于0.1mm的压痕。凸头铆钉的钉头表面可有一条深度不大于0.1mm的冲头压痕。有压痕的铆钉,应不连续产生,且数量应不多于一排铆钉总数的5%。4.5.5铆接部位表面质量
4.5.5.1在被铆接件的整流表面上,沉头铆钉的钉头凸出被铆接件表面的高度应不高于0.15mm;凹人被铆接件表面的深度应不大于0.1mm。4.5.5.2在被铆接件的非整流表面上,沉头铆钉的钉头凸出被铆接件表面的高度应不高于0.2mm;凹人被铆接件表面的深度应不大于0.1mm。4.5.5.3在楔形被铆接件表面上,沉头铆钉的钉头凸出被铆接件表面的高度应不高于0.2mm;凹人被铆6
接件表面的深度应不大于0.1mm。QJ782A—2005
4.5.5.4沉头螺纹空心铆钉的钉头,凸出被铆接件表面的高度应不高于0.2mm;凹人被铆接件表面的深度应不大于0.1mm。
4.5.5.5在被铆接件的配合面上,沉头铆钉、沉头螺纹空心铆钉的钉头,不应凸出配合表面,凹入配合面的最大深度应不大于0.15mm。4.5.5.6在铆钉头周围半径不大于15mm的范围内,被铆接件表面的压痕、划伤和其它机械损伤的深度应不大于0.1mm。钉头周围有这些损伤的铆钉数为:a)沉头铆钉不应多于一排铆钉总数的3%;b)凸头铆钉不应多于一排铆钉总数的5%。4.5.5.7当被铆接件使用有包铝层的铝合金板材时,如表面被破坏的深度已深于包铝层的厚度时,应在被破坏处喷或涂产品用底漆。
4.5.6蒙皮波度要求
铆接后,在一排铆钉中以长度等于2t的局部长度为单位检查蒙皮波度(见图8),陷下深度h要求为:a)铆钉沉头对周围蒙皮表面的陷下深度h,一般应不大于0.2mm,局部允许到0.3mm,但不应连续产生,且总数不多于一排铆钉总数的3%;b)板材或挤压型材零件下陷搭接处的铆钉沉头对周围蒙皮表面的陷下深度h,应不大于0.4mm。图8
被铆接件之间的缝隙
4.5.7被铆接件之间的缝隙
4.5.7.1铆接后,在铆钉周围半径为1.5d的范围内,被铆接件之间不应有缝隙。在此范围外,允许有局部的结构缝隙4和边缘缝隙4,(见图8)。4.5.7.2被铆接件之间的结构缝隙4应不大于表4规定的数值。有结构缝隙的铆钉间距数,应不多于一排铆钉间距总数的15%。
4.5.7.3被铆接件之间的边缘缝隙4,应不大于表5规定的数值。多层被铆接件的边缘缝隙的总和4,不应大于0.5mm。
表4被铆接件之间的结构缝隙
铆钉间距t
铆接件中较薄零件厚度8
单位为毫米
结构缝隙4
QJ782A—2005
铆钉边距b
>10~18
表5被铆接件之间的边缘缝隙
被铆接件中较薄零件厚度6
4.5.8铆钉钉头与被铆接件表面的缝隙单位为毫米
边缘缝隙4,
4.5.8.1凸头铆钉的钉头不紧贴被铆接件表面的缝隙长度,应不大于钉头周长的三分之一,其中最大缝隙Xmax应不大于0.1mm(见图9)。有缝隙的凸头铆钉,不应连续产生,且数量应不多于一排铆钉总数的5%。
图9钉与被铆接件表面缝隙
4.5.8.2沉头铆钉的沉头不紧贴沉头座表面的缝隙长度,应不大于铆钉沉头周长的三分之,其中最大缝隙Xmax应不大于0.1mm(见图9)。有缝隙的沉头铆钉应不连续产生,且数量应不多于排铆钉总数的5%。
4.5.8.3平锥头螺纹空心铆钉钉头不紧贴被铆接件表面的缝隙长度,应不大于钉头周长的三分之一。其中最大缝隙Xmax应不大于0.15mm。有缝隙的平锥头螺纹空心铆钉应不连续产生,且数量应不多于一排铆钉总数的10%。
4.5.8.4沉头螺纹空心铆钉的沉头不紧贴被铆接件沉头座表面的长度,应不大于相应沉头周长的三分之一。其中最大缝隙Xmax应不大于0.15mm。有缝隙的沉头螺纹空心铆钉应不连续产生,且数量应不多于一排铆钉总数的10%。
4.5.9缺陷修正
4.5.9.1更换有缺陷的实心铆钉
有缺陷的铆钉钻掉后,当铆钉孔的实际尺寸与铆钉孔的最大极限尺寸之差不大于0.1mm(对于铆钉直径d≥6mm的铆钉孔,其值为不大于0.15mm)时,应用同一标准号、同一直径的铆钉更换,数量不限。4.5.9.2更换有缺陷的实心铆钉
4.5.9.2.1钻掉有缺陷的铆钉后,当铆钉孔的实际尺寸与铆钉孔的最大极限尺寸之差大于0.1mm(对于铆钉直径d≥6mm的铆钉孔,其值为大于0.15mm)时,应用同一标准号、直径大一规格的铆钉更换。4.5.9.2.2铆钉孔应按直径大一规格的铆钉的要求制孔,不应将直径大一规格的铆钉强行压入未经扩孔的铆钉孔。
4.5.9.2.3用直径大一规格铆钉更换有缺陷的铆钉,应不连续产生,且数量应不多于一排铆钉总数的10%,一个铆钉不应更换两次。
4.5.9.3铝锂合金被铆接件更换有缺陷的铆钉QJ782A—2005
铝锂合金被铆接件在更换有缺陷的铆钉时,应先在钉头中心打冲点,然后用钻头钻出,不应冲出。4.5.10清理
在被铆接件上钻孔、锶窝和铆接后,应清理干净,不应有多余物。5
铆接质量检验
铆接质量检验应按表6的规定进行。表6铆接质量检验
检验项目
铆钉孔的垂直度、
表面粗糙度
铆钉孔表面质量
沉头座尺寸
铆成头直径和高度
铆成头表面质量
螺纹空心铆钉铆
接成形性能
螺纹空心铆钉抗
拧力矩
螺纹空心铆钉转
动力矩
螺纹空心铆钉螺
栓安装
铆钉钉头表面质
沉头铆钉对被铆
接件表面的凹凸
要求的章条号
检验方法
通用或专用量具检查
用量规检查
用专用量具检查
目视,有疑异用专用量具检查
用窝量规或不少于5个同直
径铆钉,检查沉头铆钉的锶窝
深度、直径;圆度、同轴度工
具保证
用铆成头直径样板检查
目视,有疑异可用5倍~8倍
放大镜或带有辅助支架的百
分表检查
用5倍~8倍放大镜检查铆钉
铆接的成形部位
用力矩扳手检查
用力矩扳手检查
目视,有疑异可用5倍~8倍
放大镜或带有辅助支架的百
分表检查
用带有辅助支架的百分表检
抽样方案
百分之百检查
抽查,抽查的数量应不少于每排铆钉总数的10%,10个铆钉以下的钉排全部检查抽查,抽查的数量应不少于每排铆钉总数的15%,10个铆钉以下的钉排全部检查抽查,抽查的数量应不少于每排铆钉总数的15%,10个铆钉以下的钉排全部检查抽查,抽查的数量应不少于每排铆钉总数的15%,10个铆钉以下的钉排全部检查抽查,抽查的数量应不少于每排铆钉总数10%,10个铆钉以下的钉排全部检查100%检查
接试片5件,如有不合格,重试,直至连续5个合格为止
铆接试片5件,如有不合格,重试,直至连续5个合格为止
铆接试片5件,如有不合格,重试,直至连续5个合格为止
100%检查
100%检查
抽查,抽查的数量应不少于每排铆钉总数的10%,10个铆钉以下的钉排全部检查9
小提示:此标准内容仅展示完整标准里的部分截取内容,若需要完整标准请到上方自行免费下载完整标准文档。
FL1600
铆接通用技术要求
General technical requirements for riveting2005-12-12发布
国防科学技术工业委员会发布
QJ782A—2005www.bzxz.net
代替QJ782-1982
2006—05—01实施
本标准代替QJ782一1982《铆接通用技术条件》。本标准与QJ782一1982相比主要有以下变化铆钉引用标准均为最新发布标准;补充了螺纹空心铆钉铆接技术要求;增加了铝锂合金件的铆接技术要求;增加了质量保证规定。
本标准由中国航天科技集团公司提出。本标准由中国航天标准化研究所归口。本标准起草单位:一院二一一厂。本标准主要起草人:李善慧、张玉国、王学明、林龙。本标准于1983年3月首次发布,2005年12月第一次修订。QJ782A-2005
1范围
铆接通用技术要求
QJ782A—2005
本标准规定了用于航天产品铆接结构件的普通实心铆钉和螺纹空心铆钉的铆接要求。本标准适用于航天产品金属铆接结构件的铆接设计、制造和检验。2规范性引用文件
下列文件中的条款通过本标准的引用而成为本标准的条款。凡是注日期的引用文件,其随后所有的修改单(不包含勘误的内容)或修订版均不适用于本标准,然而,鼓励根据本标准达成协议的各方研究是否可使用这些文件的最新版本。凡是不注日期的引用文件,其最新版本适用于本标准。QJ325A-2001
螺纹空心铆钉通用规范
QJ3141-2001
QJ3142-2001
QJ3143-2001
3术语和定义
螺纹空心铆钉
普通铆钉
普通铆钉通用规范
下列术语和定义适用于本标准。3.1
间距space between
一排铆钉中相邻两个铆钉中心之间的距离。3.2
边距rimspace
铆接零件边缘到相邻的铆钉中心或铆钉排中心线之间的距离。3.3
排距romspace
一排铆钉中心线与相邻的一排铆钉中心线之间的距离。4一般要求
4.1,总则
4.1.1产品设计要求和本标准不一致时,以设计图样或专用技术条件规定的技术要求为准。4.1.2铆钉应符合QJ31412001、QJ3142-2001、QJ3143-2001、QJ325A2001及产品设计图样的规定。
4.1.3铆接的尺寸要求按相应产品的有关规定。4.1.4产品设计图样规定的铆钉长度是生产、订货、备件的主要依据之-一。实心铆钉铆接装配时,在特殊情况下为保证铆成头(又称镦头)高度和直径,可按工艺需要选择铆钉长度。4.2孔位
QJ782A-2005
4.2.1间距t(见图1)的极限偏差为土2mm。极限偏差超过土2mm到土3mm时的间距数,应不多于一排铆钉间距总数的15%;有装配协调关系的,间距t的极限偏差为土1mm。极限偏差超过土1mm到土2mm时的间距数,应不多于一排铆钉间距总数的10%。在保证铆钉最小边距bmin的前提下,铆钉排尾最后个间距t的实际尺寸可为0.65t~1.3t;当其实际尺寸大于1.3t时,应在其中间位置增加一个铆钉。
铆接零件边缘
图1铆钉的间距、边距、排距
4.2.2边距b的极限偏差为土1mm(见图1);边距的极限偏差超过土1mm到土2mm时的铆钉数,.应不多于同排的铆钉总数的10%。铆钉的最小边距bmin应符合下列规定:a)凸头铆钉bmin≥1.7d;
b)沉头铆钉bmin≥2d。
注:d为铆钉直径,单位为毫米(mm)。4.2.3排距l的极限偏差为土1mm(见图1)。当铆钉排的全长大于1m时,排距的极限偏差超过土1mm到土2mm时的铆钉数,应不多于一排铆钉的总数的10%。4.2.4铆钉中心对铆钉排中心线的极限偏差为土0.5mm。当铆钉排的全长大于1m时,可按1m的局部长度为单位检查铆钉中心对铆钉排中心的极限偏差。4.2.5按本标准有关内容规定的百分数的数值和铆钉长度计算时,应按“四舍五入”的规则将小数部分修约成整数,但不应连续修约两次。4.3铆钉孔
4.3.1孔径
普通实心铆钉的铆钉孔直径d.按表1规定;螺纹空心铆钉的铆钉孔直径D。按表2规定。表1普通实心铆钉的铆钉孔直径
铆钉直径d
铆钉孔
直径do
基本尺寸
极限偏差
单位为毫米
螺纹公称直径D
基本尺寸
铆钉孔直径D。
4.3.2垂直度
极限偏差
螺纹空心铆钉的铆钉孔直径
QJ782A--2005
单位为毫米
4.3.2.1铆钉孔应垂直被铆接件表面。铆钉孔轴线对被铆接件表面的垂直度为Φ0.048mm(8为夹层厚度)。
4.3.2.2在楔形被铆接件(夹角α应不超过23°)上进行双面沉头铆接时,铆钉孔的轴线应垂直楔角的等分线(见图2),其偏差不大于3°(用工具保证);沉头座中心线应垂直于被铆接件表面。0°
图2楔形被铆接件
4.3.3表面粗糙度
铆钉孔的表面粗糙度Ra的上限值为12.5μm4.3.4倒角
与钉头贴合一侧的孔口应倒角0.3mm×45°4.3.5钉孔表面质量
4.3.5.1铆钉孔壁不应有毛刺、裂纹和金属屑。有轻微划伤的深度应不大于0.04mm,划伤的孔数应不超过该部件总孔数的3%。
4.3.5.2材料为镁合金的被铆接件钻孔、窝后,应进行防护处理(可涂防护底漆)。4.3.5.3材料为铝锂合金的被铆接件的铆钉孔用钻孔方法制出,不应冲孔。4.4沉头座(又称沉头窝)
4.4.1尺寸
沉头座的尺寸应与产品设计图样规定的铆钉沉头尺寸一致。4.4.2形位公差
4.4.2.1沉头座的圆度公差值为0.1mm。4.4.2.2沉头座轴线对铆钉孔轴线的同轴度公差值为Φ0.05mm。4.4.3表面粗糙度
沉头座的表面粗糙度Ra的上限值为12.5μm。4.4.4表面质量
QJ782A-2005
沉头座表面不应有毛边、划伤、裂纹和金属屑。冲窝扩孔后,不应有裂纹和破边。冲窝周围的被铆接件表面局部凹凸值应不大于0.2mm。4.5铆接
4.5.1实心铆钉的铆成头
4.5.1.1铆成头直径和高度
铆成头直径和高度按图3、表3的规定。图3铆成头直径和高度
4.5.1.2铆成头形位公差
铆成头的圆度公差值、同轴度公差值按表3的规定。表3
铆成头直径、高度和形位公差
铆钉直径
铆成头直径
铆成头高度
基本尺寸
极限偏差
基本尺寸
极限偏差
铆成头圆度
铆成头对铆钉轴线同轴度
注:铆成头高度h公差带的上偏差供参考。4.5.1.3表面质量
单位为毫米
4.5.1.3.1铆接后,铆钉的铆成头平面,不应有划伤和其它机械损伤,可以有深度不大于0.15mm的压痕。有压痕的铆钉,应不连续产生,且数量应不多于一排铆钉总数的5%。4.5.1.3.2铆接后,铆成头允许有图4、图5所示的裂纹。裂纹只允许在铆成头柱面上出现,且不能贯穿至顶面,总数不超过3条,宽度与深度不超过0.1mm。不应出现图6所示的裂纹。4.5.1.3.3铆接后,铆成头表面根据产品需要喷(涂)产品用底漆。4.5.2螺纹空心铆钉铆接
4.5.2.1螺纹空心铆钉的铆接使用专用铆接工具(抽钉枪),抽钉枪上的螺钉螺纹公差应不低于6h。4.5.2.2选用螺纹空心铆钉铆接时,在产品正式铆接前要选用与被铆接件夹层厚度相同的试片做铆接成形性能试验,确定抽钉枪的铆接行程1(见图7)、检查铆接质量,铆成头不应出现裂纹。4
相邻两斜向裂纹延伸线
不应在铆成头高度范围内相交
图4铆成头上允许出现的斜向裂纹图5铆成头上允许出现的纵向裂纹裂纹延伸至顶面
相交叉的两裂纹延伸线
在铆成头高度范围内发生交汇
a)斜向裂纹
QJ782A—2005
裂纹发生错位
QJ782A-—2005
b)纵向裂纹
图6铆成头上不应出现的裂纹
铆接前
图7螺纹空心铆钉铆接
铆接后
4.5.2.3铆接试片按QJ325A一2001中3.6.1要求做铆接成形性能试验。4.5.2.4铆接试片按QJ325A-2001中3.6.3要求做抗拧力矩试验。4.5.2.5铆接试片按QJ325A-2001中3.6.4要求做转动力矩试验。4.5.2.6在螺纹空心铆钉上安装螺栓时,应在螺栓的螺纹部分涂结构胶,防止螺栓松动。4.5.3被铆接件材料为铝锂合金的铆接4.5.3.1铆接时,用手将铆钉放人铆钉孔内,禁止用锤子打入。4.5.3.2被铆接件不应制沉头窝。4.5.4铆接后铆钉钉头表面质量
铆接后沉头铆钉、凸头铆钉的钉头表面不应有划伤、裂纹和其它机械损伤,允许有深度不大于0.1mm的压痕。凸头铆钉的钉头表面可有一条深度不大于0.1mm的冲头压痕。有压痕的铆钉,应不连续产生,且数量应不多于一排铆钉总数的5%。4.5.5铆接部位表面质量
4.5.5.1在被铆接件的整流表面上,沉头铆钉的钉头凸出被铆接件表面的高度应不高于0.15mm;凹人被铆接件表面的深度应不大于0.1mm。4.5.5.2在被铆接件的非整流表面上,沉头铆钉的钉头凸出被铆接件表面的高度应不高于0.2mm;凹人被铆接件表面的深度应不大于0.1mm。4.5.5.3在楔形被铆接件表面上,沉头铆钉的钉头凸出被铆接件表面的高度应不高于0.2mm;凹人被铆6
接件表面的深度应不大于0.1mm。QJ782A—2005
4.5.5.4沉头螺纹空心铆钉的钉头,凸出被铆接件表面的高度应不高于0.2mm;凹人被铆接件表面的深度应不大于0.1mm。
4.5.5.5在被铆接件的配合面上,沉头铆钉、沉头螺纹空心铆钉的钉头,不应凸出配合表面,凹入配合面的最大深度应不大于0.15mm。4.5.5.6在铆钉头周围半径不大于15mm的范围内,被铆接件表面的压痕、划伤和其它机械损伤的深度应不大于0.1mm。钉头周围有这些损伤的铆钉数为:a)沉头铆钉不应多于一排铆钉总数的3%;b)凸头铆钉不应多于一排铆钉总数的5%。4.5.5.7当被铆接件使用有包铝层的铝合金板材时,如表面被破坏的深度已深于包铝层的厚度时,应在被破坏处喷或涂产品用底漆。
4.5.6蒙皮波度要求
铆接后,在一排铆钉中以长度等于2t的局部长度为单位检查蒙皮波度(见图8),陷下深度h要求为:a)铆钉沉头对周围蒙皮表面的陷下深度h,一般应不大于0.2mm,局部允许到0.3mm,但不应连续产生,且总数不多于一排铆钉总数的3%;b)板材或挤压型材零件下陷搭接处的铆钉沉头对周围蒙皮表面的陷下深度h,应不大于0.4mm。图8
被铆接件之间的缝隙
4.5.7被铆接件之间的缝隙
4.5.7.1铆接后,在铆钉周围半径为1.5d的范围内,被铆接件之间不应有缝隙。在此范围外,允许有局部的结构缝隙4和边缘缝隙4,(见图8)。4.5.7.2被铆接件之间的结构缝隙4应不大于表4规定的数值。有结构缝隙的铆钉间距数,应不多于一排铆钉间距总数的15%。
4.5.7.3被铆接件之间的边缘缝隙4,应不大于表5规定的数值。多层被铆接件的边缘缝隙的总和4,不应大于0.5mm。
表4被铆接件之间的结构缝隙
铆钉间距t
铆接件中较薄零件厚度8
单位为毫米
结构缝隙4
QJ782A—2005
铆钉边距b
>10~18
表5被铆接件之间的边缘缝隙
被铆接件中较薄零件厚度6
4.5.8铆钉钉头与被铆接件表面的缝隙单位为毫米
边缘缝隙4,
4.5.8.1凸头铆钉的钉头不紧贴被铆接件表面的缝隙长度,应不大于钉头周长的三分之一,其中最大缝隙Xmax应不大于0.1mm(见图9)。有缝隙的凸头铆钉,不应连续产生,且数量应不多于一排铆钉总数的5%。
图9钉与被铆接件表面缝隙
4.5.8.2沉头铆钉的沉头不紧贴沉头座表面的缝隙长度,应不大于铆钉沉头周长的三分之,其中最大缝隙Xmax应不大于0.1mm(见图9)。有缝隙的沉头铆钉应不连续产生,且数量应不多于排铆钉总数的5%。
4.5.8.3平锥头螺纹空心铆钉钉头不紧贴被铆接件表面的缝隙长度,应不大于钉头周长的三分之一。其中最大缝隙Xmax应不大于0.15mm。有缝隙的平锥头螺纹空心铆钉应不连续产生,且数量应不多于一排铆钉总数的10%。
4.5.8.4沉头螺纹空心铆钉的沉头不紧贴被铆接件沉头座表面的长度,应不大于相应沉头周长的三分之一。其中最大缝隙Xmax应不大于0.15mm。有缝隙的沉头螺纹空心铆钉应不连续产生,且数量应不多于一排铆钉总数的10%。
4.5.9缺陷修正
4.5.9.1更换有缺陷的实心铆钉
有缺陷的铆钉钻掉后,当铆钉孔的实际尺寸与铆钉孔的最大极限尺寸之差不大于0.1mm(对于铆钉直径d≥6mm的铆钉孔,其值为不大于0.15mm)时,应用同一标准号、同一直径的铆钉更换,数量不限。4.5.9.2更换有缺陷的实心铆钉
4.5.9.2.1钻掉有缺陷的铆钉后,当铆钉孔的实际尺寸与铆钉孔的最大极限尺寸之差大于0.1mm(对于铆钉直径d≥6mm的铆钉孔,其值为大于0.15mm)时,应用同一标准号、直径大一规格的铆钉更换。4.5.9.2.2铆钉孔应按直径大一规格的铆钉的要求制孔,不应将直径大一规格的铆钉强行压入未经扩孔的铆钉孔。
4.5.9.2.3用直径大一规格铆钉更换有缺陷的铆钉,应不连续产生,且数量应不多于一排铆钉总数的10%,一个铆钉不应更换两次。
4.5.9.3铝锂合金被铆接件更换有缺陷的铆钉QJ782A—2005
铝锂合金被铆接件在更换有缺陷的铆钉时,应先在钉头中心打冲点,然后用钻头钻出,不应冲出。4.5.10清理
在被铆接件上钻孔、锶窝和铆接后,应清理干净,不应有多余物。5
铆接质量检验
铆接质量检验应按表6的规定进行。表6铆接质量检验
检验项目
铆钉孔的垂直度、
表面粗糙度
铆钉孔表面质量
沉头座尺寸
铆成头直径和高度
铆成头表面质量
螺纹空心铆钉铆
接成形性能
螺纹空心铆钉抗
拧力矩
螺纹空心铆钉转
动力矩
螺纹空心铆钉螺
栓安装
铆钉钉头表面质
沉头铆钉对被铆
接件表面的凹凸
要求的章条号
检验方法
通用或专用量具检查
用量规检查
用专用量具检查
目视,有疑异用专用量具检查
用窝量规或不少于5个同直
径铆钉,检查沉头铆钉的锶窝
深度、直径;圆度、同轴度工
具保证
用铆成头直径样板检查
目视,有疑异可用5倍~8倍
放大镜或带有辅助支架的百
分表检查
用5倍~8倍放大镜检查铆钉
铆接的成形部位
用力矩扳手检查
用力矩扳手检查
目视,有疑异可用5倍~8倍
放大镜或带有辅助支架的百
分表检查
用带有辅助支架的百分表检
抽样方案
百分之百检查
抽查,抽查的数量应不少于每排铆钉总数的10%,10个铆钉以下的钉排全部检查抽查,抽查的数量应不少于每排铆钉总数的15%,10个铆钉以下的钉排全部检查抽查,抽查的数量应不少于每排铆钉总数的15%,10个铆钉以下的钉排全部检查抽查,抽查的数量应不少于每排铆钉总数的15%,10个铆钉以下的钉排全部检查抽查,抽查的数量应不少于每排铆钉总数10%,10个铆钉以下的钉排全部检查100%检查
接试片5件,如有不合格,重试,直至连续5个合格为止
铆接试片5件,如有不合格,重试,直至连续5个合格为止
铆接试片5件,如有不合格,重试,直至连续5个合格为止
100%检查
100%检查
抽查,抽查的数量应不少于每排铆钉总数的10%,10个铆钉以下的钉排全部检查9
小提示:此标准内容仅展示完整标准里的部分截取内容,若需要完整标准请到上方自行免费下载完整标准文档。
标准图片预览:





- 其它标准
- 热门标准
- 航天工业行业标准(QJ)
- QJ1714.6A-1999 航天产品设计文件管理制度 设计文件的完整性
- QJ3138-2001 航天产品环境应力筛选指南
- QJ177.10A-1995 通用卡箍 悬挂单卡箍
- QJ1194.5-1987 教育系统数据 大学本科、专科科目分类及代码
- QJ1239.2-1987 电子设备环境试验条件和方法 高温试验
- QJ1763.7-1989 橡胶模具典型结构 O型圈无飞边橡胶压模
- QJ392-1978 套装式平底锪钻用导柱 D=11.9~37.5
- QJ2738.1-1995 MJ螺纹丝锥 短柄机、手用丝锥
- QJ1145.35A-2007 焊接夹具零件及部件 第35部分:光面压块
- QJ3251-2005 铜及铜合金与钢真空扩散焊接技术要求
- QJ1000.8-1986 机床夹具零件及部件工艺卡片 菱形螺母(连件)
- QJ1763.1-1989 橡胶模具典型结构 45°分型橡胶压模
- QJ1763.6-1989 橡胶模具典型结构 O型圈无飞边橡胶压模
- QJ103.2A-1997 机床夹具零件及部件 Ⅱ型加长快换钻套
- QJ326A-2004 紧固件包装与贮存
- 行业新闻
请牢记:“bzxz.net”即是“标准下载”四个汉字汉语拼音首字母与国际顶级域名“.net”的组合。 ©2025 标准下载网 www.bzxz.net 本站邮件:bzxznet@163.com
网站备案号:湘ICP备2025141790号-2
网站备案号:湘ICP备2025141790号-2