- 您的位置:
- 标准下载网 >>
- 标准分类 >>
- 林业行业标准(LY) >>
- LY/T 1662.1-2008 数字林业标准与规范第1部分:森林资源非空间数据标准
标准号:
LY/T 1662.1-2008
标准名称:
数字林业标准与规范第1部分:森林资源非空间数据标准
标准类别:
林业行业标准(LY)
标准状态:
现行-
发布日期:
2008-03-31 -
实施日期:
2008-05-01 出版语种:
简体中文下载格式:
.rar.pdf下载大小:
43.06 MB
点击下载
标准简介:
标准下载解压密码:www.bzxz.net
LY/T 1662的本部分规定了数字林业中森林资源非空间数据的分类、组织、编码。本部分适用于数字林业中国家森林资源连续清查(一类调查)、森林资源规划设计调查(二类调查)及作业设计调查(三类调查)的数据的收集、分类和数字化存储,也可作为森林资源管理、资源环境信息系统建设等工作的参考标准。 LY/T 1662.1-2008 数字林业标准与规范第1部分:森林资源非空间数据标准 LY/T1662.1-2008
部分标准内容:
ICS 65.021.01
中华人民共和国林业行业标准
LY/T1662.1-2008
数字林业标准与规范
第1部分:森林资源非空间数据标准Standard for digital forestry—Part 1 :Standard for non-spatial forest resources data2008-03-31发布
数码防伪
国家林业局
2008-05-01实施
LY/T1662《数字林业标准与规范》分为11个部分:第1部分:森林资源非空间数据标准;第2部分:林业数字失量基础地理数据标准;第3部分:卫星遥感影像数据标准;第4部分:林业社会经济数据标准;第5部分:林业政策法规数据标准;第6部分:林业文献资料数据标准;第7部分:数据库建库标准;
-第8部分:数据库软件规范;
-第9部分:数据库管理规范;
第10部分:元数据标准;
第11部分:退耕还林工程数据标准。LY/T1662.1—2008
本部分为LY/T1662的第1部分,参考了GB/T14721.1—1993《林业资源分类与代码森林类型》、LY/T1438—1999《森林资源代码森林调查》、LY/T1439--1999《森林资源代码树种》。本部分纳人并调整了LY/T1438-1999《森林资源代码森林调查》、LY/T1439—1999《森林资源代码树种》中适用的内容,与LY/T1438—1999《森林资源代码森林调查》、LY/T1439—1999《森林资源代码树种》相比主要变化如下:本部分对数字林业体系中森林资源非空间数据的分类、组织、编码进行了规定。适用于数字林业中国家森林资源连续清查(简称一类调查)、森林资源规划设计调查(简称二类调查)及作业设计调查(简称三类调查)数据的收集、分类和数字化存储,也可作为森林资源管理、资源环境信息系统建设等工作的参考标准。
本部分在广泛参考现有国家标准和行业标准的前提下,目前将森林资源数据分为13个类目,并用两位数字作为类目标识码,在此基础上采用层次编码与顺序编码相结合的方法进行编码。需要说明的是,随着林业从木材生产向生态环境建设目标的转变,原有对森林植物按利用类型和林型分类的“主要树种及树种组”的记录体系,可能使同一树种在不同的利用类型组中出现,不能满足数据项编码的“唯一性”要求,因此本部分规定此类数据按植物分类学的科、属、种分层和编码。目前包括了LY/T1439一1999《森林资源代码树种》类目中的全部的条目,并增加了部分乔木、灌木、草本、竹类条目,使该类数据目前包括103个科、268个属、1510个种。为了便于使用,该类数据按科、属、种的中文名汉语拼音顺序进行排列管理。由于各地在森林资源调查中对树种组的分类不统一,难以满足唯一性和完整性的要求,所以本部分不再划分“主要树种组”。
本部分的附录A至附录N均为规范性附录。本部分由中国林业科学研究院资源信息研究所提出。本部分由中国林业科学研究院归口。本部分起草单位:中国林业科学研究院资源信息研究所。本部分主要起草人:陆元昌、雷相东、张会儒、洪玲霞、刘丹、国红。1范围
数字林业标准与规范
第1部分:森林资源非空间数据标准LY/T1662.1—2008
LY/T1662的本部分规定了数字林业体系中森林资源非空间数据的分类、组织和编码。本部分适用于数字林业中国家森林资源连续清查(简称一类调查)、森林资源规划设计调查(简称二类调查)及作业设计调查(简称三类调查)数据的收集、分类和数字化存储,也可作为森林资源管理、资源环境信息系统建设等工作的参考标准。2规范性引用文件
下列文件中的条款通过LY/T1662的本部分的引用而成为本部分的条款。凡是注日期的引用文件,其随后所有的修改单(不包括勘误的内容)或修订版均不适用于本部分,然而,鼓励根据本部分达成协议的各方研究是否可使用这些文件的最新版本。凡是不注日期的引用文件,其最新版本适用于本部分。GB/T14721.1—1993林业资源分类与代码森林类型LY/T1438-1999森林资源代码森林调查LY/T1439—1999森林资源代码树种LY/T1662.7一2008数字林业标准与规范第7部分:数据库建库标准国家森林资源连续清查技术规定(2004)森林资源规划设计调查主要技术规定(2003)3术语和定义
下列术语和定义适用于LY/T1662的本部分。3.1
森林资源forestresources
森林、林木、林地以及依托森林、林木、林地生存的野生动物、植物和微生物。3.2
国家森林资源连续清查continuousinventoryfornational forestresourcesmonitory国家森林资源连续清查简称一类清查,是全国森林资源监测体系的重要组成部分,主要采用系统抽样方法在总体范围内布设固定样地,定期实测的森林资源连续清查方法。以省(自治区、直辖市)为单位,每5年复查一次。
森林资源规划设计调查inventoryforforestmanagementplanning森林资源规划设计调查简称二类调查,是地方森林资源监测体系的重要组成部分。是以国有林业局(场)、自然保护区、森林公园等森林经营单位或县级行政区划为调查单位,主要是采用小班区划调查方法,分别山头地块查清总体范围内的森林资源,为满足森林经营方案编制、总体设计、林业区划与规划设计等需要进行的森林资源清查。森林资源规划设计调查间隔期一般为10年。3.4
作业设计调查inventoryforforestoperationaldesign作业设计调查简称三类调查,是为作业设计而进行的调查。应在二类调查的基础上,根据规划设计的要求逐年进行,森林资源应落实到具体的伐区或一定范围的作业地块上。1
LY/T1662.1—2008
4森林资源非空间数据的组织及命名4.1
数据库组织
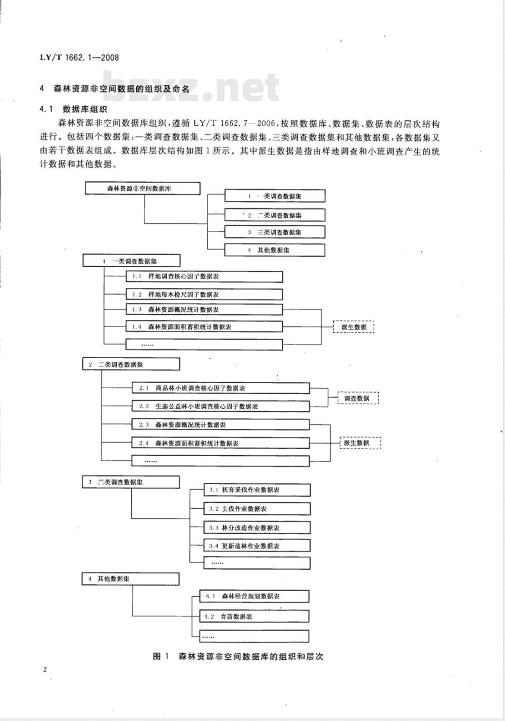
森林资源非空间数据库组织,遵循LY/T1662.7一2006,按照数据库、数据集、数据表的层次结构进行。包括四个数据集:一类调查数据集、二类调查数据集、三类调查数据集和其他数据集,各数据集又由若干数据表组成。数据库层次结构如图1所示。其中派生数据是指由样地调查和小班调查产生的统计数据和其他数据。
森林资源非空间数据库
■一类调查数据集
1.样地调查核心因子数据表
1.2样地每木检尺因子数据表
1.3森林资源概况统计数据表
1.4森林资源面积器积统计数据表二类调查数据集
··类调查数据集
·2二类调查数据集
3三类调查数据集
4其他数据集
派生数据
商品林小班调查核心因子数据表2.1
周查数据
2.2生态公益林小班调查核心因子数据表2.3森林资源概况统计数据表
2.4森林资源面积蓄积统计数据装3三类调查数据集
4其他数据集
3.1抚育采伐作业数据表
3.2主伐作业数据表
3.3林分改造作业数据表
3.4更新造林作业数据表
4.1森林经营规划数据表
4.2有苗数据表
森林资源非空间数据库的组织和层次派生数据
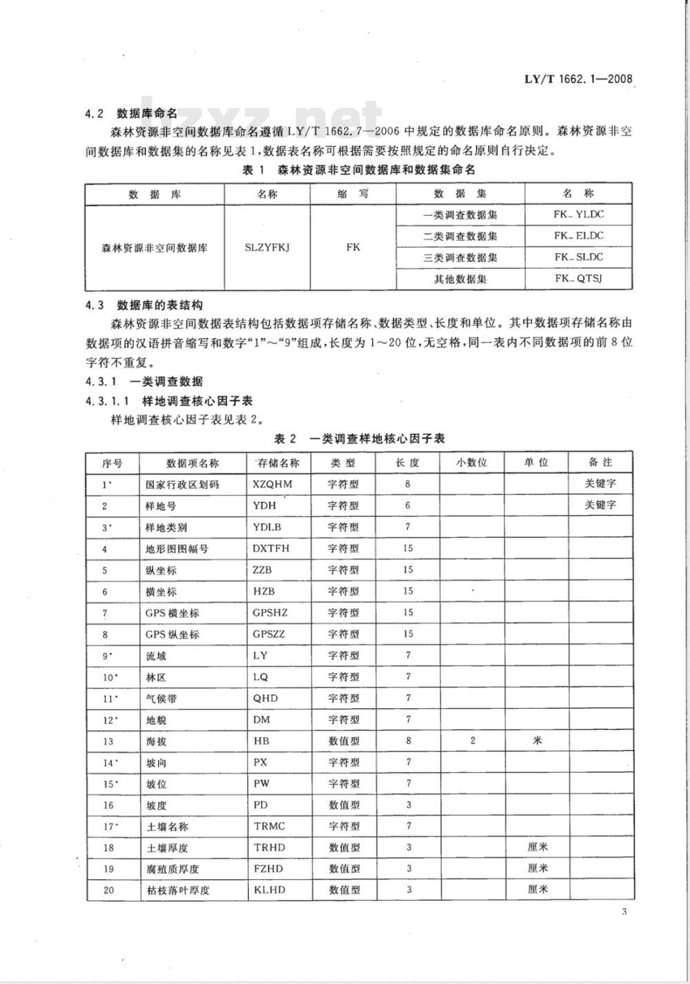
4.2数据库命名
LY/T1662.1—2008
森林资源非空间数据库命名遵循LY/T1662.7一2006中规定的数据库命名原则。森林资源非空间数据库和数据集的名称见表1,数据表名称可根据需要按照规定的命名原则自行决定。表1森林资源非空间数据库和数据集命名数据库
森林资源非空间数据库
4.3数据库的表结构
SLZYFKJ
数据集
类调查数据集
二类调查数据集
三类调查数据集
其他数据集
FK-YLDC
FK-ELDC
FK_SLDC
FK-QTSJ
森林资源非空间数据表结构包括数据项存储名称、数据类型、长度和单位。其中数据项存储名称由数据项的汉语拼音缩写和数字“1”~“9”组成,长度为1~20位,无空格,同表内不同数据项的前8位字符不重复。
4.3.1一类调查数据
4.3.1.1样地调查核心因子表
样地调查核心因子表见表2。
数据项名称
国家行政区划码
样地号
样地类别
地形图图幅号
纵坐标
横坐标
GPS横坐标
GPS纵坐标
气候带
土壤名称
土壤厚度
腐殖质厚度
枯枝落叶厚度
存储名称
一类调查样地核心因子表
字符型
字符型
字符型
字符型
字符型
字符型
字符型
字符型
字符型
字符型
字符型
字符型
数值型
字符型
字符型
数值型
字符型
数值型
数值型
数值型
小数位
关键字
关键字
LY/T1662.1—2008
数据项名称
灌木覆盖度
灌木平均高
草木覆盖度
草木平均高
植被总覆盖度
植被类型
湿地类型
湿地保护等级
荒漠化类型
荒漠化程度
沙化类型
沙化等级
石漠化程度
土地权属
林木权属
大林种
优势树种(组)
平均年龄
平均胸径
平均树高
郁闭度
森林群落结构
林层结构
自然度
可及度
工程类别
森林类别
公益林事权等级
公益林保护等级
商品林经营等级
森林灾害类型
存储名称
GYSQDJ
SPLJDJ
表2(续)
数值型
数值型
数值型
数值型
数值型
字符型
字符型
字符型
字符型
字符型
字符型
字符型
字符型
字符型
字符型
字符型
字符型
字符型
字符型
字符型
数值型
字符型
数值型
数值型
数值型
字符型
字符型
字符型
字符型
字符型
字符型
字符型
字符型
数值型
字符型
小数位
精确到5%
精确到5%
精确到5%
公益/商品林
数据项名称
森林灾害等级
森林健康等级
森林生态功能等级
生态功能指数
四旁树株数
毛竹林分株数
毛竹散生株数
杂竹株数
天然更新等级
地类面积等级
地类变化原因
有无特殊对待
样木总株数
活立木著积
林分蓄积
散生木蓄积
四旁树蓄积
枯倒木蓄积
采伐蓄积
调查时间
存储名称
表2(续)
字符型
字符型
字符型免费标准下载网bzxz
数值型
数值型
数值型
数值型
数值型
字符型
字符型
字符型
字符型
数值型
数值型
数值型
数值型
数值型
数值型
数值型
日期型
字符型
注1:数据表中注*”号的字符型数据项用森林资源数据代码表示。小数位
LY/T1662.1--2008
立方米
立方米
立方米
立方米
立方米
立方米
注2:优势树种采用森林植物物种代码,优势树种组采用森林类型代码,经济林采用森林类型中的经济林。注3:树种结构用森林类型编码L,相对纯林的情况在备注中说明。4.3.1.2
样地每木检尺因子表
样地每木检尺因子表见表3。
一类调查样地每木检尺因子表
数据项名称
国家行政区划码
样地号
样木号
立木类型
检尺类型
树种名称
树种编码
存储名称
字符型
字符型
数值型
字符型
字符型
字符型
字符型
小数位
关键字
关键字
LY/T1662.1—2008
数据项名称
材积式编号
材质等级
方位角
水平距
存储名称
表3(续)
字符型
数值型
字符型
数值型
数值型
数值型
数值型
字符型
注1:13、14为主林层优势树种平均木的树高和年龄。长度
注2:数据表中注“*”的字符型数据项用森林资源数据代码表示。小数位
注3:优势树种采用森林植物物种代码,优势树种组采用森林类型代码,经济林采用森林类型中的经济林。4.3.1.3派生数据
由样地调查数据统计产生,不做具体规定。4.3.2二类调查数据
4.3.2.1二类调查的小班核心因子二类调查的小班核心因子表,见表4。表4
小班调查核心因子表
数据项名称
国家行政区划码
林业局名
林场(乡)名
林班号(村)
小班号
工程类别
林地所有权
林地经营权
林木所有权
林木经营权
保护等级
大林种
存储名称
字符型
字符型
字符型
字符型
字符型
字符型
数值型
字符型
字符型
字符型
字符型
字符型
字符型
字符型
字符型
字符型
字符型
小数位
公益/商品林
数据项名称
土壤名称
土壤质地
土壤腐殖质层厚度
土壤(A+B)层厚度
下木种类
下木高度
下木盖度
覆盖度等级
地被种类
地被高度
地被盖度
立地类型
地位级
天然更新等级
造林方式
经营类型
经营措施类型
自然度
优势树种(组)
树种组戒
平均年龄
径极组
大径木蓄积比等级
平均胸径
平均树高
优势木平均高
表4(续)
存储名称
TRFZZH
XMGAID
DBGAOD
DBGAID
TRGXDJ
JYCSLX
DJXBDJ
字符型
字符型
数值型
数值型
字符型
字符型
数值型
数值型
字符型
数值型
数值型
字符型
字符型
数值型
数值型
字符型
字符型
字符型
字符型
字符型
字符型
字符型
字符型
字符型
字符型
字符型
数值型
字符型
字符型
字符型
字符型
字符型
数值型
数值型
数值型
LY/T1662.1—2008
小数位
LY/T1662.1—2008
郁闭度
可及度
数据项名称
出材等级
经济林生产阶段
每公顷蓄积
每公项株数
散生木蓄积
枯倒木积
四旁木公顷蓄积
四旁木公顷株数
健康状况
病虫害种类
病虫害危害程度
火灾发生时间
受害面积
损失蓄积
调查时间
调查员姓名
表4(续)
存储名称
JLSCJD
BCHWHCD
数值型
字符型
字符型
字符型
数值型
数值型
数值型
数值型
数值型
数值型
字符型
文本型
文本型
日期型
数值型
数值型
日期型
字符型
小数位
林场一林班一小班”或“局一乡一村一小班”的一种即可。注1:表中县以下区划采用“局一注2:数据表中注“*”号的数据项均用森林资源数据代码表示单位
立方米
株/公项
立方米
立方米
立方米
株/公项
立方米
注3:优势树种采用森林植物物种代码,优势树种组采用森林类型代码,经济林采用森林类型中的经济林。注4:树种组成为个字符串,构成方式为:树种1的成数(树种1的标准码)树种2的成数(树种2的标准码。
4.3.2.2派生数据
由样地调查和小班调查数据统计产生,不做具体规定。4.3.3三类调查数据
包括抚育采伐作业数据、主伐作业数据、林分改造数据和更新造林数据等。由于各地技术细则和要求各异,本部分不做具体规定,各地可根据需要,参照以上标准制定。4.3.4其他数据
指一类、二类、三类调查数据以外的其他森林资源非空间数据,本部分不做具体规定,各地可根据需要,参照以上标准制定。
森林资源数据代码
对描述性数据,本部分给出其数字代码,适用于森林资源数据的建库。5.1编码方法
本部分将森林资源数据分为14个大类,类标识码用英文大写字母表示(如表5所示),采用层次编码与顺序编码相结合的方法进行编码。代码长度为3~10位。最低层次数据代码扩展时,按原有序列顺序进行编码。如在林种编码中(参见5.1.2林种)二级林种的防护林又出现一个新的三级林种8
LY/T1662.1—2008
“×林”,则接在\其他防护林”代码“B1107”后,编码为“B1108”。其他层次数据代码扩展时,在所属的层次上按原有的序列顺序连续或间隔编码。表5森林资源数据类标识码及代码结构森林资源数据类
地类划分数据
林种划分数据
林分因子数据
单株林木数据
森林环境数据
人工造林措施数据
森林经营措施数据
林分(资源)动态变化因子数据
森林权属因子数据
森林主要植物种数据
植被类型数据
森林类型数据
森林灾害数据
其他数据
5.1.1地类
类标识码
代码结构
A-×-×-×-×
B×-×-××
C-××-×-×
D-×-××
E-××-×-××
F-×-××
G×-×-×
H-××-×××
I×-×
J-×××-×××-×××
K-×-×-×
L-××-×-××
M-×-×-X
z-××-××
编码位数
地类划分主要参照国家林业局《森林资源规划设计调查主要技术规定》(2003)进行。代码结构如下:
1位,四级地类码
-1位,三级地类码
-1位,二级地类码
-1位,一级地类码
1位,地类标识码
示例:“纯林”的代码为A1111,其中第1位“A”为地类数据的类标识码,第2位“1\为级地类“林地”的代码,第3位“1”为二级地类“有林地”的代码,第4位“1”为三级地类“乔木林地”的代码,最后1位“1”为四级地类“纯林”的代码。5.1.2林种
林种代码结构如下:
小提示:此标准内容仅展示完整标准里的部分截取内容,若需要完整标准请到上方自行免费下载完整标准文档。
中华人民共和国林业行业标准
LY/T1662.1-2008
数字林业标准与规范
第1部分:森林资源非空间数据标准Standard for digital forestry—Part 1 :Standard for non-spatial forest resources data2008-03-31发布
数码防伪
国家林业局
2008-05-01实施
LY/T1662《数字林业标准与规范》分为11个部分:第1部分:森林资源非空间数据标准;第2部分:林业数字失量基础地理数据标准;第3部分:卫星遥感影像数据标准;第4部分:林业社会经济数据标准;第5部分:林业政策法规数据标准;第6部分:林业文献资料数据标准;第7部分:数据库建库标准;
-第8部分:数据库软件规范;
-第9部分:数据库管理规范;
第10部分:元数据标准;
第11部分:退耕还林工程数据标准。LY/T1662.1—2008
本部分为LY/T1662的第1部分,参考了GB/T14721.1—1993《林业资源分类与代码森林类型》、LY/T1438—1999《森林资源代码森林调查》、LY/T1439--1999《森林资源代码树种》。本部分纳人并调整了LY/T1438-1999《森林资源代码森林调查》、LY/T1439—1999《森林资源代码树种》中适用的内容,与LY/T1438—1999《森林资源代码森林调查》、LY/T1439—1999《森林资源代码树种》相比主要变化如下:本部分对数字林业体系中森林资源非空间数据的分类、组织、编码进行了规定。适用于数字林业中国家森林资源连续清查(简称一类调查)、森林资源规划设计调查(简称二类调查)及作业设计调查(简称三类调查)数据的收集、分类和数字化存储,也可作为森林资源管理、资源环境信息系统建设等工作的参考标准。
本部分在广泛参考现有国家标准和行业标准的前提下,目前将森林资源数据分为13个类目,并用两位数字作为类目标识码,在此基础上采用层次编码与顺序编码相结合的方法进行编码。需要说明的是,随着林业从木材生产向生态环境建设目标的转变,原有对森林植物按利用类型和林型分类的“主要树种及树种组”的记录体系,可能使同一树种在不同的利用类型组中出现,不能满足数据项编码的“唯一性”要求,因此本部分规定此类数据按植物分类学的科、属、种分层和编码。目前包括了LY/T1439一1999《森林资源代码树种》类目中的全部的条目,并增加了部分乔木、灌木、草本、竹类条目,使该类数据目前包括103个科、268个属、1510个种。为了便于使用,该类数据按科、属、种的中文名汉语拼音顺序进行排列管理。由于各地在森林资源调查中对树种组的分类不统一,难以满足唯一性和完整性的要求,所以本部分不再划分“主要树种组”。
本部分的附录A至附录N均为规范性附录。本部分由中国林业科学研究院资源信息研究所提出。本部分由中国林业科学研究院归口。本部分起草单位:中国林业科学研究院资源信息研究所。本部分主要起草人:陆元昌、雷相东、张会儒、洪玲霞、刘丹、国红。1范围
数字林业标准与规范
第1部分:森林资源非空间数据标准LY/T1662.1—2008
LY/T1662的本部分规定了数字林业体系中森林资源非空间数据的分类、组织和编码。本部分适用于数字林业中国家森林资源连续清查(简称一类调查)、森林资源规划设计调查(简称二类调查)及作业设计调查(简称三类调查)数据的收集、分类和数字化存储,也可作为森林资源管理、资源环境信息系统建设等工作的参考标准。2规范性引用文件
下列文件中的条款通过LY/T1662的本部分的引用而成为本部分的条款。凡是注日期的引用文件,其随后所有的修改单(不包括勘误的内容)或修订版均不适用于本部分,然而,鼓励根据本部分达成协议的各方研究是否可使用这些文件的最新版本。凡是不注日期的引用文件,其最新版本适用于本部分。GB/T14721.1—1993林业资源分类与代码森林类型LY/T1438-1999森林资源代码森林调查LY/T1439—1999森林资源代码树种LY/T1662.7一2008数字林业标准与规范第7部分:数据库建库标准国家森林资源连续清查技术规定(2004)森林资源规划设计调查主要技术规定(2003)3术语和定义
下列术语和定义适用于LY/T1662的本部分。3.1
森林资源forestresources
森林、林木、林地以及依托森林、林木、林地生存的野生动物、植物和微生物。3.2
国家森林资源连续清查continuousinventoryfornational forestresourcesmonitory国家森林资源连续清查简称一类清查,是全国森林资源监测体系的重要组成部分,主要采用系统抽样方法在总体范围内布设固定样地,定期实测的森林资源连续清查方法。以省(自治区、直辖市)为单位,每5年复查一次。
森林资源规划设计调查inventoryforforestmanagementplanning森林资源规划设计调查简称二类调查,是地方森林资源监测体系的重要组成部分。是以国有林业局(场)、自然保护区、森林公园等森林经营单位或县级行政区划为调查单位,主要是采用小班区划调查方法,分别山头地块查清总体范围内的森林资源,为满足森林经营方案编制、总体设计、林业区划与规划设计等需要进行的森林资源清查。森林资源规划设计调查间隔期一般为10年。3.4
作业设计调查inventoryforforestoperationaldesign作业设计调查简称三类调查,是为作业设计而进行的调查。应在二类调查的基础上,根据规划设计的要求逐年进行,森林资源应落实到具体的伐区或一定范围的作业地块上。1
LY/T1662.1—2008
4森林资源非空间数据的组织及命名4.1
数据库组织
森林资源非空间数据库组织,遵循LY/T1662.7一2006,按照数据库、数据集、数据表的层次结构进行。包括四个数据集:一类调查数据集、二类调查数据集、三类调查数据集和其他数据集,各数据集又由若干数据表组成。数据库层次结构如图1所示。其中派生数据是指由样地调查和小班调查产生的统计数据和其他数据。
森林资源非空间数据库
■一类调查数据集
1.样地调查核心因子数据表
1.2样地每木检尺因子数据表
1.3森林资源概况统计数据表
1.4森林资源面积器积统计数据表二类调查数据集
··类调查数据集
·2二类调查数据集
3三类调查数据集
4其他数据集
派生数据
商品林小班调查核心因子数据表2.1
周查数据
2.2生态公益林小班调查核心因子数据表2.3森林资源概况统计数据表
2.4森林资源面积蓄积统计数据装3三类调查数据集
4其他数据集
3.1抚育采伐作业数据表
3.2主伐作业数据表
3.3林分改造作业数据表
3.4更新造林作业数据表
4.1森林经营规划数据表
4.2有苗数据表
森林资源非空间数据库的组织和层次派生数据
4.2数据库命名
LY/T1662.1—2008
森林资源非空间数据库命名遵循LY/T1662.7一2006中规定的数据库命名原则。森林资源非空间数据库和数据集的名称见表1,数据表名称可根据需要按照规定的命名原则自行决定。表1森林资源非空间数据库和数据集命名数据库
森林资源非空间数据库
4.3数据库的表结构
SLZYFKJ
数据集
类调查数据集
二类调查数据集
三类调查数据集
其他数据集
FK-YLDC
FK-ELDC
FK_SLDC
FK-QTSJ
森林资源非空间数据表结构包括数据项存储名称、数据类型、长度和单位。其中数据项存储名称由数据项的汉语拼音缩写和数字“1”~“9”组成,长度为1~20位,无空格,同表内不同数据项的前8位字符不重复。
4.3.1一类调查数据
4.3.1.1样地调查核心因子表
样地调查核心因子表见表2。
数据项名称
国家行政区划码
样地号
样地类别
地形图图幅号
纵坐标
横坐标
GPS横坐标
GPS纵坐标
气候带
土壤名称
土壤厚度
腐殖质厚度
枯枝落叶厚度
存储名称
一类调查样地核心因子表
字符型
字符型
字符型
字符型
字符型
字符型
字符型
字符型
字符型
字符型
字符型
字符型
数值型
字符型
字符型
数值型
字符型
数值型
数值型
数值型
小数位
关键字
关键字
LY/T1662.1—2008
数据项名称
灌木覆盖度
灌木平均高
草木覆盖度
草木平均高
植被总覆盖度
植被类型
湿地类型
湿地保护等级
荒漠化类型
荒漠化程度
沙化类型
沙化等级
石漠化程度
土地权属
林木权属
大林种
优势树种(组)
平均年龄
平均胸径
平均树高
郁闭度
森林群落结构
林层结构
自然度
可及度
工程类别
森林类别
公益林事权等级
公益林保护等级
商品林经营等级
森林灾害类型
存储名称
GYSQDJ
SPLJDJ
表2(续)
数值型
数值型
数值型
数值型
数值型
字符型
字符型
字符型
字符型
字符型
字符型
字符型
字符型
字符型
字符型
字符型
字符型
字符型
字符型
字符型
数值型
字符型
数值型
数值型
数值型
字符型
字符型
字符型
字符型
字符型
字符型
字符型
字符型
数值型
字符型
小数位
精确到5%
精确到5%
精确到5%
公益/商品林
数据项名称
森林灾害等级
森林健康等级
森林生态功能等级
生态功能指数
四旁树株数
毛竹林分株数
毛竹散生株数
杂竹株数
天然更新等级
地类面积等级
地类变化原因
有无特殊对待
样木总株数
活立木著积
林分蓄积
散生木蓄积
四旁树蓄积
枯倒木蓄积
采伐蓄积
调查时间
存储名称
表2(续)
字符型
字符型
字符型免费标准下载网bzxz
数值型
数值型
数值型
数值型
数值型
字符型
字符型
字符型
字符型
数值型
数值型
数值型
数值型
数值型
数值型
数值型
日期型
字符型
注1:数据表中注*”号的字符型数据项用森林资源数据代码表示。小数位
LY/T1662.1--2008
立方米
立方米
立方米
立方米
立方米
立方米
注2:优势树种采用森林植物物种代码,优势树种组采用森林类型代码,经济林采用森林类型中的经济林。注3:树种结构用森林类型编码L,相对纯林的情况在备注中说明。4.3.1.2
样地每木检尺因子表
样地每木检尺因子表见表3。
一类调查样地每木检尺因子表
数据项名称
国家行政区划码
样地号
样木号
立木类型
检尺类型
树种名称
树种编码
存储名称
字符型
字符型
数值型
字符型
字符型
字符型
字符型
小数位
关键字
关键字
LY/T1662.1—2008
数据项名称
材积式编号
材质等级
方位角
水平距
存储名称
表3(续)
字符型
数值型
字符型
数值型
数值型
数值型
数值型
字符型
注1:13、14为主林层优势树种平均木的树高和年龄。长度
注2:数据表中注“*”的字符型数据项用森林资源数据代码表示。小数位
注3:优势树种采用森林植物物种代码,优势树种组采用森林类型代码,经济林采用森林类型中的经济林。4.3.1.3派生数据
由样地调查数据统计产生,不做具体规定。4.3.2二类调查数据
4.3.2.1二类调查的小班核心因子二类调查的小班核心因子表,见表4。表4
小班调查核心因子表
数据项名称
国家行政区划码
林业局名
林场(乡)名
林班号(村)
小班号
工程类别
林地所有权
林地经营权
林木所有权
林木经营权
保护等级
大林种
存储名称
字符型
字符型
字符型
字符型
字符型
字符型
数值型
字符型
字符型
字符型
字符型
字符型
字符型
字符型
字符型
字符型
字符型
小数位
公益/商品林
数据项名称
土壤名称
土壤质地
土壤腐殖质层厚度
土壤(A+B)层厚度
下木种类
下木高度
下木盖度
覆盖度等级
地被种类
地被高度
地被盖度
立地类型
地位级
天然更新等级
造林方式
经营类型
经营措施类型
自然度
优势树种(组)
树种组戒
平均年龄
径极组
大径木蓄积比等级
平均胸径
平均树高
优势木平均高
表4(续)
存储名称
TRFZZH
XMGAID
DBGAOD
DBGAID
TRGXDJ
JYCSLX
DJXBDJ
字符型
字符型
数值型
数值型
字符型
字符型
数值型
数值型
字符型
数值型
数值型
字符型
字符型
数值型
数值型
字符型
字符型
字符型
字符型
字符型
字符型
字符型
字符型
字符型
字符型
字符型
数值型
字符型
字符型
字符型
字符型
字符型
数值型
数值型
数值型
LY/T1662.1—2008
小数位
LY/T1662.1—2008
郁闭度
可及度
数据项名称
出材等级
经济林生产阶段
每公顷蓄积
每公项株数
散生木蓄积
枯倒木积
四旁木公顷蓄积
四旁木公顷株数
健康状况
病虫害种类
病虫害危害程度
火灾发生时间
受害面积
损失蓄积
调查时间
调查员姓名
表4(续)
存储名称
JLSCJD
BCHWHCD
数值型
字符型
字符型
字符型
数值型
数值型
数值型
数值型
数值型
数值型
字符型
文本型
文本型
日期型
数值型
数值型
日期型
字符型
小数位
林场一林班一小班”或“局一乡一村一小班”的一种即可。注1:表中县以下区划采用“局一注2:数据表中注“*”号的数据项均用森林资源数据代码表示单位
立方米
株/公项
立方米
立方米
立方米
株/公项
立方米
注3:优势树种采用森林植物物种代码,优势树种组采用森林类型代码,经济林采用森林类型中的经济林。注4:树种组成为个字符串,构成方式为:树种1的成数(树种1的标准码)树种2的成数(树种2的标准码。
4.3.2.2派生数据
由样地调查和小班调查数据统计产生,不做具体规定。4.3.3三类调查数据
包括抚育采伐作业数据、主伐作业数据、林分改造数据和更新造林数据等。由于各地技术细则和要求各异,本部分不做具体规定,各地可根据需要,参照以上标准制定。4.3.4其他数据
指一类、二类、三类调查数据以外的其他森林资源非空间数据,本部分不做具体规定,各地可根据需要,参照以上标准制定。
森林资源数据代码
对描述性数据,本部分给出其数字代码,适用于森林资源数据的建库。5.1编码方法
本部分将森林资源数据分为14个大类,类标识码用英文大写字母表示(如表5所示),采用层次编码与顺序编码相结合的方法进行编码。代码长度为3~10位。最低层次数据代码扩展时,按原有序列顺序进行编码。如在林种编码中(参见5.1.2林种)二级林种的防护林又出现一个新的三级林种8
LY/T1662.1—2008
“×林”,则接在\其他防护林”代码“B1107”后,编码为“B1108”。其他层次数据代码扩展时,在所属的层次上按原有的序列顺序连续或间隔编码。表5森林资源数据类标识码及代码结构森林资源数据类
地类划分数据
林种划分数据
林分因子数据
单株林木数据
森林环境数据
人工造林措施数据
森林经营措施数据
林分(资源)动态变化因子数据
森林权属因子数据
森林主要植物种数据
植被类型数据
森林类型数据
森林灾害数据
其他数据
5.1.1地类
类标识码
代码结构
A-×-×-×-×
B×-×-××
C-××-×-×
D-×-××
E-××-×-××
F-×-××
G×-×-×
H-××-×××
I×-×
J-×××-×××-×××
K-×-×-×
L-××-×-××
M-×-×-X
z-××-××
编码位数
地类划分主要参照国家林业局《森林资源规划设计调查主要技术规定》(2003)进行。代码结构如下:
1位,四级地类码
-1位,三级地类码
-1位,二级地类码
-1位,一级地类码
1位,地类标识码
示例:“纯林”的代码为A1111,其中第1位“A”为地类数据的类标识码,第2位“1\为级地类“林地”的代码,第3位“1”为二级地类“有林地”的代码,第4位“1”为三级地类“乔木林地”的代码,最后1位“1”为四级地类“纯林”的代码。5.1.2林种
林种代码结构如下:
小提示:此标准内容仅展示完整标准里的部分截取内容,若需要完整标准请到上方自行免费下载完整标准文档。
标准图片预览:





- 热门标准
- 林业行业标准(LY)
- LY/T1863-2009 自然保护区生态旅游评价指标
- LY/T1185-1996 国有林区标准化苗圃
- LY/T1143-2006 饰面用浸渍胶膜纸
- LY/T2115-2013 油茶饼粕有机肥
- LY/T1633-2005 中国水仙种球生产技术规程和质量等级
- LY/T1444.3-2005 林区木材生产能耗 第3部分:集材机械燃料消耗量
- LY/T1640-2005 药用单宁酸
- LY/T1171-1995 湿粘性单板封边胶纸带
- LY/T1257-1999 森林土壤浸提性铁、铝、锰、硅、碳的测定
- LY1120-1993 保鲜山野菜
- LY/T1357-2008 歧化松香
- LY/T1690-2007 低效林改造技术规程
- LY/T1646-2005 森林采伐作业规程
- LY/T1683-2006 中国野生植物受威胁等级划分标准
- LY/T1918-2010 野生动物饲养管理技术规程
- 行业新闻
请牢记:“bzxz.net”即是“标准下载”四个汉字汉语拼音首字母与国际顶级域名“.net”的组合。 ©2025 标准下载网 www.bzxz.net 本站邮件:bzxznet@163.com
网站备案号:湘ICP备2025141790号-2
网站备案号:湘ICP备2025141790号-2