- 您的位置:
- 标准下载网 >>
- 标准分类 >>
- 国家专业标准(ZB) >>
- ZB G 21008-1990 小联碱农业氯化铵
标准号:
ZB G 21008-1990
标准名称:
小联碱农业氯化铵
标准类别:
国家专业标准(ZB)
标准状态:
已作废-
实施日期:
2003-04-01 出版语种:
简体中文下载格式:
.rar.pdf下载大小:
441.59 KB
中标分类号:
化工>>化肥、农药>>G21化肥、化学土壤调理剂

部分标准内容:
中华人民共和国专业标准
小联碱农业氯化铵
1主题内容与适用范围
ZB G21 008—90
代替 HG 1--867—79
本标推规定了小联碱法生产的农业氯化铵的技术要求、试验方法、检验规则、包装、标志及贮存运输。
本标准适用于按年产4万吨(含4万吨以下)联合制碱法设计、以粗盐为原料制得的农业氯化铵。本标准也适用在原设计基础上作适当扩大的、以粗盐为原料生产的农业氮化铵分子式;NH,CI
相对分子质量:53.49(按1987年国际原子量)2引用标准
GB 603
化学试剂
化学试剂
滴定分析(容量分析)用标准溶液的制备试验方法中所用制剂及制品的制备GB6283化工产品中水分的测定卡尔·费休法(通用方法)GB8569固体化学肥料包装
3技术要求
3.1外观:白色或微黄色结晶。
3.2农业氯化铵应符合表1的要求:表1农业氯化铵技术指标
指标名称
总氮含量(以湿基计),%
钠盐含量(以Na计),%
水分,%
干燥氯化铵
一等品
注:水分以出厂检验结果为准,钠盐含量以湿基计。4试验方法
合格品
分析中,除非另有说明,限用分析纯试剂,蒸馏水或相当纯度的水。4.1总氮含量的测定蒸馏后滴定法(仲裁法)4.1.1方法原理
混氯化铵
一等品
合格品
从碱性溶液中蒸馏出的氨,用过量硫酸标准溶液吸收,以甲基红或甲基红-亚甲基蓝乙醇溶液为指示剂,用氢氧化钠标准滴定溶液反滴定。4.1.2试剂和溶液
中华人民共和国化学工业部1990-02-12批准1990-07-01实施
ZB G21008—90
4.1.2.1硫酸铵(GB1396):优级纯,在105℃下干燥至恒重;4.1.2.2氢氧化钠(GB629)约400g/L溶液;4.1.2.3硫酸(GB625);
氢氧化钠标准滴定溶液:c(NaOH)=0.2mol/L(取四位有效数字),按GB601配制与标定;4.1.2.4
4.1.2.5硫酸标准溶液:c(号H2SO4)=0.2mol/L(取四位有效数字),按GB601配制与标定;4. 1.2.695%乙醇(GB 678);
4.1.2.7甲基红(HG3—958):0.1%乙醇溶液;4.1.2.8亚甲基蓝:1g/L乙醇溶液;4.1.2.9甲基红乙醇溶液:溶解0.1g甲基红于50mL95%乙醇中;4.1.2.10甲基红-亚甲基蓝乙醇溶液:将50mL甲基红乙醇溶液(2g/L)和50mL亚甲基蓝乙醇溶液(1g/L)混合;
4.1.2.11广泛pH试纸。
4.1.3仪器和设备
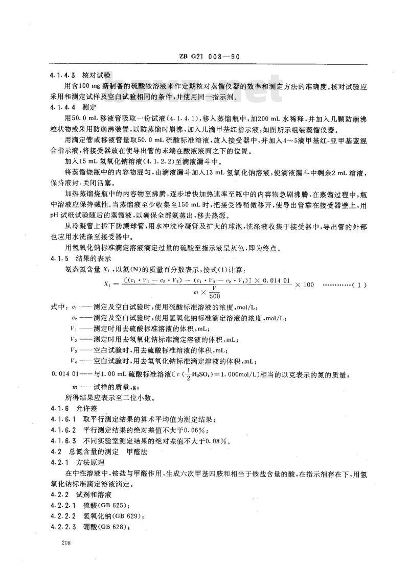
4.1.3.1蒸馏装置:
可用下述部件组装的蒸馏仪器,或其它等效率的蒸馏仪器,蒸馏装置示图;仪器的各部件采用磨砂玻璃接口,或橡皮塞和橡皮管连接,磨砂玻璃接口应当用弹簧夹子夹住,如有老化或损坏现象的橡皮管和橡皮塞应予更换,以保证不漏;4.1.3.2圆底烧瓶,容积为1L;
单球防溅球管和顶端开口、容积为100mL的柱形滴液漏斗;4. 1.3.3耳
4.1.3.4阿里因(Allihn)式冷凝管,七球泡形,容积约100mL,导出管上端有一扩大球泡,下端为出口;4.1.3.5接受器(锥形瓶或其它形式),容积为500mL;4.1.3.6滴定管,容积为50mL,A级;4. 1. 3. 7
单刻度容量瓶,容积为500mL;
单刻度移液管,容积为50mL,A级;4. 1. 3. 8
泊比式(PTFE)
ZB G21 00890
顶端开口的柱形滴液漏斗
单球防溅球管
圆底烧瓶
蒸馏仪器
蒸馏装置图
球形磨砂接口或橡皮寨
7个球泡
阿里因(Allihn)bzxz.net
式冷凝管
扩大的球泡
接受器
4.1.3.9防崩沸粒状物,或由一根$5×100mm玻璃棒连接一段25mm长的聚乙烯管组成的防崩沸装置。
4.1.4分析步骤
4.1.4.1试样溶液的制备
称取约10g试样,精确到0.01g,用水溶解移入500mL容量瓶中,并稀释至刻度,混匀。4.1.4.2空白试验
在测定的同时,除不加试样外,操作手续、所用试剂和试剂用量均与测定时相同,进行空白试验。207
4.1.4.3核对试验
ZB G21 008—90
用含100mg新制备的硫酸铵溶液来作定期核对蒸馏仪器的效率和测定方法的准确度。核对试验应采用和测定试样及空白试验相同的条件,并使用同一指示剂。4.1.4.4测定
用50.0mL移液管吸取一份试液(4.1.4.1),移入蒸馏瓶中,加200mL水稀释,并加入几颗防崩沸粒状物或采用防崩沸装置,以防蒸馏时崩沸,加入几滴甲基红指示液,如图所示组装蒸馏仪器。用滴定管或移液管量取50.0mL硫酸标准溶液,放入接受器中,并加入4~5滴甲基红-亚甲基蓝混合指示液,将接受器放在使导出管的末端在酸液液面之下的位置。加入15mL氢氧化钠溶液(4.1.2.2)至滴液漏斗中。将蒸馏烧瓶中的内容物混匀,由滴液漏斗加入13mL氢氧化钠溶液,使滴液漏斗中剩余2mL溶液,保持液封,关闭活塞。
加热蒸馏烧瓶中的内容物至沸腾,逐步增快加热速率至瓶中的内容物急剧沸腾,在蒸馏过程中,瓶中溶液应保持碱性。当蒸馏液至少收集至150mL时,把接受器稍微移开,使导出管靠在接受器壁上,用pH试纸试验随后的蒸馏液,以确保全部氨蒸出,移去热源。从冷凝管上拆下防溅球管,用水冲洗冷凝管及扩大的球泡,洗涤液收集于接受器中,导出管的外部也应用水洗涤至接受器中。
用氢氧化钠标准滴定溶液滴定过量的硫酸至指示液呈灰色,即为终点。4.1.5结果的表示
氨态氮含量X1,以氮(N)的质量百分数表示,按式(1)计算:Xi = [(cl - Vi- c - V) - (c1 - V. - (2 - V) × 0. 014 01m×500
式中:c“-测定及空白试验时,使用硫酸标准溶液的浓度,mol/L;C2 --
-测定及空白试验时,使用氢氧化钠标准滴定溶液的浓度,mol/L;测定时用去硫酸标准溶液的体积,mL;V2 --—
测定时用去氢氧化钠标准滴定溶液的体积,mL;空白试验时,用去硫酸标准溶液的体积,mL;空白试验时,用去氢氧化钠标准滴定溶液的体积,mL;Va
× 100
0.01401与1.00mL硫酸标准溶液【c(H2S0.)1.000mol/L)相当的以克表示的氮的质量;m-
试样的质量,名;
所得结果应表示至二位小数。
4.1.6允许差
4.1.6.1取平行测定结果的算术平均值为测定结果;4.1.6.2平行测定结果的绝对差值不大于0.06%;4.1.6.3不同实验室测定结果的绝对差值不大于0.08%。4.2总氮含量的测定甲醛法
4.2.1方法原理
在中性溶液中,铵盐与甲醛作用,生成六次甲基四胺和相当于铵盐含量的酸,在指示剂存在下,用氢氧化钠标准滴定溶液滴定。
4.2.2试剂和溶液
4.2.2.1硫酸(GB625);
4.2.2.2氢氧化钠(GB629);
4.2.2.3硼酸(GB628);
4.2.2.4氯化钾(GB646);
4.2.2.5硫酸标准溶液:C1(
ZB G21 008—90
H2SO4)==0.1mol/L(取四位有效数字),按GB601配制与标定;4.2.2.6氢氧化钠标准滴定溶液:C2(NaOH)0.5mol/L(取四位有效数字),按GB601配制与标定;4.2.2.725%甲醛溶液:配制方法见附录A,应用时,以酚酸为指示剂,用0.5mol/L氢氧化钠标准滴定溶液中和至粉红色;
4.2.2.8pH=8.5的颜色参比溶液:在250mL锥形瓶中,加入15.0mL0.1mol/L的氢氧化钠标准滴定溶液,和25mL0.2mol/L硼酸-氯化钾溶液(称取6.138g硼酸和7.455g氯化钾,溶于水,移入500mL容量瓶中,稀释至刻度),再加入1滴甲基橙和3滴酚酸指示液,稀释至100mL;4.2.2.9甲基橙:0.1%溶液;
4.2.2.10酚酞(GB10729):1%乙醇溶液。4.2.3仪器
一般实验室用仪器。
4.2.4分析步骤
4.2.4.1试样溶液的制备
称取1g试样,精确到0.001g,置于250mL锥形瓶中,用80mL水溶解,加1~2滴甲基橙指示液,用0.1 mol/L硫酸标准溶液中和滴定至溶液呈黄色、溶液待用。4.2.4.2空白试验
在测定的同时,除不加试样外,操作手续,所用试剂和试剂用量均与测定时相同,进行空白试验。4.2.4.3测定
加入10~~15mL25%甲醛溶液于试液(4.2.4.1)中,再加入3滴酚指示剂溶液,混匀,放置5min,用0.5moi/L氢氧化钠标准滴定溶液滴定至pH一8.5的颜色参比溶液所呈现的颜色相同,经1min不消失为终点(或用pH计测定至pH 为8.5)。4.2.5结果的表示
氨态氮含量X2,以氮(N)的质量百分数表示,按式(2)计算:Xx = 2(I-V)× 0. 014 01 × 100m
式中:c2——测定及空白试验时,使用氢氧化钠标准滴定溶液的浓度,mol/L;V,一一测定时用去氢氧化钠标准滴定溶液的体积,mL;V2—一空白试验时用去氢氧化钠标准滴定溶液的体积,mL;(2)
0.01401—一与1.00mL氢氧化钠标准滴定溶液[c2(NaOH)=1.000mol/L)相当的以克表示的氮的质量;
所得结果应表示至二位小数。
4.2.6°允许差
4.2.6.1取平行测定结果的算术平均值为测定结果;4.2.6.2平行测定结果的绝对差值不大于0.10%;4.2.63不同实验室测定结果的绝对差值不大于0.15%。4.3钠含量的测定火焰光度法(仲裁法)4.3.1方法原理
当被测元素的溶液以雾状喷入火焰时,即能发射出该元素的特征谱线,在一定浓度范围内,特征谱线强度与该元素浓度成正比,测定待测元素的特征谱线强度,用标准曲线法即能求得试样中钠含量。4.3.2试剂和溶液
4.3.2.1氯化钠(GB1253):基准试剂;ZB G21 008—90
4.3.2.2氯化铵(GB658):优级纯,100g/L溶液;4.3.2.3钠标准溶液:1mL相当于0.5mg钠,称取已于500~600℃下灼烧至恒重的1.271g氯化钠,精确至0.001g,于250mL烧杯中,用水溶解,转移至1000mL容量瓶中,并稀释至刻度,摇匀。4.3.2.4钠校正溶液:1mL相当于0.02mg钠,用移液管移取10.0mL钠标准溶液(4.3.2.3)于250mL容量瓶中,再加入3mL氯化铵溶液,用水稀释至刻度,摇匀。4.3.3仪器
一般实验室用仪器和下列仪器。4.3.3.1火焰光度计;
4.3.3.2钢瓶盛装的乙炔气和压缩空气。4.3.4分析步骤
4.3.4.1试样溶液的制备
称取8g试样,精确至0.001g,于烧杯中,用水溶解,转移至250mL容量瓶中,并稀释至刻度,摇匀。从中取出5.0mL试样溶液,置于另一只250mL容量瓶中,并稀释至刻度,摇勾。4.3.4.2校正试验
按火焰光度计使用说明书规定进行校正试验。4.3.4.3测定
按火焰光度计使用说明书规定进行试样溶液的测试,重复三次后,求其特征谱线强度的平均值,在标准曲线上由特征谱线强度的平均值查得钠的量(G)。4.3.4.4标准曲线的绘制
于数只250mL容量瓶中,分别加入1.0、2.0、4.0.6.0、8.0、10.0mL钠标准溶液及3mL氯化铵溶液,并用水稀释至刻度,摇匀。以下按火焰光度计使用说明书中校正和操作进行测定。以钠标准溶液加入量为横坐标,相对应的特征谱线强度为纵坐标,制作标准曲线。4.3.5结果的表示
钠含量X:,以质量百分数表示,按式(3)计算:X, = GX 0. 001
×100=
m×250
式中:G
由标准曲线查得的试样溶液相对应的钠的质量,mg;试样的质量,g;
所得结果应表示至二位小数。
4.3.6允许差
4.3.6.1取平行测定结果的算术平均值为测定结果;4.3.6.2平行测定结果的绝对差值不大于0.05%;4.3.6.3不同实验室测定结果的差值不大于0.10%。4.4钠含量的测定汞量法
4.4.1方法原理
(3)
在酸性的水溶液或乙醇-水溶液中,用强电离的硝酸汞标准溶液将氯离子转化成弱电离的氯化汞,用二苯偶氮碳酰肼指示剂与过量的Hg2+生成紫红色络合物为终点。4.4.2试剂和溶液
4.4.2.1氯化钠(GB1253):基准试剂;210
ZB G21 008-90
4.4.2.2硝酸(GB626):化学纯,0.2mol/L溶液;4.4.2.3硝酸汞标准滴定溶液:C[-Hg(NO:)2]=0.1mol/L(取四位有效数字));配制:称取17.13g硝酸汞(Hg(NO)2·H20),溶解于500mL水中,加4mL硝酸溶液,用水稀释至1000mL;
标定:称取在500~~600℃下灼烧至恒重的0.15g氯化钠,精确至0.0001g,溶解于40mL水中,加2~3滴溴酚蓝指示液,滴加0.2mol/L硝酸溶液至溶液呈黄色,再过量3滴,加1mL二苯偶氮碳酰肼指示液,用硝酸汞标准滴定溶液滴定至溶液呈紫红色为终点。硝酸汞标准滴定溶液的浓度c,以mol/L表示,按式(4)计算:m
V× 0. 058 44
式中:m氯化钠的质量,g;
V--滴定时用去硝酸汞标准滴定溶液的体积,mL;0.05844—与1.00mL硝酸汞标准滴定溶液(c[-钠的质量。
4.4.2.4溴酚蓝(HG3-—1224):0.1%乙醇溶液;(4)
Hg(NO:)2=1.000mol/L})相当的以克表示的氯化4.4.2.5二苯偶氮碳酰肼(俗名二苯偶氮卡巴棕):0.5%乙醇溶液,称取0.5g二苯偶氮碳酰肼,溶于80mL热的乙醇中,并稀释至100mL。4.4.3仪器
一般实验室用仪器及下列仪器。4.4.3.1100mL瓷蒸发血;
4.4.3.2高温炉;可控制温度在500~600℃。4.4.4分析步骤
4.4.4.1试样溶液的制备
称取约5g试样,精确到0.001g,置于100mL瓷蒸发血中。然后将恣蒸发皿置于电炉上加热,使氯化铵升华尽,再移至500~600℃高温炉中灼烧至恒重。将灼烧后的残留物用水溶解,并转移至250mL的锥形瓶中,总体积不超过40mL。4.4.4.2测定
在试液(4.4.4.1)中加入2滴溴酚蓝指示液,然后滴加0.2mol/L硝酸溶液至溶液呈黄色,再过量3滴。最后加入1mL二苯偶氮碳酰肼指示液,用硝酸汞标滴定溶液滴定至溶液呈紫红色为终点。4.4.5结果的表示
钠含量X,以钠(Na)的质量百分数表示,按式(5)计算:Xx = 0-V× 0. 2299 × 100
氯化铵的质量,;
式中:m
-硝酸汞标准滴定溶液的浓度,mol/L;V测定时用去硝酸汞标准滴定溶液的体积,mL;0. 022 99
与1.00mL硝酸汞标准滴定溶液(c[的钠的质量;
:(5)
-Hg(NO3)2·H,0=1.000mol/L))相当的以克表示211
所得结果应表示至二位小数。
4.4.6允许差
ZB G21 008—90
4.4.6.1取平行测定结果的算术平均值为测定结果;4.4.6.2平行测定结果的绝对差值不大于0.05%;4.4.6.3不同实验室测定结果的绝对差值0.10%。注:含汞废液的处理方法。
将含汞废液收集于约50L的容器中,当废液达到40L左右时,依次加入400mL40%的工业氢氧化钠溶液,100g硫化钠(Na2S·9H20),搅拌均匀。10min后缓慢加入400mL30%过氧化氢溶液,氧化过量的硫化钠,防止汞以多硫化物形式溶解,充分混合,放置24h后,将上部清液排入废水中,沉淀物(硫化汞又名辰砂,不溶于水,对人体无害)转入另一容器中,回收。4.5水分的测定卡尔·费休法(适用于湿氯化铵)4.5.1方法原理
存在于试样中的水(游离水)经1,4-二氧六环或无水乙醇萃取后,利用水和卡尔·费休试剂(碘、吡啶、二氧化硫和甲醇组成的溶液)进行定量反应:H,O + I2 -+- SO2 + 3C,H,N + CH,OH-+2CsH,N . HI + CsH,NH OSO2OCH3用直接电量法测定萃取液中的水。4.5.2试剂和溶液
4.5.2.1甲醇(GB683):H,0<0.05%(m/m)。如试剂含水量超过,可于500mL甲醇中加入5A分子筛约50g,盖上瓶塞,放置过夜,吸取上层清液使用;4.5.2.2碘(GB675);
4.5.2.3吡啶(GB689):H20<0.05%(m/m)。如试剂含水量超过,处理方法同4.5.2.1;4.5.2.4硫酸(GB625);
4.5.2.5无水亚硫酸钠(HG31078);4.5.2.6二水酒石酸钠(HG31101);4.5.2.71,4-二氧六环(HG3—1529):需脱水处理,方法同4.5.2.1;无水乙醇(GB678):需脱水处理,方法同4.5.2.1;4.5.2.8
二氧化硫:钢瓶装二氧化硫或硫酸分解饱和亚硫酸钠溶液制得的二氧化硫,均需脱水干燥处卡尔·费休试剂:按GB6283中4.12规定配制;4.5.2.11活性硅胶:作填充干燥剂用;4.5.2.125A分子筛:$3~5mm颗粒,作干燥剂用。使用前,于500℃下焙烧2h,在内装分子筛的干燥器中冷却至室温。使用过的分子筛可用水洗涤,烘干,焙烧再生后重复使用。4.5.3仪器
般实验室用仪器和下列仪器。
4.5.3.1二氧化硫发生装置:按GB6283中4.12规定及附录D图示装配,所用玻璃器件应经干燥处理;4.5.3.2直接电量滴定装置:按GB6283中5.1规定及附录B图示装配仪器,所用玻璃器件应经干燥处理,磨口接头用硅脂润滑。
4.5.4分析步骤
4.5.4.1卡尔·费休试剂的标定
于直接电量滴定装置的滴定容器中,加甲醇至淹没电极,接通电源,打开电磁搅拌器,调节仪器,滴入卡尔·费休试剂,使与容器内甲醇中的微量水反应,直到电流指针突然产生较大的偏转,并保待稳定212
1 min。
ZB G21 008 --- 90
用小玻璃管,称取0.250g二水酒石酸钠,移去制剂用胶塞(俗名抗菌素瓶塞),迅速将其加入滴定容器中,然后再称量小玻璃管,通过减差法确定加入的二水酒石酸钠质量。也可用滴瓶加入0.040g水,称量加入滴定容器前、后滴瓶的质量,或用10~~50μL的微量注射器经制剂用胶塞将水注入滴定容器中。用待标定的卡尔·费休试剂滴定用上述方法之一加入的已知量水,到电流计指针达到上述同样的偏斜度,并保持稳定1min,记录用去卡尔费休试剂的体积(V,)。4.5.4.2试样溶液的制备
准确称取游离水含量小于或等于150mg的试样0.5~~1.0g于干燥的125mL带有输液制剂用胶塞(俗名盐水瓶塞)的锥形瓶中,精确到0.001g,盖上输液制剂用胶塞,用注射器注入1,4-二氧六环(或4.5.2.8)50.0mL,摇动或振荡数分钟,静止15min,再摇动或振荡数分钟后澄清。4.5.4.3空白试验
通过排泄嘴将滴定容器中残液放完,用注射器经输液制剂用胶塞注入50.0mL甲醇于滴定容器中,甲醇用量须足以淹没电极,接通电源,启动电磁搅拌器,以下操作与标定卡尔·费休试剂时相同,用卡尔·费休试剂滴定至电流计指针产生与标定时同样的偏斜度,并保持稳定1min。在测定的同时,用注射器取出10.0mL1,4-二氧六环(或4.5.2.8)试剂作空白试验,记录消耗的卡尔·费休试剂的体积(V,)。
:4.5.4.4测定
用注射器从4.5.4.2锥形瓶中取10.0mL萃取溶液,经制剂用胶塞注入滴定容器中,用卡尔·费休试剂滴定至电流计指针产生与标定、空白试验时同样的偏斜度,保持稳定1min,即为终点。记录所消耗的卡尔·费休体试剂的体积(V3)。注:用二氧六环作萃取剂,应在三次测定后将滴定容器中残留液放尽,重新加入甲醇溶液,用卡尔·费休试剂滴定至同样终点,然后进行测定。
4.5.5结果的表示
4.5.5.1卡尔·费休试剂的水当量T,以mg/mL表示,按式(6)计算:T=m×0:1566或T=
式中:m
二水酒石酸钠的质量,g;
纯水的质量,g;
V,——用去卡尔·费休试剂的体积,mL;0.1566—一二水酒石酸钠的质量换算为水的质量系数。4.5.5.2水分X5,以质量百分数表示,按式(7)计算:(V3 V2) × T × 100
×1000
(V3 - V2) × T
式中:Vz—一空白试验时,滴定10.0mL萃取试剂所消耗卡尔·费休试剂的体积,mL;V:-一测定时,滴定10.0mL试样溶液所消耗卡尔·费休试剂的体积,mL;T一卡尔·费休试剂的水当量,mg/mL;试样的质量,名;
所得结巢应表示至二位小数。
4.5.6允许差
4.5.6.1取平行测定结果的算术平均值为测定结果;4.5.6.2平行测定结果的绝对差值不大于0.20%。(6)
注:卡尔·费体试剂废溶液处理;将工业硫酸加入卡尔·费休废溶液中,将吡啶分解,经处理后的溶液作废酸处理。4.6水分的测定重量法(适用于干燥氯化铵)213
4.6.1方法原理
ZB G21 008—90
在一定温度下,将试样干燥一定时间,试样失去的重量即为水分。4.6.2仪器
4.6.2.1恒温电热烘箱:可控制温度在100士2℃;4.6.2.2称量瓶:具有磨口盖、直径为50mm、高为30mm。4.6.3分析步骤
称取约3g试样,精确到0.001g,于预先在100土2℃下干燥至恒重的称量瓶中,置于恒温电热烘箱内,称量瓶应放置在接近温度计水银球的水平位置,待温度达到100士2℃后,干燥5h,取出,置于干燥器内冷却30min后,称量。
4.6.4结果的表示
水分X6,以质量百分数表示,按式(8)计算:X6
式中:m1——干燥后试样失重量,g;m
试样的质量,g;
所得结果应表示至二位小数。
4.6.5允许差
mi ×100
4.6.5.1取平行测定结果的算术平均值为测定结果;4.6.5.2平行测定结果的绝对差值不大于0.05%。5检验规则
5.1氯化铵应由生产厂的质量检验部门进行检验,并应保证所有出厂的氯化铵符合本标准的要求。5.2每批出厂的氯化铵应附有一定格式的质量证明书,证明书包括下列内容:生产厂名称、产品名称、商标、产品等级、批号、生产日期、产品净重、本标准编号。5.3使用单位有权按照本标准规定的检验规则和检验方法对收到的氯化铵进行检验,核验其指标是否符合本标准的要求。
5.4氯化铵按批检验,生产厂以每日生产量为一批,用户以接收量为一批。5.5氯化铵取样应按表2随机采样。表2氯化铵袋装采样量
总袋数
82~101
102~125
126~151
152~181
采样袋数
全部袋数
超过512袋,按式(9)计算采样袋数:总袋数
182216
217~254
255~296
297343
344~394
395~450
451~512
采样袋数=3× n
采样袋数
(9)
式中:及—每批氮化铵总袋数,袋。ZB G21 008—90
按表2或式(9)计算采取的袋数,将袋置于平放位置,从最长对角线插入采样针至袋深3/4处,采取代表性的不少于0.5kg实验室样品,每批采样总量不少于2kg。5.6样品缩分
将采取的样品迅速混匀,用缩分器或四分法将样品缩分至0.5kg,分装于两个洁净、干燥的并具有磨口的广口瓶或聚乙烯瓶中密封,粘贴标签,并注明:生产厂名称、产品名称、批号、取样日期、采样人姓名。一瓶作实验室样品,一瓶密封保存一个月,以供查检。5.7如果检验结果有一项指标不符合本标准时,应重新自两倍量的采样袋中采取氯化铵样品进行复验,重新检验的结果即使只有一项不符合本标准要求时,则整批氯化铵列为不合格品。5.8如供需双方对产品质量发生异议时,需仲裁,应按国家技术监督局有关规定仲裁。仲裁时,应按本标准规定的检验方法进行仲裁。6包装、标志、贮存和运输
6.1氯化铵包装应按GB8569规定,每袋净重40±0.40或50士0.5kg,平均每袋净重不得低于40或50kg。
6.2氯化铵包装件上应涂刷下列标志:产品名称、总氮含量、商标、产品净重、本标准编号、生产厂名称、批号或生产日期。
6.3氯化铵应贮存干燥通风处,避免雨淋、受潮。215
A1用多聚甲醛解聚后配制
A1.1配制方法
ZB G21 008—90
附录A
甲醛溶液的配制及含量的测定
(补充件)
称取280g多聚甲醛,加800mL水及35mL氨水(试剂),加热溶解,静置1~2d,取上层清液或趁热过滤,然后测定甲醛含量,配制成25%溶液。A1.2醛含量的测定
A1.2.1试剂和溶液
A1.2.1.1无水亚硫酸钠(HG3-1078):1mol/L溶液;称取无水亚硫酸钠126g,精确到0.01g,用水溶解,转移入1000mL容量瓶中,稀释至刻度。A1.2.1.2 硫酸(GB 625):c (
-H2SO.)一1.0mol/L(取四位有效数字),按GB601配制及标定;A1.2.1.3氢氧化钠(GB629):c【NaOH)=0.5mol/L(取四位有效数字),按GB601配制及标定;A1.2.1.4酚酸指示剂(GB10729):1%乙醇溶液,按GB603配制。A1.2.2分析步骤
取50mL亚硫酸钠溶液于250mL锥形瓶中,加4滴酚指示液,用硫酸标准溶液中和至浅红色。用移液管吸取3mL甲醛溶液注入上述溶液中,然后用硫酸标准溶液滴定至溶液呈浅红色,经2min不消失为终点。
A1.2.3结果的表示
甲醛含量%,按式(A1)计算:
c ·VX 0. 030 03
式中:c-
硫酸标准溶液的浓度,mol/L;
V滴定时用去硫酸标准溶液的体积,mL;V,——取甲醛溶液的体积,mL;0.03003-与1.00mL硫酸标准溶液[c-(Al)
-H2SO)=1.000mol/L)相当的以克表示的甲醛的质量。A2用工业甲醛溶液或试剂甲醛溶液蒸馏后配制A2.1配制方法
取工业甲醛溶液(GB9009)和试剂甲醛溶液(GB685)于蒸馏瓶中,逐渐升温不超过96℃,分馏至甲醛溶液中甲醇含量约1%后停止加热,将剩余溶液加水稀释至25%的甲醛溶液(若出现聚甲醛,可加热使其溶解),然后测定甲醛含量和甲醛中甲醇的含量。A2.2甲醛含量的测定
与A1.2相同。
A2.3甲醛溶液中甲醇含量的测定将配制成25%的甲醛溶液倒入100mL量筒中,将密度计放入其中,测定其密度值,根据表3判断甲醛溶液中的甲醇含量。
小提示:此标准内容仅展示完整标准里的部分截取内容,若需要完整标准请到上方自行免费下载完整标准文档。
小联碱农业氯化铵
1主题内容与适用范围
ZB G21 008—90
代替 HG 1--867—79
本标推规定了小联碱法生产的农业氯化铵的技术要求、试验方法、检验规则、包装、标志及贮存运输。
本标准适用于按年产4万吨(含4万吨以下)联合制碱法设计、以粗盐为原料制得的农业氯化铵。本标准也适用在原设计基础上作适当扩大的、以粗盐为原料生产的农业氮化铵分子式;NH,CI
相对分子质量:53.49(按1987年国际原子量)2引用标准
GB 603
化学试剂
化学试剂
滴定分析(容量分析)用标准溶液的制备试验方法中所用制剂及制品的制备GB6283化工产品中水分的测定卡尔·费休法(通用方法)GB8569固体化学肥料包装
3技术要求
3.1外观:白色或微黄色结晶。
3.2农业氯化铵应符合表1的要求:表1农业氯化铵技术指标
指标名称
总氮含量(以湿基计),%
钠盐含量(以Na计),%
水分,%
干燥氯化铵
一等品
注:水分以出厂检验结果为准,钠盐含量以湿基计。4试验方法
合格品
分析中,除非另有说明,限用分析纯试剂,蒸馏水或相当纯度的水。4.1总氮含量的测定蒸馏后滴定法(仲裁法)4.1.1方法原理
混氯化铵
一等品
合格品
从碱性溶液中蒸馏出的氨,用过量硫酸标准溶液吸收,以甲基红或甲基红-亚甲基蓝乙醇溶液为指示剂,用氢氧化钠标准滴定溶液反滴定。4.1.2试剂和溶液
中华人民共和国化学工业部1990-02-12批准1990-07-01实施
ZB G21008—90
4.1.2.1硫酸铵(GB1396):优级纯,在105℃下干燥至恒重;4.1.2.2氢氧化钠(GB629)约400g/L溶液;4.1.2.3硫酸(GB625);
氢氧化钠标准滴定溶液:c(NaOH)=0.2mol/L(取四位有效数字),按GB601配制与标定;4.1.2.4
4.1.2.5硫酸标准溶液:c(号H2SO4)=0.2mol/L(取四位有效数字),按GB601配制与标定;4. 1.2.695%乙醇(GB 678);
4.1.2.7甲基红(HG3—958):0.1%乙醇溶液;4.1.2.8亚甲基蓝:1g/L乙醇溶液;4.1.2.9甲基红乙醇溶液:溶解0.1g甲基红于50mL95%乙醇中;4.1.2.10甲基红-亚甲基蓝乙醇溶液:将50mL甲基红乙醇溶液(2g/L)和50mL亚甲基蓝乙醇溶液(1g/L)混合;
4.1.2.11广泛pH试纸。
4.1.3仪器和设备
4.1.3.1蒸馏装置:
可用下述部件组装的蒸馏仪器,或其它等效率的蒸馏仪器,蒸馏装置示图;仪器的各部件采用磨砂玻璃接口,或橡皮塞和橡皮管连接,磨砂玻璃接口应当用弹簧夹子夹住,如有老化或损坏现象的橡皮管和橡皮塞应予更换,以保证不漏;4.1.3.2圆底烧瓶,容积为1L;
单球防溅球管和顶端开口、容积为100mL的柱形滴液漏斗;4. 1.3.3耳
4.1.3.4阿里因(Allihn)式冷凝管,七球泡形,容积约100mL,导出管上端有一扩大球泡,下端为出口;4.1.3.5接受器(锥形瓶或其它形式),容积为500mL;4.1.3.6滴定管,容积为50mL,A级;4. 1. 3. 7
单刻度容量瓶,容积为500mL;
单刻度移液管,容积为50mL,A级;4. 1. 3. 8
泊比式(PTFE)
ZB G21 00890
顶端开口的柱形滴液漏斗
单球防溅球管
圆底烧瓶
蒸馏仪器
蒸馏装置图
球形磨砂接口或橡皮寨
7个球泡
阿里因(Allihn)bzxz.net
式冷凝管
扩大的球泡
接受器
4.1.3.9防崩沸粒状物,或由一根$5×100mm玻璃棒连接一段25mm长的聚乙烯管组成的防崩沸装置。
4.1.4分析步骤
4.1.4.1试样溶液的制备
称取约10g试样,精确到0.01g,用水溶解移入500mL容量瓶中,并稀释至刻度,混匀。4.1.4.2空白试验
在测定的同时,除不加试样外,操作手续、所用试剂和试剂用量均与测定时相同,进行空白试验。207
4.1.4.3核对试验
ZB G21 008—90
用含100mg新制备的硫酸铵溶液来作定期核对蒸馏仪器的效率和测定方法的准确度。核对试验应采用和测定试样及空白试验相同的条件,并使用同一指示剂。4.1.4.4测定
用50.0mL移液管吸取一份试液(4.1.4.1),移入蒸馏瓶中,加200mL水稀释,并加入几颗防崩沸粒状物或采用防崩沸装置,以防蒸馏时崩沸,加入几滴甲基红指示液,如图所示组装蒸馏仪器。用滴定管或移液管量取50.0mL硫酸标准溶液,放入接受器中,并加入4~5滴甲基红-亚甲基蓝混合指示液,将接受器放在使导出管的末端在酸液液面之下的位置。加入15mL氢氧化钠溶液(4.1.2.2)至滴液漏斗中。将蒸馏烧瓶中的内容物混匀,由滴液漏斗加入13mL氢氧化钠溶液,使滴液漏斗中剩余2mL溶液,保持液封,关闭活塞。
加热蒸馏烧瓶中的内容物至沸腾,逐步增快加热速率至瓶中的内容物急剧沸腾,在蒸馏过程中,瓶中溶液应保持碱性。当蒸馏液至少收集至150mL时,把接受器稍微移开,使导出管靠在接受器壁上,用pH试纸试验随后的蒸馏液,以确保全部氨蒸出,移去热源。从冷凝管上拆下防溅球管,用水冲洗冷凝管及扩大的球泡,洗涤液收集于接受器中,导出管的外部也应用水洗涤至接受器中。
用氢氧化钠标准滴定溶液滴定过量的硫酸至指示液呈灰色,即为终点。4.1.5结果的表示
氨态氮含量X1,以氮(N)的质量百分数表示,按式(1)计算:Xi = [(cl - Vi- c - V) - (c1 - V. - (2 - V) × 0. 014 01m×500
式中:c“-测定及空白试验时,使用硫酸标准溶液的浓度,mol/L;C2 --
-测定及空白试验时,使用氢氧化钠标准滴定溶液的浓度,mol/L;测定时用去硫酸标准溶液的体积,mL;V2 --—
测定时用去氢氧化钠标准滴定溶液的体积,mL;空白试验时,用去硫酸标准溶液的体积,mL;空白试验时,用去氢氧化钠标准滴定溶液的体积,mL;Va
× 100
0.01401与1.00mL硫酸标准溶液【c(H2S0.)1.000mol/L)相当的以克表示的氮的质量;m-
试样的质量,名;
所得结果应表示至二位小数。
4.1.6允许差
4.1.6.1取平行测定结果的算术平均值为测定结果;4.1.6.2平行测定结果的绝对差值不大于0.06%;4.1.6.3不同实验室测定结果的绝对差值不大于0.08%。4.2总氮含量的测定甲醛法
4.2.1方法原理
在中性溶液中,铵盐与甲醛作用,生成六次甲基四胺和相当于铵盐含量的酸,在指示剂存在下,用氢氧化钠标准滴定溶液滴定。
4.2.2试剂和溶液
4.2.2.1硫酸(GB625);
4.2.2.2氢氧化钠(GB629);
4.2.2.3硼酸(GB628);
4.2.2.4氯化钾(GB646);
4.2.2.5硫酸标准溶液:C1(
ZB G21 008—90
H2SO4)==0.1mol/L(取四位有效数字),按GB601配制与标定;4.2.2.6氢氧化钠标准滴定溶液:C2(NaOH)0.5mol/L(取四位有效数字),按GB601配制与标定;4.2.2.725%甲醛溶液:配制方法见附录A,应用时,以酚酸为指示剂,用0.5mol/L氢氧化钠标准滴定溶液中和至粉红色;
4.2.2.8pH=8.5的颜色参比溶液:在250mL锥形瓶中,加入15.0mL0.1mol/L的氢氧化钠标准滴定溶液,和25mL0.2mol/L硼酸-氯化钾溶液(称取6.138g硼酸和7.455g氯化钾,溶于水,移入500mL容量瓶中,稀释至刻度),再加入1滴甲基橙和3滴酚酸指示液,稀释至100mL;4.2.2.9甲基橙:0.1%溶液;
4.2.2.10酚酞(GB10729):1%乙醇溶液。4.2.3仪器
一般实验室用仪器。
4.2.4分析步骤
4.2.4.1试样溶液的制备
称取1g试样,精确到0.001g,置于250mL锥形瓶中,用80mL水溶解,加1~2滴甲基橙指示液,用0.1 mol/L硫酸标准溶液中和滴定至溶液呈黄色、溶液待用。4.2.4.2空白试验
在测定的同时,除不加试样外,操作手续,所用试剂和试剂用量均与测定时相同,进行空白试验。4.2.4.3测定
加入10~~15mL25%甲醛溶液于试液(4.2.4.1)中,再加入3滴酚指示剂溶液,混匀,放置5min,用0.5moi/L氢氧化钠标准滴定溶液滴定至pH一8.5的颜色参比溶液所呈现的颜色相同,经1min不消失为终点(或用pH计测定至pH 为8.5)。4.2.5结果的表示
氨态氮含量X2,以氮(N)的质量百分数表示,按式(2)计算:Xx = 2(I-V)× 0. 014 01 × 100m
式中:c2——测定及空白试验时,使用氢氧化钠标准滴定溶液的浓度,mol/L;V,一一测定时用去氢氧化钠标准滴定溶液的体积,mL;V2—一空白试验时用去氢氧化钠标准滴定溶液的体积,mL;(2)
0.01401—一与1.00mL氢氧化钠标准滴定溶液[c2(NaOH)=1.000mol/L)相当的以克表示的氮的质量;
所得结果应表示至二位小数。
4.2.6°允许差
4.2.6.1取平行测定结果的算术平均值为测定结果;4.2.6.2平行测定结果的绝对差值不大于0.10%;4.2.63不同实验室测定结果的绝对差值不大于0.15%。4.3钠含量的测定火焰光度法(仲裁法)4.3.1方法原理
当被测元素的溶液以雾状喷入火焰时,即能发射出该元素的特征谱线,在一定浓度范围内,特征谱线强度与该元素浓度成正比,测定待测元素的特征谱线强度,用标准曲线法即能求得试样中钠含量。4.3.2试剂和溶液
4.3.2.1氯化钠(GB1253):基准试剂;ZB G21 008—90
4.3.2.2氯化铵(GB658):优级纯,100g/L溶液;4.3.2.3钠标准溶液:1mL相当于0.5mg钠,称取已于500~600℃下灼烧至恒重的1.271g氯化钠,精确至0.001g,于250mL烧杯中,用水溶解,转移至1000mL容量瓶中,并稀释至刻度,摇匀。4.3.2.4钠校正溶液:1mL相当于0.02mg钠,用移液管移取10.0mL钠标准溶液(4.3.2.3)于250mL容量瓶中,再加入3mL氯化铵溶液,用水稀释至刻度,摇匀。4.3.3仪器
一般实验室用仪器和下列仪器。4.3.3.1火焰光度计;
4.3.3.2钢瓶盛装的乙炔气和压缩空气。4.3.4分析步骤
4.3.4.1试样溶液的制备
称取8g试样,精确至0.001g,于烧杯中,用水溶解,转移至250mL容量瓶中,并稀释至刻度,摇匀。从中取出5.0mL试样溶液,置于另一只250mL容量瓶中,并稀释至刻度,摇勾。4.3.4.2校正试验
按火焰光度计使用说明书规定进行校正试验。4.3.4.3测定
按火焰光度计使用说明书规定进行试样溶液的测试,重复三次后,求其特征谱线强度的平均值,在标准曲线上由特征谱线强度的平均值查得钠的量(G)。4.3.4.4标准曲线的绘制
于数只250mL容量瓶中,分别加入1.0、2.0、4.0.6.0、8.0、10.0mL钠标准溶液及3mL氯化铵溶液,并用水稀释至刻度,摇匀。以下按火焰光度计使用说明书中校正和操作进行测定。以钠标准溶液加入量为横坐标,相对应的特征谱线强度为纵坐标,制作标准曲线。4.3.5结果的表示
钠含量X:,以质量百分数表示,按式(3)计算:X, = GX 0. 001
×100=
m×250
式中:G
由标准曲线查得的试样溶液相对应的钠的质量,mg;试样的质量,g;
所得结果应表示至二位小数。
4.3.6允许差
4.3.6.1取平行测定结果的算术平均值为测定结果;4.3.6.2平行测定结果的绝对差值不大于0.05%;4.3.6.3不同实验室测定结果的差值不大于0.10%。4.4钠含量的测定汞量法
4.4.1方法原理
(3)
在酸性的水溶液或乙醇-水溶液中,用强电离的硝酸汞标准溶液将氯离子转化成弱电离的氯化汞,用二苯偶氮碳酰肼指示剂与过量的Hg2+生成紫红色络合物为终点。4.4.2试剂和溶液
4.4.2.1氯化钠(GB1253):基准试剂;210
ZB G21 008-90
4.4.2.2硝酸(GB626):化学纯,0.2mol/L溶液;4.4.2.3硝酸汞标准滴定溶液:C[-Hg(NO:)2]=0.1mol/L(取四位有效数字));配制:称取17.13g硝酸汞(Hg(NO)2·H20),溶解于500mL水中,加4mL硝酸溶液,用水稀释至1000mL;
标定:称取在500~~600℃下灼烧至恒重的0.15g氯化钠,精确至0.0001g,溶解于40mL水中,加2~3滴溴酚蓝指示液,滴加0.2mol/L硝酸溶液至溶液呈黄色,再过量3滴,加1mL二苯偶氮碳酰肼指示液,用硝酸汞标准滴定溶液滴定至溶液呈紫红色为终点。硝酸汞标准滴定溶液的浓度c,以mol/L表示,按式(4)计算:m
V× 0. 058 44
式中:m氯化钠的质量,g;
V--滴定时用去硝酸汞标准滴定溶液的体积,mL;0.05844—与1.00mL硝酸汞标准滴定溶液(c[-钠的质量。
4.4.2.4溴酚蓝(HG3-—1224):0.1%乙醇溶液;(4)
Hg(NO:)2=1.000mol/L})相当的以克表示的氯化4.4.2.5二苯偶氮碳酰肼(俗名二苯偶氮卡巴棕):0.5%乙醇溶液,称取0.5g二苯偶氮碳酰肼,溶于80mL热的乙醇中,并稀释至100mL。4.4.3仪器
一般实验室用仪器及下列仪器。4.4.3.1100mL瓷蒸发血;
4.4.3.2高温炉;可控制温度在500~600℃。4.4.4分析步骤
4.4.4.1试样溶液的制备
称取约5g试样,精确到0.001g,置于100mL瓷蒸发血中。然后将恣蒸发皿置于电炉上加热,使氯化铵升华尽,再移至500~600℃高温炉中灼烧至恒重。将灼烧后的残留物用水溶解,并转移至250mL的锥形瓶中,总体积不超过40mL。4.4.4.2测定
在试液(4.4.4.1)中加入2滴溴酚蓝指示液,然后滴加0.2mol/L硝酸溶液至溶液呈黄色,再过量3滴。最后加入1mL二苯偶氮碳酰肼指示液,用硝酸汞标滴定溶液滴定至溶液呈紫红色为终点。4.4.5结果的表示
钠含量X,以钠(Na)的质量百分数表示,按式(5)计算:Xx = 0-V× 0. 2299 × 100
氯化铵的质量,;
式中:m
-硝酸汞标准滴定溶液的浓度,mol/L;V测定时用去硝酸汞标准滴定溶液的体积,mL;0. 022 99
与1.00mL硝酸汞标准滴定溶液(c[的钠的质量;
:(5)
-Hg(NO3)2·H,0=1.000mol/L))相当的以克表示211
所得结果应表示至二位小数。
4.4.6允许差
ZB G21 008—90
4.4.6.1取平行测定结果的算术平均值为测定结果;4.4.6.2平行测定结果的绝对差值不大于0.05%;4.4.6.3不同实验室测定结果的绝对差值0.10%。注:含汞废液的处理方法。
将含汞废液收集于约50L的容器中,当废液达到40L左右时,依次加入400mL40%的工业氢氧化钠溶液,100g硫化钠(Na2S·9H20),搅拌均匀。10min后缓慢加入400mL30%过氧化氢溶液,氧化过量的硫化钠,防止汞以多硫化物形式溶解,充分混合,放置24h后,将上部清液排入废水中,沉淀物(硫化汞又名辰砂,不溶于水,对人体无害)转入另一容器中,回收。4.5水分的测定卡尔·费休法(适用于湿氯化铵)4.5.1方法原理
存在于试样中的水(游离水)经1,4-二氧六环或无水乙醇萃取后,利用水和卡尔·费休试剂(碘、吡啶、二氧化硫和甲醇组成的溶液)进行定量反应:H,O + I2 -+- SO2 + 3C,H,N + CH,OH-+2CsH,N . HI + CsH,NH OSO2OCH3用直接电量法测定萃取液中的水。4.5.2试剂和溶液
4.5.2.1甲醇(GB683):H,0<0.05%(m/m)。如试剂含水量超过,可于500mL甲醇中加入5A分子筛约50g,盖上瓶塞,放置过夜,吸取上层清液使用;4.5.2.2碘(GB675);
4.5.2.3吡啶(GB689):H20<0.05%(m/m)。如试剂含水量超过,处理方法同4.5.2.1;4.5.2.4硫酸(GB625);
4.5.2.5无水亚硫酸钠(HG31078);4.5.2.6二水酒石酸钠(HG31101);4.5.2.71,4-二氧六环(HG3—1529):需脱水处理,方法同4.5.2.1;无水乙醇(GB678):需脱水处理,方法同4.5.2.1;4.5.2.8
二氧化硫:钢瓶装二氧化硫或硫酸分解饱和亚硫酸钠溶液制得的二氧化硫,均需脱水干燥处卡尔·费休试剂:按GB6283中4.12规定配制;4.5.2.11活性硅胶:作填充干燥剂用;4.5.2.125A分子筛:$3~5mm颗粒,作干燥剂用。使用前,于500℃下焙烧2h,在内装分子筛的干燥器中冷却至室温。使用过的分子筛可用水洗涤,烘干,焙烧再生后重复使用。4.5.3仪器
般实验室用仪器和下列仪器。
4.5.3.1二氧化硫发生装置:按GB6283中4.12规定及附录D图示装配,所用玻璃器件应经干燥处理;4.5.3.2直接电量滴定装置:按GB6283中5.1规定及附录B图示装配仪器,所用玻璃器件应经干燥处理,磨口接头用硅脂润滑。
4.5.4分析步骤
4.5.4.1卡尔·费休试剂的标定
于直接电量滴定装置的滴定容器中,加甲醇至淹没电极,接通电源,打开电磁搅拌器,调节仪器,滴入卡尔·费休试剂,使与容器内甲醇中的微量水反应,直到电流指针突然产生较大的偏转,并保待稳定212
1 min。
ZB G21 008 --- 90
用小玻璃管,称取0.250g二水酒石酸钠,移去制剂用胶塞(俗名抗菌素瓶塞),迅速将其加入滴定容器中,然后再称量小玻璃管,通过减差法确定加入的二水酒石酸钠质量。也可用滴瓶加入0.040g水,称量加入滴定容器前、后滴瓶的质量,或用10~~50μL的微量注射器经制剂用胶塞将水注入滴定容器中。用待标定的卡尔·费休试剂滴定用上述方法之一加入的已知量水,到电流计指针达到上述同样的偏斜度,并保持稳定1min,记录用去卡尔费休试剂的体积(V,)。4.5.4.2试样溶液的制备
准确称取游离水含量小于或等于150mg的试样0.5~~1.0g于干燥的125mL带有输液制剂用胶塞(俗名盐水瓶塞)的锥形瓶中,精确到0.001g,盖上输液制剂用胶塞,用注射器注入1,4-二氧六环(或4.5.2.8)50.0mL,摇动或振荡数分钟,静止15min,再摇动或振荡数分钟后澄清。4.5.4.3空白试验
通过排泄嘴将滴定容器中残液放完,用注射器经输液制剂用胶塞注入50.0mL甲醇于滴定容器中,甲醇用量须足以淹没电极,接通电源,启动电磁搅拌器,以下操作与标定卡尔·费休试剂时相同,用卡尔·费休试剂滴定至电流计指针产生与标定时同样的偏斜度,并保持稳定1min。在测定的同时,用注射器取出10.0mL1,4-二氧六环(或4.5.2.8)试剂作空白试验,记录消耗的卡尔·费休试剂的体积(V,)。
:4.5.4.4测定
用注射器从4.5.4.2锥形瓶中取10.0mL萃取溶液,经制剂用胶塞注入滴定容器中,用卡尔·费休试剂滴定至电流计指针产生与标定、空白试验时同样的偏斜度,保持稳定1min,即为终点。记录所消耗的卡尔·费休体试剂的体积(V3)。注:用二氧六环作萃取剂,应在三次测定后将滴定容器中残留液放尽,重新加入甲醇溶液,用卡尔·费休试剂滴定至同样终点,然后进行测定。
4.5.5结果的表示
4.5.5.1卡尔·费休试剂的水当量T,以mg/mL表示,按式(6)计算:T=m×0:1566或T=
式中:m
二水酒石酸钠的质量,g;
纯水的质量,g;
V,——用去卡尔·费休试剂的体积,mL;0.1566—一二水酒石酸钠的质量换算为水的质量系数。4.5.5.2水分X5,以质量百分数表示,按式(7)计算:(V3 V2) × T × 100
×1000
(V3 - V2) × T
式中:Vz—一空白试验时,滴定10.0mL萃取试剂所消耗卡尔·费休试剂的体积,mL;V:-一测定时,滴定10.0mL试样溶液所消耗卡尔·费休试剂的体积,mL;T一卡尔·费休试剂的水当量,mg/mL;试样的质量,名;
所得结巢应表示至二位小数。
4.5.6允许差
4.5.6.1取平行测定结果的算术平均值为测定结果;4.5.6.2平行测定结果的绝对差值不大于0.20%。(6)
注:卡尔·费体试剂废溶液处理;将工业硫酸加入卡尔·费休废溶液中,将吡啶分解,经处理后的溶液作废酸处理。4.6水分的测定重量法(适用于干燥氯化铵)213
4.6.1方法原理
ZB G21 008—90
在一定温度下,将试样干燥一定时间,试样失去的重量即为水分。4.6.2仪器
4.6.2.1恒温电热烘箱:可控制温度在100士2℃;4.6.2.2称量瓶:具有磨口盖、直径为50mm、高为30mm。4.6.3分析步骤
称取约3g试样,精确到0.001g,于预先在100土2℃下干燥至恒重的称量瓶中,置于恒温电热烘箱内,称量瓶应放置在接近温度计水银球的水平位置,待温度达到100士2℃后,干燥5h,取出,置于干燥器内冷却30min后,称量。
4.6.4结果的表示
水分X6,以质量百分数表示,按式(8)计算:X6
式中:m1——干燥后试样失重量,g;m
试样的质量,g;
所得结果应表示至二位小数。
4.6.5允许差
mi ×100
4.6.5.1取平行测定结果的算术平均值为测定结果;4.6.5.2平行测定结果的绝对差值不大于0.05%。5检验规则
5.1氯化铵应由生产厂的质量检验部门进行检验,并应保证所有出厂的氯化铵符合本标准的要求。5.2每批出厂的氯化铵应附有一定格式的质量证明书,证明书包括下列内容:生产厂名称、产品名称、商标、产品等级、批号、生产日期、产品净重、本标准编号。5.3使用单位有权按照本标准规定的检验规则和检验方法对收到的氯化铵进行检验,核验其指标是否符合本标准的要求。
5.4氯化铵按批检验,生产厂以每日生产量为一批,用户以接收量为一批。5.5氯化铵取样应按表2随机采样。表2氯化铵袋装采样量
总袋数
82~101
102~125
126~151
152~181
采样袋数
全部袋数
超过512袋,按式(9)计算采样袋数:总袋数
182216
217~254
255~296
297343
344~394
395~450
451~512
采样袋数=3× n
采样袋数
(9)
式中:及—每批氮化铵总袋数,袋。ZB G21 008—90
按表2或式(9)计算采取的袋数,将袋置于平放位置,从最长对角线插入采样针至袋深3/4处,采取代表性的不少于0.5kg实验室样品,每批采样总量不少于2kg。5.6样品缩分
将采取的样品迅速混匀,用缩分器或四分法将样品缩分至0.5kg,分装于两个洁净、干燥的并具有磨口的广口瓶或聚乙烯瓶中密封,粘贴标签,并注明:生产厂名称、产品名称、批号、取样日期、采样人姓名。一瓶作实验室样品,一瓶密封保存一个月,以供查检。5.7如果检验结果有一项指标不符合本标准时,应重新自两倍量的采样袋中采取氯化铵样品进行复验,重新检验的结果即使只有一项不符合本标准要求时,则整批氯化铵列为不合格品。5.8如供需双方对产品质量发生异议时,需仲裁,应按国家技术监督局有关规定仲裁。仲裁时,应按本标准规定的检验方法进行仲裁。6包装、标志、贮存和运输
6.1氯化铵包装应按GB8569规定,每袋净重40±0.40或50士0.5kg,平均每袋净重不得低于40或50kg。
6.2氯化铵包装件上应涂刷下列标志:产品名称、总氮含量、商标、产品净重、本标准编号、生产厂名称、批号或生产日期。
6.3氯化铵应贮存干燥通风处,避免雨淋、受潮。215
A1用多聚甲醛解聚后配制
A1.1配制方法
ZB G21 008—90
附录A
甲醛溶液的配制及含量的测定
(补充件)
称取280g多聚甲醛,加800mL水及35mL氨水(试剂),加热溶解,静置1~2d,取上层清液或趁热过滤,然后测定甲醛含量,配制成25%溶液。A1.2醛含量的测定
A1.2.1试剂和溶液
A1.2.1.1无水亚硫酸钠(HG3-1078):1mol/L溶液;称取无水亚硫酸钠126g,精确到0.01g,用水溶解,转移入1000mL容量瓶中,稀释至刻度。A1.2.1.2 硫酸(GB 625):c (
-H2SO.)一1.0mol/L(取四位有效数字),按GB601配制及标定;A1.2.1.3氢氧化钠(GB629):c【NaOH)=0.5mol/L(取四位有效数字),按GB601配制及标定;A1.2.1.4酚酸指示剂(GB10729):1%乙醇溶液,按GB603配制。A1.2.2分析步骤
取50mL亚硫酸钠溶液于250mL锥形瓶中,加4滴酚指示液,用硫酸标准溶液中和至浅红色。用移液管吸取3mL甲醛溶液注入上述溶液中,然后用硫酸标准溶液滴定至溶液呈浅红色,经2min不消失为终点。
A1.2.3结果的表示
甲醛含量%,按式(A1)计算:
c ·VX 0. 030 03
式中:c-
硫酸标准溶液的浓度,mol/L;
V滴定时用去硫酸标准溶液的体积,mL;V,——取甲醛溶液的体积,mL;0.03003-与1.00mL硫酸标准溶液[c-(Al)
-H2SO)=1.000mol/L)相当的以克表示的甲醛的质量。A2用工业甲醛溶液或试剂甲醛溶液蒸馏后配制A2.1配制方法
取工业甲醛溶液(GB9009)和试剂甲醛溶液(GB685)于蒸馏瓶中,逐渐升温不超过96℃,分馏至甲醛溶液中甲醇含量约1%后停止加热,将剩余溶液加水稀释至25%的甲醛溶液(若出现聚甲醛,可加热使其溶解),然后测定甲醛含量和甲醛中甲醇的含量。A2.2甲醛含量的测定
与A1.2相同。
A2.3甲醛溶液中甲醇含量的测定将配制成25%的甲醛溶液倒入100mL量筒中,将密度计放入其中,测定其密度值,根据表3判断甲醛溶液中的甲醇含量。
小提示:此标准内容仅展示完整标准里的部分截取内容,若需要完整标准请到上方自行免费下载完整标准文档。

标准图片预览:





- 其它标准
- 热门标准
- 国家专业标准(ZB)
- ZBG51071-1987 X98-11、X98-14缩醛烘干胶液
- ZBX10008-1986 甜酱渍菜生产工艺通用规程 酱乳黄瓜
- ZBG52002-1987 X-3过氯乙烯漆稀释剂
- ZBT31041.7-1988 中间固定式双管夹片
- ZBY93001-1989 压滤机
- ZB/TJ36018-1990 盐浴硫氮碳共渗
- ZBX66024-1987 酿造酱油原料、半成品、副产品检验方法 采样方法及检验规则
- ZBJ55004-1987 钢球研磨机 制造与验收技术要求
- ZBJ47004.16-1985 建筑(泥瓦)工具 打砖刀
- ZBK15010-1987 H30-12环氧酯烘干绝缘漆
- ZBX74007-1990 糖水苹果罐头
- ZBX74008-1990 糖水海棠罐头
- ZBX66034-1987 酿造酱油原料、半成品、副产品检验方法 水溶性物的样品制备
- ZBJ55005-1987 钢球研磨机 精度
- ZBG51015-1987 T06-5铁红、灰酯胶底漆
- 行业新闻
请牢记:“bzxz.net”即是“标准下载”四个汉字汉语拼音首字母与国际顶级域名“.net”的组合。 ©2009 标准下载网 www.bzxz.net 本站邮件:bzxznet@163.com
网站备案号:湘ICP备2023016450号-1
网站备案号:湘ICP备2023016450号-1