- 您的位置:
- 标准下载网 >>
- 标准分类 >>
- 通信行业标准(YD) >>
- YD/T 1135-2001 数字数据网在(DDN)节点机技术要求及测试方法
标准号:
YD/T 1135-2001
标准名称:
数字数据网在(DDN)节点机技术要求及测试方法
标准类别:
通信行业标准(YD)
标准状态:
现行-
发布日期:
2001-05-25 -
实施日期:
2001-11-01 出版语种:
简体中文下载格式:
.rar.pdf下载大小:
779.31 KB
点击下载
标准简介:
标准下载解压密码:www.bzxz.net
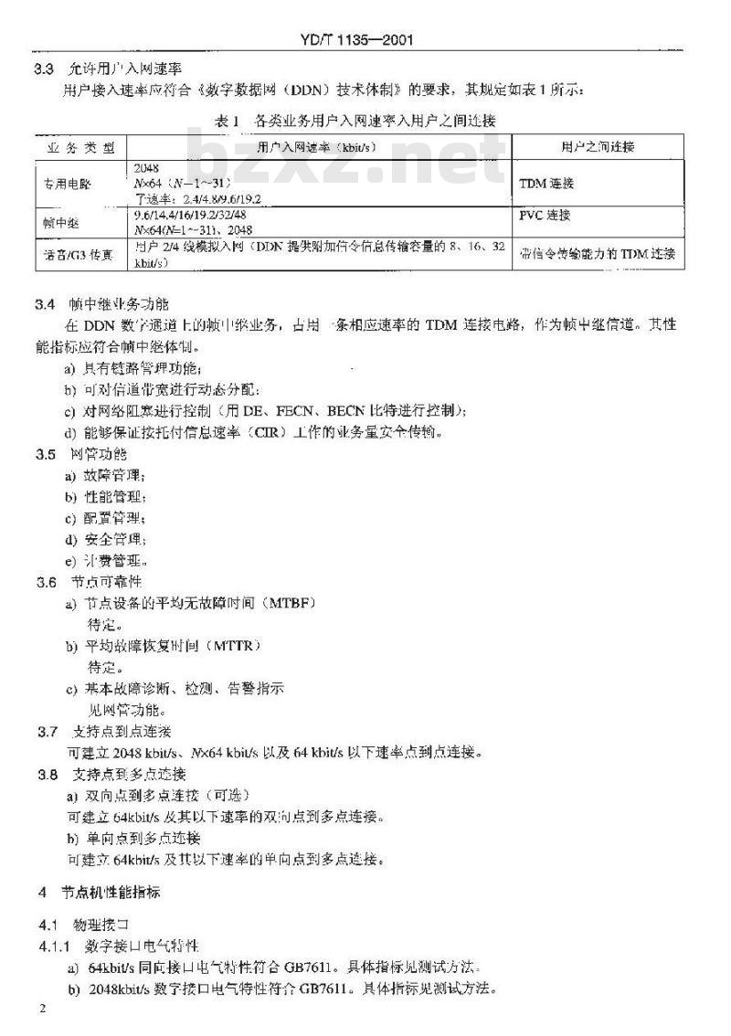
本标准规定了数字数据网(DDN)节点机的主要功能和性能的指标要求及测试方法。本标准适用于具有数字通道及2M bit/s速率数字接口的交叉连接及复用的网络。 YD/T 1135-2001 数字数据网在(DDN)节点机技术要求及测试方法 YD/T1135-2001
标准图片预览:





- 热门标准
- 通信行业标准(YD)
- YD/T1684-2007 数字蜂窝移动通信网点对点短消息业务计费技术要求和检测方法
- YDC029-2003 电信设备和系统的高低频电磁兼容性改善技术要求
- YD/T1307-2004 800MHz CDMA 数字蜂窝移动通信网无线智能网(WIN)阶段1:接口测试方法
- YD/T1108-2001 CDMA 数字蜂窝移动通信网无线同步双模(GPS/GLONASS)接收机性能要求及与基站间接口技术规范
- YD/T1319-2004 通信电缆 —— 无线通信用 50Ω 泡沫聚乙烯绝缘编织外导体射频同轴电缆
- YD/T206.4-1997 架空通信线路铁件交叉支架
- YD/T1344-2005 IPv6 地址结构协议 —— IPv6 无状态地址自动配置
- YD/T2068.3-2010 2GHz TD-SCDMA 数字蜂窝移动通信网多媒体广播系统(TD-MBMS)网络管理技术要求(第一阶段) 第3部分:基于 CORBA 技术的网络资源模型设计
- YD/T1875-2009 800MHz/2GHz cdma2000 数字蜂窝移动通信网设备测试方法传统终端域(LMSD)移动交换子系统
- YD/T1763.3-2008 TD-SCDMA/WCDMA 数字蜂窝移动通信网通用用户识别模块(USIM)与终端间 Cu 接口测试方法 第3部分:通用用户识别模块应用工具箱(USAT)特性
- YD/T2941.2-2015 会话初始协议与传统网络协议互通的测试方法 第2部分:SIP和BICC互通
- YD/T1049-2000 800MHz CDMA 数字蜂窝移动通信网设备总测试规范:交换子系统部分
- YD/T1456.2-2006 900/1800MHz TDMA 数字蜂窝移动通信网业务交换点(SSP)设备测试方法(CAMEL3) 第2部分分组域(PS)
- YD/T1688.3-2011 xPON 光收发合一模块技术条件 第3部分:用于 GPON 光线路终端/光网络单元(OLT/ONU)的光收发合一模块
- YD/T1374.7-2007 2GHz TD-SCDMA/WCDMA 数字蜂窝移动通信网 lu 接口技术要求(第二阶段) 第7部分:服务区广播协议(SABP)
- 行业新闻
请牢记:“bzxz.net”即是“标准下载”四个汉字汉语拼音首字母与国际顶级域名“.net”的组合。 ©2025 标准下载网 www.bzxz.net 本站邮件:bzxznet@163.com
网站备案号:湘ICP备2025141790号-2
网站备案号:湘ICP备2025141790号-2