【通信行业标准(YD)】 2GHz TD-SCDMA数字蜂窝移动通信网多媒体广播系统无线接入子系统设备测试方法(第一阶段)
本网站 发布时间:
2024-06-28 01:54:20
- YD/T1796-2008
- 现行
- 点击下载此标准
标准号:
YD/T 1796-2008
标准名称:
2GHz TD-SCDMA数字蜂窝移动通信网多媒体广播系统无线接入子系统设备测试方法(第一阶段)
标准类别:
通信行业标准(YD)
标准状态:
现行-
发布日期:
2008-01-01 -
实施日期:
2008-06-01 出版语种:
简体中文下载格式:
.rar.pdf下载大小:
401.14 KB
点击下载
标准简介:
标准下载解压密码:www.bzxz.net
YD/T 1796-2008 2GHz TD-SCDMA数字蜂窝移动通信网多媒体广播系统无线接入子系统设备测试方法(第一阶段) YD/T1796-2008
部分标准内容:
ICS 33 070 99
中华人民共和国通信行业标准
YD/T 1796-2008
2GHzTD-SCDMA数字蜂窝移动通信网多媒体广播系统无线接入子系统设备测试方法(第一阶段)
Test Methods for RAN Equipment of 2GHz TD-SCDMA DigitalCellular Mobile Communication NetworkMBMS System(TD-MBMS) (Phase 1)2008-04-15发布
2008-06-01实施
中华人民共和国工业和信息化部发布前言·
1范围
2规范性引用文件·
3缩略语·
4概述·
测试内容
測试环境
4.3测试结构说明
4.4测试仪表要求
5RAN基本功能测试·
5.1组网要求
5.2TD-MBMS系统配置
5.3TD-MBMS业务
5.4无线承载类型
5.5ub接口共享
YD/T 1796-2008
YD/T1796-2008
本标准是2GHzTD-SCDMA数字峰窝移动通信网多媒体广播系统系列标准之一。该系列标准的名称及结构如下:
1)2GHzTD-SCDMA数字蜂窝移动通信网多媒体广播系统总体技术要求(第一阶段)YD/T1781.1-2008第【部分:技术要求:YD/T1781.2-2008第2部分:RRC协议的ASN.1:YDT1781.3-2008第3部分:NBAP协议的ASN.1。2)YD门1782-20082GHzTD-SCDMA数字蜂窝移动通信网多媒体广播系统无线接入子系统设备技术要求(第一阶段)
3)YD/T1796-20082GHzTD-SCDMA数字蜂窝移动通信网多媒体广播系统无线接入子系统设备测试方法(第一阶段)
4)YD/T1797-20082GHzTD-SCDMA数字蜂度移动通信网多媒体广播系统核心网设备技术要求(第一阶段)
5)YD/T1798-20082GHzTD-SCDMA数字蜂窝移动通信网多媒体广播系统核心网设备测试方法(第一阶段)
6)YD/T1783-20082GHzTD-SCDMA数字蜂窝移动通信网多媒体广播系统终端设备技术要求(第一阶段)
7)YD/T1784-20082GHzTD-SCDMA数字蜂窝移动通信网多媒体广播系统终端设备测试方法(第一阶段)
本标准与YD/T1782-20082GHzTD-SCDMA数字蜂窝移动通信网多媒体广播系统无线接入子系统设备技术要求(第一阶段)》配套使用。本标准主要参考了3GPPR7版本国际上相关技术规定,并根据我国网络的实际业务和功能需要而制定的。
随着技术的发展,还将制定后续的相关标准。本标准由国通信标准化协会提出并归口。本标准起草单位:信息产业部电信研究院、鼎桥通信技术有限公司、上海贝尔尔卡特股份有限公司本标准主要起草人:徐菲、王浩然、胡海宁1
2GHZTD-SCDMA数字蜂窝移动通信网YD/T 1796-2008
多媒体广播系统无线接入子系统设备测试方法(第一阶段)1范围
本标准规定了2CHzTD-SCDMA数字蜂窝移动通信网多媒体广播系统无线网络子系统(RNS)相关功能和性能的测试内容、环境及无线接入了系统的基本功能如组网要求,系统配置、业务等的测试方法。本标准适用于2GHzTD-SCDMA数字蜂离移动通信网中多媒体广播系统中的无线接入网络设备2规范性引用文件
下列文件中的条款通过本标准中的引用而成为本标准的条款。凡是注日期的引用文件,其随后所有的修改单(不包括劫误的内容)或修订版均不适用丁本标准。然而,鼓励根据本标准达成协议的各方研究是否可使用这些文件的最新版本。凡是不注日期的用文件,其最新版本适用于本标准。YD/T1783-2008《2GHzTD-SCDMA数字峰窝移动通信网多媒体播系统(TD-MBMS)终端设备技术要求(第一阶段》》
3缩略语
下列缩略语适用于本标准。
CCTrCH
Broadcast Channel
Common Control Physical ChannelCuxled Cornposite Transport ChannelCode Division Multiple AccessDedicated Physical Channel
Downlink Pilut Time Slot
Dawnlink Pilot Channel
Electronic Program Guide
Forward Access Channel
Frequency Division Duplex
Forward Error Correction
Fast Physical Access ChannelGateway GPRS Supporting NodeGuard Period
MBMS Point-to-Multipoint Contrul ChannelMBMSNotification Indicator Channel广播信道
公共控制物理信道
编码组合传输信道
码分多址接入
专用物理信道
下行导懒时隙
下行导频信道
电子节目指南
前向接入信道
频分双工
前向纠错
快速物理接入信道
网关GPRS支持节点
保护问隔
MBMS点到多点控制信道
MBMS通知指尔信道
MBMsPoint-to-MutipointSchedulingChanneMBMS点到多点调度信道
MBMS Point-to-Multipoint Traffic ChannelMBMS点到多点业务信道
YD/T 1796-2008
P-CCPCH
S-CCPCH
TD-MBMS
TD-SCDMA
4.1测试内容
MultimediaBroadcastMulticastServiceMBMsOveraSingleFrequencyNetworkPrimaryCCPCH
Paging Channel
Physical Downlink Shared ChannelProtocol Data Unit
Page Indicator Chainel
Physical RandomAccess ChannelPoint-to-Point
Point-tr-Multi Point
Radio Access Bearer
Random Access Channel
Radio Access Netwark
Radio Bearer
Radio Network Controller
Radio Network Subsystem
Radi Resource Connectian
Radio Link Control
Resource Unit
Secondary CCPCH
Serving GPRS Support Node
TD-SCDMA Multimedia BroadcastingTime Division Duplex
Tine Division Multiple AccessTime Division Synchronous CDMAUser.Equipment
Uplink Pilot Tine SIat
Uplink Pilot Channel
Union Timeslot Network
多媒体广播组播业务
单频网方式承载MBMS业务
主CCPCH
寻呼信道
物理下行共享信道
协议数据单元
寻呼指示信道
物理随机接入信道
点到点
点到多点
无线接入承载
随机接入信道
无线接入子系统
无线承载
无线网络控制器
无线网络子系统
无线资源逆接
无线链路控制
资源单元
辅助CCPCH
服务GPRS支持节点
TD-SCDMA多媒体广播业务
时分双工
时分多址接入
时分同步CDMA
用户设备
上行导频时隙
上行导频信道
同时隙网
RNS设备测试内容包括:当RNS设备支持TD-MIBMS功能时,RNC和NodeB应具备的基本功能。各项测试均应符合YD/T1783-20082GHzTD-SCDMA数字蜂窝移动通信网多媒体广播系统(TD-MBMS)终端设备技术要求(第一阶段)》的要求。4:2测试环境
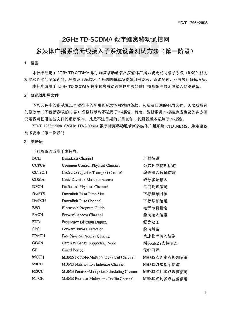
测试环境配置如图1所示。
蓝测较表()
监测仅要(lub)
随测恢表(n)
图1UTRAN设备测试组网图
Y(G)MSCYLR
用于接口监视的协议测试仪可以连接在Iub、Iu接口上,监测并分析记录接口数据。YD/T 1796-2008
图1中,NodeB或RNC为被测设备,其余设备,包括MSC/VLR、HLR/AuC、SGSN、GGSN和UE为配套设备。
4.3测试结构说明
在进行设备测试之前,要求完成测试环境数据的设置。所有NodeB都应放置在同一机房或临近机房内,各TRX功率调至最低,能够关闭功放时应关闭功放,天线以假负载替代或采用低增益的天线。通过调整假负载或天线位置,使各小区形成连续覆盖。4.4测试仪表要求
4.4.1协设测试议
4.4.1.1消息监测
支持UMTSIu、Iub、Uu等接口的各层协议栈的解码可以精确到位域级别。支持的协议包括NBAP、RANAP以及RRC等。
4.4.1.2模拟和仿真测试(可选)可以模拟UMTS标准定义的各设备结点(如NodeB、RNC、CN等),用以辅助进行功能测试。支持Iu、Iub接口上各层协议的模拟仿真测试。4.4.2测试移动台
可连接计算机记录川显示移动台发送和接收的信令序列。3
YD/T 1796-2008
5RAN基本功能测试
5.1组网要求
测试编号:5.1.1
测试项目:UTN纽网方式
测试分项:UTN时隙在主载波
测试系件:
a)RNC和NodeBT作正常:
b)系统侧按上下行时隙比例为2:4配置;c)UE处+空闲模式
测试步骤:
1)把UTN时隙配在载波的TS3;
2)系统在相应的UTN时隙:启动MBMS业务;3)把UTN时隙配置在主裁波的TS4时隙,启动新的MBMS业务43把UTN时隙配置在主载波的TS5时隙,启动新的MBMS业务预期结果:
a)终端可以正常驻留在该小区:b)UTN时隙_上的MBMS业务可以被终端正常接收测试编号:5.12
测试项目:UTN组网方式
测试分项:UTN时隙在辅载波
测试条件:
a)RNC和NodeB工作正常;
b)系统侧按上下行时隙比例为2:4配置c)UE处于空闲模式
测试步骤:
1)把UTN时隙配在辅载波的TS3;2)系统在相应的UTN时隙,启动MBMS业务:3)把UTN时隙配在辅载波的TS4时,重复步骤2);4)把UTN时隙配在辅载波的TS5时隙,重复步骤2)预期结果:
a)终端可以正常驼留在该小x:b)UTN时隙F.的MBMS业务可以被终端正常接收测试编号:5.1.3
测试项目:UTN组网方式
测试分项:MBMS业务利I非MBMS业务(语音业务)占用主载波的不同时隙测试条件:
a)RNC和NodeB工作正常:
b)系统侧按上下行时比例为2:4配置:c)UE处于空闲模式
测试步骤:
1)把UTN时隙配在主载波的TS3:2)系统在相应的UTN时隙,启动MBMS业务:3)某一终端A进行语音呼叫,系统将该终端配置在主载波非MBMS时隙上;4)把UTN时隙配在主载波的TS4时隙,重复步骤(2)~(3);5)把UTN时隙配在主载波的TS5时隙,重复步骤(2)~(3)预期结果:
a)终端A的语音业务正常:
b)UTN隙上的MBMS业务可以被终端B止常接收测试编号:5.1.4
测试项目:UTN组网方式
测试分项:MBMS业务和非MBMS业务(HSDPA业务)占用主载波的不同时隙测试条件:
a)RNC和NodeBT作正常;
b)系统侧按上下行时隙比例为2:4配置:c)UE处丁空闲模式
测试步骤:
1)把UIN吋隙配在主载波的TS3:2)HSDPA时隙配在主载波的TS4
3)系统在相应的UTNH时隙,启动MBMS业务:4)把UTN时隙配在:七载波的TS5时隙,重复步骤(2)~(3)预期结果:
YD/T 1796-200B
a)某终端A进行数据通信,系统将该终端配置在主载波的TS4时隙,且终端A的数据业务正常:b)相应UTN时隙上发送的MBMS业务,叫以被终端正常接收YD/T1796-2008
测试编号:5.1.5
测试项目:UTN纽网方式
测试分项:MBMS业务和非MBMS业务(语音业务)占用辅载波的不同时隙测试条件:
a)RNC和NodeB工作正常;
b)系统侧按上下行时隙比例为2:4配置:c)UE处于空闲模式
测试步骤:
1)把UTN时隙配在辅载波的TS3:2)系统在相应的UTN时隙,启动MBMS业务,3)某一终端A进行语音呼叫,系统将该终端配置在辅载波非MBMS时隙上;4)把UTN时隙配在辅载波的TS4时隙,重复步骤(2)(3)5)把UTN时隙配在辅载波的TS5时隙,重复步骤(2)~(3)预期结果:
a)终端A的语音业务正常;
b)UTN时隙工的MBMS业务,可以被终端B正常接收测试编号:5.1.6
测试项目:UTN组网方式
测试分项:MBMS业务和非MBMS业务(HSDPA业务)占用辅载波的不同时隙测试条件:
a)RNC和Node B工作正常;
b)系统侧按上下行时隙比例为2:4配置:C)UE处于空闲模式
测试步骤:
1)把UTN时隙配在辅载波的TS3
2)系统在相应的UTN时隙,启动MBMS业务:3)HSDPA时隙配在辅载波的TS4;4)某一终端A进行数据通信,系统将该终端配置在辅载波的TS4时隙5)把UTN时隙配在辅载波的TS5时隙,重复步骤(2)~(4)预期结果:
a)终端A的数据业务正常;
b)UTN时隙上的MBMS业务,可以被终端B正常接收6
测试编号:5.1.7
测试项目:UTN组网式
测试分项:同一MBMS业务所用的UTN时隙采用统一的Midumble码和扰码测试条件:
YD/T1796-2008
a)RNC和Node B工作正常,RNC下配置有两个Node B,其一个Node B下建有两个小区Cell1和Cell2,另一个NodeB下建有小区Cell3:b)系统侧按上下行时隙比例为2:4配置;c)UE处于空闲模式
测试步骤:
1)在Cell1、Cell2和Cell3小区中,均把UTN时隙配在相载波的TS32)系统在这3个小区里相应的UIN时隙,启动MBMS业务:3)3个小区的UTN时隙使用同一个Midamble码和扰码预期结果:
a)UE正常接收MBMS业务:
b)UE在Cell1,Cell2和Cell3移动,可以不问断地接收MBMS业务测试编号:5.1.8(可选)
测试项目:UTN组网方式
测试分项:同一MBMS业务所用的UTN时隙采用与小区相同的的Midamble码和扰码测试条件:
a)RNC和NodeB工作正常,RNC下配置有两个NodeB,其中一个NodeB下建有两个小区Cell1和Cell2另一个NodeB下建有小区Cell3:b)系统侧按上下行时隙比例为2:4配置;c)UE处丁空闲模式
测试步骤:
1)在Cell1,Cell2和Cell3小区中,均把UTN时隙配在相同载波的TS3:2)系统在这3个小区里相应的UTN时隙:启动MBMS业务:3)UTN时隙的Midamble码和扰码与小区的Midamble码和扰码相同期结果:
a)UE正常接收MBMS业务;
b)UE在Cell1、Cell2和Cell3移动,可以不问断地接收MBMS业务YD/T 1796-2008
5.2TD-MBMS 系统配置
测试编号:5.2.1
测试项凡:系统配置
测试分项:RAN支持MCCH和MTCH信道测试条件:
a)RNC利INode B工作正常:
b)系统侧接上下行吋隙比例为2:4配置,)UE处于空闲模式
测试步骤:
1)MCCH配置在TSO时隙;
2)MTCH配置在TS3时隙:
3)通过发起COMMONTRANSPORT:CHANNELSETUPREQUEST建立承载MCCH的FACH:4)通过发起COMMONTRANSPORTCHANNELSETUPREQUEST建立承载MBMS业务的FACH预期结果:
信道配置正常
测试编号:5.2.2
测试项目:系统配置
测试分项:支持MBMS相关控制信息的发送测试条件:
a)RNC和INode B工作正常;
b)系统侧按上下行时隙比例为2:4配置,c)UE处于空闲模式
测试步骤:
1). 系统在SBS发送有关MCCH的消息2)在MCCH信道上,系统发送“MBMSModifiedServicesInformation\、“MBMSUnModifiedServicesInformation\,\ MBMS Common P-T-M RB Informatian\, \ MBMS Curteut Cell P-T-M RB Information*预期结果:
系统发送消息正常
5.3TD-MBMS业务
测试编号:5.3.1
测试项目:TD-MBMS业务
测试分项:MBMS业务开始
测试条件:
a)RNC和NodeB.T.作正常;
b)系统侧的上下行时隙比例配置成2:4:c)UE处-空闲模式
测试步骤:
1)RNC从CN接收到相应的请求:2)RNC通知已经激活了MBMS业务的UEMBMS会话开始信息CF下载标准就来标准下载网
预期结果:
Node B
MBMS Session Suan
MBMSIu信今逆接建立
MBMSIuPS业务承教建定
MEMS Sessiun Start
Respouse
MBMSRAN资测分配
a)RNC在MCCH上遵知UE,MBMS业务的并始b)MBMS业务可以被终端正常接收YD/T 1796-200B
小提示:此标准内容仅展示完整标准里的部分截取内容,若需要完整标准请到上方自行免费下载完整标准文档。
中华人民共和国通信行业标准
YD/T 1796-2008
2GHzTD-SCDMA数字蜂窝移动通信网多媒体广播系统无线接入子系统设备测试方法(第一阶段)
Test Methods for RAN Equipment of 2GHz TD-SCDMA DigitalCellular Mobile Communication NetworkMBMS System(TD-MBMS) (Phase 1)2008-04-15发布
2008-06-01实施
中华人民共和国工业和信息化部发布前言·
1范围
2规范性引用文件·
3缩略语·
4概述·
测试内容
測试环境
4.3测试结构说明
4.4测试仪表要求
5RAN基本功能测试·
5.1组网要求
5.2TD-MBMS系统配置
5.3TD-MBMS业务
5.4无线承载类型
5.5ub接口共享
YD/T 1796-2008
YD/T1796-2008
本标准是2GHzTD-SCDMA数字峰窝移动通信网多媒体广播系统系列标准之一。该系列标准的名称及结构如下:
1)2GHzTD-SCDMA数字蜂窝移动通信网多媒体广播系统总体技术要求(第一阶段)YD/T1781.1-2008第【部分:技术要求:YD/T1781.2-2008第2部分:RRC协议的ASN.1:YDT1781.3-2008第3部分:NBAP协议的ASN.1。2)YD门1782-20082GHzTD-SCDMA数字蜂窝移动通信网多媒体广播系统无线接入子系统设备技术要求(第一阶段)
3)YD/T1796-20082GHzTD-SCDMA数字蜂窝移动通信网多媒体广播系统无线接入子系统设备测试方法(第一阶段)
4)YD/T1797-20082GHzTD-SCDMA数字蜂度移动通信网多媒体广播系统核心网设备技术要求(第一阶段)
5)YD/T1798-20082GHzTD-SCDMA数字蜂窝移动通信网多媒体广播系统核心网设备测试方法(第一阶段)
6)YD/T1783-20082GHzTD-SCDMA数字蜂窝移动通信网多媒体广播系统终端设备技术要求(第一阶段)
7)YD/T1784-20082GHzTD-SCDMA数字蜂窝移动通信网多媒体广播系统终端设备测试方法(第一阶段)
本标准与YD/T1782-20082GHzTD-SCDMA数字蜂窝移动通信网多媒体广播系统无线接入子系统设备技术要求(第一阶段)》配套使用。本标准主要参考了3GPPR7版本国际上相关技术规定,并根据我国网络的实际业务和功能需要而制定的。
随着技术的发展,还将制定后续的相关标准。本标准由国通信标准化协会提出并归口。本标准起草单位:信息产业部电信研究院、鼎桥通信技术有限公司、上海贝尔尔卡特股份有限公司本标准主要起草人:徐菲、王浩然、胡海宁1
2GHZTD-SCDMA数字蜂窝移动通信网YD/T 1796-2008
多媒体广播系统无线接入子系统设备测试方法(第一阶段)1范围
本标准规定了2CHzTD-SCDMA数字蜂窝移动通信网多媒体广播系统无线网络子系统(RNS)相关功能和性能的测试内容、环境及无线接入了系统的基本功能如组网要求,系统配置、业务等的测试方法。本标准适用于2GHzTD-SCDMA数字蜂离移动通信网中多媒体广播系统中的无线接入网络设备2规范性引用文件
下列文件中的条款通过本标准中的引用而成为本标准的条款。凡是注日期的引用文件,其随后所有的修改单(不包括劫误的内容)或修订版均不适用丁本标准。然而,鼓励根据本标准达成协议的各方研究是否可使用这些文件的最新版本。凡是不注日期的用文件,其最新版本适用于本标准。YD/T1783-2008《2GHzTD-SCDMA数字峰窝移动通信网多媒体播系统(TD-MBMS)终端设备技术要求(第一阶段》》
3缩略语
下列缩略语适用于本标准。
CCTrCH
Broadcast Channel
Common Control Physical ChannelCuxled Cornposite Transport ChannelCode Division Multiple AccessDedicated Physical Channel
Downlink Pilut Time Slot
Dawnlink Pilot Channel
Electronic Program Guide
Forward Access Channel
Frequency Division Duplex
Forward Error Correction
Fast Physical Access ChannelGateway GPRS Supporting NodeGuard Period
MBMS Point-to-Multipoint Contrul ChannelMBMSNotification Indicator Channel广播信道
公共控制物理信道
编码组合传输信道
码分多址接入
专用物理信道
下行导懒时隙
下行导频信道
电子节目指南
前向接入信道
频分双工
前向纠错
快速物理接入信道
网关GPRS支持节点
保护问隔
MBMS点到多点控制信道
MBMS通知指尔信道
MBMsPoint-to-MutipointSchedulingChanneMBMS点到多点调度信道
MBMS Point-to-Multipoint Traffic ChannelMBMS点到多点业务信道
YD/T 1796-2008
P-CCPCH
S-CCPCH
TD-MBMS
TD-SCDMA
4.1测试内容
MultimediaBroadcastMulticastServiceMBMsOveraSingleFrequencyNetworkPrimaryCCPCH
Paging Channel
Physical Downlink Shared ChannelProtocol Data Unit
Page Indicator Chainel
Physical RandomAccess ChannelPoint-to-Point
Point-tr-Multi Point
Radio Access Bearer
Random Access Channel
Radio Access Netwark
Radio Bearer
Radio Network Controller
Radio Network Subsystem
Radi Resource Connectian
Radio Link Control
Resource Unit
Secondary CCPCH
Serving GPRS Support Node
TD-SCDMA Multimedia BroadcastingTime Division Duplex
Tine Division Multiple AccessTime Division Synchronous CDMAUser.Equipment
Uplink Pilot Tine SIat
Uplink Pilot Channel
Union Timeslot Network
多媒体广播组播业务
单频网方式承载MBMS业务
主CCPCH
寻呼信道
物理下行共享信道
协议数据单元
寻呼指示信道
物理随机接入信道
点到点
点到多点
无线接入承载
随机接入信道
无线接入子系统
无线承载
无线网络控制器
无线网络子系统
无线资源逆接
无线链路控制
资源单元
辅助CCPCH
服务GPRS支持节点
TD-SCDMA多媒体广播业务
时分双工
时分多址接入
时分同步CDMA
用户设备
上行导频时隙
上行导频信道
同时隙网
RNS设备测试内容包括:当RNS设备支持TD-MIBMS功能时,RNC和NodeB应具备的基本功能。各项测试均应符合YD/T1783-20082GHzTD-SCDMA数字蜂窝移动通信网多媒体广播系统(TD-MBMS)终端设备技术要求(第一阶段)》的要求。4:2测试环境
测试环境配置如图1所示。
蓝测较表()
监测仅要(lub)
随测恢表(n)
图1UTRAN设备测试组网图
Y(G)MSCYLR
用于接口监视的协议测试仪可以连接在Iub、Iu接口上,监测并分析记录接口数据。YD/T 1796-2008
图1中,NodeB或RNC为被测设备,其余设备,包括MSC/VLR、HLR/AuC、SGSN、GGSN和UE为配套设备。
4.3测试结构说明
在进行设备测试之前,要求完成测试环境数据的设置。所有NodeB都应放置在同一机房或临近机房内,各TRX功率调至最低,能够关闭功放时应关闭功放,天线以假负载替代或采用低增益的天线。通过调整假负载或天线位置,使各小区形成连续覆盖。4.4测试仪表要求
4.4.1协设测试议
4.4.1.1消息监测
支持UMTSIu、Iub、Uu等接口的各层协议栈的解码可以精确到位域级别。支持的协议包括NBAP、RANAP以及RRC等。
4.4.1.2模拟和仿真测试(可选)可以模拟UMTS标准定义的各设备结点(如NodeB、RNC、CN等),用以辅助进行功能测试。支持Iu、Iub接口上各层协议的模拟仿真测试。4.4.2测试移动台
可连接计算机记录川显示移动台发送和接收的信令序列。3
YD/T 1796-2008
5RAN基本功能测试
5.1组网要求
测试编号:5.1.1
测试项目:UTN纽网方式
测试分项:UTN时隙在主载波
测试系件:
a)RNC和NodeBT作正常:
b)系统侧按上下行时隙比例为2:4配置;c)UE处+空闲模式
测试步骤:
1)把UTN时隙配在载波的TS3;
2)系统在相应的UTN时隙:启动MBMS业务;3)把UTN时隙配置在主裁波的TS4时隙,启动新的MBMS业务43把UTN时隙配置在主载波的TS5时隙,启动新的MBMS业务预期结果:
a)终端可以正常驻留在该小区:b)UTN时隙_上的MBMS业务可以被终端正常接收测试编号:5.12
测试项目:UTN组网方式
测试分项:UTN时隙在辅载波
测试条件:
a)RNC和NodeB工作正常;
b)系统侧按上下行时隙比例为2:4配置c)UE处于空闲模式
测试步骤:
1)把UTN时隙配在辅载波的TS3;2)系统在相应的UTN时隙,启动MBMS业务:3)把UTN时隙配在辅载波的TS4时,重复步骤2);4)把UTN时隙配在辅载波的TS5时隙,重复步骤2)预期结果:
a)终端可以正常驼留在该小x:b)UTN时隙F.的MBMS业务可以被终端正常接收测试编号:5.1.3
测试项目:UTN组网方式
测试分项:MBMS业务利I非MBMS业务(语音业务)占用主载波的不同时隙测试条件:
a)RNC和NodeB工作正常:
b)系统侧按上下行时比例为2:4配置:c)UE处于空闲模式
测试步骤:
1)把UTN时隙配在主载波的TS3:2)系统在相应的UTN时隙,启动MBMS业务:3)某一终端A进行语音呼叫,系统将该终端配置在主载波非MBMS时隙上;4)把UTN时隙配在主载波的TS4时隙,重复步骤(2)~(3);5)把UTN时隙配在主载波的TS5时隙,重复步骤(2)~(3)预期结果:
a)终端A的语音业务正常:
b)UTN隙上的MBMS业务可以被终端B止常接收测试编号:5.1.4
测试项目:UTN组网方式
测试分项:MBMS业务和非MBMS业务(HSDPA业务)占用主载波的不同时隙测试条件:
a)RNC和NodeBT作正常;
b)系统侧按上下行时隙比例为2:4配置:c)UE处丁空闲模式
测试步骤:
1)把UIN吋隙配在主载波的TS3:2)HSDPA时隙配在主载波的TS4
3)系统在相应的UTNH时隙,启动MBMS业务:4)把UTN时隙配在:七载波的TS5时隙,重复步骤(2)~(3)预期结果:
YD/T 1796-200B
a)某终端A进行数据通信,系统将该终端配置在主载波的TS4时隙,且终端A的数据业务正常:b)相应UTN时隙上发送的MBMS业务,叫以被终端正常接收YD/T1796-2008
测试编号:5.1.5
测试项目:UTN纽网方式
测试分项:MBMS业务和非MBMS业务(语音业务)占用辅载波的不同时隙测试条件:
a)RNC和NodeB工作正常;
b)系统侧按上下行时隙比例为2:4配置:c)UE处于空闲模式
测试步骤:
1)把UTN时隙配在辅载波的TS3:2)系统在相应的UTN时隙,启动MBMS业务,3)某一终端A进行语音呼叫,系统将该终端配置在辅载波非MBMS时隙上;4)把UTN时隙配在辅载波的TS4时隙,重复步骤(2)(3)5)把UTN时隙配在辅载波的TS5时隙,重复步骤(2)~(3)预期结果:
a)终端A的语音业务正常;
b)UTN时隙工的MBMS业务,可以被终端B正常接收测试编号:5.1.6
测试项目:UTN组网方式
测试分项:MBMS业务和非MBMS业务(HSDPA业务)占用辅载波的不同时隙测试条件:
a)RNC和Node B工作正常;
b)系统侧按上下行时隙比例为2:4配置:C)UE处于空闲模式
测试步骤:
1)把UTN时隙配在辅载波的TS3
2)系统在相应的UTN时隙,启动MBMS业务:3)HSDPA时隙配在辅载波的TS4;4)某一终端A进行数据通信,系统将该终端配置在辅载波的TS4时隙5)把UTN时隙配在辅载波的TS5时隙,重复步骤(2)~(4)预期结果:
a)终端A的数据业务正常;
b)UTN时隙上的MBMS业务,可以被终端B正常接收6
测试编号:5.1.7
测试项目:UTN组网式
测试分项:同一MBMS业务所用的UTN时隙采用统一的Midumble码和扰码测试条件:
YD/T1796-2008
a)RNC和Node B工作正常,RNC下配置有两个Node B,其一个Node B下建有两个小区Cell1和Cell2,另一个NodeB下建有小区Cell3:b)系统侧按上下行时隙比例为2:4配置;c)UE处于空闲模式
测试步骤:
1)在Cell1、Cell2和Cell3小区中,均把UTN时隙配在相载波的TS32)系统在这3个小区里相应的UIN时隙,启动MBMS业务:3)3个小区的UTN时隙使用同一个Midamble码和扰码预期结果:
a)UE正常接收MBMS业务:
b)UE在Cell1,Cell2和Cell3移动,可以不问断地接收MBMS业务测试编号:5.1.8(可选)
测试项目:UTN组网方式
测试分项:同一MBMS业务所用的UTN时隙采用与小区相同的的Midamble码和扰码测试条件:
a)RNC和NodeB工作正常,RNC下配置有两个NodeB,其中一个NodeB下建有两个小区Cell1和Cell2另一个NodeB下建有小区Cell3:b)系统侧按上下行时隙比例为2:4配置;c)UE处丁空闲模式
测试步骤:
1)在Cell1,Cell2和Cell3小区中,均把UTN时隙配在相同载波的TS3:2)系统在这3个小区里相应的UTN时隙:启动MBMS业务:3)UTN时隙的Midamble码和扰码与小区的Midamble码和扰码相同期结果:
a)UE正常接收MBMS业务;
b)UE在Cell1、Cell2和Cell3移动,可以不问断地接收MBMS业务YD/T 1796-2008
5.2TD-MBMS 系统配置
测试编号:5.2.1
测试项凡:系统配置
测试分项:RAN支持MCCH和MTCH信道测试条件:
a)RNC利INode B工作正常:
b)系统侧接上下行吋隙比例为2:4配置,)UE处于空闲模式
测试步骤:
1)MCCH配置在TSO时隙;
2)MTCH配置在TS3时隙:
3)通过发起COMMONTRANSPORT:CHANNELSETUPREQUEST建立承载MCCH的FACH:4)通过发起COMMONTRANSPORTCHANNELSETUPREQUEST建立承载MBMS业务的FACH预期结果:
信道配置正常
测试编号:5.2.2
测试项目:系统配置
测试分项:支持MBMS相关控制信息的发送测试条件:
a)RNC和INode B工作正常;
b)系统侧按上下行时隙比例为2:4配置,c)UE处于空闲模式
测试步骤:
1). 系统在SBS发送有关MCCH的消息2)在MCCH信道上,系统发送“MBMSModifiedServicesInformation\、“MBMSUnModifiedServicesInformation\,\ MBMS Common P-T-M RB Informatian\, \ MBMS Curteut Cell P-T-M RB Information*预期结果:
系统发送消息正常
5.3TD-MBMS业务
测试编号:5.3.1
测试项目:TD-MBMS业务
测试分项:MBMS业务开始
测试条件:
a)RNC和NodeB.T.作正常;
b)系统侧的上下行时隙比例配置成2:4:c)UE处-空闲模式
测试步骤:
1)RNC从CN接收到相应的请求:2)RNC通知已经激活了MBMS业务的UEMBMS会话开始信息CF下载标准就来标准下载网
预期结果:
Node B
MBMS Session Suan
MBMSIu信今逆接建立
MBMSIuPS业务承教建定
MEMS Sessiun Start
Respouse
MBMSRAN资测分配
a)RNC在MCCH上遵知UE,MBMS业务的并始b)MBMS业务可以被终端正常接收YD/T 1796-200B
小提示:此标准内容仅展示完整标准里的部分截取内容,若需要完整标准请到上方自行免费下载完整标准文档。
标准图片预览:





- 热门标准
- 通信行业标准(YD)
- YD/T2573-2017 代替 YD/T 2573-2013 LTE FDD 数字蜂窝移动通信网基站设备技术要求(第一阶段)
- YD/T2786.1-2014 支持多业务承载的 IP/MPLS 网络管理技术要求 第1部分:基本原则
- YD/T2890-2015 基于 LTE 技术的宽带集群通信(B-TrunC)系统接口测试方法(第一阶段)集群核心网到调度台接口
- YD/T1011-1999 数字同步网独立型节点从钟设备技术要求及测试方法
- YD/T823-1996 骨架式通信用室外光缆
- YD/T837.3-1996 铜芯聚烯烃绝缘铝塑综合护套市内通信电缆试验方法 第3部分:机械物理性能试验方法
- YD/T1272.1-2003 光纤活动连接器 第一部分:LC型
- YD/T1642-2007 互联网业务服务质量测试方法
- YD/T1656-2007 采用边界网关协议多协议扩展(BGP-MP)的基于IPv6骨干网的IPv4网络互联(4 over 6)技术要求
- YD/T1669-2007 离网型通信用风/光互补供电系统
- YD/T1745-2008 传送网安全防护检测要求
- YD/T1419.2-2005 接入网用单纤双向三端口光组件技术条件 第2部分:用于基于以太网方式的无源光网络(EPON)光网络单(ONU)的单纤双向三端口光组件
- YDB026-2008 基于ParLayX应用程序接口的企业应用业务的技术要求
- YD/T1803-2008 基于IP多媒体子系统(IMS)的呈现(Presence)业务测试方法(第一阶段)
- YDB034-2009 电信网安全需求
- 行业新闻
请牢记:“bzxz.net”即是“标准下载”四个汉字汉语拼音首字母与国际顶级域名“.net”的组合。 ©2025 标准下载网 www.bzxz.net 本站邮件:bzxznet@163.com
网站备案号:湘ICP备2025141790号-2
网站备案号:湘ICP备2025141790号-2