- 您的位置:
- 标准下载网 >>
- 标准分类 >>
- 建筑工业行业标准(JG) >>
- JG/T 155-2003 电动平开、推拉围墙大门
- 标准号: - JG/T 155-2003
- 标准名称: - 电动平开、推拉围墙大门
- 标准类别: - 建筑工业行业标准(JG)
- 英文名称: Electric swing and sliding fence gates
- 标准状态: 现行
- 
          	发布日期: 2003-10-16
- 
		 实施日期: 2003-12-01
- 出版语种: 简体中文
- 下载格式: .rar.pdf
- 下载大小: 455.13 KB
 标准简介/下载
标准简介/下载点击下载
标准简介:
										 标准下载解压密码:www.bzxz.net
					 					 
						 
	        
	      本标准根据GB/T 1.1 -2000《标准化工作导则 第1部分:标准的结构和编写规则》和GB/T 1.2- 2002《标准化工作导则 第2部分:标准中规范性技术要素内容的确定方法》的规定编制.本标准为首次发布。本标准规定了电动平开及推拉围墙大门的分类和标记、要求、检验方法、检验规则、标志、包装、运输、贮存等内容,适用于工业与民用建筑用电动平开、推拉围墙大门,其他场所用电动平开、推拉大门可参照使用。 JG/T 155-2003 电动平开、推拉围墙大门 JG/T155-2003
 标准内容
标准内容部分标准内容:
					
					JG/T155—2003
本标根据GB/T1.1一2000《标推化工作导则第1部分:标准的结构和编写规则》和GB/T1.2一2002《标准化工作导则第2部分:标准中规范性技术要素内容的确定方法》的规定编制。本标准由建设部标准定额研究所提出。本标准由建设部建筑制品与构配件产品标准化技术委员会归口。本标起草单位:河北省建设厅、许继集团河南昌威机械设备有限公司、河北省廊坊市安韩五金门窗厂。
本标准主要起草人:王志强、杜松献、李同泽、余诚、韩智深、丁长银、赵长海、赵占明。本标准为首次发布。
1范围
电动平开、推拉围墙大门
JG/T 155-2003
本标准规定了电动平开、推拉围墙大门的分类和标记、要求、检验方法、检验规则、标志、包装、运输贮存等内容。
本标准适用于工业与民用建筑用电动平开、推拉围墙大门,其他场所用电动平开、推拉大门可参照使用。
2规范性引用文件
下列文件中的条款通过本标准的引用而成为本标准的条款。凡是注日期的引用文件,其随后所有的修改单(不包括勘误的内容)或修订版均不适用于本标准,然而,鼓励根据本标准达成协议的各方研究是否可使用这些文件的最新版本。凡是不注日期的引用文件,其最新版本适用于本标准。GB/T191—2000包装储运图示标志GB/T4942.2—1993低压电器外壳防护等级GB/T13384—2001机电产品包装通用技术条件JG/T3052—1998电动开门机
3分类和标记
3.1分类及代号
3.1.1按开启形式分
a)电动平开围墙大门,用DPM表示;b)电动推拉围墙大门,用 DTM表示。3.1.2按门扇数量分
a)单扇,用1表示;
b)双扇,用2表示。
3.1.3按开启方向分(以外视为准)a)左开,用Z表示;
b)右开,用Y表示。
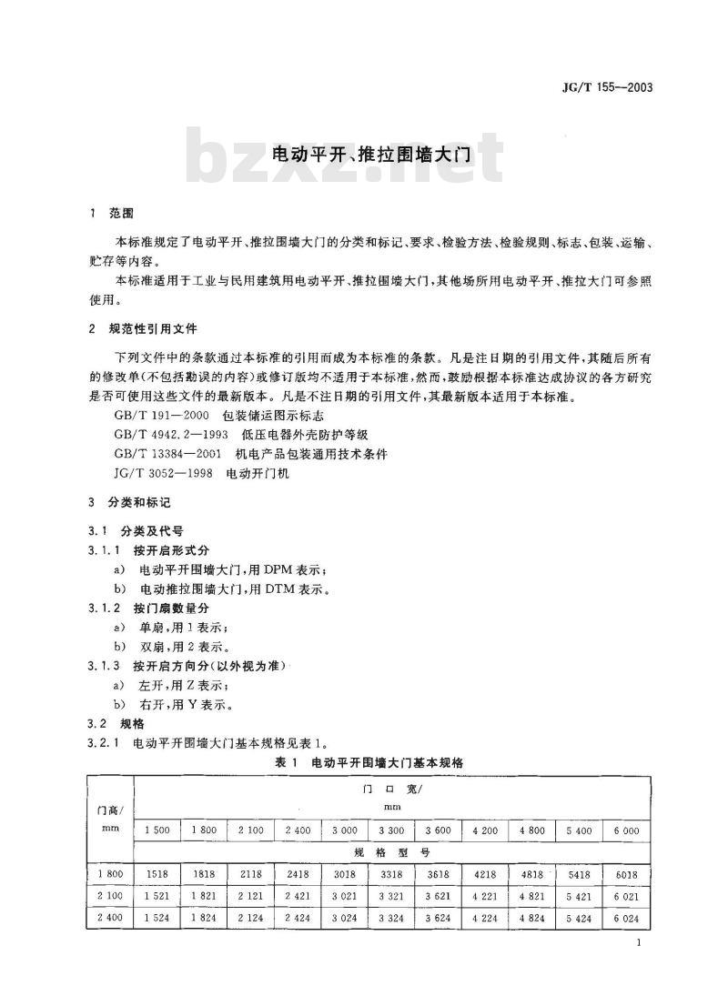
3.2规格
电动平开围墙大门基本规格见表1。3.2. 1
表1电动平开围墙大门基本规格
门口時宽/
门高/
规格型
JG/T 155—2003
电动推拉围墙大门基本规格见表2。表2电动推拉围墙大门基本规格
门口宽/
门高/
3.2. 3. 1
产品代号表示方法
3.2.3.2示例
1200015000
12015|15015
110 818
115018
门扇数量(按3.1.2)
开启方向(按3.1.3)
产品规格(按表1、表2)
一产品代号(按3.1.1)
1202115021
示例1:KPM-4221-2,电动平开围墙大门,门洞宽为4200mm,门扇高为2100mm,双扇。15024
示例2:DTM-4218-Y1,电动推拉围墙大门,门洞宽为4200mm,门扇高为1800mm,右开,单扇。4要求
4.1使用条件
4.1.1正常工作条件
周围环境温度:—25℃~50℃;a)
周围环境相对湿度:≤90%;
大气压力:86kPa~106kPa;
电源电压:额定电压×(1士10%)V;d)
使用场所无严重腐蚀的介质。
特殊工作条件
当工作条件不符合本标准规定时,由用户和制造厂协商解决。4.2材料、开门机和配件免费标准下载网bzxz
4.2.1材料
4.2.1.1门体材料宜采用不锈钢型材、碳钢型材或强度相当的其他型材,并应符合相关标准规定2门体材料为不锈钢型材时,壁厚应不小于1.0mm;门体材料为碳钢型材时,壁厚应不小于4. 2. 1. 2
3 mm。
开门机和配件
JG/T155—2003
开门机功率和相应电气配件应与围墙大门的规格相匹配,并应符合JG/T3052和有关标准规定。4.3零、组件表面处理
围墙大门所用的零、组件,除不锈钢或耐腐蚀材料外,均应进行防腐处理。4.4装配
4.4.1围墙大门各焊、铆、螺接部位应牢固可靠,不准有开焊,断裂和松动现象。4.4.2门体组装尺寸偏差应符合表3规定。表3尺寸偏差
门体宽度尺寸偏差
门体两对角线长度差
门体高度尺寸偏差
门体相邻构件交角平面高低差
4.5外观
>6 000
>6 000
单位为毫米
技术要求
4.5.1围墙大门装饰表面应光洁而无毛刺、腐蚀、斑痕和明显划伤、擦伤和锤痕。4.5.2围墙大门相邻构件着色表面应均勾一致而无明显色差。4.6性能
4.6.1电压波动时工作性能
围墙大门的电源电压在额定电压士10%的情况应能正常工作。4.6.2运行、锁闭和离合性能
推拉围墙大门应有导正装置,平开围墙大门应有防坠扇装置。大门应启闭灵活,运行平稳,无异常噪声,锁闭机构自锁和离合器应灵活可靠。4.6.3运行速度
推拉围墙大门运行速度为0.15m/s~0.25m/s;平开围墙大门运行速度为7/s~11°/s。4.6.4手动离合性能
围墙大门在切断电源时,应能用手力启闭,且手动离合器操作灵活,动作准确,启闭力应不大于200N。
4.6.5遥控距离
配有遥控装置时,遥控距离应不小于30m。4.6.6行程限位性能
行程开关应灵敏可靠,围墙大门在运行过程中,当到达止动状态时,应能自动停止运行。4.7电器安全
4.7.1开门机外壳防护等级
开门机外壳防护等级按GB/T4942.2的规定应不低于IP34。4.7.2接地保护措施
电气安装应有可靠的接地保护。4.7.3绝缘电阻检验
在正常条件下,带电体与非带电体之间的绝缘电阻应不小于200M2。4.7.4抗电强度
围墙大门的带电主回路与金属壳之间应能承受50Hz、1.5kV的交流电压,历时1min,应无击穿3
JG/T 155--2003
和闪烁现象。
4.8工作寿命
围墙大门在正常工作条件下,以开门、关门为一个循环,其工作寿命不少于10万次。5试验方法
5.1试验条件
除特殊规定外,般试验条件如下:a)环境温度:15℃~~35℃;
b)相对湿度:45%~75%;
c)大气压力:86 kPa~106 kPa。5.2材料开门机和配件检验
用卡尺检查材料厚度,并检查材质证明和开门机与配件合格证是否齐全有效,必要时可对材料和开门机与配件主要性能进行复验。5.3表面处理、装配及外观质量检验用卷尺、塞尺、卡尺及目测等方法进行检验。5.4电压波动时工作性能试验
用调压器调节电源电压,将其在额定电压士10%的范围内波动,观察围墙大门能否正常工作。5.5运行、锁闭和离合性能检验
检查推拉围墙大门有无导正装置或平开围墙大门有无防坠扇装置,然后接通电源,使大门启动运行,观察是否启闭灵活、运行平稳,锁闭和离合是否灵敏可靠。5.6运行速度检验
按动启动按钮,用秒表检查运行时间,并用卷尺检查运行距离,启闭各三次,计算平均速度。5.7手动离合性能检验
脱开离合器,用测力计沿水平方向拉动门体,检查启闭力和各机构是否灵活可靠。5.8遥控距离检验
接通电源,在距大门接收器30m处分别操作发射机上的“开”“关”“停”三键,按键各5次,观察大门动作情况。
5.9行程限位性能检验
用电动方式操作围墙大门,观察门体到达“停止”位置时是否自动停止运行。5.10电器安全
5.10.1开门机外壳防护等级检验按GB/T4942.2的规定进行检验。5.10.2围墙大门接地保护措施检验用目测方法进行检查。
5.10.3绝缘电阻检验
断开电源,用500V兆欧表测量电源输人端与开门机外壳之间的电阻。5.10.4抗电强度检验
将耐电压测试仪的试验电压初调到规定值的50%,再加到被试产品的电源输人与开门机外壳之间,然后将试验电压从50%规定值增加至规定值,历时不应小于10s,维持1min后迅速平稳下降至零,检查有无击穿和闪烁现象。
5.11工作寿命试验
将与开门机负载相匹配的大门安装于试验场地上,以电动方式,使门体运行至开、关位置,在试验过程中每动作5min后,应间隔15min,不断重复以上过程,并记录动作次数,直至产品出现故障或动作达4
到规定次数,试验过程中充许更换两次易损件。6检验规则
6.1检验类别
产品检验分出广检验和型式检验两种类型。6.1.1出厂检验
JG/T155-—2003
产品须经制造厂质量检验部门检验合格,并签发合格证后方可出厂。出厂检验应在型式检验有效期内进行方可有效。
6.1.2型式检验
有下列情况之一时,应进行型式检验!新产品或老产品转广生产的试制定型鉴定;a)
正常生产后,如结构、材料、工艺有较大改变,可能影响产品性能时;正常生产满四年时;
停产两年后,恢复生产时;
产品出现重大质量责任事故时;e)
国家质量监督机构提出进行型式检验的要求时。f)
6.2检验项目
出厂检验和型式检验项目见表4。4出厂和型式检验项目
开门机和配件
表面处理
尺寸偏差
外观质量
电压波动时工作性能
运行、锁闭和离合性能
运行速度
手动离合性能
遥控距离
行程限位性能
开门机外壳防护等级
接地保护
绝缘电阻
抗电强度
工作寿命
注:为检验项目,×为不检验项目。技术要求条文
试验方法条文
型式检验
出厂检验
JG/T155-2003
6.3抽样方法
6.3.1出厂检验:逐套检验。
6.3.2型式检验:从出厂检验合格的一批产品中采用二次抽样方法,第一次抽样数量为一套,若不合格,进行第二次抽样,第二次抽样数量为两套。6.4判定原则
6.4.1出厂检验中,若出现一项不合格,则应返修,返修后重新对不合格项进行检验。若仍不合格,则判为不合格品。
6.4.2型式检验中,若出现电气安全性能不合格,则该次型式检验不合格;若其他项目出现不合格,则应在同一批产品中加倍抽取样品,对不合格项进行检验,若仍不合格,则该次型式检验判为不合格。7标志、包装、运输、贮存
7.1标志
产品应在显著位置固定铭牌,其内容包括:a)生产企业名称或商标;
b)产品型号及名称;
制造日期及出厂编号、标准代号。c)
7.2包装
7.2.1产品的包装型式由供需双方商定7.2.2远途运输时,宜用包装箱包装,其包装方法和标识应分别符合GB/T13384和GB/T191的有关规定。
产品的包装箱内应随带下列文件:7.2.3元
产品合格证;
b)产品安装使用说明书;
产品装箱单;
d)其他有关技术文件。
7.3运输
7.3.1产品在运输工具上应合理放置并固定牢靠,还应有防护措施。7.3.2产品装卸时应轻抬轻放,避免磕碰、划伤,严禁抛摔。7.4贮存
包装好的产品应按产品实际工作状态存放在干燥且周围空气中不含有腐蚀性及爆炸性气体的场所,并应有防潮、防雨、防晒、防腐等措施。6
小提示:此标准内容仅展示完整标准里的部分截取内容,若需要完整标准请到上方自行免费下载完整标准文档。
	 
	        
	      本标根据GB/T1.1一2000《标推化工作导则第1部分:标准的结构和编写规则》和GB/T1.2一2002《标准化工作导则第2部分:标准中规范性技术要素内容的确定方法》的规定编制。本标准由建设部标准定额研究所提出。本标准由建设部建筑制品与构配件产品标准化技术委员会归口。本标起草单位:河北省建设厅、许继集团河南昌威机械设备有限公司、河北省廊坊市安韩五金门窗厂。
本标准主要起草人:王志强、杜松献、李同泽、余诚、韩智深、丁长银、赵长海、赵占明。本标准为首次发布。
1范围
电动平开、推拉围墙大门
JG/T 155-2003
本标准规定了电动平开、推拉围墙大门的分类和标记、要求、检验方法、检验规则、标志、包装、运输贮存等内容。
本标准适用于工业与民用建筑用电动平开、推拉围墙大门,其他场所用电动平开、推拉大门可参照使用。
2规范性引用文件
下列文件中的条款通过本标准的引用而成为本标准的条款。凡是注日期的引用文件,其随后所有的修改单(不包括勘误的内容)或修订版均不适用于本标准,然而,鼓励根据本标准达成协议的各方研究是否可使用这些文件的最新版本。凡是不注日期的引用文件,其最新版本适用于本标准。GB/T191—2000包装储运图示标志GB/T4942.2—1993低压电器外壳防护等级GB/T13384—2001机电产品包装通用技术条件JG/T3052—1998电动开门机
3分类和标记
3.1分类及代号
3.1.1按开启形式分
a)电动平开围墙大门,用DPM表示;b)电动推拉围墙大门,用 DTM表示。3.1.2按门扇数量分
a)单扇,用1表示;
b)双扇,用2表示。
3.1.3按开启方向分(以外视为准)a)左开,用Z表示;
b)右开,用Y表示。
3.2规格
电动平开围墙大门基本规格见表1。3.2. 1
表1电动平开围墙大门基本规格
门口時宽/
门高/
规格型
JG/T 155—2003
电动推拉围墙大门基本规格见表2。表2电动推拉围墙大门基本规格
门口宽/
门高/
3.2. 3. 1
产品代号表示方法
3.2.3.2示例
1200015000
12015|15015
110 818
115018
门扇数量(按3.1.2)
开启方向(按3.1.3)
产品规格(按表1、表2)
一产品代号(按3.1.1)
1202115021
示例1:KPM-4221-2,电动平开围墙大门,门洞宽为4200mm,门扇高为2100mm,双扇。15024
示例2:DTM-4218-Y1,电动推拉围墙大门,门洞宽为4200mm,门扇高为1800mm,右开,单扇。4要求
4.1使用条件
4.1.1正常工作条件
周围环境温度:—25℃~50℃;a)
周围环境相对湿度:≤90%;
大气压力:86kPa~106kPa;
电源电压:额定电压×(1士10%)V;d)
使用场所无严重腐蚀的介质。
特殊工作条件
当工作条件不符合本标准规定时,由用户和制造厂协商解决。4.2材料、开门机和配件免费标准下载网bzxz
4.2.1材料
4.2.1.1门体材料宜采用不锈钢型材、碳钢型材或强度相当的其他型材,并应符合相关标准规定2门体材料为不锈钢型材时,壁厚应不小于1.0mm;门体材料为碳钢型材时,壁厚应不小于4. 2. 1. 2
3 mm。
开门机和配件
JG/T155—2003
开门机功率和相应电气配件应与围墙大门的规格相匹配,并应符合JG/T3052和有关标准规定。4.3零、组件表面处理
围墙大门所用的零、组件,除不锈钢或耐腐蚀材料外,均应进行防腐处理。4.4装配
4.4.1围墙大门各焊、铆、螺接部位应牢固可靠,不准有开焊,断裂和松动现象。4.4.2门体组装尺寸偏差应符合表3规定。表3尺寸偏差
门体宽度尺寸偏差
门体两对角线长度差
门体高度尺寸偏差
门体相邻构件交角平面高低差
4.5外观
>6 000
>6 000
单位为毫米
技术要求
4.5.1围墙大门装饰表面应光洁而无毛刺、腐蚀、斑痕和明显划伤、擦伤和锤痕。4.5.2围墙大门相邻构件着色表面应均勾一致而无明显色差。4.6性能
4.6.1电压波动时工作性能
围墙大门的电源电压在额定电压士10%的情况应能正常工作。4.6.2运行、锁闭和离合性能
推拉围墙大门应有导正装置,平开围墙大门应有防坠扇装置。大门应启闭灵活,运行平稳,无异常噪声,锁闭机构自锁和离合器应灵活可靠。4.6.3运行速度
推拉围墙大门运行速度为0.15m/s~0.25m/s;平开围墙大门运行速度为7/s~11°/s。4.6.4手动离合性能
围墙大门在切断电源时,应能用手力启闭,且手动离合器操作灵活,动作准确,启闭力应不大于200N。
4.6.5遥控距离
配有遥控装置时,遥控距离应不小于30m。4.6.6行程限位性能
行程开关应灵敏可靠,围墙大门在运行过程中,当到达止动状态时,应能自动停止运行。4.7电器安全
4.7.1开门机外壳防护等级
开门机外壳防护等级按GB/T4942.2的规定应不低于IP34。4.7.2接地保护措施
电气安装应有可靠的接地保护。4.7.3绝缘电阻检验
在正常条件下,带电体与非带电体之间的绝缘电阻应不小于200M2。4.7.4抗电强度
围墙大门的带电主回路与金属壳之间应能承受50Hz、1.5kV的交流电压,历时1min,应无击穿3
JG/T 155--2003
和闪烁现象。
4.8工作寿命
围墙大门在正常工作条件下,以开门、关门为一个循环,其工作寿命不少于10万次。5试验方法
5.1试验条件
除特殊规定外,般试验条件如下:a)环境温度:15℃~~35℃;
b)相对湿度:45%~75%;
c)大气压力:86 kPa~106 kPa。5.2材料开门机和配件检验
用卡尺检查材料厚度,并检查材质证明和开门机与配件合格证是否齐全有效,必要时可对材料和开门机与配件主要性能进行复验。5.3表面处理、装配及外观质量检验用卷尺、塞尺、卡尺及目测等方法进行检验。5.4电压波动时工作性能试验
用调压器调节电源电压,将其在额定电压士10%的范围内波动,观察围墙大门能否正常工作。5.5运行、锁闭和离合性能检验
检查推拉围墙大门有无导正装置或平开围墙大门有无防坠扇装置,然后接通电源,使大门启动运行,观察是否启闭灵活、运行平稳,锁闭和离合是否灵敏可靠。5.6运行速度检验
按动启动按钮,用秒表检查运行时间,并用卷尺检查运行距离,启闭各三次,计算平均速度。5.7手动离合性能检验
脱开离合器,用测力计沿水平方向拉动门体,检查启闭力和各机构是否灵活可靠。5.8遥控距离检验
接通电源,在距大门接收器30m处分别操作发射机上的“开”“关”“停”三键,按键各5次,观察大门动作情况。
5.9行程限位性能检验
用电动方式操作围墙大门,观察门体到达“停止”位置时是否自动停止运行。5.10电器安全
5.10.1开门机外壳防护等级检验按GB/T4942.2的规定进行检验。5.10.2围墙大门接地保护措施检验用目测方法进行检查。
5.10.3绝缘电阻检验
断开电源,用500V兆欧表测量电源输人端与开门机外壳之间的电阻。5.10.4抗电强度检验
将耐电压测试仪的试验电压初调到规定值的50%,再加到被试产品的电源输人与开门机外壳之间,然后将试验电压从50%规定值增加至规定值,历时不应小于10s,维持1min后迅速平稳下降至零,检查有无击穿和闪烁现象。
5.11工作寿命试验
将与开门机负载相匹配的大门安装于试验场地上,以电动方式,使门体运行至开、关位置,在试验过程中每动作5min后,应间隔15min,不断重复以上过程,并记录动作次数,直至产品出现故障或动作达4
到规定次数,试验过程中充许更换两次易损件。6检验规则
6.1检验类别
产品检验分出广检验和型式检验两种类型。6.1.1出厂检验
JG/T155-—2003
产品须经制造厂质量检验部门检验合格,并签发合格证后方可出厂。出厂检验应在型式检验有效期内进行方可有效。
6.1.2型式检验
有下列情况之一时,应进行型式检验!新产品或老产品转广生产的试制定型鉴定;a)
正常生产后,如结构、材料、工艺有较大改变,可能影响产品性能时;正常生产满四年时;
停产两年后,恢复生产时;
产品出现重大质量责任事故时;e)
国家质量监督机构提出进行型式检验的要求时。f)
6.2检验项目
出厂检验和型式检验项目见表4。4出厂和型式检验项目
开门机和配件
表面处理
尺寸偏差
外观质量
电压波动时工作性能
运行、锁闭和离合性能
运行速度
手动离合性能
遥控距离
行程限位性能
开门机外壳防护等级
接地保护
绝缘电阻
抗电强度
工作寿命
注:为检验项目,×为不检验项目。技术要求条文
试验方法条文
型式检验
出厂检验
JG/T155-2003
6.3抽样方法
6.3.1出厂检验:逐套检验。
6.3.2型式检验:从出厂检验合格的一批产品中采用二次抽样方法,第一次抽样数量为一套,若不合格,进行第二次抽样,第二次抽样数量为两套。6.4判定原则
6.4.1出厂检验中,若出现一项不合格,则应返修,返修后重新对不合格项进行检验。若仍不合格,则判为不合格品。
6.4.2型式检验中,若出现电气安全性能不合格,则该次型式检验不合格;若其他项目出现不合格,则应在同一批产品中加倍抽取样品,对不合格项进行检验,若仍不合格,则该次型式检验判为不合格。7标志、包装、运输、贮存
7.1标志
产品应在显著位置固定铭牌,其内容包括:a)生产企业名称或商标;
b)产品型号及名称;
制造日期及出厂编号、标准代号。c)
7.2包装
7.2.1产品的包装型式由供需双方商定7.2.2远途运输时,宜用包装箱包装,其包装方法和标识应分别符合GB/T13384和GB/T191的有关规定。
产品的包装箱内应随带下列文件:7.2.3元
产品合格证;
b)产品安装使用说明书;
产品装箱单;
d)其他有关技术文件。
7.3运输
7.3.1产品在运输工具上应合理放置并固定牢靠,还应有防护措施。7.3.2产品装卸时应轻抬轻放,避免磕碰、划伤,严禁抛摔。7.4贮存
包装好的产品应按产品实际工作状态存放在干燥且周围空气中不含有腐蚀性及爆炸性气体的场所,并应有防潮、防雨、防晒、防腐等措施。6
小提示:此标准内容仅展示完整标准里的部分截取内容,若需要完整标准请到上方自行免费下载完整标准文档。
 标准图片预览
标准图片预览 标准图片预览:





- 其它标准
- 热门标准
- 建筑工业行业标准(JG)
- JGJ286-2013 城市居住区热环境设计标准
- JG/T209-2012 建筑消能阻尼器
- JGJ83-2011 软土地区岩土工程勘察规程
- JGJ171-2009 三岔双向挤扩灌注桩设计规程
- JGJ/T285-2014 公共建筑能耗远程监测系统技术规程
- JG/T3016-1994 建筑用热流计
- JG/T5061.6-1995 束节式取土器
- JGJ310-2013 教育建筑电气设计规范
- JG/T431-2014 圆形新风空调机组
- JG/T408-2019 钢筋连接用套筒灌浆料
- JG/T3029-1995 住宅内隔墙轻质条板JG/T3029-1995
- JG/T87-1999 组合式震动压路机分类
- JGJ134-2010 夏热冬冷地区居住建筑节能设计标准
- JG/T284-2019 结构加固修复用玻璃纤维布
- JGJ66-1991 博物馆建筑设计规范
- 行业新闻
请牢记:“bzxz.net”即是“标准下载”四个汉字汉语拼音首字母与国际顶级域名“.net”的组合。 ©2025 标准下载网 www.bzxz.net 本站邮件:bzxznet@163.com
网站备案号:湘ICP备2025141790号-2
网站备案号:湘ICP备2025141790号-2
