- 您的位置:
- 标准下载网 >>
- 标准分类 >>
- 通信行业标准(YD) >>
- YD/T 1229-2002 可移动终端数据同步协议及信息交换数据格式技术要求
标准号:
YD/T 1229-2002
标准名称:
可移动终端数据同步协议及信息交换数据格式技术要求
标准类别:
通信行业标准(YD)
标准状态:
现行-
发布日期:
2002-08-23 -
实施日期:
2001-12-09 出版语种:
简体中文下载格式:
.rar.pdf下载大小:
3.72 MB
点击下载
标准简介:
标准下载解压密码:www.bzxz.net
本标准规定了各种可移动设备(如:移动电话、PDA、掌上电脑等)之间以及移动设备与PC机、服务器之间数据同步和信息交换的相关协议,在数据同步和信息交换协议的基础上规定了进行信息交换的数据类型及格式。本标准适用于任何可移动设备、PC机和服务器。 YD/T 1229-2002 可移动终端数据同步协议及信息交换数据格式技术要求 YD/T1229-2002
部分标准内容:
声明:本资料仅供学习和交流,严禁用于商业用途!目录下载:BIAOZHUN.YS168.COMFD/T1229-2002
可移动终端数据同步协议及信息交换数据格式技术要求
1范围
本标准规定了各种可移动设备(如划I:移动电话、PDA、掌上电脑等)之间以及移动设备与PC机、服务器之间数据同步和信息交换的相关协议,在数据同步和信息交换协议的基础上规定了进行信息交换的致据类型及格式。
本标准适用于任何可移动设备、PC机和服务器。2 规范性引用文件
下列文件中的条款通过本标准的引用而或为本标准的条款。凡足注口期的引用文件,其随后所有的修改单(不包括勘误的内容)战修订版均不适用于本标准,然而,鼓励根据本标谁达成协议的各方研究是否可使用这些文件的最新版本。凡是不注日期的引用文件,其最新版本适用于本标准。SyncMl. Architecture
syncrnl_prnlocol_v101_20010615syncml_represent_v101_20010615SyncDevlnf
SyncMetulnf
vCard-Version 2. E
vCalentfar-Version 1.0
syneml_wsp_v101
syncml_http_v101
syncml_obex_v10]
3术语和定义
客户端client
SyneML Arehitecture version 0.2, SyncML.syncml protocol version 1.0.1, SyncMLsyncml represent version 1.0.1, SyncML.SyneML Device Informalion DTD, Syn:MlrSynoML Meta Inforrmalion LTD, Syr:MI..The electroric business card-Version 2.l, IMC.The clectronic calerdaring and scheduling exrhange farmatVersion 1.0, IMC.
SynrML uver WSP, Version l.0.1, SyncML.SyneMl. HTTP Binding, veraion 1.0.J. Syne:MLSyncMl, OBEX Binding, verainn I.0.l, SymeMl.SyneMJ.客户端是指发出SyncML请求消息(如SyncML消息中的Sync命令)的数据间少设备。SyncML客户端没有同步引擎功能设备信息devic白 infomation
存储在源设备包含源设备各种性能信息的文档或数据对象(通常是一个数据库)。数据格式 data format
用米规定数摄类型(:字符型、整型、字符二进制编码数据类型等)的编码方式。数据同步 data synchronization在两个数据案合间建立一种等价关系。数据同步后,发送方数据集合中的每个数据元紊与接收方数据集合中的每个数据儿素相互映射,这样双方的数据就等价了,尽管它们并不一定等向。数据同步协议datasynchronizationprotocol在为完成收发双方数据集合中数元素间的同步而明确定文的有关“握手”机制和下作流的一系列规范,Syre:ML规范是现定个升效式数据同步的基础声明:本资料仅供学习和交流,严禁用于商业用途!目录下载:BIAOZHUN.YS168.COM声明:本资料仅供学习和交流,严禁用于商业用途!目录下载:BIAOZHUN.YS168.COMYD/T 1229-2002
数据类型datatype
川来表示某种数据对象的方法,如对日历信息用text/calendarMIME内容类型表示和对联系卡片信息用text/directoryMIME内容类型表示。服务器server
SyneML服务器是指发出SyncML应答消息(如SyneMl.消息中的Regult命令)的数据同步设备:SyncML服务器负责同步数据的分析,因此它必须具有同步引擎。慢尚步sow synichronization
一种双向同步方式,所有项月都按字段逐个比较,实际上就是客户端把所石数据库中的数据发送给服务器,由服务器将这些数据与服务器中的数据进行间步分析(按字段):由于这种操作需费一定的时间,所以被称为燮步。
同步引擎 synchronization engine属于SymcML服务器的一部分,同步引攀能分析数据集合及客户端与服务器端对数据集所作的修改情况。还能检查和解决冲变
GUID(全局唯一标识】globaluniqueidentifier数据库中分配给某个数据对象的码,GUID值是不能重用的。在实际使用中,该号码不必一直保持哦一,但当它们存在于一些映射装中时必须是唯一的。LUiD(本地唯一标识)lacaluniqueidentifier数据库中分配给某个对象的少码。LIL的值仅在本地是唯一的,但是这个标识可以被其它SyncMI客户端数据库重复使用、在该协议中,SyeML客户端设备给再个对象分配一个本地唯一不可重用的标识(LUID),而且在每个设备和应用中是唯一的。请求request
指个客户端设备发给服务器端设备的消息或命令。服务器端修改 server modification是指服务器端对一个数据项的修改,这种修收在间客户端数据库网步之前,发生在服务器端的数据库中。同步标志synchronization anchor用于标识一个问步事件的符中,这个字符串的格式可以是一顺序号,或者是TS08610格式扩展衣示和时间徽:
临时 GuID temporary GUID
服务器端给数据库某个对象签署的一个临时号码(按照CUID的规定)。仪当对来自客户端与CUID相关的数据项进行MAI’操作时,临时LLID才被赋值,之后临时GIID可以被删除,应用application
个支持Sync.ML协议的SyneML应用,成用可以是SyncML协议指令的发起方和接收方。应用可以担当一个SyneML客端或一个SyneML服务器端。性能信息交换capabilitiesexchangesSyncML充许一个客广端和服务器端交换它们各自支持的设备、用户和应用特征的能力。命令command
…个SyncML命令是-个数据尚步原语。每一个SyncML命今向接收方指定将要执行的一个单独的操作,例如:本规范支持的 SyncMI.命令包拓Add、Alert、Atomic、Copy,Delete,Exec、Gct,Map,Re-placc、Scarch、Sequeree和Syne数据data
信息交换的单元,在网络上传输需进行编码,数据集合 data coilection
它是一个元素,可以担当其它数据元素的容器(如:(oil,datal),…(in,datan)]]),在SyncML中,数据集合相万之闲是同求的:见下义数据元的说明声明:本资料仅供学习和交流,严禁用于商业用途!自录下载:BIAOZHUN.YS168.COM声明:本资料仅供学习和交流,严禁用于商业用途!目录下载:BIAOZHUN.YS168.COMYD/T 12292002
数据元素dataelement
一组数据以及此数据的相关标识符(如:{,leta))等价数据元素 data element quivalence当两个数据元素同步时,这两个数据元索称为等价数据元素。确切的语义由一个特定的数据同步模式定义:数据交换ciataexchange
发送,请求或者接收…组数据元紊的行为。消息 message
一个SyncML消息定个SyncMI,包的基本内容。它包括SyncML命令,相关的同步数据利元信息。SymcML消息是一个XMl.文档。
操作operation
SyriC:NIL操作是指中SyncML包指定的Sync:ML.命令米完成的概念上的微据同步处理。例如:\将我的个人地址海与公共地址簿进行筒步”就是-种操作。发起方 originator
发出一个SyncML请求的网络设备。包package
SyIML包是指一组完整的数据同步命令和相关数据元素,这些命令和数据元素在发起方和接收为之间传送。SyhcML包可包含-·个或多个SyncMf,消息。语法分析器parser
指-个XML话法分析器。低对丁支持SyneML,它不是必需的。然而,整合了XMLpaIser的SyneML实现能亚容易增强其功。
接收方recipient
接收SyneML请求、处理请求并发送所有作为结果的SyneML南应消息的网络设备:表示协议 representation protocol以期确定义的格式定义用于交换的信息形式。SymcML是传送数据问步操作的-种表示协议,SyncML 请求消息 SyncML request message一种由发起方发送到接收方网络设备的初始Synr:MIL消息:SyncML响应消息SyncML resporisemessage出SyncML请求的接收方返回给提出请求的发起方的一种回应的Syne:ML消息:同步数据 synchronization data指在SyneMl.命令中的数据元素。通常,也可以指在SyneML消息或SyncMI.包中的数据元案的总利电子商务卡vCard
全称是(ThrFilectronicBusinesBCardFormiat)电子商务卡片数据挤式,出IM心(国际上联网邮件联盟)制定的订以记录个人名片信息的标准数据格式,电子日历记录vcalendar
全称是(Thetlertroniccalendaringan!schedulingexchangr:format)互联网口历和时间表信息交换格式,内M(国际互联网邮件联盟)制定的可以记求口历、约会、H程安排等时间信息的标准数据格式:4缩略语
下列缩略语适用于本标准。
Do:ument Type. Definition
Glohal Unigue IDentifier
HyperText Trattsfer Protoco!International Mobile Fquinment Identifier文档类型定义
全球唯标识
超文本传输协议
国际移动设备标识
Lightwcight Dirertor Access Prulncol轻章级目录访问协议
声明:本资料仅供学习和交流,严禁用于商业用途!自录下载:BIAOZHUN.YS168.COM声明:本资料仅供学习和交流,严禁用于商业用途!目录下载:BIAOZHUN.YS168.COMID/T 1229 -2002
5概述
Local Unique IDentifier
Multipurpose Internet Mail Extension Message Sequence Chart
Man Machine-Interface
MesSaGe
OB ject Exchange protocol
Puhilc Key Infrastructure
Wireless Session Protocol
eXtensible Markup Language
Uniform Resource Identifier
Unifom Resource Lovator
Infrared Data Association
本地唯一标
多用途的网际邮件扩充
消息藏序图
人一机接口
对象交换协议
公钥基础设施
无线会话协议
可扩展标记语
统一资源标识
统一资源定位器
红外线数据协会
本标准以分层的形式详细地介绍了同步协议层、同步协议表示、应用层、传输层等方面的内容。同步协议层定义了数据同步和信息交换的框架结构、信息交换的数据流图、数据同步类型以及完成整个数据同步擀作过程所需要的各种的安全、认证、出错处理信息。在同步表示层定义了SyncML语言的各个元素的作用和便川方法:数据同步操作用SyncML语言实现的方法,
传输层定义了数据的传摘方式,绑定了HITP、WSP、OBEX3种传输协议。6同步协议层
6.t介绍
本标准以消息顾序图(MSC)的方式定义了产生于 SyMcML客户和 SyncML服务器之间的各种同步过程,其中涵盖了最有用和通用的同步实例。6.1.1同步协议的框架结构
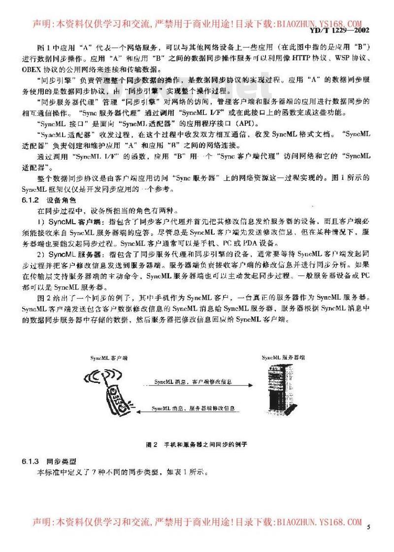
SyncML不仅义了一种数据格式,还根据功能定义了一个同步框架结构。这个框架如图1所示。在图1中,虚线框内部表示的是木标难讨论的SyncML框架结构,虚线框外部是数据同步协议。Syrc:M.框架由SyncML数据格式,SyncML适配器和SyneML功能接口三部分组成。这个SyncML框架对丁描述有关实现SyncML的特定系统模型非常有用。数据同步协议在SyIcML推架之外,为同步设备两端提供数据同步的五相操作,同步协议将在6.2~6.8 节中详细介绍应用A
同步引
同步服务
SyneML结钩
Applicetioe/vnd.ayncml
SyneMEL
SyncML
适配器
SyneMI
适配器
传输(如:HTTP/WSP/OBEX)
应用B
问步将户
声明:本资料仅供学习和交流,严用字简业遵目录下载:BIAOZHUN.YS168.COM声明:本资料仅供学习和交流,严禁用于商业用途!目录下载:BIAOZHUN.YS168.COMYD/T1229-2012bzxZ.net
图1中应用“A”代表一个网络服务,可以与其他网络设备上一些应用(在此图中指的是应用“B”)进行数据同步操作。应用“A”和应用“B”之间的数据同步操作服务可以利用像HTTP协议、WSP协议、DBEX协议的公用网结来连接和传输数据。“同步引擎”负责理整个同步数据的操作,是数据同步协议的实现过程。应用“A”的数据同步服务使用的是数据同步协议,出“同步引擎”实现整个操作过程。“同步服务器代理”管理“同步引擎”对网络的访问,管理客户端和服务器端的应用进行数据同步的相互.通信操作,“Sync服务器代睡”通过调用“SyncMLI/F”或在此接口上的函数完成这些功能。\SyncML接口”是面间“SyncMJ适配器”的应用程序接口(API)。\SynaML适配器”收发过程,在这个过程中收发双方相互通信,收发SyncML格式文档,“SyncML适配器”负责创建和维护应用“A\和应用“B”之间的网络连接。通过调用“Syn:MT.I/F”的函数,成用“B”用·个“Sync:客广端代理”访问网络和它的“SyncML适配器”。
整个数据同步协议是由客广端应用访问“Sync服务器”上的网络资源这一过程实现的。图1所示的SyncME掘架仪仪是开发同步应用的·-个参考。6.1.2设备角色
在同步过程中,设所担当的角色有两种。I)SyncML客户端:指包含了同步客户代理并首先把其修改信息发给服务器的设备,而且客户端必须能接收来自SyncML服务器端的应答。尽管总是SyncML客户端先发送修改信息,但在某种情况下,服务器端也要能发起同步过程:SymcML客户题常可以是手机、PC 或PDA设备。2)SyncML服务器:指包含了同步服务代理和同步引擎的设备,通常要等待SyncML客端发起同步过程并把客户改信息发送到服务器端。服务器端负责接收客户端的修改信息并进行同步分析,如果在传输层支持服务器端的主动命令,SyneML服务器端也可以主动发起同步过程,一般服务设备或PC都可以是SymcML服务器。
图2给出了一个同步的例了,其手机作为SyncML客户,一台真正的服务器作为SyneML服务器。Sync.ML客户端发送包含客户数据修改信息的SyncML消息给SyncML服务器,服务器根据SyncML消息中的数据同步服务器中存储的数,然后服务器把修改信息回成给SyncML客户端。SyncML客户端
6.1.3 同步类型
SyncML消总,客产谢能改信息
Syn:ML 消息,服务器端静改信息图2手机和务器之间同步的例子
本标准中定义了7种不同的同步类型,如表1所示。SyaeML服务器端
声明:本资料仅供学习和交流,严禁用于商业用途!目录下载:BIAOZHUN.YS168.COM声明:本资料仅供学习和交流,严禁用于商业用途!目录下载:BIAOZHUN.YS168.COMYT/T12292002
表 1 SyncML同步类型
同步类型
双向同步
慢同步
客户翁逆向同步
客户端新同步
服务器端单向同步
服务器端刷新同步
服务器端通告同步
6.1.4符号与约定
6.1.4.1 MSC 符号
客户编和影务器端相互交换修改信息。客户端百先发送修改信息
种双向同步方式,所布项目都接字段逐个比较、实际上就是客户端把所有数据片中的教据发送给服务器,由服务器将这些数据与服务器中的数据进行同步分析(按字段)客户端把修改信息发送给服务器,但服务馨不给齐户端发送修改信息
客户端发送其数据中所有数据给服务器(印输出):务器端用客广端数据替换日标数据库中的所有数据客户端从服务器端取孖所有虑改信息,但客广端不发送其修改信良给服务器端
服努器端发送其数据库中的所有数据给客端,客端用服务端端数据替换目标数据库中的所有数据服务器端通知客户端进行间步,即股务器谢通知客户端与服务器开始指定的间步过程
消息顺序图中使用的符导说明如下:,方框:表示设备内一个过程或内部进程的开始;,六边形:表示川始其下的事务处理所箱条件:箭头:表示个消息战事务。
6.2协设通用部分
第6.5节
此第 6.5.5 节
觅第6.6节
见第 6.6.3 节
此第 6.7 节
见第6.7.5节
第6.8节
本节定义了所有同步类型共同的特性和要求。所有同步类型的实现必须遵循这些特性和要求:6.2.1更改目志信息
本标准要求设备(包括客户端和服务器端)能跟踪同步过程,维与数据项修改有关的更改日志息。修改类型包括:替换、增加和删除等。本标准对业收日志信息格式不作详细规定,开发商可以根据设备的自身特点来实现:但是这些实现中的男改口志偿息必须满足如下要求,必须指明被改的数据项。
:必须指明改类型。
6.2.1.1多设备情况
当一个设备同时与多个设备进行同步时,更收口志信息必须能记录与每一个设备同步有关的修改信息。
6.2.2同步标志
6.2.2.1 定义
间步标志是用于标识-个间步事件的字符中,这个字符串的格式可以是一顺序号,或者是1S0861格式的扩展表示和时间截
6.2.2.2数据库同步标志
声探费颗夜享习和是流整性案用样养静显用目下背的有然传N.YS168.COM和交流制
电宁商业用途
声明:本资料仅供学习和交流,严禁用于商业用途!目录下载:BIAOZHUN.YS168.COMYD/T 1229.--2002
有两种同步标志:Tat 和Next(按照 SymcMctalnf 的规定),Last 同步标志指向发送设备上发生的最近-次同步事件,Next同步标志指向发送设备上发生的当前同步事件。同步标志在 Alert 操作的 Meta 信息中传送。在同步开始时,服务器端会比较自己的NexI同步标志和客广端的Last同步标志是否相同。如果相同,服务器端就可以认为上次同步过程没有H错;否则,服务馨端可以向另一设备请求特别操作(比如慢同步)。
没备中有储的局步标志在同步会话究戚前不能修改。当个设备不再准备从别的设备发送和接收任何SyneML消息时,我们认为同步会话结束,同步成功建立在同步命令层上(返可的同步命令不是另外的200类状态)。另外,传输层(SymcML层之下)通信也要在同步过程完成前正确结束。如果同步设备之间的通信没有遵照传输层协议正常结束,设备不能修改其同步标志:
6.2.2.2.1 数据库同步标志使用举例本例中,同步客户端和服务器端相写同步两欲(同步会话1和2),同步会话1之后,回客户端的永久存储器被将清除,因此数据库标志在同步会话2时不再匹配,向步服务器端会发布这一情祝并与客户端发起慢同步过程,
向步会话1开始于2001年10月10日10时10分10秒,其前同步过程(即在同步会话1之前)开始丁2001年10月9日9时9分9秒。在这个同步会话中,出于向步标志匹配,没有发起慢同步过程,即同步服务器端存储了相同的同步事件时间(2001年10月9日9时9分9秒),同步会话2开始于2001年10月11日11时11分11秒,同岁会话2结束后同少客户端的存储器被清空,同步服务器端将发起慢同步。图3描述了两个同步会话过程,其只列出广初始阶段和客户端何步标志。SyTcML客户
SyneML会话!
Syne.v1. 服务器
包#1 : I4 (20KH10909T0909097.), Nexl (20011010T10101(2)包:OK
SymcML 会话 1 完成,向步围务器修改同步标志客户端永久存储器有空
SyncML 会话 2
包 fl: Lastl (Frey), Neaxt (20011111111z)包#2:刷新(*508)
图3同步标志的用法举例
同步服务器端存佛
了客户端的同步
本件(09:(9:09AM,
19/9/2001)
![间步服务齿端存储
!了客端的同步
.事件10:10:10A,
:10/10/2001)
发送在储的同
出标志不匹配
声明:本资料仅供学习和交流严禁用于商业用途!目录下载:BIAOZHUN.YS168.COM声明:本资料仅供学习和交流,严禁用于商业用途!目录下载:BIAOZHUN.YS168.COMYD/T 12292002
6.2.2.3数据项同步标志
本协议没有专门指定传输!数据项相关的同步标志的功能,如果确实需要此功能,必须在其数据项中提供。比如vCalendlar(国际五联网邮件联盟电子日历记录)的序列号,具体应符合vCalendar-VerBion1.0的规定。6.2.3ID 映射表
客户端和服务器端数据库的数据项都拥有自已的数据项ID。同一个数据项在客户端的ID和在服务器端的ID能不同,因此服务器端必须维护一张ID映射表。ID映射表中保存了客广端ID(IUID)和服务器端ID(GCID)的对应美系,
图4说明了一个同步的ID映射表的例于,在这个例子中,服务器端映射表的描述与实际数据库分离。客广端设备
客户端数据作:
6.2.3.1 Map 操作
小汽车
自行车
服务器端设备
服务费端数据库:
3010101
2121212
3232323
4343434
小汽车
山行车
服务器滑快射表:
1010101
2121212
3232323
4343434
图 4 数据项 ID 映射的例子
1.I川)般由客广端设备分配。当服务器向客户端设备添加数据项,客广端将为这个数据项分配·个LUID。而且,客广端应该将这个LUID返回给服务器。这个过程就是一种MaP操作。然后服务器用客户端返同的 ELID 更新它的ID 映射表。Map操作注意事项如下:
当服务器端向客户端添加新数据项时,如果实际的GUID大小超过了客户端定义的临时GUID的最大长度,那么服务器端不可以发送实际的GUID。此时,服务器端必须使用一个更小的临时GUID。临时CUD的最大长度在客户端的设备信息文悄中定义。当服务器端修改了“个现存数据项并H与客户端进行同步时,服务器端必须使用客户端ILⅢ来向客户端指定这个被修改的数据项。,当客广端修改了一个现存数据项并且与服务器端进行向少时,客户端必须使用客广端LID来向服务器端指定这个被惨改的数据项。6.2.3.2Map操作缓存
如果服务器端明确指出它不需要同步操作应答,客户端可能执行的操作有两种:·缓存这些Map操作。
:立即执行这些 Map操作,
声果夜被餐和交随压用全亚途录罕的BIRO化必须行cOM服务器
可和交流剂
禁用宇商业用途!
资科仪供学
声明:本资料仅供学习和交流,严禁用于商业用途!自录下载:BIAOZHUN.YS168.COMYD/T 1229-2002
端必须在处理任何与这些Mar 操作数据项相关的更新之前收到Ma操作,如果服务器端能控制传输层协议(如:作为OBEX客户端),那么它必须要求客户端返回同步命令应答,在这种情况下,在取得客户端应答之前,服务器端不可以断开连接。6.2.4冲突解决
如果服务器端和客户端修改相同的数据项,就会导致冲突.游突一般通过同步引擎软件来解决的。服务器端一般都提供同步引擎功能,因此冲突一般由服务器端来解决。但是如果客产端也提供同步引擎功能,邪么客户端地可以解决冲案。服务器端可以仅仪南客户架返回冲突通知,而由客户端来解决该冲突。冲突解决策略有多种,本标准为这些通用策略提供了状态码。如果瞰务器端的同步引擎解决了个冲突,那么它使用Stanus元素同客户端发送关于冲突和如何解决冲突的信息,描述服务器端向客户端发送个状态的实例参照谢录G.1.1的规定。至于如何管理以及配置冲突解决鐘略,不癌于本标的范畴、6.2.5安全
本标推要求支持服务层上的基本整权和MD5摘要访问鉴权机制(如:在SyncIIdr中)。同步客户端和服务器尴都可以请求整权,收到鉴权要求的设备必须返回授权证书。第6.3 节定义了用于本标推的鉴权过程。6.2.6编址
6,2.6.1设备和服务纳址
设备和服务的编址信息存效于SyncHdr元素内,这些设备或服务的缩采用URI机制。水久连接到互联网上的设备可按照基士打的编证的规定。示例1:Souree元素如下:
htip://zytl.org/syic-mererc/LocL'RI>临时连接的设备可能更倾向于用自已的标识机制来标识自已。示例2,--部移动电话设备的 Source元案可能如下:soune
IME[:493005100592800/Sore>
6.2.6.1.1RespuR 和 Re-direction状态码的用法本标准要求设备支持接收RepURI元素,位是不要求重定向状态码(3XX)的支持。6.2.6.2数据库编址
SYCML操作的教据库编址是通过URI机制进行的:服务器端和客户端的数据库可以来用绝对吸相对的URI,在:这两种情说下,一个服务器端数据库的元紊编址实例见附录G.1.2,6.2.6.3数据项编址
SyncML数据项元素内的数据项编址采用基于URI的机制进行。采用的是相对UR1,实例见附录G.1.3。6.2.7设备性能倍息
本标准提供了在初始化阶段交换设备性能信息的功能:交换请求可山同步客户端发起、也可以由同步服务器端发起。
当完成第一次与服务器端的数据同步,或者当客户端的静态设备信息更新时,客户端必须将它的设备信息发送到服务器端。客户端也必须能够在服务器端提出请求时传送自己的设备信息,还应当能够接收服务端的设备信息。
同步服务器端必须能够在客户端提出请求时传送自己的设备信息。服务器端必须能够接收和处理客户端设备信息的功能(具体设备信息定义应符合SymeDevlnf的规定)。实现考虑事项:设备信息交换可能要求在空中传输相当大的数据:因此,设备逆当避免在同步初始化声明:本资料仅供学习和交流,严禁用于商业用途!自录下载:BIAOZHUN.YS168.COM声明:本资料仅供学习和交流,严禁用于商业用途!目录下载:BIAOZHUN.YS168.COMYD/T 12292002
时每次都请求借息交换。另外,设备应当考虑到如果其它设备很明显地不必使用一些数据时,它们是否还成当传送所有的设备数据。
示阅:如果咨户附指山i它不支持wCawrE3.0内容格式,向如果务器增支持这种方式的活,就不应当发送支持*Card3.0的属性、6.2.8设备存储管理
本标准充许采用MetaInfornationDTD描述设备数据库或设备持久存储的动态内存容虽。动态内存容量信总可以在同步完成时进行交换。静态内存容量信息可以在同步初始化完成时进行交换。虽然对同步客户端和服务器端而言,发送持久内存容量是可选的,但尽同步客户端应当发送它们,同出服务器端也可以这么做。
不同类型内存容的使用是出设备上的持久性存储模式决定的。描述样表现一个设备上的H历数锯库的动态存储能力的实例参见附录G.1.4。同步命令Meta元素中的特定数据库存储元素必须与同步命令Source元素中的特定的源数据库相联系。因此,Meth元素内不再指定数据库,6.2.9多消息包
本标谁提供用多个SyncML消息传送一个SyncML包的功能。如果个SyneML包太大,以至于不能在一个SyncML消息中传输时,这就需要将这个包拆分成几个小包,放在多个消息中传送,这就是多消息包,这种消息长度的限制很可能是由于传输协议或小容单设备的限制而产生。多消息包的要求如
,包中的最后一个消息必续包括Fial元素(参见第7章同步协议表示),,包中的其它消息不可以包含Final元素。多消息包接收设备的要求如下:*接收设备必须能够根据消息中是否包含Fimal标记来判断是否是多消息包:,多消息包接收设备必须能够请求更多的消息。这时接收设备可以通过问发送设备返回代码为*222”的Alert命令。如果多消息包接收设备有其它应答命令要发送,则Alert命令可以忽略。:接收设备收到包含Final元案的消息后,就不可以再使用代码为“222”的Alert命令:如果有错误发生,接收设备可以不要后面的消应,这样可以防止错误的延续。,当接收设备向发送设备请求更多的消总时,接收设备可以同时开始发送下一个包。图5中的例子描述了同步客户端在多消息中(2条消息)发送3号包,服务器端也在多消息(2条消息)中发送4号包。
SyncIL客户端
SynMT.服务器端
[kg #3, Ms #1: 初始状点。 一些客户端修改Pkg #4,Msg #l: 案广端够改状态。 下一案消息通知
Pkg#3,Ms2,剩余案广端修改,下一茶消总通知,结束
Pkg#4,Msg#2:容户端举此状态,显器端凝改,站束
F,Mg#:眼务器端改状念(映射操作)图5发送一个包内多条消患的例子10
声明:本资料仅供学习和交流,严禁用于商业用途!目录下载:BIAOZHUN.YS168.COM声明:本资料仅供学习和交流,严禁用于商业用途!目录下载:BIAOZHAH/YS168-COM6.2.10无独立初始化的数据同步无独立初始化的数据同步是指初始化和同步同时进行的同步。这样可以减少使用的Syne:ML消息数量,提高传输效率。
如果进行这种同步,1号包的Aler命令(从客户端)将在放置了Sync命今的3号包内发送。间样,2导包内的Aler命令(从服务器端)将在放置了Syn命令的4号包内发送。同步服务器必须能够处理这两种情况:独立初始化的数据同步和无独文初始化的数据同步。实例参见附录E.2。
6.2.10.1健壮性和安全性考虑
如果客户端实现决定采用短同步,则实现者必须考虑短同步的几个问题。·如果服务器请求慢同步,则客户端可能需重新发送全部数据。因为客户罚向服务器端发送它的修改宿息时,服务器端尚未获得客广端的间步标志。:如果客户端请求慢同步。则客户端可能需要重新发送全部数据。因为客户端向服务器端发送它的修改信息时,客户端尚未然得服务器端的同步标识。,在短同少中,客户端无法确认是否是和正确的服务器通信。因为只有在客户端问服务器端发送它的修正信息以后,服务器端才有可能向客广端发送认证信息,(如果需要的话)。6.2.11忙信号
6.2.11.1忙信号和忙状态
当服务器端接收到客户端的修改信息后,无法文即处理该请求,那么服务器端就处于忙状态,服务器端必须向客户端返回一个忙信号。当客户端收到服务器端返回的忙信号后,客户端可以随后请求同步结束或重新开始同步。如果客户端重新开始同步,那么它不可以更新它白己的【a同步标识。如果服务器端同客户端返回了忙信号,并且没有状得客户端发送的请求(即RetryAlert请求),那么服务器端必须假设客户端已停止了同步并丑币新开始同步。这时,服务器端不可以更新它自已的Last尚步标志:服务器也不可以业新客户端的Next同步标心6.2.11.2忙信号(Busy Status 要求BusyStatus包用十服务器端向客广端通知服务器端处于状态。服务器端不可以用BusySlatus包返回任何与客端请求相关的状态信息。Rusy Stalas包中所含元素的要求如下:1 SyneEldr 的要求
VeTDTT元索的值必须尼“1.0\;:VerPrnto元紊的值必须是\SymeMl1.0\;,Session ID必须含有用于标识同步会话中的 I)::函g)元素用于期确地标识属于回步会话的消息,这些消息是从服务器端传到客户端;:Target 元素用于标识H标设备:,Source元素必须用于标识源设备和服务。2)SyncBody必须包含Status元素,其中包含数据(即状态码)\101\3)不可以他含Final 元素。
忙信的实例参见附录 C.1.5
6.2.11.3结果通告 (Result Alert) 要求ResiltAlert川于客广端向服务器端询问最近一条消息的纤果,ResultAler包中所含元素的费求如下;
1) SyncHdr 的要求。
:Verl)TI)素的侦必须是“1.0”;,VerProto元素的值必须是“SyncML/1.0\;声明:本资料仅供学习和交流,严禁用于商业用途!目录下载:BIAOZHUN.YS168.COM11声明:本资料仅供学习和交流,严禁用于商业用途!目录下载:BIAOZHUN.YS168.COMYD/T 1229--2002
·SessionD必须含有并可旧于标识同步会钙中的ID:,阶D素用于明确地标识属于同步会话而且是从服务器端传到客户需的消息;:Ta元素用于标识目标设备及服务;:Source元素必领用于标识源设备2)SyncBndy必须包含Alert元索,下面是对这种Alert元素的要求。·CmdfD 是必须的;
,Item元素用于详细说明服务器端设备和客广端设备;·Data元素包含通告码,通告码是“221”(应按照通告码部分的要求)。3)不可以包含Finai元素
如果当服务器端接收到ResultAlert时,仍然处于忙状态,则服务器端必须再次返回RusyStatus包,其中包含\101\状态码。
结果通告的实例参见附录 G,1.66.3鉴权
本节定义了基本鉴权过程以及鉴权里的MD5摘要访问过程,符合本标准的设备都必支持这种鉴权机制。
6.3.1整权请求
鉴权请求是川于鉴权发起设备向被鉴权设备请求鉴权的命今。同步的客户端和同步的服务器端都可以发起鉴权请求。
鉴权请求表现为两方面:
:在Status元素中,返回“401”(未授权)或者\407\(要求鉴权)状态码::在 Status 元素中,返回 Chal元案,其中指定鉴权请求类型。被鉴权设备的要求如下:
:可以重新发送带有相应Crd元素的消息或者命令,其中包含鉴权信息。,如果响应代码为“212”(“鉴权接受\),则表明随后的同步会话不再需要整权,但在MD5摘要访问鉴权情况下,鉴权发起设备可以返回Chal元素,其中包含了NextNonce元素。被鉴权设备必须使用这个NexiNonce 信息产生一个新的摘要。,如果被鉴权设备发出的消息或命令中包含有Cred元素,并且返回代码为“200”的状态码,那么下一个销息或命令必须包含相同的Cred元素,但在MD5摘要访问鉴权情况下,鉴权发起设备可以返回Chal元素,其中包含了NextNonce元素。被鉴权设备必须使用这个NextNonice信息产生一个新的摘要。,如果代码为“401”的响应中包含广与前一次响应相同的些权请求,而且用户代理已经不止一次地尝试了鉴权,那么用户代理应该将这些响应信息通用户,因为其中可能包含了相关的诊断信息一且鉴权发牛,安全层的鉴权类型对于整个会活过程必额保持一致。鉴权失败的情说发生时(或者用户JD和/或者密码不对),本标准有如下要求::发起鉴权设备的消息响应中必须只包含Status命令,也就是说,其中不可以包含Put、Get等命令:
,如果会话过程尚未结集,包含止确证书的下一条消息必须包含一个SyncHdr的Stalu元素,它的Sessioml必须和前一次消息的SessionID相同,并且景在鉴权错读响应中包含有ReapURI,避该消息必须发送到该RespURIEn
6.3.2鉴权
Cred元索的发送有两种情况:
1)发送请求(消息或命令)的设备收到401或者407的响应后,必须在重复的请求中包含Cred元案。2)如果同步初始化中预先要求鉴权,那么等…个请求中可以包含Cred元亲,6.3.3鉴权类型
声静督赞料使聘精粘流,严禁用于商业用途!目录下载:BIAOZHUN.YS168.COM12
小提示:此标准内容仅展示完整标准里的部分截取内容,若需要完整标准请到上方自行免费下载完整标准文档。
可移动终端数据同步协议及信息交换数据格式技术要求
1范围
本标准规定了各种可移动设备(如划I:移动电话、PDA、掌上电脑等)之间以及移动设备与PC机、服务器之间数据同步和信息交换的相关协议,在数据同步和信息交换协议的基础上规定了进行信息交换的致据类型及格式。
本标准适用于任何可移动设备、PC机和服务器。2 规范性引用文件
下列文件中的条款通过本标准的引用而或为本标准的条款。凡足注口期的引用文件,其随后所有的修改单(不包括勘误的内容)战修订版均不适用于本标准,然而,鼓励根据本标谁达成协议的各方研究是否可使用这些文件的最新版本。凡是不注日期的引用文件,其最新版本适用于本标准。SyncMl. Architecture
syncrnl_prnlocol_v101_20010615syncml_represent_v101_20010615SyncDevlnf
SyncMetulnf
vCard-Version 2. E
vCalentfar-Version 1.0
syneml_wsp_v101
syncml_http_v101
syncml_obex_v10]
3术语和定义
客户端client
SyneML Arehitecture version 0.2, SyncML.syncml protocol version 1.0.1, SyncMLsyncml represent version 1.0.1, SyncML.SyneML Device Informalion DTD, Syn:MlrSynoML Meta Inforrmalion LTD, Syr:MI..The electroric business card-Version 2.l, IMC.The clectronic calerdaring and scheduling exrhange farmatVersion 1.0, IMC.
SynrML uver WSP, Version l.0.1, SyncML.SyneMl. HTTP Binding, veraion 1.0.J. Syne:MLSyncMl, OBEX Binding, verainn I.0.l, SymeMl.SyneMJ.客户端是指发出SyncML请求消息(如SyncML消息中的Sync命令)的数据间少设备。SyncML客户端没有同步引擎功能设备信息devic白 infomation
存储在源设备包含源设备各种性能信息的文档或数据对象(通常是一个数据库)。数据格式 data format
用米规定数摄类型(:字符型、整型、字符二进制编码数据类型等)的编码方式。数据同步 data synchronization在两个数据案合间建立一种等价关系。数据同步后,发送方数据集合中的每个数据元紊与接收方数据集合中的每个数据儿素相互映射,这样双方的数据就等价了,尽管它们并不一定等向。数据同步协议datasynchronizationprotocol在为完成收发双方数据集合中数元素间的同步而明确定文的有关“握手”机制和下作流的一系列规范,Syre:ML规范是现定个升效式数据同步的基础声明:本资料仅供学习和交流,严禁用于商业用途!目录下载:BIAOZHUN.YS168.COM声明:本资料仅供学习和交流,严禁用于商业用途!目录下载:BIAOZHUN.YS168.COMYD/T 1229-2002
数据类型datatype
川来表示某种数据对象的方法,如对日历信息用text/calendarMIME内容类型表示和对联系卡片信息用text/directoryMIME内容类型表示。服务器server
SyneML服务器是指发出SyncML应答消息(如SyneMl.消息中的Regult命令)的数据同步设备:SyncML服务器负责同步数据的分析,因此它必须具有同步引擎。慢尚步sow synichronization
一种双向同步方式,所有项月都按字段逐个比较,实际上就是客户端把所石数据库中的数据发送给服务器,由服务器将这些数据与服务器中的数据进行间步分析(按字段):由于这种操作需费一定的时间,所以被称为燮步。
同步引擎 synchronization engine属于SymcML服务器的一部分,同步引攀能分析数据集合及客户端与服务器端对数据集所作的修改情况。还能检查和解决冲变
GUID(全局唯一标识】globaluniqueidentifier数据库中分配给某个数据对象的码,GUID值是不能重用的。在实际使用中,该号码不必一直保持哦一,但当它们存在于一些映射装中时必须是唯一的。LUiD(本地唯一标识)lacaluniqueidentifier数据库中分配给某个对象的少码。LIL的值仅在本地是唯一的,但是这个标识可以被其它SyncMI客户端数据库重复使用、在该协议中,SyeML客户端设备给再个对象分配一个本地唯一不可重用的标识(LUID),而且在每个设备和应用中是唯一的。请求request
指个客户端设备发给服务器端设备的消息或命令。服务器端修改 server modification是指服务器端对一个数据项的修改,这种修收在间客户端数据库网步之前,发生在服务器端的数据库中。同步标志synchronization anchor用于标识一个问步事件的符中,这个字符串的格式可以是一顺序号,或者是TS08610格式扩展衣示和时间徽:
临时 GuID temporary GUID
服务器端给数据库某个对象签署的一个临时号码(按照CUID的规定)。仪当对来自客户端与CUID相关的数据项进行MAI’操作时,临时LLID才被赋值,之后临时GIID可以被删除,应用application
个支持Sync.ML协议的SyneML应用,成用可以是SyncML协议指令的发起方和接收方。应用可以担当一个SyneML客端或一个SyneML服务器端。性能信息交换capabilitiesexchangesSyncML充许一个客广端和服务器端交换它们各自支持的设备、用户和应用特征的能力。命令command
…个SyncML命令是-个数据尚步原语。每一个SyncML命今向接收方指定将要执行的一个单独的操作,例如:本规范支持的 SyncMI.命令包拓Add、Alert、Atomic、Copy,Delete,Exec、Gct,Map,Re-placc、Scarch、Sequeree和Syne数据data
信息交换的单元,在网络上传输需进行编码,数据集合 data coilection
它是一个元素,可以担当其它数据元素的容器(如:(oil,datal),…(in,datan)]]),在SyncML中,数据集合相万之闲是同求的:见下义数据元的说明声明:本资料仅供学习和交流,严禁用于商业用途!自录下载:BIAOZHUN.YS168.COM声明:本资料仅供学习和交流,严禁用于商业用途!目录下载:BIAOZHUN.YS168.COMYD/T 12292002
数据元素dataelement
一组数据以及此数据的相关标识符(如:{,leta))等价数据元素 data element quivalence当两个数据元素同步时,这两个数据元索称为等价数据元素。确切的语义由一个特定的数据同步模式定义:数据交换ciataexchange
发送,请求或者接收…组数据元紊的行为。消息 message
一个SyncML消息定个SyncMI,包的基本内容。它包括SyncML命令,相关的同步数据利元信息。SymcML消息是一个XMl.文档。
操作operation
SyriC:NIL操作是指中SyncML包指定的Sync:ML.命令米完成的概念上的微据同步处理。例如:\将我的个人地址海与公共地址簿进行筒步”就是-种操作。发起方 originator
发出一个SyncML请求的网络设备。包package
SyIML包是指一组完整的数据同步命令和相关数据元素,这些命令和数据元素在发起方和接收为之间传送。SyhcML包可包含-·个或多个SyncMf,消息。语法分析器parser
指-个XML话法分析器。低对丁支持SyneML,它不是必需的。然而,整合了XMLpaIser的SyneML实现能亚容易增强其功。
接收方recipient
接收SyneML请求、处理请求并发送所有作为结果的SyneML南应消息的网络设备:表示协议 representation protocol以期确定义的格式定义用于交换的信息形式。SymcML是传送数据问步操作的-种表示协议,SyncML 请求消息 SyncML request message一种由发起方发送到接收方网络设备的初始Synr:MIL消息:SyncML响应消息SyncML resporisemessage出SyncML请求的接收方返回给提出请求的发起方的一种回应的Syne:ML消息:同步数据 synchronization data指在SyneMl.命令中的数据元素。通常,也可以指在SyneML消息或SyncMI.包中的数据元案的总利电子商务卡vCard
全称是(ThrFilectronicBusinesBCardFormiat)电子商务卡片数据挤式,出IM心(国际上联网邮件联盟)制定的订以记录个人名片信息的标准数据格式,电子日历记录vcalendar
全称是(Thetlertroniccalendaringan!schedulingexchangr:format)互联网口历和时间表信息交换格式,内M(国际互联网邮件联盟)制定的可以记求口历、约会、H程安排等时间信息的标准数据格式:4缩略语
下列缩略语适用于本标准。
Do:ument Type. Definition
Glohal Unigue IDentifier
HyperText Trattsfer Protoco!International Mobile Fquinment Identifier文档类型定义
全球唯标识
超文本传输协议
国际移动设备标识
Lightwcight Dirertor Access Prulncol轻章级目录访问协议
声明:本资料仅供学习和交流,严禁用于商业用途!自录下载:BIAOZHUN.YS168.COM声明:本资料仅供学习和交流,严禁用于商业用途!目录下载:BIAOZHUN.YS168.COMID/T 1229 -2002
5概述
Local Unique IDentifier
Multipurpose Internet Mail Extension Message Sequence Chart
Man Machine-Interface
MesSaGe
OB ject Exchange protocol
Puhilc Key Infrastructure
Wireless Session Protocol
eXtensible Markup Language
Uniform Resource Identifier
Unifom Resource Lovator
Infrared Data Association
本地唯一标
多用途的网际邮件扩充
消息藏序图
人一机接口
对象交换协议
公钥基础设施
无线会话协议
可扩展标记语
统一资源标识
统一资源定位器
红外线数据协会
本标准以分层的形式详细地介绍了同步协议层、同步协议表示、应用层、传输层等方面的内容。同步协议层定义了数据同步和信息交换的框架结构、信息交换的数据流图、数据同步类型以及完成整个数据同步擀作过程所需要的各种的安全、认证、出错处理信息。在同步表示层定义了SyncML语言的各个元素的作用和便川方法:数据同步操作用SyncML语言实现的方法,
传输层定义了数据的传摘方式,绑定了HITP、WSP、OBEX3种传输协议。6同步协议层
6.t介绍
本标准以消息顾序图(MSC)的方式定义了产生于 SyMcML客户和 SyncML服务器之间的各种同步过程,其中涵盖了最有用和通用的同步实例。6.1.1同步协议的框架结构
SyncML不仅义了一种数据格式,还根据功能定义了一个同步框架结构。这个框架如图1所示。在图1中,虚线框内部表示的是木标难讨论的SyncML框架结构,虚线框外部是数据同步协议。Syrc:M.框架由SyncML数据格式,SyncML适配器和SyneML功能接口三部分组成。这个SyncML框架对丁描述有关实现SyncML的特定系统模型非常有用。数据同步协议在SyIcML推架之外,为同步设备两端提供数据同步的五相操作,同步协议将在6.2~6.8 节中详细介绍应用A
同步引
同步服务
SyneML结钩
Applicetioe/vnd.ayncml
SyneMEL
SyncML
适配器
SyneMI
适配器
传输(如:HTTP/WSP/OBEX)
应用B
问步将户
声明:本资料仅供学习和交流,严用字简业遵目录下载:BIAOZHUN.YS168.COM声明:本资料仅供学习和交流,严禁用于商业用途!目录下载:BIAOZHUN.YS168.COMYD/T1229-2012bzxZ.net
图1中应用“A”代表一个网络服务,可以与其他网络设备上一些应用(在此图中指的是应用“B”)进行数据同步操作。应用“A”和应用“B”之间的数据同步操作服务可以利用像HTTP协议、WSP协议、DBEX协议的公用网结来连接和传输数据。“同步引擎”负责理整个同步数据的操作,是数据同步协议的实现过程。应用“A”的数据同步服务使用的是数据同步协议,出“同步引擎”实现整个操作过程。“同步服务器代理”管理“同步引擎”对网络的访问,管理客户端和服务器端的应用进行数据同步的相互.通信操作,“Sync服务器代睡”通过调用“SyncMLI/F”或在此接口上的函数完成这些功能。\SyncML接口”是面间“SyncMJ适配器”的应用程序接口(API)。\SynaML适配器”收发过程,在这个过程中收发双方相互通信,收发SyncML格式文档,“SyncML适配器”负责创建和维护应用“A\和应用“B”之间的网络连接。通过调用“Syn:MT.I/F”的函数,成用“B”用·个“Sync:客广端代理”访问网络和它的“SyncML适配器”。
整个数据同步协议是由客广端应用访问“Sync服务器”上的网络资源这一过程实现的。图1所示的SyncME掘架仪仪是开发同步应用的·-个参考。6.1.2设备角色
在同步过程中,设所担当的角色有两种。I)SyncML客户端:指包含了同步客户代理并首先把其修改信息发给服务器的设备,而且客户端必须能接收来自SyncML服务器端的应答。尽管总是SyncML客户端先发送修改信息,但在某种情况下,服务器端也要能发起同步过程:SymcML客户题常可以是手机、PC 或PDA设备。2)SyncML服务器:指包含了同步服务代理和同步引擎的设备,通常要等待SyncML客端发起同步过程并把客户改信息发送到服务器端。服务器端负责接收客户端的修改信息并进行同步分析,如果在传输层支持服务器端的主动命令,SyneML服务器端也可以主动发起同步过程,一般服务设备或PC都可以是SymcML服务器。
图2给出了一个同步的例了,其手机作为SyncML客户,一台真正的服务器作为SyneML服务器。Sync.ML客户端发送包含客户数据修改信息的SyncML消息给SyncML服务器,服务器根据SyncML消息中的数据同步服务器中存储的数,然后服务器把修改信息回成给SyncML客户端。SyncML客户端
6.1.3 同步类型
SyncML消总,客产谢能改信息
Syn:ML 消息,服务器端静改信息图2手机和务器之间同步的例子
本标准中定义了7种不同的同步类型,如表1所示。SyaeML服务器端
声明:本资料仅供学习和交流,严禁用于商业用途!目录下载:BIAOZHUN.YS168.COM声明:本资料仅供学习和交流,严禁用于商业用途!目录下载:BIAOZHUN.YS168.COMYT/T12292002
表 1 SyncML同步类型
同步类型
双向同步
慢同步
客户翁逆向同步
客户端新同步
服务器端单向同步
服务器端刷新同步
服务器端通告同步
6.1.4符号与约定
6.1.4.1 MSC 符号
客户编和影务器端相互交换修改信息。客户端百先发送修改信息
种双向同步方式,所布项目都接字段逐个比较、实际上就是客户端把所有数据片中的教据发送给服务器,由服务器将这些数据与服务器中的数据进行同步分析(按字段)客户端把修改信息发送给服务器,但服务馨不给齐户端发送修改信息
客户端发送其数据中所有数据给服务器(印输出):务器端用客广端数据替换日标数据库中的所有数据客户端从服务器端取孖所有虑改信息,但客广端不发送其修改信良给服务器端
服努器端发送其数据库中的所有数据给客端,客端用服务端端数据替换目标数据库中的所有数据服务器端通知客户端进行间步,即股务器谢通知客户端与服务器开始指定的间步过程
消息顺序图中使用的符导说明如下:,方框:表示设备内一个过程或内部进程的开始;,六边形:表示川始其下的事务处理所箱条件:箭头:表示个消息战事务。
6.2协设通用部分
第6.5节
此第 6.5.5 节
觅第6.6节
见第 6.6.3 节
此第 6.7 节
见第6.7.5节
第6.8节
本节定义了所有同步类型共同的特性和要求。所有同步类型的实现必须遵循这些特性和要求:6.2.1更改目志信息
本标准要求设备(包括客户端和服务器端)能跟踪同步过程,维与数据项修改有关的更改日志息。修改类型包括:替换、增加和删除等。本标准对业收日志信息格式不作详细规定,开发商可以根据设备的自身特点来实现:但是这些实现中的男改口志偿息必须满足如下要求,必须指明被改的数据项。
:必须指明改类型。
6.2.1.1多设备情况
当一个设备同时与多个设备进行同步时,更收口志信息必须能记录与每一个设备同步有关的修改信息。
6.2.2同步标志
6.2.2.1 定义
间步标志是用于标识-个间步事件的字符中,这个字符串的格式可以是一顺序号,或者是1S0861格式的扩展表示和时间截
6.2.2.2数据库同步标志
声探费颗夜享习和是流整性案用样养静显用目下背的有然传N.YS168.COM和交流制
电宁商业用途
声明:本资料仅供学习和交流,严禁用于商业用途!目录下载:BIAOZHUN.YS168.COMYD/T 1229.--2002
有两种同步标志:Tat 和Next(按照 SymcMctalnf 的规定),Last 同步标志指向发送设备上发生的最近-次同步事件,Next同步标志指向发送设备上发生的当前同步事件。同步标志在 Alert 操作的 Meta 信息中传送。在同步开始时,服务器端会比较自己的NexI同步标志和客广端的Last同步标志是否相同。如果相同,服务器端就可以认为上次同步过程没有H错;否则,服务馨端可以向另一设备请求特别操作(比如慢同步)。
没备中有储的局步标志在同步会话究戚前不能修改。当个设备不再准备从别的设备发送和接收任何SyneML消息时,我们认为同步会话结束,同步成功建立在同步命令层上(返可的同步命令不是另外的200类状态)。另外,传输层(SymcML层之下)通信也要在同步过程完成前正确结束。如果同步设备之间的通信没有遵照传输层协议正常结束,设备不能修改其同步标志:
6.2.2.2.1 数据库同步标志使用举例本例中,同步客户端和服务器端相写同步两欲(同步会话1和2),同步会话1之后,回客户端的永久存储器被将清除,因此数据库标志在同步会话2时不再匹配,向步服务器端会发布这一情祝并与客户端发起慢同步过程,
向步会话1开始于2001年10月10日10时10分10秒,其前同步过程(即在同步会话1之前)开始丁2001年10月9日9时9分9秒。在这个同步会话中,出于向步标志匹配,没有发起慢同步过程,即同步服务器端存储了相同的同步事件时间(2001年10月9日9时9分9秒),同步会话2开始于2001年10月11日11时11分11秒,同岁会话2结束后同少客户端的存储器被清空,同步服务器端将发起慢同步。图3描述了两个同步会话过程,其只列出广初始阶段和客户端何步标志。SyTcML客户
SyneML会话!
Syne.v1. 服务器
包#1 : I4 (20KH10909T0909097.), Nexl (20011010T10101(2)包:OK
SymcML 会话 1 完成,向步围务器修改同步标志客户端永久存储器有空
SyncML 会话 2
包 fl: Lastl (Frey), Neaxt (20011111111z)包#2:刷新(*508)
图3同步标志的用法举例
同步服务器端存佛
了客户端的同步
本件(09:(9:09AM,
19/9/2001)





- 热门标准
- 通信行业标准(YD)
- YD/T2573-2017 代替 YD/T 2573-2013 LTE FDD 数字蜂窝移动通信网基站设备技术要求(第一阶段)
- YD/T2786.1-2014 支持多业务承载的 IP/MPLS 网络管理技术要求 第1部分:基本原则
- YD/T723.1-2007 通信电缆光缆用金属塑料复合带 第1部分:总则
- YD/T2890-2015 基于 LTE 技术的宽带集群通信(B-TrunC)系统接口测试方法(第一阶段)集群核心网到调度台接口
- YD2007-1993 公用移动电话工程设计规范
- YD/T837.3-1996 铜芯聚烯烃绝缘铝塑综合护套市内通信电缆试验方法 第3部分:机械物理性能试验方法
- YD/T1272.1-2003 光纤活动连接器 第一部分:LC型
- YD/T1642-2007 互联网业务服务质量测试方法
- YD/T1656-2007 采用边界网关协议多协议扩展(BGP-MP)的基于IPv6骨干网的IPv4网络互联(4 over 6)技术要求
- YD/T1745-2008 传送网安全防护检测要求
- YD/T1419.2-2005 接入网用单纤双向三端口光组件技术条件 第2部分:用于基于以太网方式的无源光网络(EPON)光网络单(ONU)的单纤双向三端口光组件
- YDB026-2008 基于ParLayX应用程序接口的企业应用业务的技术要求
- YD/T1803-2008 基于IP多媒体子系统(IMS)的呈现(Presence)业务测试方法(第一阶段)
- YDB034-2009 电信网安全需求
- YD/T1817-2017 代替 YD/T 1817-2008 通信设备用直流远供电源系统
- 行业新闻
请牢记:“bzxz.net”即是“标准下载”四个汉字汉语拼音首字母与国际顶级域名“.net”的组合。 ©2025 标准下载网 www.bzxz.net 本站邮件:bzxznet@163.com
网站备案号:湘ICP备2025141790号-2
网站备案号:湘ICP备2025141790号-2