- 您的位置:
- 标准下载网 >>
- 标准分类 >>
- 铁路运输行业标准(TB) >>
- TB/T 3015.1-2001 铁道车辆整体车轮外形尺寸检测量具技术条件 滚动圆直径卡尺
【铁路运输行业标准(TB)】 铁道车辆整体车轮外形尺寸检测量具技术条件 滚动圆直径卡尺
本网站 发布时间:
2001-05-24 15:00:00
- TB/T3015.1-2001
- 现行
- 点击下载此标准
标准号:
TB/T 3015.1-2001
标准名称:
铁道车辆整体车轮外形尺寸检测量具技术条件 滚动圆直径卡尺
标准类别:
铁路运输行业标准(TB)
标准状态:
现行-
发布日期:
2001-05-24 -
实施日期:
2001-12-01 出版语种:
简体中文下载格式:
.rar.pdf下载大小:
3.02 MB
点击下载
标准简介:
标准下载解压密码:www.bzxz.net
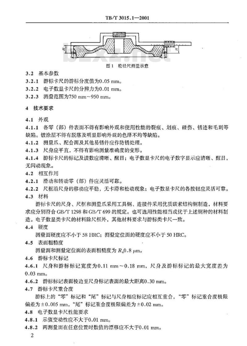
本标准规定了滚动圆直径卡尺的型号与基本参数、技术要求、试验方法、检验规则、标志、包装和储存等。本标准适用于测量滚动圆直径的游标类卡尺和电子数显类卡尺。 TB/T 3015.1-2001 铁道车辆整体车轮外形尺寸检测量具技术条件 滚动圆直径卡尺 TB/T3015.1-2001
标准图片预览:





- 热门标准
- 铁路运输行业标准(TB)
- TB/T2120-1990 铁路信号交流继电器通用技术条件
- TB/T1670-2009 15号车钩样板
- TB/T1495.3-1992 弹条Ⅰ型扣件 轨距挡板
- TB/T2075.20-2002 电气化铁道接触网零部件 第20部分:特型软定位器
- TB/T1502-2003 单双线半自动闭塞集中联锁(设信号员)接发列车作业标准
- TB/T1503-2003 单双线半自动闭塞集中联锁(末设信号员)接发列车作业标准
- TB/T2075.36-2002 电气化铁道接触网零部件 第36部分:坠砣
- TB/T2465-2003 铁路车站电码化技术条件
- TB1549.21-1984 冷冲模托料滚道装置 滚道体
- TB1549.8-1984 冷冲模托料滚道装置 托料滚道轴
- TB/T3010-2001 铁道车辆滚动轴承高碳铬轴承钢订货技术条件
- TB/T3064.3-2003 轨道动力稳定车 第3部分:系统性能
- TB/T2591-2007 铁路机车滚动轴承订货技术条件
- TB/T3443.3-2016 机车车辆车种、车型和车号编码规则第3部分:货车
- TB/T2075.13-2002 电气化铁道接触网零部件 第13部分:定位线夹
- 行业新闻
请牢记:“bzxz.net”即是“标准下载”四个汉字汉语拼音首字母与国际顶级域名“.net”的组合。 ©2025 标准下载网 www.bzxz.net 本站邮件:bzxznet@163.com
网站备案号:湘ICP备2025141790号-2
网站备案号:湘ICP备2025141790号-2