- 您的位置:
- 标准下载网 >>
- 标准分类 >>
- 国家标准(GB) >>
- GB/T 12735-1991 农业机械用V带疲劳试验方法
标准号:
GB/T 12735-1991
标准名称:
农业机械用V带疲劳试验方法
标准类别:
国家标准(GB)
标准状态:
现行-
发布日期:
1991-02-12 -
实施日期:
1992-02-01 出版语种:
简体中文下载格式:
.rar.pdf下载大小:
101.30 KB
点击下载
标准简介:
标准下载解压密码:www.bzxz.net
本标准规定了试验室快速检验农业机械用V带的疲劳试验方法。本标准适用于在规定条件下测定带的疲劳寿命。 GB/T 12735-1991 农业机械用V带疲劳试验方法 GB/T12735-1991
部分标准内容:
中华人民共和国国家标准
农业机械用V带疲劳试验方法
Fatigue test method for agricultural V-belts1主题内容与适用范围
GB/T12735—91
本标准规定了试验室快速检验农业机械用V带(以下简称\带”)的疲劳试验方法。本标准适用于在规定条件下测定带的疲劳寿命。2引用标准
农业机械用变速(半宽)V带尺寸
GB 10821
3试验装置
3.1疲劳试验机
疲劳试验机(见图1)为两轮试验机。它包括电动机、主动轮、从动轮、张紧装置、测功仪等必要的测试仪表。试验机的主动轮或从动轮应做水平移动,以使带承受恒定的张力。图1两轮试验机
1—主动轮;2—带;3-从动轮;4-—测功仪;5—滑道;6—重3.2试验带轮
3.2.1试验用带轮(见图2)尺寸按表1规定。3.2.2试验用带轮材料为45号钢,轮槽表面硬度为HRC45~48。3.2.3轮槽两侧面表面粗糙度R应小于0.8um。3.2.4轮槽两面最外端对带轮轴线的径向圆跳动不超过0.25mm,端面圆跳动按每毫米外径不超过0.001 mm计算。
国家技术监督局1991-02-12批准1992-02-01实施
基本尺寸
极限偏差
注:主动轮和从动轮尺寸相同。4试样
GB/T 12735-—91
图2试验用带轮
试验带轮尺寸
基本尺寸
选取4条符合GB10821要求的带作为一组试样进行试验。5试验条件
5.1试验室温度:32±3℃。
极限偏差
基本尺寸
极限偏差
5.2试验时所需从动轮负载、带总张力、带速及主动轮转速按表2规定。从动轮负载及带总张力的极限偏差为规定值的士2%。
从动轮负载,kw
GB/T 12735—91
表2试验参数
带总张力,N
带速,m/s
主动轮转速,r/min
5.3反向弯曲试验条件,如果农业机械用V带和双面V带在使用中有反向弯曲,本试验需要增加两个张紧轮进行反向弯曲试验(见图3)。试验参数按表3和表4规定。张力
图3反向弯曲试验装置
1—主动轮,2---1号张紧轮,3—带,4—-2号张紧轮;5—从动轮
表3张紧轮安装位置
a(平轮)
ai(槽轮)
主(从)动轮外径
1号张紧
轮外径
(用于带)
(用于双面√带)
2号张紧轮外径
GB/T 12735—91
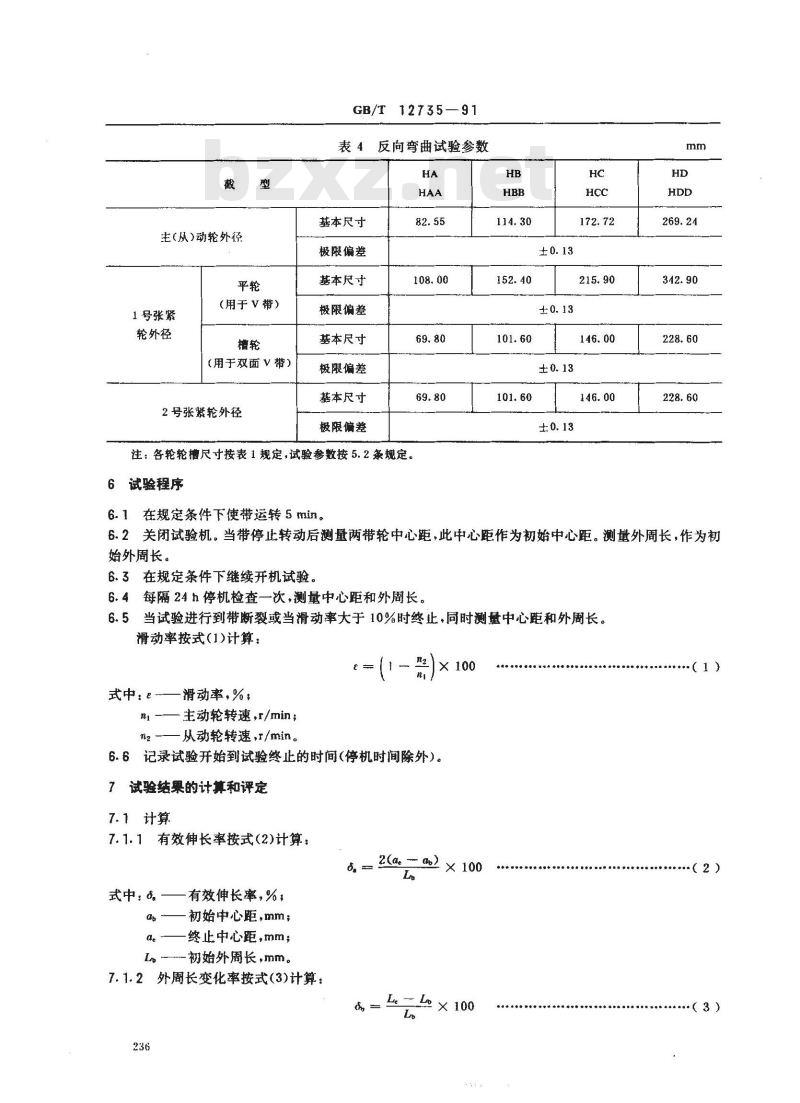
表 4反向弯曲试验参数
基本尺寸
极限偏差
基本尺寸
极限偏差
基本尺寸
极限偏差
基本尺寸
极限偏差
注:各轮轮槽尺寸按表1规定,试验参数按5.2条规定。6试验程序
6.1在规定条件下使带运转5min。82.55
6.2关闭试验机。当带停止转动后测量两带轮中心距,此中心距作为初始中心距。测量外周长,作为初始外周长。
6.3在规定条件下继续开机试验。6.4每隔24h停机检查一次,测量中心距和外周长。6.5当试验进行到带断裂或当滑动率大于10%时终止·同时测量中心距和外周长。滑动率按式(1)计算:
滑动率,%;
式中:ε
一主动轮转速,r/min;bZxz.net
n2——从动轮转速,r/min。
6.6记录试验开始到试验终止的时间(停机时间除外)。试验结果的计算和评定
7.1计算
7.1.1有效伸长率按式(2)计算:. 2(e ) × 100
式中:。—有效伸长率,%
初始中心距,mm;
a。终止中心距,mm;
初始外周长,mm。
7.1.2外周长变化率按式(3)计算: L
(1)
:(2)
式中:6——外周长变化率,%;Ia-初始外周长,mm;
终止外周长,mm。
GB/T12735-91
7.1.3计算.与%之差。该值反映了带的侧面磨损程度和带陷入轮槽中的程度。7.2评定
带的疲劳寿命以终止试验时的运转时间(小时)表示。8试验报告
试验报告内容包括:
试样的截型、规格;
试验室温度:
试验运转时间(小时);
有效伸长率和外周长变化率;
试验终止原因;
试验评定;
试验员、审核、批准;
试验单位;
试验日期;
试样送检单位或人员、日期。
附加说明:
本标准由中华人民共和国化学工业部提出。本标准由青岛橡胶工业研究所归口。本标准由天津市橡胶机带厂负责起草。本标准主要起草人解德利、杨金栋、安玉洁。本标准等效采用美国农业工程师协会标准ASAES212.1一83《V带试验室试验方法》。237
小提示:此标准内容仅展示完整标准里的部分截取内容,若需要完整标准请到上方自行免费下载完整标准文档。
农业机械用V带疲劳试验方法
Fatigue test method for agricultural V-belts1主题内容与适用范围
GB/T12735—91
本标准规定了试验室快速检验农业机械用V带(以下简称\带”)的疲劳试验方法。本标准适用于在规定条件下测定带的疲劳寿命。2引用标准
农业机械用变速(半宽)V带尺寸
GB 10821
3试验装置
3.1疲劳试验机
疲劳试验机(见图1)为两轮试验机。它包括电动机、主动轮、从动轮、张紧装置、测功仪等必要的测试仪表。试验机的主动轮或从动轮应做水平移动,以使带承受恒定的张力。图1两轮试验机
1—主动轮;2—带;3-从动轮;4-—测功仪;5—滑道;6—重3.2试验带轮
3.2.1试验用带轮(见图2)尺寸按表1规定。3.2.2试验用带轮材料为45号钢,轮槽表面硬度为HRC45~48。3.2.3轮槽两侧面表面粗糙度R应小于0.8um。3.2.4轮槽两面最外端对带轮轴线的径向圆跳动不超过0.25mm,端面圆跳动按每毫米外径不超过0.001 mm计算。
国家技术监督局1991-02-12批准1992-02-01实施
基本尺寸
极限偏差
注:主动轮和从动轮尺寸相同。4试样
GB/T 12735-—91
图2试验用带轮
试验带轮尺寸
基本尺寸
选取4条符合GB10821要求的带作为一组试样进行试验。5试验条件
5.1试验室温度:32±3℃。
极限偏差
基本尺寸
极限偏差
5.2试验时所需从动轮负载、带总张力、带速及主动轮转速按表2规定。从动轮负载及带总张力的极限偏差为规定值的士2%。
从动轮负载,kw
GB/T 12735—91
表2试验参数
带总张力,N
带速,m/s
主动轮转速,r/min
5.3反向弯曲试验条件,如果农业机械用V带和双面V带在使用中有反向弯曲,本试验需要增加两个张紧轮进行反向弯曲试验(见图3)。试验参数按表3和表4规定。张力
图3反向弯曲试验装置
1—主动轮,2---1号张紧轮,3—带,4—-2号张紧轮;5—从动轮
表3张紧轮安装位置
a(平轮)
ai(槽轮)
主(从)动轮外径
1号张紧
轮外径
(用于带)
(用于双面√带)
2号张紧轮外径
GB/T 12735—91
表 4反向弯曲试验参数
基本尺寸
极限偏差
基本尺寸
极限偏差
基本尺寸
极限偏差
基本尺寸
极限偏差
注:各轮轮槽尺寸按表1规定,试验参数按5.2条规定。6试验程序
6.1在规定条件下使带运转5min。82.55
6.2关闭试验机。当带停止转动后测量两带轮中心距,此中心距作为初始中心距。测量外周长,作为初始外周长。
6.3在规定条件下继续开机试验。6.4每隔24h停机检查一次,测量中心距和外周长。6.5当试验进行到带断裂或当滑动率大于10%时终止·同时测量中心距和外周长。滑动率按式(1)计算:
滑动率,%;
式中:ε
一主动轮转速,r/min;bZxz.net
n2——从动轮转速,r/min。
6.6记录试验开始到试验终止的时间(停机时间除外)。试验结果的计算和评定
7.1计算
7.1.1有效伸长率按式(2)计算:. 2(e ) × 100
式中:。—有效伸长率,%
初始中心距,mm;
a。终止中心距,mm;
初始外周长,mm。
7.1.2外周长变化率按式(3)计算: L
(1)
:(2)
式中:6——外周长变化率,%;Ia-初始外周长,mm;
终止外周长,mm。
GB/T12735-91
7.1.3计算.与%之差。该值反映了带的侧面磨损程度和带陷入轮槽中的程度。7.2评定
带的疲劳寿命以终止试验时的运转时间(小时)表示。8试验报告
试验报告内容包括:
试样的截型、规格;
试验室温度:
试验运转时间(小时);
有效伸长率和外周长变化率;
试验终止原因;
试验评定;
试验员、审核、批准;
试验单位;
试验日期;
试样送检单位或人员、日期。
附加说明:
本标准由中华人民共和国化学工业部提出。本标准由青岛橡胶工业研究所归口。本标准由天津市橡胶机带厂负责起草。本标准主要起草人解德利、杨金栋、安玉洁。本标准等效采用美国农业工程师协会标准ASAES212.1一83《V带试验室试验方法》。237
小提示:此标准内容仅展示完整标准里的部分截取内容,若需要完整标准请到上方自行免费下载完整标准文档。
标准图片预览:





- 其它标准
- 热门标准
- 国家标准(GB)
- GB/T30917—2014 /ISo 29941:2010 天然胶乳橡胶避孕套中可迁移亚硝胺的测定
- GB/T12777-1999 金属波纹管膨胀节通用技术条件
- GB15193.5-2003 骨髓细胞微核试验
- GB/T29633.4-2020 南极地名 第4部分:罗马字母拼写
- GB/T43225-2023 空间物体登记要求
- GB4706.3-1986 家用和类似用途电器的安全食物搅碎器及类似用途电器的特殊要求
- GB15985-1995 丝虫病诊断标准及处理原则
- GB19159-2003 车用液化石油气
- GB/T7407-1997 中国及世界主要海运贸易港口代码
- GB1913.2-1990 漂白浸渍绝缘纸
- GB14287.4-2014 电气火灾监控系统 第4部分:故障电弧探测器
- GB5237.3-2008 铝合金建筑型材 第3部分:电泳涂漆型材
- GB/T39964-2021 造纸行业能源管理体系实施指南
- GB/T9771.6-2020 通信用单模光纤 第6部分:宽波长段 光传输用非零色散单模光纤特性
- GB/T43929-2024 空间用纤维光学器件测试指南
- 行业新闻
请牢记:“bzxz.net”即是“标准下载”四个汉字汉语拼音首字母与国际顶级域名“.net”的组合。 ©2025 标准下载网 www.bzxz.net 本站邮件:bzxznet@163.com
网站备案号:湘ICP备2025141790号-2
网站备案号:湘ICP备2025141790号-2