- 您的位置:
- 标准下载网 >>
- 标准分类 >>
- 国家标准(GB) >>
- GB/T 12729.13-1991 香辛料和调味品 污物的测定
标准号:
GB/T 12729.13-1991
标准名称:
香辛料和调味品 污物的测定
标准类别:
国家标准(GB)
标准状态:
已作废-
发布日期:
1991-02-14 -
实施日期:
1991-10-01 -
作废日期:
2008-11-01 出版语种:
简体中文下载格式:
.rar.pdf下载大小:
146.89 KB
替代情况:
被GB/T 12729.13-2008代替采标情况:
=ISO 1208-82
点击下载
标准简介:
标准下载解压密码:www.bzxz.net
本标准规定了香辛料和调味品中污物的测定方法。本标准适用于香辛料和调味品中污物的测定。 GB/T 12729.13-1991 香辛料和调味品 污物的测定 GB/T12729.13-1991
部分标准内容:
GB/T12729.13—1991
中华人民共和国国家标准
香辛料和调味品
污物的测定
Spices and condimentsDeterminationof filth
GB/T12729.13—
本标准等效采用国际标准IS01208一1982《香辛料和调味品一污物的测定》
1主题内容与适用范围
本标准规定了香辛料和调味品中污物的测定方法。本标准适用于香辛料和调味品中污物的测定。2引用标准
GB/T12729.2香辛料和调味品取样方法3定义
污物:在本标准所规定条件下,从制品中分离出来的无机杂质(砂、土)和动物性污物(昆虫碎片、啮齿动物的毛发和排泄物)。4原理
用三氯甲烷(5.1)洗样品(必要时,先用石油醚抽提),检查洗液中是否有重污物的砂、土。用水洗样品(用或不用胰酶处理),而后加入石西边搅拌,将集聚在两层液体之间界面处的轻污物转移到滤纸上,用显微镜检查是否有动物性污物。
5试剂
5.1三氯甲烷(GB682):制备三氯甲烷-四氯化碳(GB688)混合液(见8.3)。5.2胰酶溶液使用符合附录A要求的胰酶,其冷藏温度为10℃。胰酶溶液如下配制:
将10g胰酶加入100mL温度不超过40℃的温水中混合,机械搅拌10min或在间歇搅拌下放置30min。在直径100~125mm的60°漏斗中松散地垫一块100mm厚的脱脂棉,将此溶液倒在上面,重复过滤。如果过滤速度很慢,用布氏漏斗,通过快速滤纸抽滤。如果过滤速度仍然很慢,必要时重复过滤直至溶液迅速通过滤纸。(可溶性胰酶可直接通过滤纸抽滤)。每10g稀释滤液100mL。5.3磷酸三钠(HG3—1292):50g/L溶液。5.4甲醛溶液(GB685)。
5.5石油醚(HG3—1003):沸程30~60℃。5.6石油醚(HG3—1003):沸程60~90℃。6仪器
6.1实验室常用仪器;
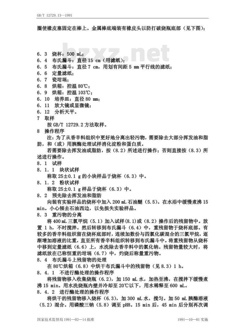
6.2收集烧瓶:是一个1000mL的锥形瓶,内插一根金属棒,棒的下端装有橡皮塞。金属棒直径5mm,比瓶口高约100mm,棒的下端有螺纹,装上螺母和垫国家技术监督局1991—02—14批准1991—10—01实施
GB/T12729.13—1991
阖使橡皮塞固定在棒上。金属棒底端装有橡皮头以防打破烧瓶底部(见下图)6.3烧杯:500mL;
6.4布氏漏斗:直径15cm(用滤纸);6.5布氏漏斗:直径7cm,用划有间距5mm平行线的滤纸:6.6定量滤纸;
6.8烘箱:控温80℃;
6.9烘箱:控温103℃;
6.10培养血:直径80mm;
6.11放大镜或显微镜;
6。12分析天平。
7取样
按GB/T12729.2方法取样。
8操作程序
注:为了从香辛料组织中更好地分离出轻污物,需要除去大部分挥发油和脂肪,和(或)用胰酶处理试样消化淀粉和蛋白质。若需要除去挥发油或脂肪,按(8.2)所述进行操作;否则直接按(8.3)所述进行操作。
8.1试样
8.1.1块状试样
称取25士0.1g的小块样品于烧杯(6.3)中。8.1.2粉状试样
称取25士0.1g样品于烧杯(6.3)中。8.2预先除去挥发油和脂肪
向装有实验样品的烧杯中加入200mL石油醚(5.5)。在水浴中缓慢煮沸15min。小心倾去石油西边,以免损失实验样品。8.3重污物的分离
将400mL三氯甲烷(5.1)加入试样(8.1)或(8.2)操作后的残留物中。放置1h,不时搅拌。然后转移到布氏漏斗(6.4)中,重残留物于烧杯底部。有较多的香辛料组织留在烧杯底部时,连续加数份与四氯化碳混合的三氯甲烷,逐渐增加溶液的比重,直至所有香辛料组织转移到布氏漏斗中。将重残留物从烧杯中移到定量滤纸(6.6)上,水洗除去香辛料中的氯化钠。残留物量较大时,将滤纸放在已称恒重的(6.7)中,灼烧后称量重污物。8.4布氏漏斗上残留物的处理
在80℃烘箱(6.8)中烘干布氏漏斗中的残留物(见8.3)1h。8.4.1不进行酶处理的操作程序
将残留物移入收集烧瓶(6.2),加150mL水,加热至沸,在搅拌下缓慢煮沸15min。用水洗烧瓶内壁并冷却至20℃以下,用水稀释至600mL。8.4.2进行酶处理的操作程序
将烘干的残留物移入烧杯(6.3),加300mL水,搅匀。加50mL胰酶溶液(5.2)混合。用磷酸三钠(5.8)调至pH8。15min后,45min后分别再次调国家技术监督局1991—02—14批准1991—10—01实施
GB/T12729.13—1991
整pH。加5滴甲醛溶液(5.4),于37~40℃中消化过夜。冷却后移入收集烧瓶(6.2),加水至600mL。
8.5轻污物的分离
8.5.1降下收集烧瓶的搅棒,加25mL石油醚(5.6),快速振摇1min,放置约5min,然后将水充入烧瓶至液面升至烧瓶颈内,放置30min,每5min搅拌一次。
8.5.2旋转橡皮塞除去其上的沉积,将塞子升到烧瓶颈内,一定要使石油醚和水的界面位于塞子以上至少1cm处。安置好塞子,将塞子上收集的液体移入布氏漏斗(6.5),过滤。
8。5.3向收集烧瓶的内容物中加15mL石油醚(5.6)。15min后重复(8.5.2)中所述操作。如果第二次萃取液中的污物量较多,从烧瓶中倾倒出大部分液体,再加入15mL石油醚(5.6)进行第三次萃取。8。6轻污物的显微镜检查
从布氏漏斗上取下载有轻污物的滤纸,放在培养血(6.10)上,将培养血放在103℃烘箱(6.9)中烘30min。烘干的滤纸应紧紧地贴在培养血底部。在反射光下,用放大镜或显微镜(6.11)检查滤纸整个面积,用解剖针划下检查。
第一次从左到右,从上到下检查,第二次从下到上,第三次从上到下等等。9结果表述
9.1重污物(见8.3)
记录存在的无机杂质。以质量百分率表示。计算公式:
X(%)=m,×
式中:X—一重污物含量,%;
m试样的质量,g;
m—重污物(8.3)质量,g。
9.2轻污物(见8.6)
记录来源于动物的污物,
分别记录每25g样品中轻污物的种类和数目。国家技术监督局1991-02—14批准1991—10—01实施
GB/T12729.13—1991
A1概述
附录A
胰酶的规格
(补充件)
胰酶主要含有胰酶、胰蛋白酶和胰脂酶(取自猪或牛的胰腺)。胰酶可将不低于25倍其质量的NFl马铃薯淀粉标准品转化为可溶性糖类,将不低于25倍其质量的酪蛋白转化为。消化力较强的胰酶与乳糖,或与含淀粉不超过3.25%的蔗糖,或与消化力较低的胰酶混合可使其达到此标准。注:1)NF:NATLONALFORMULARY(ofU.S.A)。A2特性
胰酶是一种奶油色非晶体状粉末,具有轻微的特殊气味,但不是臭气。胰酶可将蛋白质转化为和其衍生物,将淀粉转化为糊精和糖类。在中性或弱碱性介质中活性最大;超过微量的无机酸类或大量的碱性氢氧化物可使其变成情性。过量的碱性碳酸盐可抑制其活性。A3测定脂肪消化力
将2g胰酶加入容量为50mL的烧瓶中,加20mL乙醚,加塞,放置1h,不时旋转混合。用导棒将上层乙醚倾倒入直径为7cm用乙醚预先浸湿的滤纸上,将滤液收集到已称恒重的烧瓶中。向烧瓶内的残留物中再加10mL乙醚,如前操作,然后加第三份10mL乙醚,将乙醚的其余的胰酶转移到滤纸上,使乙醚自然挥发干,在105℃中烘干残留物2h。称重脂肪残留物不得超过6mg(3.0%)。也可用索氏连续萃取器测定脂肪。A4测定淀粉消化力
准确称取500mgNF马铃薯淀粉标准品,于120℃中烘干4h,测定其水分百分率,取足量水煮沸10min,冷却至室温,作为稀释用水。称取相当于375g干标准品的马铃薯淀粉标准品,加入10mL水混匀。将此混合物加入到55℃75mL水(装在已称恒得的250mL烧杯)中。用10mL水将残留下的淀粉冲洗入烧杯。将此混合物加热至沸,在不断搅拌下结慢煮沸5min,加足量水使此混合物达到100g。冷却至40℃后,将烧杯放在40℃水浴中。向250mL烧相当于中加入5mL水和150mg样品,形成悬浮液,而后将其加到淀粉浆糊中。将混合物从一个烧杯倾倒入另一个烧杯30s混匀。此混合物在40℃中准确保温5min。搅拌。立即将此混合物0.1mL加到预先配制的溶液[23~25℃60mL水中含0.2mL(1/2Iz)=0.1mo1/L碘溶液]中,不出现藏色或紫色。
A5测定蛋白消化力
将100mg酪蛋白粉末加入50mL容量瓶,加30mL水,振遥使其形成悬浮液。加0.1mL(Na0H)=0.1mo1/L氢氧化钠溶液,在40℃中加热使酪蛋白完全溶解,时间不得超过30min。冷却后加水稀释至50mL。将100mg胰酶样品溶于500mL水中。将100mg测定酪发电量白消化力的NF胰酶标准品溶于另一500mL水中。将1mL冰乙酸分别与9mL水、10mL乙醇混和,2个试管中各加5mL酪蛋白溶液。于一个试管中加入2mL胰酶溶液,于另一试管中加入2mL标准品溶液。各管中加入3mL水,轻轻搅拌混匀。立即将两个试管浸入40℃水浴中保温1h,然后从水浴中取出试管,各滴加3滴乙酸混合液。国家技术监督局1991—02—14批准1991—10—01实施bzxZ.net
GB/T12729.13—1991
装有胰酶样品溶液试管中的浑浊程序不得超过装标准品溶液试管中的浑浊程序。
6包装和贮存
胰酶应保存在密封容器中,温度为10℃左右,在任何情况下不得超过30℃附加说明:
本标准由中华人民共和国商业部副食品局提出。本标准由中国肉类食品综合研究中心负责起草。本标准主要起草人刘静明、王仕强。国家技术监督局1991—02—14批准1991—10—01实施
小提示:此标准内容仅展示完整标准里的部分截取内容,若需要完整标准请到上方自行免费下载完整标准文档。
中华人民共和国国家标准
香辛料和调味品
污物的测定
Spices and condimentsDeterminationof filth
GB/T12729.13—
本标准等效采用国际标准IS01208一1982《香辛料和调味品一污物的测定》
1主题内容与适用范围
本标准规定了香辛料和调味品中污物的测定方法。本标准适用于香辛料和调味品中污物的测定。2引用标准
GB/T12729.2香辛料和调味品取样方法3定义
污物:在本标准所规定条件下,从制品中分离出来的无机杂质(砂、土)和动物性污物(昆虫碎片、啮齿动物的毛发和排泄物)。4原理
用三氯甲烷(5.1)洗样品(必要时,先用石油醚抽提),检查洗液中是否有重污物的砂、土。用水洗样品(用或不用胰酶处理),而后加入石西边搅拌,将集聚在两层液体之间界面处的轻污物转移到滤纸上,用显微镜检查是否有动物性污物。
5试剂
5.1三氯甲烷(GB682):制备三氯甲烷-四氯化碳(GB688)混合液(见8.3)。5.2胰酶溶液使用符合附录A要求的胰酶,其冷藏温度为10℃。胰酶溶液如下配制:
将10g胰酶加入100mL温度不超过40℃的温水中混合,机械搅拌10min或在间歇搅拌下放置30min。在直径100~125mm的60°漏斗中松散地垫一块100mm厚的脱脂棉,将此溶液倒在上面,重复过滤。如果过滤速度很慢,用布氏漏斗,通过快速滤纸抽滤。如果过滤速度仍然很慢,必要时重复过滤直至溶液迅速通过滤纸。(可溶性胰酶可直接通过滤纸抽滤)。每10g稀释滤液100mL。5.3磷酸三钠(HG3—1292):50g/L溶液。5.4甲醛溶液(GB685)。
5.5石油醚(HG3—1003):沸程30~60℃。5.6石油醚(HG3—1003):沸程60~90℃。6仪器
6.1实验室常用仪器;
6.2收集烧瓶:是一个1000mL的锥形瓶,内插一根金属棒,棒的下端装有橡皮塞。金属棒直径5mm,比瓶口高约100mm,棒的下端有螺纹,装上螺母和垫国家技术监督局1991—02—14批准1991—10—01实施
GB/T12729.13—1991
阖使橡皮塞固定在棒上。金属棒底端装有橡皮头以防打破烧瓶底部(见下图)6.3烧杯:500mL;
6.4布氏漏斗:直径15cm(用滤纸);6.5布氏漏斗:直径7cm,用划有间距5mm平行线的滤纸:6.6定量滤纸;
6.8烘箱:控温80℃;
6.9烘箱:控温103℃;
6.10培养血:直径80mm;
6.11放大镜或显微镜;
6。12分析天平。
7取样
按GB/T12729.2方法取样。
8操作程序
注:为了从香辛料组织中更好地分离出轻污物,需要除去大部分挥发油和脂肪,和(或)用胰酶处理试样消化淀粉和蛋白质。若需要除去挥发油或脂肪,按(8.2)所述进行操作;否则直接按(8.3)所述进行操作。
8.1试样
8.1.1块状试样
称取25士0.1g的小块样品于烧杯(6.3)中。8.1.2粉状试样
称取25士0.1g样品于烧杯(6.3)中。8.2预先除去挥发油和脂肪
向装有实验样品的烧杯中加入200mL石油醚(5.5)。在水浴中缓慢煮沸15min。小心倾去石油西边,以免损失实验样品。8.3重污物的分离
将400mL三氯甲烷(5.1)加入试样(8.1)或(8.2)操作后的残留物中。放置1h,不时搅拌。然后转移到布氏漏斗(6.4)中,重残留物于烧杯底部。有较多的香辛料组织留在烧杯底部时,连续加数份与四氯化碳混合的三氯甲烷,逐渐增加溶液的比重,直至所有香辛料组织转移到布氏漏斗中。将重残留物从烧杯中移到定量滤纸(6.6)上,水洗除去香辛料中的氯化钠。残留物量较大时,将滤纸放在已称恒重的(6.7)中,灼烧后称量重污物。8.4布氏漏斗上残留物的处理
在80℃烘箱(6.8)中烘干布氏漏斗中的残留物(见8.3)1h。8.4.1不进行酶处理的操作程序
将残留物移入收集烧瓶(6.2),加150mL水,加热至沸,在搅拌下缓慢煮沸15min。用水洗烧瓶内壁并冷却至20℃以下,用水稀释至600mL。8.4.2进行酶处理的操作程序
将烘干的残留物移入烧杯(6.3),加300mL水,搅匀。加50mL胰酶溶液(5.2)混合。用磷酸三钠(5.8)调至pH8。15min后,45min后分别再次调国家技术监督局1991—02—14批准1991—10—01实施
GB/T12729.13—1991
整pH。加5滴甲醛溶液(5.4),于37~40℃中消化过夜。冷却后移入收集烧瓶(6.2),加水至600mL。
8.5轻污物的分离
8.5.1降下收集烧瓶的搅棒,加25mL石油醚(5.6),快速振摇1min,放置约5min,然后将水充入烧瓶至液面升至烧瓶颈内,放置30min,每5min搅拌一次。
8.5.2旋转橡皮塞除去其上的沉积,将塞子升到烧瓶颈内,一定要使石油醚和水的界面位于塞子以上至少1cm处。安置好塞子,将塞子上收集的液体移入布氏漏斗(6.5),过滤。
8。5.3向收集烧瓶的内容物中加15mL石油醚(5.6)。15min后重复(8.5.2)中所述操作。如果第二次萃取液中的污物量较多,从烧瓶中倾倒出大部分液体,再加入15mL石油醚(5.6)进行第三次萃取。8。6轻污物的显微镜检查
从布氏漏斗上取下载有轻污物的滤纸,放在培养血(6.10)上,将培养血放在103℃烘箱(6.9)中烘30min。烘干的滤纸应紧紧地贴在培养血底部。在反射光下,用放大镜或显微镜(6.11)检查滤纸整个面积,用解剖针划下检查。
第一次从左到右,从上到下检查,第二次从下到上,第三次从上到下等等。9结果表述
9.1重污物(见8.3)
记录存在的无机杂质。以质量百分率表示。计算公式:
X(%)=m,×
式中:X—一重污物含量,%;
m试样的质量,g;
m—重污物(8.3)质量,g。
9.2轻污物(见8.6)
记录来源于动物的污物,
分别记录每25g样品中轻污物的种类和数目。国家技术监督局1991-02—14批准1991—10—01实施
GB/T12729.13—1991
A1概述
附录A
胰酶的规格
(补充件)
胰酶主要含有胰酶、胰蛋白酶和胰脂酶(取自猪或牛的胰腺)。胰酶可将不低于25倍其质量的NFl马铃薯淀粉标准品转化为可溶性糖类,将不低于25倍其质量的酪蛋白转化为。消化力较强的胰酶与乳糖,或与含淀粉不超过3.25%的蔗糖,或与消化力较低的胰酶混合可使其达到此标准。注:1)NF:NATLONALFORMULARY(ofU.S.A)。A2特性
胰酶是一种奶油色非晶体状粉末,具有轻微的特殊气味,但不是臭气。胰酶可将蛋白质转化为和其衍生物,将淀粉转化为糊精和糖类。在中性或弱碱性介质中活性最大;超过微量的无机酸类或大量的碱性氢氧化物可使其变成情性。过量的碱性碳酸盐可抑制其活性。A3测定脂肪消化力
将2g胰酶加入容量为50mL的烧瓶中,加20mL乙醚,加塞,放置1h,不时旋转混合。用导棒将上层乙醚倾倒入直径为7cm用乙醚预先浸湿的滤纸上,将滤液收集到已称恒重的烧瓶中。向烧瓶内的残留物中再加10mL乙醚,如前操作,然后加第三份10mL乙醚,将乙醚的其余的胰酶转移到滤纸上,使乙醚自然挥发干,在105℃中烘干残留物2h。称重脂肪残留物不得超过6mg(3.0%)。也可用索氏连续萃取器测定脂肪。A4测定淀粉消化力
准确称取500mgNF马铃薯淀粉标准品,于120℃中烘干4h,测定其水分百分率,取足量水煮沸10min,冷却至室温,作为稀释用水。称取相当于375g干标准品的马铃薯淀粉标准品,加入10mL水混匀。将此混合物加入到55℃75mL水(装在已称恒得的250mL烧杯)中。用10mL水将残留下的淀粉冲洗入烧杯。将此混合物加热至沸,在不断搅拌下结慢煮沸5min,加足量水使此混合物达到100g。冷却至40℃后,将烧杯放在40℃水浴中。向250mL烧相当于中加入5mL水和150mg样品,形成悬浮液,而后将其加到淀粉浆糊中。将混合物从一个烧杯倾倒入另一个烧杯30s混匀。此混合物在40℃中准确保温5min。搅拌。立即将此混合物0.1mL加到预先配制的溶液[23~25℃60mL水中含0.2mL(1/2Iz)=0.1mo1/L碘溶液]中,不出现藏色或紫色。
A5测定蛋白消化力
将100mg酪蛋白粉末加入50mL容量瓶,加30mL水,振遥使其形成悬浮液。加0.1mL(Na0H)=0.1mo1/L氢氧化钠溶液,在40℃中加热使酪蛋白完全溶解,时间不得超过30min。冷却后加水稀释至50mL。将100mg胰酶样品溶于500mL水中。将100mg测定酪发电量白消化力的NF胰酶标准品溶于另一500mL水中。将1mL冰乙酸分别与9mL水、10mL乙醇混和,2个试管中各加5mL酪蛋白溶液。于一个试管中加入2mL胰酶溶液,于另一试管中加入2mL标准品溶液。各管中加入3mL水,轻轻搅拌混匀。立即将两个试管浸入40℃水浴中保温1h,然后从水浴中取出试管,各滴加3滴乙酸混合液。国家技术监督局1991—02—14批准1991—10—01实施bzxZ.net
GB/T12729.13—1991
装有胰酶样品溶液试管中的浑浊程序不得超过装标准品溶液试管中的浑浊程序。
6包装和贮存
胰酶应保存在密封容器中,温度为10℃左右,在任何情况下不得超过30℃附加说明:
本标准由中华人民共和国商业部副食品局提出。本标准由中国肉类食品综合研究中心负责起草。本标准主要起草人刘静明、王仕强。国家技术监督局1991—02—14批准1991—10—01实施
小提示:此标准内容仅展示完整标准里的部分截取内容,若需要完整标准请到上方自行免费下载完整标准文档。
标准图片预览:





- 其它标准
- 热门标准
- 国家标准(GB)
- GB/T30917—2014 /ISo 29941:2010 天然胶乳橡胶避孕套中可迁移亚硝胺的测定
- GB/T12777-1999 金属波纹管膨胀节通用技术条件
- GB15193.5-2003 骨髓细胞微核试验
- GB/T29633.4-2020 南极地名 第4部分:罗马字母拼写
- GB/T43225-2023 空间物体登记要求
- GB4706.3-1986 家用和类似用途电器的安全食物搅碎器及类似用途电器的特殊要求
- GB15985-1995 丝虫病诊断标准及处理原则
- GB19159-2003 车用液化石油气
- GB/T7407-1997 中国及世界主要海运贸易港口代码
- GB1913.2-1990 漂白浸渍绝缘纸
- GB14287.4-2014 电气火灾监控系统 第4部分:故障电弧探测器
- GB5237.3-2008 铝合金建筑型材 第3部分:电泳涂漆型材
- GB/T39964-2021 造纸行业能源管理体系实施指南
- GB/T9771.6-2020 通信用单模光纤 第6部分:宽波长段 光传输用非零色散单模光纤特性
- GB/T43929-2024 空间用纤维光学器件测试指南
- 行业新闻
请牢记:“bzxz.net”即是“标准下载”四个汉字汉语拼音首字母与国际顶级域名“.net”的组合。 ©2025 标准下载网 www.bzxz.net 本站邮件:bzxznet@163.com
网站备案号:湘ICP备2025141790号-2
网站备案号:湘ICP备2025141790号-2